京政發〔2015〕60號
各區人民政府,市政府各委、辦、局,各市屬機構:
現將《〈中國製造2025〉北京行動綱要》印發給你們,請結合實際認真貫徹落實。
北京市人民政府
2015年12月5日
《中國製造2025》北京行動綱要
為深入貫徹《中國製造2025》,全麵落實《京津冀協同發展規劃綱要》,持續推動本市製造業轉型升級,加快構建高精尖經濟結構,努力建設全國科技創新中心,特製定本行動綱要。
一、總體要求
(一)指導思想。深入貫徹落實黨的十八大和十八屆三中、四中、五中全會精神,深入學習貫徹習近平總書記係列重要講話和對北京工作的重要指示精神,堅持和強化首都城市戰略定位,緊緊抓住國家實施製造強國戰略的重大機遇,牢固樹立創新、協調、綠色、開放、共享的發展理念,始終堅持高端化、服務化、集聚化、融合化、低碳化的發展方向,瞄準全球製造業創新製高點,以構建產業生態為基礎,以提高發展質量和效益為中心,以推動“在北京製造”向“由北京創造”轉型為主線,全麵實施“三四五八”行動計劃,努力促進製造業創新發展,使本市真正成為京津冀協同發展的增長引擎、引領中國製造由大變強的先行區域和製造業創新發展的戰略高地。

(二)發展目標。到2020年,製造業創新發展能力大幅提升,高端發展態勢逐步顯現,集約發展程度持續增強,綠色發展水平邁上新台階,形成一批具有較強競爭力的優勢產業,保持製造業占地區生產總值比重和對地方財政貢獻“雙穩定”,實現創新能力和質量效益“雙提升”,帶動京津冀地區數字化、網絡化和智能化製造取得明顯進展。
到2025年,形成創新驅動、高端發展、集約高效、環境友好的產業發展新格局,國際競爭力和影響力顯著提升,部分製造業領域處於世界領先地位,綜合資源消耗率達到世界先進水平,真正成為服務全國、輻射全球的優勢產業集聚區。

二、持續推動“三轉”調整,著力釋放產業發展活力
(一)就地淘汰落後產能,轉換產業發展領域。係統梳理製造業發展現狀,定期修訂完善《北京市工業汙染行業、生產工藝調整退出及設備淘汰目錄》,盡快淘汰汙染較大、能耗較高的生產企業和製造環節。加快“騰籠換鳥”步伐,利用騰退的空間集聚高端創新要素和資源,建設產業協同創新平台,吸引和配置高精尖產業項目。著力推動二、三產業融合,大力發展生產性服務業,構建以創新為引領和支撐的高精尖產業體係。
(二)有序轉移存量企業,轉換產業發展空間。在嚴格落實《北京市新增產業的禁止和限製目錄》的基礎上,加快推動城六區現有工業企業轉移升級,逐步將高端製造企業轉移到產業園區。以中關村國家自主創新示範區“一區十六園”和國家級、市級產業園區為主體,整合低效工業用地,形成產業集聚和創新發展新格局。加強產業合作,搭建對接平台,完善共建共享機製,引導不具備比較優勢的製造企業轉移到津冀地區,並與津冀兩地政府合作共建一批產業轉移示範園區,特別是加快北京(曹妃甸)現代產業發展試驗區建設。
(三)改造升級優勢企業,轉換產業發展動力。積極對接國家“綠色製造工程”,實施綠色製造技術改造行動,製定重點產業技術改造投資指南,組織一批能效提升、清潔生產、資源循環利用等技術改造項目,推動企業向智能化、綠色化、高端化方向發展。按照新型工業化產業示範基地建設要求,改造提升現有產業集聚區,改變以生產為中心、以產能擴張為導向的產業集聚方式,構建創新生態係統,建設一批微製造基地。

三、大力推進“四維”創新,全麵提升產業發展能力
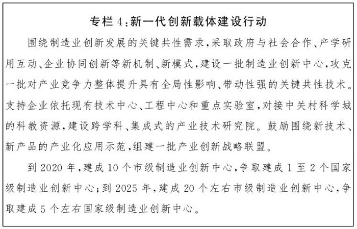
(一)加強新技術研發和應用。以新一代信息技術、先進材料、生命科學等領域為重點,支持企業強化技術創新能力建設,以新技術促進產品升級換代。製定產業技術創新路線圖,以企業為主體,統籌布局一批新技術研發應用項目,增強企業知識產權創造能力和新產品開發能力。實施新一代創新載體建設行動,支持企業加大研發投入,建立一批技術創新示範企業;完善企業技術中心功能,將麵向生產的技術開發中心升級為新產品創造中心,建設一批“北京創造”標杆企業。針對產業關鍵共性技術需求,整合產學研創新資源,改造提升工程實驗室、工程研究中心等創新平台,在優勢領域建設一批國家級和市級製造業創新中心;組建產業創新聯盟,建設新型產業技術研究院,為新技術開發應用提供支撐和服務。

(二)加大新工藝開發和推廣。以智能製造、綠色製造、增材製造為主攻方向,構建基礎工藝創新體係。支持電子信息、航空航天、汽車、機械、鋼鐵、冶金、石化、食品等領域的科研機構和領軍企業優化資源布局,聯合建設一批關鍵共性基礎工藝研究機構,加強關鍵製造工藝聯合攻關。支持企業開展工藝創新,全麵推廣應用先進設計技術和新工藝。麵向傳統製造業綠色化、智能化升級改造需求,開展工藝技術轉移和對外輻射服務。強化設計對創新的支撐作用,整合工業、文化、科技等領域的優勢設計資源,打造“北京設計”品牌。
(三)采用新模式配置資源。優化整合概念創意、產品設計、研發測試、關鍵零部件生產、產品組裝、供應鏈管理、係統集成、品牌經營、互聯網營銷等業務環節,重構企業之間、企業與用戶之間的關係,創新價值創造模式,推動傳統製造業企業實施組織變革。對接國家“智能製造工程”,實施京津冀聯網智能製造示範行動,建設一批智能化、生態化的示範工藝線和示範工廠。大力推動自動化、數字化製造技術以及物聯網、大數據、雲計算等新一代信息技術在製造業的深度應用,推動製造業企業向雲製造、分布式製造、生產外包等方向轉型。支持有條件的企業建設眾創、眾包設計平台,推行模塊化設計,開發一批擁有自主知識產權的關鍵設計工具軟件,完善創新設計生態係統。支持企業融入全球製造網絡,開展海外投資並購,建立研發中心、實驗基地和營銷渠道,利用代工(OEM)模式與代工企業加強合作,在全球配置製造資源。

(四)利用新業態優化企業組織形式。鼓勵製造業企業“裂變”專業優勢、延伸產業鏈條、開展跨界合作,加快向服務化製造、平台化經營和個性化服務方向轉型,建立服務型製造體係。支持互聯網企業與傳統製造企業開展跨界合作,推動製造企業發展在線定製、創意設計、遠程技術支持、設備生命周期管理等服務。實施生產性服務業公共平台建設行動,積極培育麵向製造業的信息技術服務,大力發展技術研發、檢驗檢測、技術評價、技術交易、質量認證等社會化、專業化服務。在相關產業園區引進新業態,使之由產品生產、對外銷售的製造重地轉型升級為高精尖產品研發、創新設計、對外授權的“北京創造”高地。

四、聚焦發展五類產品,全力打造“北京創造”品牌
(一)創新前沿產品。聚焦新一代信息技術、新材料技術、智能製造、生命科學等創新前沿領域,率先布局,加快突破,取得一批擁有自主知識產權的原始創新成果。重點布局領域包括:超導材料、納米材料、石墨烯、生物基材料等新材料產品;高端軟件、智能硬件、高性能集成電路等信息技術產品;幹細胞、靶向藥物、醫學影像精密儀器等生物醫藥產品;北鬥導航、無人智能航空器等尖端航空航天產品。
(二)關鍵核心產品。聚焦經濟社會發展關鍵領域,突破一批製約產業發展的“短板”技術和產品,落實國家“工業強基工程”,重點發展關鍵基礎材料和核心基礎零部件產品。電子信息領域發展高端芯片、大功率電力電子器件、信息安全及設計工具軟件等;裝備製造領域發展模擬仿真係統、高性能伺服控製係統、精密儀器儀表等;節能環保領域發展可再生能源和資源綜合利用等;汽車領域發展汽車電子、發動機控製係統、新型動力電池等;航空航天領域發展航電係統、地麵保障裝備等方麵的關鍵核心產品。
(三)集成服務產品。以智慧城市、航空航天、軌道交通、醫療健康等領域為重點,提升整機產品係統設計能力,發展智能化、網絡化的終端應用服務。支持有條件的企業由提供設備向提供係統集成總承包服務、由提供產品向提供整體解決方案轉變,發展設計、測試和運營維護、數據信息等增值服務業態;開展物聯網技術的集成應用,提供物聯網專業服務和增值服務。
(四)設計創意產品。推動文化、科技與製造融合,發展高附加值創意設計產品,重點發展工業設計、工程設計、集成電路設計、軟件設計、數字內容等產品,將文化資源優勢和工業遺產資源有機結合,發展工藝美術、個性化消費品等都市產品。
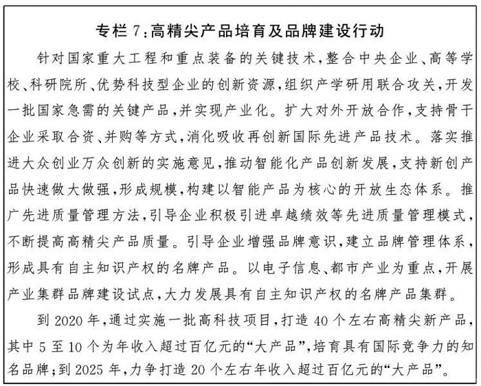
(五)名優民生產品。圍繞城市應急、社會公共品提供、環境治理服務以及居民服務等領域,適度發展貼近市場需要、符合首都資源環境要求的優質名牌民生產品。積極發展品牌體驗消費經濟,做強北京“老字號”產品,開發新一代消費產品。通過實施高精尖產品培育及品牌建設行動,加快實現由“北京製造”向“北京創造”轉型。

五、組織實施八個專項,帶動實現重點領域突破
(一)新能源智能汽車專項。堅持純電驅動技術路線,依托龍頭企業和產業技術創新聯盟,轉變傳統汽車設計、研發、製造理念,創新產業發展和商業運營模式,培育全球領先的新能源汽車領軍企業。以開發符合市場需求的智能網聯新能源汽車產品為重點,集合電子科技、先進材料、傳感器、車聯網、智慧出行、輔助駕駛等技術,建立開放式協同創新平台,集中建設涵蓋新能源汽車設計、試驗試製及體驗、示範等功能的科技創新資源聚集高地,打造全新產業生態。利用10年左右時間,將北京打造成為國內領先、世界一流的新能源汽車科技創新中心。
(二)集成電路專項。以滿足移動、泛在的智能終端產品對芯片小型化、微型化的需求為方向,聚焦存儲器、中央處理器、移動通信、圖像處理、驅動電路等芯片,以加快推進14納米先進工藝技術研發及生產線建設為切入點,帶動裝備資源整合以及電子設計自動化、知識產權(IP)庫和專利池建設。通過實施本專項,優化集成電路製造基地布局,帶動京津冀集成電路產業協同發展,在新一代集成電路關鍵核心技術上取得突破性進展,實現集成電路製造由代工向創造轉型。
(三)智能製造係統和服務專項。以鞏固提升智能裝備係統、推廣應用智能製造模式為切入點,重點發展傳感器、智能儀控係統等核心裝置和智能機器人、高檔數控機床、三維打印設備等高端智能裝備,推動數字化車間、智能工廠和工業互聯網的廣泛應用。通過實施本專項,提高重點行業智能製造係統的集成服務能力,使本市成為全國智能製造創新總部、示範應用中心和係統解決方案的策源地。
(四)自主可控信息係統專項。以金融、電信、工業等行業的自主可控信息係統和安全雲服務為切入點,加強集成適配和聯合攻關,構建包括應用軟件、基礎軟硬件、網絡和安全設備、信息安全服務等的一體化自主可控產品體係。通過實施本專項,建立包括行業應用開發、開源軟件再創新、自主核心技術研發等體係在內的自主可控信息產業生態,建成完善的可信計算產業價值鏈,為保障國家重大信息係統安全提供有力支撐。
(五)雲計算與大數據專項。以完善雲計算平台建設和加強大數據智能應用為切入點,著力建設戰略性公有雲平台,構建大數據智能應用生態。通過公有雲平台建設,帶動雲服務器、雲平台軟件以及雲服務企業發展,成為全國雲計算解決方案研製中心和雲服務匯聚中心;圍繞大數據智能應用,帶動物聯網產業發展,突破人工智能關鍵技術;深入挖掘數據價值,大力推動智能製造、教育、交通、醫療、城市運行管理等重點領域的大數據應用。通過實施本專項,建成具有國際競爭力的公有雲平台,培育一批國內領先的大數據技術和應用服務企業,帶動新一代互聯網產業蓬勃發展。
(六)新一代移動互聯網專項。以打造自主移動互聯網平台和實現關鍵元器件進口替代為切入點,加強開源操作係統、自主操作係統與本地芯片的協同設計,強化自主移動通信核心技術研發及標準製定,建設世界領先的商業化移動互聯網平台以及行業自主安全移動互聯網平台,開發可穿戴設備、智能家居等新興移動終端產品,培育基於移動平台應用的智能硬件產業生態。通過實施本專項,突破關鍵元器件發展短板,形成產業優勢,培育一批對供應鏈和價值鏈具有掌控能力的平台型企業,帶動京津冀地區形成全國領先的移動互聯網產業集群。
(七)新一代健康診療與服務專項。圍繞大健康產業的新需求,以重點疾病的預防、診斷、治療和康複為切入點,大力推動新型藥物、生物醫學工程及基因檢測技術等創新成果的產業化,開發基於“互聯網+”的智能健康產品,建設自我健康管理、早期預防、遠程醫療和醫藥電子商務相結合的大健康服務體係。通過實施本專項,基本形成以診斷試劑、創新藥物、高端醫療器械及智能健康服務為主的新型產業體係,推動健康服務業態快速發展,形成新一代健康診療與服務產業的發展優勢。
(八)通用航空與衛星應用專項。以通用航空運營體係建設、衛星技術轉化應用為切入點,在航空航天領域主要圍繞關鍵技術與產品、城市及區域服務保障、通用航空消費等重點,聚焦發展研發試製、運營服務、商務金融等高端環節,開發通用航空安全運行監管係統、自主安全可信的無人機飛控係統等產品,完善應急救援、商務飛行等運營服務體係。在衛星應用領域主要圍繞低軌衛星寬帶通信、衛星遙感、衛星導航技術的產業化,提高軍民兩用技術研發轉化能力,大力發展衛星地麵設備和衛星應用服務,開發空天地一體化信息網絡、多源融合高精度遙感應用等技術。通過實施本專項,建立覆蓋高端研發、係統集成、關鍵子係統製造、技術示範應用和服務保障的產業技術和價值鏈,建成特色鮮明、體係健全、重點突出、融合發展、國際領先的航空航天研發應用中心。
六、加大改革創新力度,切實保障製造業轉型發展
(一)建立統籌推進機製。建立市級層麵的統籌機製,充分發揮好頂層設計、政策整合、統籌協調的作用。建立由國內外技術、產業專家和企業家組成的專家顧問組,圍繞8個建設專項選聘首席專家,指導各專項的實施。建立全市高精尖產業項目布局引導機製,以產業園區為載體,加快推進重大項目落地。市經濟信息化委要會同相關部門出台配套政策文件,加強跟蹤分析和督促指導。各區政府、各有關部門要健全工作機製,製定具體方案,細化政策措施,確保各項任務落到實處。
(二)改革行業指導製度。製定高精尖產業統計劃分標準,統籌考慮產業發展的經濟、社會和資源環境效益,綜合土地、水、能源資源以及就業、稅收等因素,建立規模、速度、效益相適應的產業發展綜合評價體係。確定轉型升級指導線,發布產業轉移疏解和技術改造指導目錄,引導企業有序推進產能轉移、加強技術改造升級。建立高精尖產業發展“優選線”製度,按照高於國家標準的原則提出新實施高精尖產品項目的技術水平要求、環境保護和土地利用限製條件,並開展綜合評估,達到“優選線”標準的項目給予優先支持。
(三)增強產業資本運作能力。發揮財政資金的引導作用,按照政府引導、市場運作、科學決策、防範風險的原則,設立高精尖產業發展基金,以股權投資為主要方式,引導社會資本參與相關建設專項和重點項目。加大對企業技術改造的支持力度,將企業技術改造投資作為工業固定資產投資的主要方向,並充分發揮境內外多層次資本市場作用,支持大型企業通過資本市場優化配置創新資源。圍繞製造業轉型升級,與國家政策性銀行開展戰略合作,引導風險投資、私募股權投資等支持製造業企業創新發展,鼓勵符合條件的製造業貸款和租賃資產開展證券化試點。選擇骨幹企業開展“產融結合”試點,推廣麵向製造業企業的融資租賃服務。
(四)搭建產業升級服務平台。圍繞信息化與工業化融合、品牌質量建設、工業設計水平提升等方麵,搭建專業服務平台,推動關鍵環節實現突破。加強知識產權創造與管理,建設專利信息利用等知識產權公共服務平台,加強重點領域的專利組合布局及專利池建設,推動專利與標準有效融合。圍繞項目發現、孵化和推廣,搭建多種形式的高精尖產業投資互動與對接服務平台。支持行業聯盟、技術服務組織、國際標準化組織等服務機構發展,以智能製造為重點,開展技術標準、信息化與工業化融合管理標準的創製服務活動。爭創國家高端裝備製造業標準化工作試點。
(五)支持企業國際化發展。緊緊抓住國家實施“一帶一路”發展戰略的曆史機遇,以提升“北京創造”品牌世界影響力為核心,建立多層次、多渠道、多方式的國際合作與交流機製。鼓勵企業通過收購兼並、聯合經營、設立分支機構和研發中心等方式積極拓展國際市場,構建國際化的資源配置體係。鼓勵和引導外資投向高精尖產業,引入國際創新成果。圍繞關鍵技術和重點發展領域,加快引進海外高層次人才。鼓勵政府機構、產業聯盟、行業協會及相關中介機構為企業“走出去”提供信息谘詢、法律援助、技術轉讓和知識產權海外布局與風險預警等服務。
(六)完善各項支持政策。充分發揮中關村國家自主創新示範區先行先試優勢,推動相關先行先試政策向高精尖產業傾斜。支持在京中央企業、高等學校、科研院所加快創新轉型,推動中央及市屬國有企業與民營、外資企業開展協同創新。研究製定優化產業布局方案,探索加快工業用地循環利用機製,推廣先出租後出讓、出租出讓相結合、彈性出讓等供地方式,加強對高精尖產業的用地保障。統籌考慮全市人口調控、製造業轉型發展和高精尖產業培育需要等因素,加強人才發展的綜合規劃和分類指導,選擇若幹產業園區開展高精尖人才置換發展試點。組織開展多種形式的宣傳引導,營造加快發展高精尖產業的良好氛圍。

