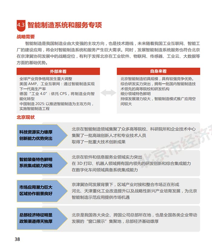
政務公開 > 政策公開 > 政策解讀

《中國製造2025》北京行動綱要解讀

日期:2016-06-23 00:00    來源:北京市經濟和信息化委員會

分享:
打印
字號:        






您訪問的鏈接即將離開“首都之窗”門戶網站 是否繼續?