政務公開 > 政策公開 > 政策文件 > 其他文件
  1. [發文字號] 國辦發〔2024〕15號
  2. [發文機構] 國務院辦公廳
  3. [發布日期] 2024-04-02
  4. [有效性]

國務院辦公廳關於印發《統籌融資信用服務平台建設 提升中小微企業融資便利水平實施方案》的通知

字號:        

國辦發〔2024〕15號

各省、自治區、直轄市人民政府,國務院各部委、各直屬機構:

  《統籌融資信用服務平台建設提升中小微企業融資便利水平實施方案》已經國務院同意,現印發給你們,請認真貫徹執行。

國務院辦公廳    

2024年3月28日  

  (本文有刪減)


統籌融資信用服務平台建設提升中小微企業融資便利水平實施方案

  融資信用服務平台是政府部門指導建立的通過跨部門跨領域歸集信用信息、為金融機構開展企業融資活動提供信用信息服務的綜合性平台,在破解銀企信息不對稱難題、降低企業融資成本等方麵發揮重要作用。為貫徹落實黨中央、國務院決策部署,更好統籌融資信用服務平台建設,完善以信用信息為基礎的普惠融資服務體係,有效提升中小微企業融資便利水平,製定本實施方案。

  一、總體要求

  以習近平新時代中國特色社會主義思想為指導,全麵貫徹落實黨的二十大精神,完整、準確、全麵貫徹新發展理念,加快構建新發展格局,著力推動高質量發展,健全數據基礎製度,加大融資信用服務平台建設統籌力度,健全信用信息歸集共享機製,深入推進“信易貸”工作,深化信用大數據應用,保障信息安全和經營主體合法權益,推動金融機構轉變經營理念、優化金融服務、防控金融風險,為企業特別是中小微企業提供高質量金融服務。

  二、加大平台建設統籌力度

  (一)明確信用信息歸集共享渠道。強化全國信用信息共享平台(以下簡稱信用信息平台)的信用信息歸集共享“總樞紐”功能,加強國家金融信用信息基礎數據庫的數據共享。信用信息平台統一歸集各類信用信息,並根據需要向部門和地方共享。依托信用信息平台建設全國融資信用服務平台,並聯通地方融資信用服務平台形成全國一體化平台網絡,作為向金融機構集中提供公共信用信息服務的“唯一出口”,部門向金融機構提供的本領域信用信息服務不受此限製。堅持國家金融信用信息基礎數據庫的金融基礎設施定位,為金融機構提供高質量的專業化征信服務。

  (二)加強地方平台整合和統一管理。對功能重複或運行低效的地方融資信用服務平台進行整合,原則上一個省份隻保留一個省級平台,市縣設立的平台不超過一個,所有地方平台統一納入全國一體化平台網絡,實行清單式管理,減少重複建設和資源閑置浪費。國家發展改革委負責統籌融資信用服務平台建設,推動地方平台整合和統一管理。各地區要在2024年12月底前完成平台整合,有序做好資產劃轉、數據移交、人員安置等工作,確保整合期間平台服務功能不受影響。

  (三)加強對地方平台建設的指導。統一地方融資信用服務平台接入全國一體化平台網絡的標準,優化信用信息服務,促進地方平台規範健康發展。依托城市信用監測、社會信用體係建設示範區創建,加強對提升平台數據質量的指導。充分利用現有對口援建機製,進一步深化東部地區和中西部地區融資信用服務平台建設合作,推動中西部地區加快推進“信易貸”工作。

  三、優化信息歸集共享機製

  (四)明確信用信息歸集共享範圍。根據金融機構對信用信息的實際需求,進一步擴大信用信息歸集共享範圍,將企業主要人員信息、各類資質信息、進出口信息等納入信用信息歸集共享清單(見附件),國家發展改革委牽頭適時對清單進行更新。各地區要充分發揮地方融資信用服務平台作用,進一步破除數據壁壘,依法依規加大清單外信用信息歸集共享力度,結合本地區實際編製省級信用信息歸集共享清單,有效拓展數據歸集共享的廣度與深度。

  (五)提升信用信息共享質效。對已在國家有關部門實現集中管理的信用信息,要加大“總對總”共享力度。加強數據質量協同治理,統一數據歸集標準,及時做好信用信息修複,健全信息更新維護機製,確保數據真實、準確、完整。著力解決數據共享頻次不夠、接口調用容量不足、部分公共事業信息共享不充分等問題,進一步提升信用信息共享效率。根據數據提供單位需求,定期反饋數據使用情況及成效。國家發展改革委要牽頭對各地區和有關部門信用信息共享質效開展評估。

  四、深化信用數據開發利用

  (六)完善信息查詢服務。各級融資信用服務平台要按照公益性原則依法依規向金融機構提供信息推送、信息查詢、信用報告查詢等服務,擴大信用信息查詢範圍,完善信用報告查詢製度,提高信用報告質量。支持銀行機構完善信貸管理製度,加大信用報告在客戶篩選、貸前調查、貸中審批、貸後管理等方麵的應用力度,為中小微企業提供優質金融服務。

  (七)開展聯合建模應用。支持融資信用服務平台與金融機構建立信用信息歸集加工聯合實驗室,通過“數據不出域”等方式加強敏感數據開發應用,提升金融授信聯合建模水平。鼓勵金融機構積極對接融資信用服務平台,充分利用信用信息優化信貸產品研發、信用評估和風險管理等。

  (八)開發信用融資產品。充分發揮鏈主企業、集中交易場所、特色產業集群的信用信息集聚優勢,因地製宜開展“信易貸”專項產品試點。加強公共信用綜合評價結果應用,鼓勵地方融資信用服務平台開發戰略性新興產業、未來產業、綠色低碳發展、重點產業鏈供應鏈、“三農”等特色功能模塊,支持金融機構用好特色化信用信息,麵向市場需要推出細分領域金融產品和服務。加快推動農村信用體係建設,支持金融機構開發農戶、新型農業經營主體專屬的金融產品和服務,適度提高信用貸款比例。

  (九)拓展提升平台服務功能。鼓勵地方建立健全“政策找人”機製,充分發揮地方融資信用服務平台聯通企業和金融機構優勢,推動各項金融便民惠企政策通過平台直達中小微企業等經營主體。推動融資擔保機構入駐融資信用服務平台,依托平台建立銀行機構、政府、融資擔保機構等多方合作機製,合理簡化融資擔保相關手續。鼓勵有條件的地方依托融資信用服務平台等,建立“線上公證”、“線上仲裁”機製和金融互聯網法庭,高效處置金融糾紛。

  (十)發展信用服務市場。製定信用信息平台的授權運營條件和標準。在確保信息安全的前提下,依法合規向包括征信機構在內的各類信用服務機構穩步開放數據,積極培育信用服務市場,提升信用融資供需匹配效率。

  五、保障措施

  (十一)加強信息安全保障和信息主體權益保護。加強融資信用服務平台信息安全管理,完善平台對接、機構入駐、信息歸集、信息共享、數據安全等管理規範和標準體係,有效保障物理歸集信息安全。各級融資信用服務平台要加強信息授權規範管理,強化數據共享、使用、傳輸、存儲的安全性保障,提升安全風險監測和預警處置能力,切實保障數據安全。未經脫敏處理或信息主體明確授權,各級融資信用服務平台不得對外提供涉及商業秘密或個人隱私的信息,不得違法傳播、泄露、出售有關信用信息。

  (十二)強化政策支持保障。地方人民政府要對本級融資信用服務平台建設予以適當支持,引導地方平台和融資擔保機構加強合作,提升中小微企業融資便利水平。鼓勵地方製定支持信用融資的激勵政策,對通過融資信用服務平台幫助中小微企業實現融資的金融機構給予適當激勵。

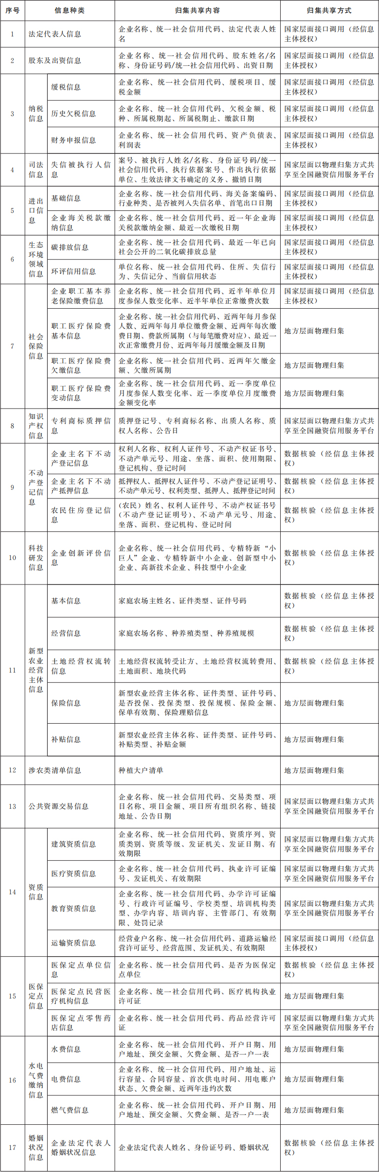
附件

信用信息歸集共享清單

分享:
相關解讀
相關政策

您訪問的鏈接即將離開“首都之窗”門戶網站 是否繼續?