政務公開 > 政策公開 > 政策文件 > 其他文件
  1. [發文字號] 生態環境部公告2021年第〔〕66號
  2. [發文機構] 中華人民共和國生態環境部
  3. [發布日期] 2021-12-03
  4. [有效性]

關於發布《危險廢物排除管理清單(2021年版)》的公告

字號:        

生態環境部公告2021年第66號

  為貫徹落實《中華人民共和國固體廢物汙染環境防治法》,按照《強化危險廢物監管和利用處置能力改革實施方案》(國辦函〔2021〕47號)有關要求,完善危險廢物鑒別製度,推進分級分類管理,我部製定了《危險廢物排除管理清單(2021年版)》(見附件),現予公布。

  符合本清單要求的固體廢物不屬於危險廢物。本清單根據實際情況實行動態調整。

  附件:危險廢物排除管理清單(2021年版)

生態環境部    

2021年12月2日  

  生態環境部辦公廳2021年12月3日印發

  附件

危險廢物排除管理清單(2021年版)

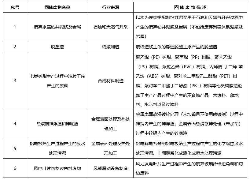
危險廢物排除管理清單(2021年版)

  注:

  1.“固體廢物名稱”是指固體廢物的通用名稱。

  2.“行業來源”是指固體廢物的產生行業。

  3.“固體廢物描述”是指固體廢物的產生工藝和環節等具體描述。

分享:
相關解讀
相關政策

您訪問的鏈接即將離開“首都之窗”門戶網站 是否繼續?