(國鐵科法〔2021〕45號)
各相關單位:
為貫徹落實黨中央、國務院決策部署,推進“十四五”時期鐵路科技創新工作,推動鐵路高質量發展,支撐科技強國、交通強國建設,國家鐵路局組織編製了《“十四五”鐵路科技創新規劃》。現印發給你們,請認真貫徹執行。
國家鐵路局
2021年12月14日
(此件公開發布)
“十四五”鐵路科技創新規劃
鐵路是綜合交通運輸體係的骨幹,是建設現代化經濟體係的重要支撐,是全麵建設社會主義現代化國家的先行領域。鐵路科技創新是國家科技創新體係的重要組成部分,是引領鐵路發展的第一動力。為持續推進鐵路科技創新,推動鐵路高質量發展,支撐科技強國、交通強國建設,根據國家和行業相關規劃部署,製定本規劃。
一、發展基礎
黨的十八大以來,鐵路行業堅持以習近平新時代中國特色社會主義思想為指導,認真學習貫徹習近平總書記關於科技創新的重要論述和對鐵路工作的重要指示批示精神,深入落實國家創新驅動發展戰略,著力推進關鍵技術自主攻關和產業化應用,鐵路科技創新取得曆史性成就,總體技術水平進入世界先進行列,部分領域達到世界領先水平,為中國鐵路發展提供了全方位的科技支撐。成功研製擁有完全自主知識產權具有世界先進水平的複興號中國標準動車組,形成涵蓋時速160~350公裏不同速度等級的動車組產品譜係,京張高鐵在世界上首次實現時速350公裏自動駕駛商業運營,時速600公裏高速磁浮交通係統成功下線;智能鐵路關鍵技術攻關取得突破,發布中國智能高鐵技術體係架構1.0版;係統掌握高原、高寒、大江大河、艱險山區等複雜地質及氣候條件下高速鐵路和不同軸重等級重載鐵路的建造技術;掌握複雜路網條件下高速鐵路運營管理和重載鐵路運輸組織集約化精細化技術,構建人防、物防、技防“三位一體”的安全保障體係;鐵路標準化工作全麵發展;打造產學研用相互融合的鐵路技術創新體係,培育一批高水平科技創新基地、科技人才和創新團隊;推進鐵路科技國際交流合作,中國鐵路的國際影響力逐步提升。但也存在一些短板,主要表現為:部分關鍵基礎材料、基礎零部件及基礎元器件等核心技術亟待突破,更高速度、更加智能、更高效率及安全綠色技術有待補強,創新基地、創新人才等科技創新力量尚需提升,創新機製仍需完善。
“十四五”時期是開啟全麵建設社會主義現代化國家新征程的第一個五年期,也是加快建設科技強國、交通強國的關鍵攻堅期。立足新發展階段,完整、準確、全麵貫徹新發展理念,構建新發展格局,推動鐵路高質量發展,對堅持創新的核心地位、充分發揮科技創新的引領驅動作用提出了更高的要求。麵向世界科技前沿,要以成為世界鐵路科技發展中原始創新和核心技術的需求提出者、創新組織者、技術供給者、市場應用者為目標,強化基礎研究,加快新一代信息技術等與鐵路深度融合,搶占新一輪科技革命和產業變革製高點,保持我國鐵路科技創新領先優勢,增強國際話語權和影響力。麵向經濟主戰場,要推進鐵路科技創新與經濟發展緊密結合,加強重點領域科技攻關和成果轉化運用,提高運輸質量和效率,推動鐵路發展方式轉變和產業鏈優化升級,促進數字經濟和實體經濟融合發展,當好中國現代化的開路先鋒。麵向國家重大需求,要堅持以國家需要為指引,以重大工程為抓手,推進鐵路領域戰略高技術、裝備和係統集成攻關,服務區域協調發展、碳達峰碳中和等國家重大戰略實施。麵向人民生命健康,要堅持人民至上、生命至上,加強鐵路運輸服務、安全、綠色等技術創新,提高運輸服務品質和安全保障能力,創造清潔美麗的生態環境,更好滿足人民群眾美好生活需要。
二、總體要求
(一)指導思想
以習近平新時代中國特色社會主義思想為指導,全麵貫徹落實黨的十九大和十九屆曆次全會精神,立足新發展階段,完整、準確、全麵貫徹新發展理念,構建新發展格局,以推動鐵路高質量發展為主題,以建設人民滿意鐵路為根本目的,以實現鐵路科技高水平自立自強為努力方向,堅持走中國特色自主創新道路,聚焦鐵路重點領域和關鍵環節,著力增強鐵路科技創新能力,著力完善鐵路科技創新體係,著力優化鐵路科技創新生態,著力提升鐵路科技創新水平,為建設安全、便捷、高效、綠色、智能、經濟的現代化鐵路,加快建設科技強國、交通強國提供有力支撐。
(二)基本原則
目標導向,需求牽引。圍繞建設科技強國、交通強國的奮鬥目標,立足服務國家戰略和人民群眾對美好生活的新期待,促進新理論、新技術、新材料、新工藝、新設備在鐵路的應用發展,加快科技創新成果轉化,強化高質量科技供給。
自主創新,重點突破。突出鐵路自主創新領跑優勢,強化基礎理論研究和應用基礎研究,注重關鍵共性技術、前沿引領技術、現代工程技術創新,聚焦芯片、基礎材料、基礎零部件等關鍵核心技術短板,集智攻關,取得突破。
改革引領,人才驅動。強化企業創新主體地位,推動創新要素向企業集聚,發揮政府搭平台、建機製、擬政策作用,營造良好創新環境。堅持人才是第一資源,推動校企合作,打造戰略科學家、一流科技領軍人才和創新團隊,充分激發人才創新活力。
開放合作,協同推進。堅持全球視野,主動融入全球科技創新網絡,持續拓展鐵路科技國際交流合作。統籌鐵路行業各方力量和各類資源,深化產學研用融合創新,推動跨區域、跨領域、跨部門協同創新。
(三)發展目標
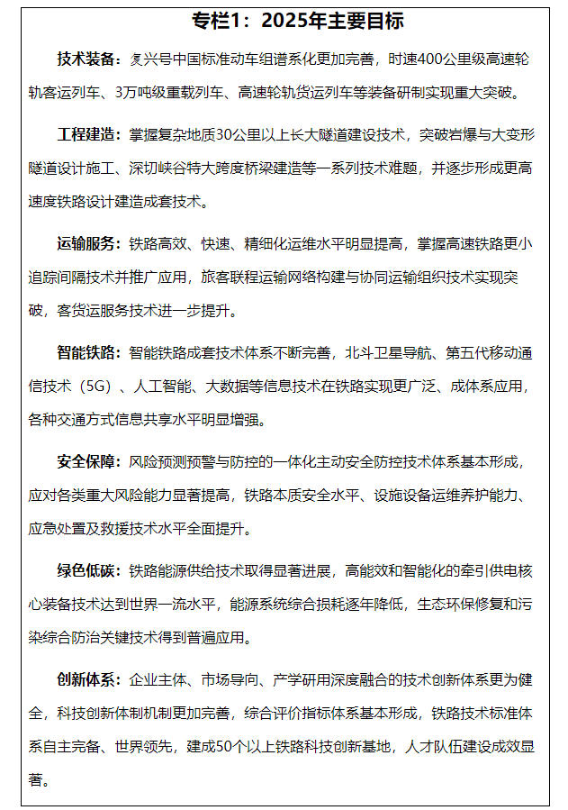
到2025年,鐵路創新能力、科技實力進一步提升,技術裝備更加先進適用,工程建造技術持續領先,運輸服務技術水平顯著增強,智能鐵路技術全麵突破,安全保障技術明顯提升,綠色低碳技術廣泛應用,創新體係更加完善,總體技術水平世界領先。

展望到2035年,中國鐵路戰略科技力量不斷增強,總體技術水平、科技創新能力大幅躍升,成為全球鐵路科技的創新高地、引領先鋒和重要人才中心,有力支撐社會主義現代化強國建設。
三、重點任務
(一)技術裝備
聚焦裝備領域關鍵技術,推進更高速智能動車組、先進載運裝備、現代工程裝備研製,加快關鍵核心技術攻關,推動技術裝備高端化、智能化、譜係化發展,打造現代化裝備體係。
1.推動更高速度輪軌技術研發
研發高速列車係統集成、承載走行結構、輪軸驅動、製動控製等製約速度和能效提升的關鍵技術,形成係列化的標準體係和試驗驗證能力,構建自主可控、性能指標領先的時速250~400公裏級高速列車產品平台,實現技術水平持續引領。深化高速列車輪軌關係、弓網關係、空氣動力學、車輛動力學、撞擊動力學、振動與噪聲控製、無砟軌道結構動力學、能源消耗與回收等鐵路基礎理論研究。開展列車在更高運營速度等級下的減阻節能、減振降噪、車線關係、流固耦合、車輛互操作、客室環境品質與協同化、智能化、輕量化技術研究,提升列車高運營速度下的安全性、可靠性和舒適性。
2.強化先進載運裝備技術研發
完善城際及市域(郊)裝備技術研發,提升城際及市域(郊)裝備輕量化、智能化、綠色化技術水平。推動3萬噸級重載列車、時速160公裏及以上快捷貨運裝備成熟運用,推進25~40噸軸重貨運裝備、時速120公裏級多式聯運、高速貨運裝備技術研究運用及產業化。推進標準化、集裝化、模塊化貨運裝備、新型冷鏈、危險貨物運輸、馱背運輸、雙層集裝箱運輸等鐵路專用車輛研發運用,實現大宗貨運重載化、快捷貨運高速化、特種貨運專用化發展。開展時速600公裏級高速磁浮係統、低真空管(隧)道高速列車等技術儲備研發。
3.加強現代工程裝備技術研發
開展掘進機圍岩等級識別和新型破岩方法研究,研製新一代隧道掘進機和隧道鑽爆法施工作業裝備。研發融合信息技術的高效率高精度鑽探、原位測試、岩土試驗、物探、遙感設備。開展智能化掘進、架橋、養護機器人關鍵技術研發,推進複雜環境下智能化、譜係化、可配置的鐵路線路勘察、建造、檢測、監測、運維、救援等成套工程裝備研究及規模化應用,提升工程施工管理的數字化、集成化、可視化水平。研究重載鐵路工務設備強化與服役性能提升關鍵技術。發展適應特殊環境和時速400公裏高速運營的新一代鐵路智能綜合檢測監測與無人全自動化巡檢裝備,加快推動大型養護機械升級換代,推進鐵路新型起重機械、高速鐵路快速救援搶修裝備研製運用。
4.加快關鍵核心技術攻關
攻克基於複雜邊界條件下的軸承基礎理論,提升高速列車轉向架用軸承設計、仿真、材料、製造、試驗及運用維護等關鍵核心技術,建設轉向架用軸承技術和產品創新能力平台,形成軸承產業鏈和規模產業化能力,推進產品裝車運用。提升高速列車用車輪、車軸及絕緣柵雙極型晶體管(IGBT)芯片成套技術,建立應用全鏈條技術體係和標準體係,形成完整技術創新平台,實現產品裝車運用考核並推廣運用。研發運用新型列車牽引控製、製動控製、輔助供電控製、列車網絡及運行控製係統。

(二)工程建造
以重大工程為依托,發揮科技創新關鍵性作用,提升勘察設計綜合實力,突破複雜艱險山區工程建造關鍵技術,攻克嚴酷環境災害孕災機理及防控技術難題,為高起點高標準高質量推進國家重大工程建設提供有力支撐。
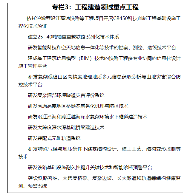
1.推進勘察設計一體化技術應用
開展麵向特殊地質環境、複雜氣象環境下的遙感目標識別技術研發,實現鐵路勘察手段的高效率、高精度、高適應性。研究北鬥衛星導航、機載雷達、無人機低空遙感、航空物探、移動同步定位與建圖(SLAM)等技術,推動空天地一體化勘察技術、衛星定位測量方法係統應用。研發地理信息係統大數據(GIS)、雲計算技術支持下的智能選線技術,實現多方案自動生成和多維度智能評價。研究複雜環境地質勘察關鍵技術,提升工程勘察技術抗幹擾、精細化水平。加大鐵路勘察設計基礎軟件研發力度,加快測試驗證和應用推廣。深入推廣鐵路信息模型技術,實現全生命周期信息模型創建交付的標準化和數字化,推行一體化集成設計。
2.強化工程建造技術攻關
開展極高地應力、高地溫、軟岩大變形、強震活動斷裂等極端複雜地質條件下隧道建造技術研究,積極推進隧道預製裝配建造技術工程應用,突破工程材料地緣材質利用、關鍵材料腐蝕機理與服役壽命及高原鐵路道岔無縫化等關鍵技術,服務重大工程建設。推進複雜特殊結構橋梁及橋上無縫線路設計施工技術研究,綜合提升艱險山區鐵路建設水平。研究特殊氣候與複雜地質條件下路基關鍵技術,不斷提升路基工程建造質量。持續開展無砟軌道結構技術攻關,滿足安全性、舒適性要求。深化時速400公裏軌道、橋梁和路基變形控製、隧道和附屬設施氣動效應優化等技術研究。進一步優化大軸重線橋隧結構型式,建立我國重載鐵路係列化技術體係。
3.深化工程防災減災技術應用
深化風險控製理論研究,開展基於風險控製理論的防災減災選線與總體設計技術攻關,研發重大地質災害特征早期識別及趨勢智能識別技術,全麵增強鐵路工程風險管理水平。發展基礎設施災害防治及能力保持技術、應急搶修技術,提升防災及搶修效率。開展複雜環境條件下施工過程數字化監測檢測技術研究,完善工程建造安全保障措施。完善自然災害及異物侵限監測係統、地震監測預警係統、周界入侵報警係統,提升鐵路工程防災減災技術水平。推廣結構健康監測和長期性能觀測技術應用,增強安全數據和問題隱患、運行狀態和性能規律等集成管理、智能分析和預警預告能力。

(三)運輸服務
圍繞“人享其行、物暢其流”目標,開展旅客運輸、貨物運輸和運輸組織領域技術研發應用,不斷滿足旅客和貨主多樣化、品質化、精細化運輸服務需求,實現客運便捷化、貨運物流化、調度高效化、運輸智能化。
1.推動旅客運輸服務技術創新
完善中國鐵路客戶服務係統(12306)架構創新設計研究,實現業務功能彈性拓展,提升係統並發處理性能。開展客運需求分析與預測技術研究,實現旅客列車開行方案持續優化。深化差異化服務體係設計技術研究,完善差異化譜係化客運產品體係,有效適應旅客多層次運輸需求。推進全過程旅客智能出行服務技術研究,生物特征識別技術、無感支付技術取得突破性進展,深化研究5G信號上高鐵技術。推動一體化綜合交通樞紐建設,開展旅客聯程運輸網絡構建與協同運輸組織技術研究,逐步實現向旅客推送涵蓋各種交通運輸方式無縫銜接在內的綜合出行方案,構建旅客個性化需求精準服務體係。
2.加快貨物運輸服務技術升級
完善鐵路貨運電子商務係統(95306)架構設計,優化一體化貨運綜合服務平台,實現電子化應用和多渠道信息服務。推動建設高鐵快運服務體係,形成基礎設施、裝備體係、經營管理相匹配的成套技術方案。應用多式聯運關鍵核心技術,發展智能化、自動化的鐵路貨運集疏運係統,完善覆蓋終端用戶的高效物流網絡鐵路貨運體係,融入社會物流體係並發揮骨幹保障作用。推進多式聯運鐵路標準化建設研究,加快完善關鍵性、基礎性國家和行業標準。探索貨運全程跟蹤查詢、運到時限保障等關鍵技術。
3.深化運輸效能提升技術研發
開展智能綜合調度關鍵技術攻關,深化高鐵智能調度集中(CTC)、多媒體通信與應急指揮技術研發,突破麵向全網多層次、多粒度的協同化行車指揮、不同速度等級高速列車高密度跨線運輸調度等技術。深化高速鐵路更小追蹤間隔技術研究,推進時速200~250公裏客貨混合運輸綜合技術研究。推進以鐵路為骨幹的區域軌道交通係統行車指揮與控製一體化研究。研究高速鐵路非正常情況下列車運行圖智能編製係統。

(四)智能鐵路
大力推進北鬥衛星導航、5G、人工智能、大數據、物聯網、雲計算、區塊鏈等前沿技術與鐵路技術裝備、工程建造、運輸服務等領域的深度融合,加強智能鐵路關鍵核心技術研發應用,推進大數據協同共享,促進鐵路領域數字經濟發展,提升鐵路智能化水平。
1.推動前沿技術與鐵路領域深度融合
以北鬥鐵路行業綜合應用示範工程為依托,推進北鬥衛星導航係統鐵路基礎時空坐標、基礎設施勘測設計、結構安全監測、列車運行控製與安全監控、貨運實時定位服務等關鍵技術研發應用,建立自主可控的鐵路北鬥應用技術體係。研究5G成套技術,推進毫米波通信、無線大數據、數字孿生、雲網邊端協同、感知-通信-計算一體化等技術在鐵路通信信號領域的應用。研究人工智能、大數據技術在鐵路運輸組織、客貨運服務、安全保障、設備健康管理等核心業務領域的深度應用。開展物聯網技術在鐵路設備設施、運行環境、公共安全等領域的泛在應用研究。推進雲計算、移動互聯技術在鐵路指揮調度與客貨服務領域的應用研究。開展鐵路算力網絡、智力網絡和知識圖譜技術研究,推動互聯網協議第6版(IPv6)、區塊鏈、物聯網標識網絡在鐵路領域的應用研究工作。研究推進機器人技術在鐵路設備設施運維與搶修領域的應用。
2.加強智能鐵路技術研發應用
圍繞全生命周期與全業務融合目標,持續加強智能鐵路頂層規劃研究,構建智能鐵路技術體係架構2.0版本。深化智能建造、智能裝備、智能運營技術創新,開展智能建造數字孿生平台研發應用。研發具備自感知、自決策、自適應能力的智能動車組,發展基於出行即服務(MaaS)+5G的全行程服務和基於數據驅動的精準運維智能運營服務技術。開展重載鐵路智能運維技術研發。借鑒智能鐵路科技創新經驗,推進智能城際關鍵技術創新,研究麵向區域軌道交通一體化的總體技術方案,研究適用於城際、市域(郊)鐵路網絡化、公交化、智能化運營的關鍵技術,研發互聯互通型車輛及融合CTCS與基於通信的列車自動控製係統(CBTC)等多種模式的新型列車運行控製係統裝備,推進多製式軌道交通網絡協同運營技術研究,滿足多網融合跨線運行需要。
3.推進交通運輸大數據協同共享
加強鐵路運輸大數據的獲取融合及協同共享,建設綜合交通大數據應用技術創新平台,支撐開展交通運輸大數據采集處理、分析挖掘、管理決策、融合應用等技術的研發和工程化。研究國家鐵路、地方鐵路、鐵路專用線與公路、水運、航空、城市公共交通等多種交通模式間的交通運輸大數據共享與無縫出行運輸服務技術,提升鐵路運輸服務的全數字化與無縫銜接水平,支撐交通強國綜合交通體係的構建。

(五)安全保障
樹牢安全發展理念,完善鐵路係統一體化主動安全防控技術,深化設備養護維修關鍵技術研究,提高鐵路應急處置和救援能力,健全完善人防、物防、技防“三位一體”的安全保障技術體係。
1.深化主動安全防控係統技術研發應用
開展鐵路基礎設施災變理論、複雜環境基礎設施安全性能劣化機理研究,構建形成基於全方位檢測監測數據的風險預測預警與防控的一體化主動安全防控技術體係。深化工電供一體化檢測監測技術體係研究,推進高速綜合檢測係統、高速綜合巡檢係統、工務綜合巡檢係統、供電檢測監測係統等升級改造。深化鐵路移動裝備車載和地麵一體化檢測監測技術體係研究,推進鐵路移動裝備車載監測檢測係統、軌旁監測檢測係統的開發運用及係統融合,強化鐵路危險貨物運輸全程安全監控與實時追蹤技術研究。加強鐵路安全控製基礎研究,構建鐵路安全控製技術體係。加強控製安全雲技術應用基礎研究,突破基於雲架構的控製安全和信息安全的設計開發、測試驗證、評估認證等一批基礎關鍵技術,構建基於控製安全雲的裝備體係,支撐產品體係升級。深化鐵路基礎設施和裝備安全技術標準基礎研究,建立健全鐵路移動裝備全生命周期本構安全標準體係,提升關鍵設備設施全生命周期安全性、可靠性、耐久性及安全防護、快速修複能力。綜合運用高鐵綜合視頻監控與智能分析技術,實現對行車、施工、治安、自然災害風險的可視化立體防控。持續推動鐵路信息係統網絡安全建設,構建符合鐵路係統和業務特征的網絡安全防護技術體係。
2.推動設備設施運維養護技術工程應用
深化修程修製改革,建立健全設備設施養維和評價標準體係。構建形成列車在途監測預警與健康管理技術體係,深入開展結構安全服役監測、關鍵部件疲勞性能評估及壽命預測等列車運用安全性、可靠性技術研究,延長設備使用壽命。發展維修專業化、集約化、精準化、智能化及造修一體化技術,提升基礎設施全生命周期雲端智能健康管理水平,推進無人化技術應用。深化基礎設施運維養護理論創新和科技攻關,優化服役性能和運營品質。推動基礎設施預防性養護、快速維養、綠色智慧維養等成套技術研發應用,提升鐵路基礎設施精細化、快速化、智能化運維養護水平。
3.提升安全應急救援保障能力水平
構建形成鐵路運輸本質安全、生產安全和應急救援一體化的鐵路突發事件應急處置體係,提升應急響應的效率和科學性。研發麵向全網的鐵路行車指揮調度、應急預案與應急指揮一體化技術,提高對突發事件和災害的應急處置能力。深化自然災害和突發事故情況下鐵路工程係統功能評估及快速修護增強技術研究,開展長大隧道和隧道群防災疏散救援係統優化研究,提升特殊極端情況下鐵路基礎設施現場應急搶修水平。開展鐵路旅客精準溯源及甄別,大客流非接觸式快速安檢及健康篩查,載運工具生物安全防控等技術研發,提升鐵路應對突發公共衛生事件的應急能力。開展鐵路應急救援輔助技術研究,提升應急救援綜合能力。

(六)綠色低碳
貫徹落實國家碳達峰碳中和部署要求,充分發揮鐵路綠色發展優勢,把綠色科技貫穿鐵路技術裝備、工程建造、生產運營全過程,著力降低鐵路綜合能耗,強化生態保護修複、降低汙染物排放等各方麵關鍵技術的研發與應用,提高監管水平,打造更高水平綠色生態鐵路。
1.深化能效提升及能源供給技術研發
推進能源、信息、交通三網融合,開展能源互聯網架構、核心裝備及衍生技術研究。構建麵向多製式控製係統、多型號列車的運行控製節能技術體係,研發匹配鐵路設施形態布局的能源供給及交通係統能效管理技術。開展綜合節能正向設計技術、內燃機車排放技術、混合動力技術、燃料代用技術和智能運維技術研究。突破重載鐵路長距離貫通柔性牽引供電關鍵技術。加強無網供電關鍵技術攻關,發展列車多源動力係統,深化儲能設備、燃料電池等創新型牽引供電技術研究,推進動力源向混合動力、低碳動力發展。研究推廣可再生能源、新能源、清潔能源及智能友好並網技術在鐵路行業的應用,統籌源網荷儲協調發展,降低二氧化碳和各類汙染物排放量。
2.加強生態環保與修複技術研發
開展鐵路全生命周期各類因素對自然環境影響和防護方法的研究。深化鐵路基礎設施網絡生態規劃、綠色廊道設計、生態修複等技術的研究與應用,推動基礎設施建設與生態係統相協調、與資源環境承載力相適應。發展綜合資源節約技術,提高各類資源利用效率,保護生態環境、保證工程質量。開展提升土地節約技術、土地集約節約利用水平研究。深化橋梁、房建等領域裝配式建造及全生命周期節能減排技術研究。加快新舊設施更新利用,研發推廣鐵路建築施工材料、廢舊材料、建築垃圾再生材料的循環利用技術。
3.提升汙染綜合防治技術水平
深化鐵路汙染和降碳協同治理,強化能耗與排放的監督管理,完善鐵路碳排放核查核算報告標準,推動鐵路綠色工程建造、監測評估技術研發與應用。著力發展移動裝備的輕量化、綠色化、重載化和環境友好技術,打造綠色低碳移動裝備,服務民眾綠色出行需求。推廣新型節能材料、技術、工藝與裝備運用,加快淘汰高耗低效技術裝備。研究應用麵向高速鐵路的新一代超低排放廢氣淨化、減振降噪和電磁輻射防護技術。深化全封閉、集裝箱、馱背運輸等運輸方式綠色低碳相關技術研發和運用,逐步提升多式聯運占鐵路總運量比例。

四、創新體係
(一)完善體製機製
深度融入國家科技創新體係,強化部門、行業、地方、企業溝通銜接。深化企業為主體、市場為導向、產學研用深度融合的技術創新體係建設。發揮政府引導作用,推進戰略目標協同,強化規劃政策引導,推動優質資源互補,加強風險管控,促進成果共享。統籌鐵路行業各類資源和各方力量,組建鐵路科技創新聯合體,深化創新鏈產業鏈融合,提升行業整體創新效能。推行重大科技項目立項“揭榜掛帥”製度,引導更多的科技力量參與研發,推動關鍵核心技術實現突破。完善鐵路科技創新成果轉移轉化與評價機製,構建科技創新成果交流共享平台。加強跟蹤新技術、新裝備研發、試驗、考核等工作,完善相關製度。發揮企業、科研院校和社團組織在標準編製中的積極性和技術優勢,鼓勵將科研成果轉化為標準,逐步形成鐵路標準體係建設工作新格局。強化鐵路科技知識產權保護,優化科研資金利用,完善科研經費管理,激發鐵路科技創新動能和活力。
(二)加強平台建設
激勵企業加大創新研發投入,引導科研院校深入參與,推動建設一批以國家重點實驗室、國家技術創新中心、國家工程研究中心等為代表,具有國際先進水平的鐵路科技創新平台。按照定位清晰、運行高效、投入多元、動態調整、開放共享、協同發展的原則,統籌規劃鐵路創新基地建設,進一步優化基地布局,擴大基地覆蓋領域和數量,充分發揮基地行業創新主力軍作用,完善行業科技創新基地體係。推動建立國家級的鐵路第三方新產品、新技術檢驗檢測和認證平台,研究建設國家級的軌道交通綜合試驗基地。
(三)厚植人才基礎
營造尊重勞動、尊重知識、尊重人才、尊重創造的環境氛圍,形成崇尚科學的良好風尚。助力加快“雙一流”建設,推動高等教育內涵式發展,努力培養更多富有創新精神和實踐能力的拔尖人才。建立產教融合、校企合作的人才培養模式,著力培養一批理論紮實、技術精湛的應用型人才。發揮創新基地聚集作用,加強鐵路行業戰略科技人才、科技領軍人才、產業技能人才、中青年和後備科技人才培養和高水平創新團隊建設,研究設立鐵路行業科學家工作室。厚植鐵路科技創新人才基礎,建設人才高地,鼓勵鐵路基層職業技術崗位人員立足本職崗位創新創造。
(四)優化發展環境
營造開放公平的市場環境,加強政府引導,降低創新成本,擴大創新產品和服務市場空間,提高技術、人才等科技創新要素在市場中的競爭力。推動落實科研機構和人員更大自主權、科研經費撥付、科研人員激勵等有關政策,激發創新動力。開放鐵路科技研發市場,廣泛吸收國際國內先進技術和經驗。加強科研誠信管理,營造誠實守信的科研環境。弘揚科學精神,倡導創新文化。開展鐵路科技教育、傳播與普及,推動鐵路科技進課堂、進社區、進家庭,提高全社會對鐵路科技創新的關注度、參與度。
(五)拓展交流合作
完善鐵路科技創新開放合作機製,深化政府間鐵路科技交流,圍繞鐵路技術研發、創新政策、技術標準、知識產權等加強國際對話溝通,推動中國鐵路技術標準國際化。鼓勵鐵路企業及相關院校開展國際科技創新合作,參與國際標準製定,推動鐵路裝備、技術、標準、服務“走出去”,高質量共建“一帶一路”。主動融入全球鐵路科技創新網絡,在國際性科學共同體和行業組織中積極作為,參與重大國際鐵路科技合作規則製定,提升對國際科技創新的影響力和製度性話語權。加強國內外跨行業、跨領域科技交流與成果共享,推動鐵路科技創新全方位融合發展。
五、組織實施
(一)加強組織領導
各有關部門、單位要圍繞規劃提出的目標任務,加強組織領導,強化政府、企業、科研院校和社團組織各部門之間的溝通,做好重點任務分解,廣泛動員各方力量,充分調動各類資源,最大限度凝聚共識、形成合力,確保規劃落實落地。
(二)加強統籌銜接
加強鐵路科技創新與國家科技發展戰略、交通運輸領域科技創新規劃、行業發展規劃以及其他交通方式科技創新工作的銜接協同,與相關領域科技創新融合發展,優化完善規劃實施的配套製度機製、科研環境和基礎條件,強化鐵路科技創新鏈各環節的協調銜接、相互促進。
(三)加強宣傳引導
綜合運用廣播、電視、網絡、宣傳欄、鐵路科技創新工作會議等媒介和載體,統籌協調各方優勢資源,對規劃進行多渠道、多層次、多形式的宣傳解讀,及時宣傳報道規劃實施過程中鐵路科技創新工作取得的新進展、新成就,引導和調動社會各方麵落實規劃的主動性、積極性。