——2026年1月25日在北京市十六屆人民代表大會第四次會議上
北京市發展和改革委員會主任 楊秀玲
各位代表:
按照《北京市國民經濟和社會發展計劃審查監督條例》,受市人民政府委托,現將北京市2025年國民經濟和社會發展計劃執行情況與2026年國民經濟和社會發展計劃草案的報告提請市十六屆人大四次會議審議,並請市政協各位委員提出意見。
一、2025年國民經濟和社會發展計劃執行情況
2025年,在以習近平同誌為核心的黨中央堅強領導下,在中共北京市委直接領導下,在市人大及其常委會監督支持下,全市上下堅持以習近平新時代中國特色社會主義思想為指導,深入貫徹黨的二十大和二十屆曆次全會精神,深入貫徹習近平總書記對北京重要講話精神,全麵落實市委工作要求,認真執行市十六屆人大三次會議審查批準的2025年國民經濟和社會發展計劃,落實市人大財政經濟委員會審查意見,堅持穩中求進、以進促穩,守正創新、先立後破,係統集成、協同配合,圓滿完成中國人民抗日戰爭暨世界反法西斯戰爭勝利80周年紀念活動服務保障,彰顯大國首都形象;經濟實現跨越式增長,全市地區生產總值增長5.4%、高於全國0.4個百分點,經濟總量突破5萬億元,一般公共預算收入增長4.8%;生態環境建設取得新突破,細顆粒物年均濃度27微克/立方米、首次實現“破30”;民生保障更加有力,城鎮調查失業率4.1%,居民人均可支配收入實際增長4.4%,社會大局和諧穩定,“十四五”實現圓滿收官。一年來,重點圍繞5個方麵開展工作。
(一)精益求精、全力服務保障重大活動成功舉辦,首都功能持續優化提升
中央政務功能保障全麵增強。高質量完成中國人民抗日戰爭紀念館改造提升,精細組織抗戰勝利80周年紀念活動演練彩排,逐條逐項逐時點打磨流程,精心做好景觀布置和環境提升,紮實做好閱兵服務,廣大市民大力支持,紀念活動盛大莊嚴、氣勢恢宏,震撼人心、激發鬥誌。深入開展城市規劃年度體檢,核心區控規新一輪三年行動計劃圓滿收官,北新華街近現代建築、孚王府、醇親王府南府簽約騰退,故宮周邊院落申請式退租及恢複性修建二期項目啟動,核心區平房申請式退租2006戶、修繕1284戶,中央政務環境更加莊重有序。
首都文化活力持續迸發。高標準完成習近平新時代中國特色社會主義思想京華實踐教研中心內容建設,廣泛踐行社會主義核心價值觀,“北京榜樣”品牌影響力持續擴大。修訂公布北京中軸線世界文化遺產保護條例,出台北京市長城保護條例。亞洲文化遺產保護聯盟落戶北京,琉璃河遺址入選全國十大考古新發現,南中軸大紅門博物館群一期等加速落地,北京大葆台遺址博物館和路縣故城遺址博物館對外開放,故宮博物院舉辦“百年守護——從紫禁城到故宮博物院”展。創新舉辦“北京範兒”短視頻大賽,開創城市形象宣傳和融合發展新範式。出台推動演藝高質量發展支持辦法,培育演藝新空間超百家,實現文華大獎五連冠、群星獎位居全國首位,推出“大戲看北京”首演首發首映劇目28部、“北京大視聽”作品465部,“我與地壇”書市吸引55萬讀者。出台促進遊戲電競行業高質量發展支持辦法,發布科技賦能文化領域創新發展行動計劃,成功舉辦中國科幻大會,北京衛視4K超高清頻道率先實現全國省級衛視首播。首批21家文化文物單位改革試點開展專題展覽、教育研學、文創衍生品開發,“看·見殷商”展覽接待遊客超20萬人次、營收超2000萬元,文旅場所新增321處便民餐飲設施。
國際交往承載能力穩步提升。高水平服務保障中國—拉共體論壇第四屆部長級會議、全球婦女峰會等重要國事活動。國家會議中心二期、首都國際會展中心正式投用。服貿會在首鋼園實現“一址舉辦”,中關村論壇發布29項重大科技成果,金融街論壇年會設立境外分會場5個,北京文化論壇創新舉辦重要成果發布專場活動、設立北京文化論壇會客廳。高品質國際化環境不斷優化,航線網絡通達64個國家和地區、鏈接國內外240餘個航點,覆蓋廣度居全國第一,新增25家旅遊全球戰略合作夥伴,上線北京市英文地圖,全球“五大卡”可在地鐵拍卡過閘,實現“全城離境退稅、市內一點通辦”,上榜《國家地理》全球最佳旅遊目的地,國際及地區旅客吞吐量同比增長18.4%,入境遊客達548萬人次、同比增長39%,遊客花費505.6億元、增長44.7%。
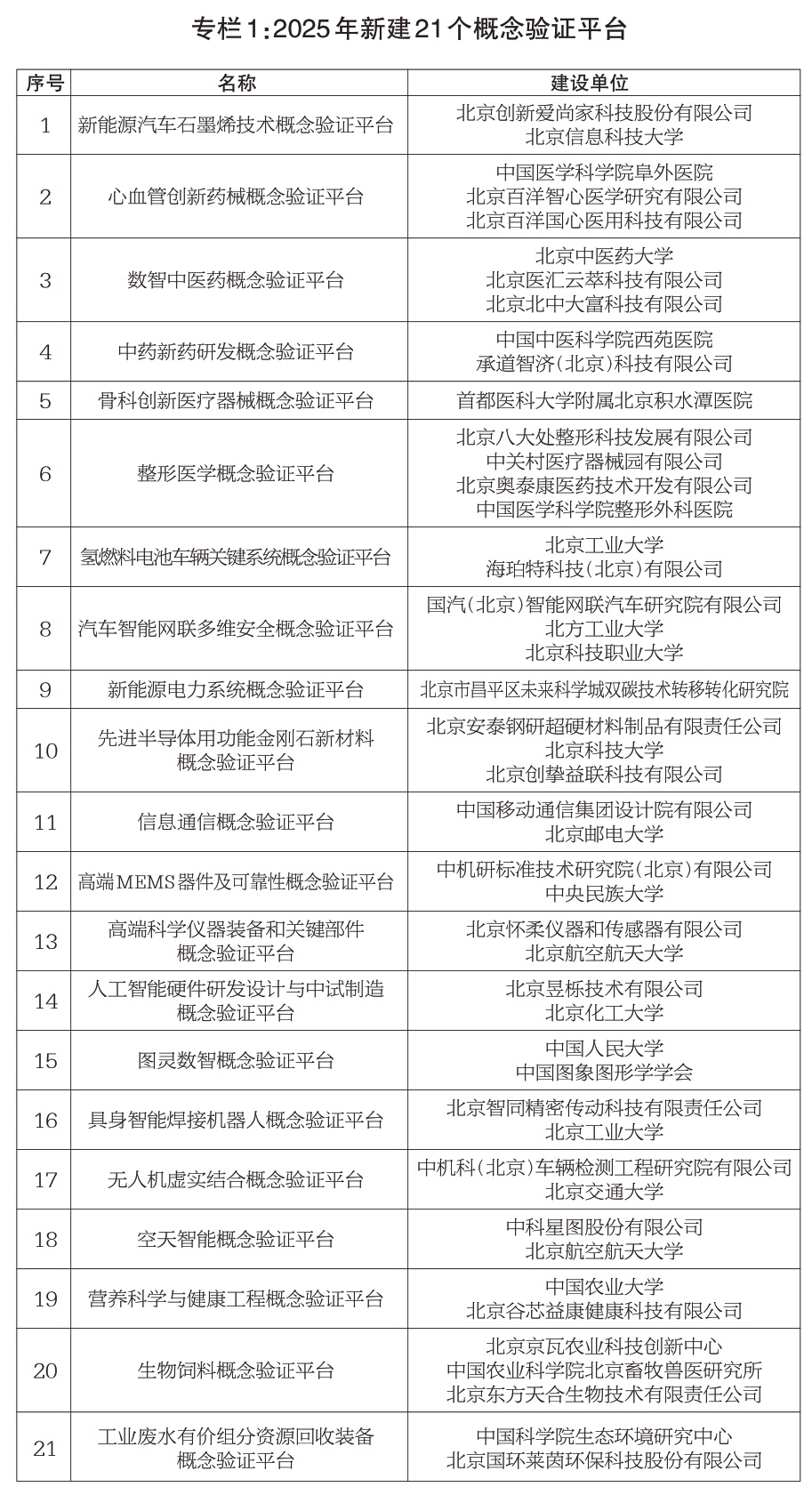
科技創新能級顯著躍升。率先建立教育科技人才工作領導小組,一體推進重大改革任務。3家國家實驗室永久園區啟用,生命、信息、能源等領域研究加速突破。出台懷柔綜合性國家科學中心創新實施方案,空間環境地基綜合監測網等3個重大科技基礎設施投運,腦認知機理與腦機融合等3個交叉研究平台試運行。突破關鍵核心技術210項,北京地區6項成果入選中國科學十大進展,65人新當選兩院院士、數量全國第一,連續9年穩居“自然指數-科研城市”全球榜首。首個國際人才服務港揭牌。建立科技創新和產業融合發展統籌工作機製,組建戰略谘詢專家委員會,實施推進科技成果轉化落地行動,啟動建設全國高校區域技術轉移轉化中心,新布局21個概念驗證平台、5家標杆孵化器,支持59家技術轉移機構建設,認定首台(套)產品158個,上線“北京科技成果轉化智能服務平台”、匯集科技成果1.2萬項。廣泛鏈接國際創新資源,國際科技組織增至52家,成功舉辦IASP世界大會、國際基礎科學大會等50餘場重大國際科技交流活動,出台加強高水平國際科技期刊建設若幹措施,在京SCI期刊占全國總量超40%。形成新一輪中關村世界領先科技園區空間調整方案,設立13個市級高新技術產業開發區、24家中關村特色產業園區,中關村規模以上企業總收入突破10萬億元。

(二)迎難而上、協同推動需求動力和產業動能同向發力,經濟回升向好態勢持續鞏固
政策工具集成發力。建立中央資金項目儲備機製,“自審自發”地方政府專項債券1233億元,在全國首批開展專項債注資政府投資基金試點工作,積極爭取並充分用好“兩重”“兩新”超長期特別國債等各類中央資金。出台加快構建科技金融體製有力支撐高水平科技自立自強實施方案,國家創業投資引導基金及京津冀區域基金在京啟動,服務設立一批央企創投基金,8支市級高精尖產業基金與24家銀行投貸聯動合作,吸引股權投資和債權投資1290億元;科創債發行規模達到6643.4億元、增長13%;科技創新和技術改造再貸款支持1400餘家企業獲得貸款近700億元。開展“千企萬戶大走訪”,中小微企業和個體工商戶獲得貸款6742億元。發布推動中長期資金入市、促進創業投資和股權投資、助力並購重組等多項政策,北交所上市公司288家、總市值超8600億元。加強宏觀政策取向一致性評估,建立市經濟宣傳工作機製,加強經濟形勢分析和政策解讀。
有效需求持續釋放。供需互促提振消費,加快國際消費中心城市建設,實施深化改革提振消費專項行動,獲批國家消費新業態新模式新場景建設試點和國際化消費環境建設試點。統籌資金76.5億元加力擴圍以舊換新,帶動實現銷售額約650億元。推動文商旅體融合,灣裏、中海大吉巷等特色商業設施亮相,新設首店首次超千家,新增“北京禮物”306件;優化大型活動管理,舉辦北京電影生活節、中網和世界乒聯中國大滿貫、“鳥巢星光演出季”等各類大型群眾性活動2295場、增長25.8%;上線全市景區購票服務平台,推出100餘條漫步北京精品線路,小米汽車工廠等成為熱門目的地,創新開行“大美中軸線觀光巴士”,服務消費增長5%。入選現代商貿流通體係建設試點城市和陸港型國家物流樞紐承載城市。優化結構擴大投資,“3個100”市重點工程進展順利,640個市區重大項目全部開工,固定資產投資增長5.5%,高技術產業投資增長40.1%,重點產業投資占比超3成;教育、衛生、養老等社會領域投資增長24.2%。市政府固定資產投資下達820億元、120億元用於支持商業航天等233個新動能項目;優化調整房地產相關政策,加快商品住宅周邊配套設施承諾兌現,全年成交商品住宅用地181公頃。城市更新潛力釋放,完成老舊小區改造1225個,老樓加裝電梯869台、住宅電梯更新1007台。首農產業園等4單REITs項目上市發行,麵向民間資本公開推介項目239個、總投資約2350億元。

優勢產業提質升級。先進製造業能級提升,集成電路先進產能建設和產業生態培育加速推進,多款新能源車型發布,一批國內外醫藥研發機構落戶國際醫藥創新公園,6個創新藥、28個創新醫療器械獲批上市,全國首個跨國藥企生物製劑原料藥項目啟動建設,規模以上工業增加值增長6.5%。建立未來產業投入增長機製,機器人“兩會一賽”成功舉辦,全球首個具身智能機器人4S店開業;舉辦全球6G發展大會,建成6G小規模實驗網,成立北京量子計算產業創新中心;北京未來數字空間創新試驗區掛牌;朱雀三號可重複使用火箭首飛入軌並完成關鍵技術驗證;新的腦機接口成果不斷湧現。新增市級兩業融合示範區3家、試點企業32家,清華國重基地兩業融合示範園區8個全國重點實驗室建成。

數字經濟保持領先。出台建設數據要素綜合試驗區深化數據要素市場化配置改革實施意見;成立北京數據集團,數智北京創新中心投入運行;建成國家數據流通利用基礎設施區域功能節點,市大數據平台新增共享公共數據5200餘億條、累計共享超3.1萬億條,數據流通利用增值協作網絡累計上架4859個數據產品,北京大數據交易所場內交易額同比增長172%。人工智能關鍵生態建設進展明顯,發布人工智能全棧自主生態眾智FlagOS1.6,開源上線AI4S科研平台玻爾科研空間站,備案上線212款大模型,人工智能+醫療、製造、科學等應用中試基地在京落地;成立前瞻人工智能安全與治理研究院,發布靈禦大模型安全攻防評估平台,數字經濟增加值增長8.7%。
綠色發展成勢見效。國家綠色技術交易中心揭牌並實現首批交易,全市有效綠色技術發明專利數量達6.9萬件、領跑全國,D-阿洛酮糖獲批新食品原料,解脂耶氏酵母蛋白獲批新飼料原料。全國溫室氣體自願減排交易市場開市,交易量突破800萬噸、交易金額超5.7億元;首批國家產品碳足跡認證試點啟動;在京上市公司ESG報告披露率達68%。實施北京市可再生能源開發利用條例,發布氫能產業標準體係,國家氫燃料電池汽車質量檢驗檢測中心竣工驗收,11個新型儲能試點項目加快推進,國內首個新蛋白科技創新基地投產。第五立麵光伏應用和綠電進京項目加快建設,全年外調綠電440億千瓦時以上,累計建成充電樁49萬個、超級充電站1044座、換電站383座。舉辦全球能源互聯網大會、全球能源轉型大會、北京綠色發展論壇,一批綠色交流合作成果服務全國、走向國際。
(三)攻堅克難、統籌推進標誌性改革舉措落地見效,高質量發展動力活力有效激發
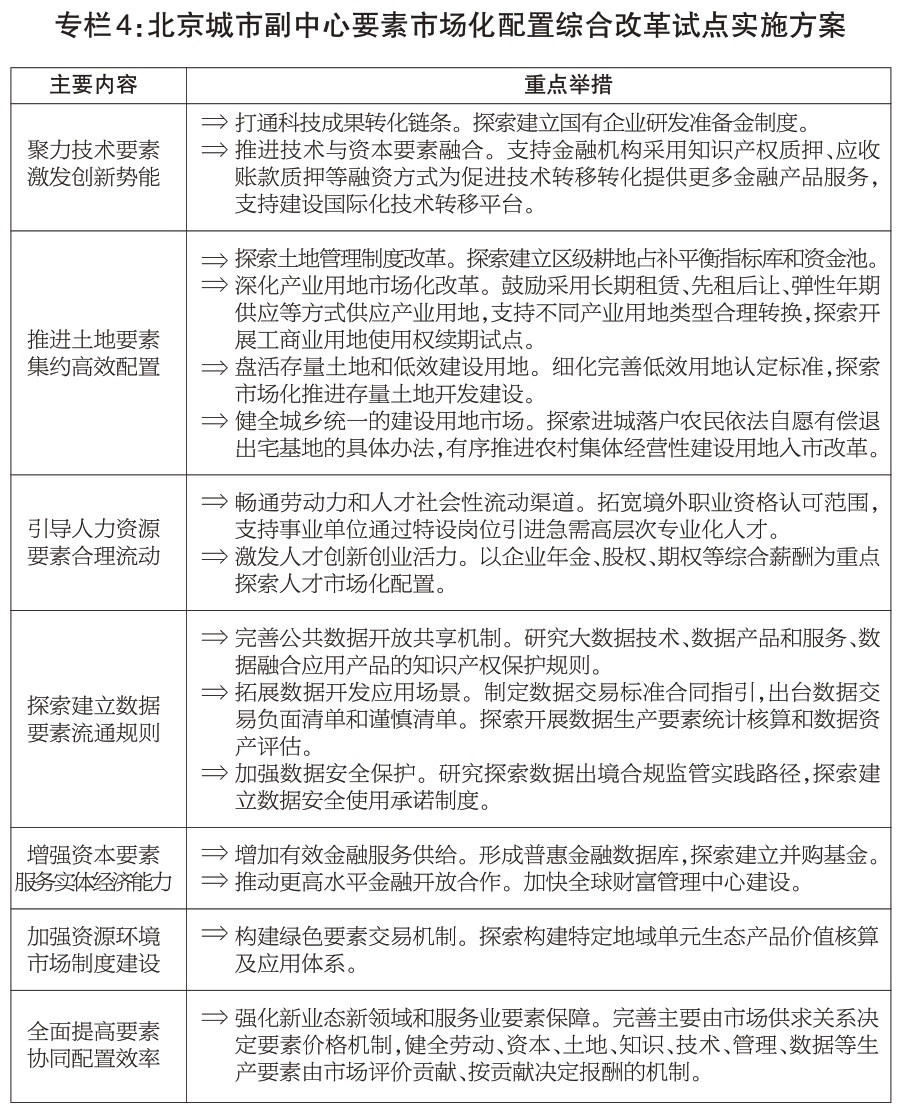
重點改革縱深推進。積極服務和融入全國統一大市場,北京城市副中心獲批國家要素市場化配置綜合改革試點。開展規範招商引資、市場準入壁壘清理等專項整治,公平競爭審查製度實現市區全覆蓋,發布規範網絡銷售、直播帶貨領域不合理經營行為十項措施,製定防治平台“內卷式”競爭行為負麵清單,引導頭部平台企業簽署有序競爭健康發展自律公約。製定市管企業服務首都戰略發展實施意見,35家市級機關事業單位所屬委托監管企業納入統一監管,首都文化科技集團與出版集團、演藝集團、歌華傳媒集團完成重組。成立首都民營企業家政策宣講服務團,建立民營經濟政策落實組織協調機製。加強涉企收費長效監管,清理拖欠企業賬款19億元,中小微企業政府采購占比近八成。穩妥實施新能源上網電價市場化改革。漸進式延遲法定退休年齡改革平穩落地。

“北京服務”優化升級。出台近50項優化營商環境條例配套政策措施,完成228項年度改革任務,非資金信托財產登記、破產企業財產快速解封等取得首創突破,簡易注銷和變更登記實現即時辦結。發布第四批“高效辦成一件事”清單,新增951個事項入駐統一申辦受理平台,規範固定資產投資和工程建設領域審批程序,推進行政審批服務績效改革和政務服務質效監測。“無事不擾”白名單企業達55萬戶,非現場檢查量占比70.6%,月均現場檢查量下降42.9%、掃碼率100%,1000餘項行政處罰納入不予處罰事項清單。“京策”平台匯聚政策1693份,政策兌現事項1071個。7.7萬餘戶經營主體“免申即享”實現自動信用修複15萬次。為“服務包”企業提供服務事項7萬項、企業訴求辦結率九成以上。全市新設經營主體38萬戶、增長20.7%。

對外開放有序擴大。實施自貿試驗區提升戰略行動,7項案例入選國家最佳實踐,推進數據跨境流動便利化綜合配套改革,試行世貿組織電子商務協定,新增26家增值電信領域擴大開放試點企業,國際商事仲裁中心(北京)實體平台啟用,連續4年在國家服務業擴大開放綜合試點示範評估中位列第一。“北京市全球服務夥伴”新增12家外資企業,累計認定跨國公司地區總部284家,北京CBD全球商務區吸引力排名全球第6。亦莊綜保區開關運作,中關村綜保區發布“電子圍網新範式”,天竺綜保區罕見病藥品進口額居全國首位。中亞班列正式開通,出台提升跨境貿易便利化水平政策,出口貨物轉運效率提升80%。成功舉辦第三屆跨國藥企北京行圓桌會、2025中德(歐)隱形冠軍論壇和第二十八屆北京·香港經濟合作研討洽談會。共建“一帶一路”直通車綜合服務平台上線運行,國際法商融合示範區起步區建設啟動,北京地區出口額增長3.8%。
(四)奮發有為、協同聯動打造創新和產業生態,京津冀協同發展向廣度深度拓展
非首都功能疏解堅定有序。接續實施疏整促專項行動,疏解提質一般製造業企業104家,開工建設北京中醫醫院新院區、北京兒童醫院亦莊院區、北京急救中心、首都師範大學良鄉校區二期和北京工業大學房山校區。治理違法建設2049萬平方米,規範城市家具6.9萬處,更新節能燈具14.15萬套,整治提升燕莎橋等251座橋下空間,完成德勝門北等公交場站疏解,新增中心城區機動車停車位5萬餘個。鐵路沿線綠化提升超330公裏,火車站區環境改善、進出站流線優化,“最美進京第一印象”提升。服務保障中國中化、中國華能等一批中央企業遷入雄安新區,4所部屬高校雄安校區開工,雄安新區中關村科技園新增入駐企業132家;東六環入地改造工程、石小路建成通車,北京通州站開通運營,首旅集團等市屬國企遷入北京城市副中心,中國人民大學、北京服裝學院通州校區5000餘名學生入駐。
重點領域協同不斷深化。召開京津冀黨政主要領導座談會,編製現代化首都都市圈空間協同規劃及實施方案。加快京津合作示範區建設,北京理工大學新能源與高性能製造實驗室入駐天津濱海—中關村科技園。京津冀國家技術創新中心在三地培育孵化硬科技企業140家,重點產業鏈卡點攻關突破36項關鍵核心技術,完成“六鏈”圖譜更新和國家級先進製造業集群方案編製,成立京津冀先進製造業集群聯盟,智能網聯新能源汽車科技生態港簽約42個項目,北京輸出到津冀技術合同成交額996億元、增長18.1%。紮實推進通州區與北三縣一體化高質量發展示範區建設,白廟南北檢查站完成改造;推動出台推進北京大興國際機場臨空經濟區高質量發展意見,全國首個跨省市地塊統一出讓試點獲批。京唐城際鐵路、承平高速全線通車。開展秋冬季大氣汙染綜合治理攻堅,加強密雲水庫全流域水源保護。出台京津冀自貿試驗區內政務服務“同事同標”事項動態管理工作規則,京津冀晉在省級層麵率先實現“信用代證”跨區域互認互通。
城鄉區域發展更趨協調。聚焦平原新城功能定位和主導產業,“一區一策”精準賦能,市級出台20餘項支持政策,推動實施百餘個重點項目。製定“兩園一河”、南中軸、奧林匹克中心區等重點區域高質量發展行動計劃。首次開展生態係統調節服務價值和地區生產總值交換補償。“百千工程”完成兩批42個示範村、22個示範片區創建,舉辦世界農業科技創新大會和種業大會,國家農業科技創新港首批單體項目開工,北京農業人工智能與機器人研究院成立,自主研發的番茄育種固相基因芯片打破國外壟斷,啟動1500畝伏羲農場建設,糧食、蔬菜播種麵積雙增長。東西部協作和支援合作紮實推進,舉辦京疆經濟合作洽談活動,助力內蒙古自治區79個產業園區改造升級。
(五)用心用情、盡力量力推動民生福祉持續改善,城市生活品質不斷提高
穩就業促增收協同發力。印發促進高質量充分就業實施意見,實施就業崗位開發與挖潛擴容計劃,發布首批項目化培訓指導目錄,打造“一刻鍾”就業服務圈,7.2萬名就業困難人員實現就業,一生一策幫扶離校未就業畢業生,提供11.2萬個高校畢業生就業崗位。本市城鎮新增就業33萬人。上調全市最低工資月標準和城鄉居民基礎養老金標準至2540元和998元。新就業形態人員職業傷害保障試點覆蓋全部出行平台企業;3.4萬本市農村勞動力就業參保。組織“安薪北京”係列專項行動,查實欠薪案件動態清零。
公共服務質效明顯提升。推動製定北京市養老服務條例,新建50個區域養老服務中心、201個農村鄰裏互助養老服務點、7701張家庭養老床位、478個養老助餐點;穩妥實施育兒補貼和學前一年免費教育政策,新增普惠托位8897個。積極應對學齡人口達峰,推進新型集團化辦學,試點跨學段貫通師資調配,新增中小學學位2.4萬個;實施促進中小學生身心健康發展“20條”和“體育8條”,推動學生德智體美勞全麵發展。爭取中央支持在京高校擴大辦學規模,高考錄取率保持穩定。318家醫療衛生機構606項檢查檢驗項目實現互認、200家二級及以上醫療機構接入電子病曆共享應用係統,社區衛生服務中心實現兒科診療服務全覆蓋;149家二級及以上醫療機構提供體重管理服務。構建新型“三大球”高質量賽事和青訓體係,人均體育場地麵積達到3.26平方米,成功申辦2027年世界田徑錦標賽。建設籌集保障性租賃住房6.7萬套(間)、竣工各類保障房10萬套(間)。試點麵向青年人才推出1082套高質優價青年公寓。
城市治理更加智慧高效。軌道交通6號線南延、17號線中段和18號線開通,運營總裏程達909公裏,市郊鐵路東北環線開工;累計開通通學、通醫、通遊公交線路352條;優化公交線路242條,公交與軌道50米內換乘比例達91%,完成50個軌道站點和40個學醫景商重點區域非機動車停放秩序治理,提升61個軌道站點接駁能力。“雙智”城市基礎設施實現600平方公裏連片覆蓋;30項市級疏堵工程全部完成,東四環、西北四環大修及環境提升完工,打通53條斷頭路、建成24項超期工程,實現五環路以內和城市副中心交通信號燈實時調度控製,新增150條信號燈綠波帶。出台進一步深化接訴即辦改革意見,完成13個“每月一題”專項治理,開展治理類社區整治提升,市民服務熱線訴求解決率97.3%、滿意率97.7%,《您的聲音》榮獲第38屆中國電影金雞獎最佳紀錄/科教片獎。久久為功抓好兩個“關鍵小事”,規範更新5.75萬個垃圾桶站,380個老舊小區引入市場化物業服務。
綠色宜居水平不斷提高。深入實施“0.1微克”攻堅行動,推進結構、工程和管理三大領域“創綠減排”,藍天成為常態;密雲水庫等集中式飲用水水源地保持水質Ⅱ類等級,動態消除劣Ⅴ類和黑臭水體,永定河入選全國母親河複蘇行動典型案例;削減受汙染建設用地麵積37萬平方米。出台加強生態環境分區管控的實施意見,築牢生態安全屏障。統籌實施綠化彩化立體化,建成花園城市示範街區10處、城市畫廊20條,無界公園20個;“城市綠肺”溫榆河公園全麵建成開放、朝陽段獲“環境可持續發展項目金獎”,南苑森林濕地公園形成萬畝集中連片景觀,一綠地區城市公園環實現閉合;10處郊野公園煥新升級,二綠地區郊野公園環主體構架基本形成,公園文化休閑、健身、商業等配套服務功能加快完善。新增綠道1000公裏,累計建成永定河等400餘公裏濱水慢行通道,向公眾開放宋莊蓄滯洪區等16處水域及水利設施空間,亮馬河、壩河、涼水河等濱水空間成為打卡地。

安全發展能力穩步增強。全力應對“25·7”區域性大洪水等自然災害,製定實施30條防汛避險救災硬措施,紮實推進災後恢複重建。深入開展安全生產治本攻堅行動,開展小切口專項治理,排查整改重大隱患5.7萬餘項。完成供熱、燃氣、供水、排水等老舊管線改造1399.9公裏。健全食品安全全鏈條監管體係,74家校園餐供餐企業全部視頻接入市場監管數字化平台。穩妥化解重點領域風險,堅決遏製新增隱性債務,持續打擊電信網絡詐騙等突出違法犯罪。

總的來看,2025年关键词2頂住外部壓力、克服內部困難、應對風險挑戰,把握長期趨勢、擴大有效需求、推動產業發展,集中精力辦好自己的事,經濟社會發展成績好於預期、殊為不易。同時,关键词2也清醒地認識到,優化提升首都功能、推動京津冀協同發展還需持續用力,百年變局和科技革命深度交織,內外需求結構深刻調整,部分行業轉型階段性承壓,宏觀經濟數據和微觀主體感受存在溫差,工作中還有一些問題需要加以解決:
(一)經濟持續向好基礎還不夠牢固,穩定預期還需加力。外部環境不確定難預料因素依然較多,國際貿易投資格局正在重塑,外資外貿企業觀望情緒加重。宏觀經濟運行趨勢向好,但行業運行冷熱不均,城鄉發展不夠均衡,企業生產經營分化,部分行業競爭激烈,小微企業經營承壓。
(二)科技創新和產業創新融合機製還不夠完善,發展新質生產力還需加力。科技成果轉化仍存堵點,產業園區與高校院所成果轉化對接的機製還需完善,投早投小耐心資本還需加力培育,適應人工智能創新發展的政策服務還需更加適配。
(三)消費增長動能還不夠強,擴大有效需求還需加力。消費恢複基礎尚不牢固,社會消費品零售總額下降,服務消費潛力還需激發。穩投資壓力較大,房地產市場仍在築底,基礎設施投資增長受限,企業利潤下降影響產業投資意願。
(四)超大城市治理仍有短板弱項,民生改善還需加力。核心區平房院落保護更新需要加大力度,軌道交通站點周邊活力空間需要加快打造,促進人口與城市發展相適應的機製需要不斷健全,就業質量問題及人工智能對就業影響需要更加重視,城市韌性仍需提升,安全生產、火災防控還麵臨較多挑戰,極端天氣預警、突發自然災害防範能力還有不足。
二、2026年經濟社會發展計劃安排
2026年是中國共產黨成立105周年,是“十五五”開局之年,做好各項工作意義重大。
(一)總體思路
堅持以習近平新時代中國特色社會主義思想為指導,深入貫徹黨的二十大和二十屆曆次全會精神,全麵貫徹中央經濟工作會議精神,深入貫徹習近平總書記對北京重要講話精神,完整準確全麵貫徹新發展理念,主動服務和融入新發展格局,著力推動高質量發展,堅持穩中求進工作總基調,更好統籌發展和安全,堅持以新時代首都發展為統領,深入實施京津冀協同發展戰略,充分發揮教育科技人才優勢,持續擴大內需、優化供給,做優增量、盤活存量,加快發展新質生產力,主動服務和融入全國統一大市場,防範化解重點領域風險,著力穩就業、穩企業、穩市場、穩預期,推動經濟實現質的有效提升和量的合理增長,保持首都社會大局和諧穩定,奮力實現“十五五”良好開局。
在工作中,始終把高質量發展放在重要位置,堅持首善標準、服務全局,堅持穩中求進、提質增效,堅持以人為本、守牢底線,堅持有效市場和有為政府相結合,加大逆周期和跨周期調節力度,保持政策連續性穩定性,更加突出規劃、指標、項目引領,政策、資源、工作融合,改革、創新、開放突破,推動各項政策工具形成合力、提升效能,統籌促進消費和擴大投資穩定經濟增長動力,統籌科技創新和產業創新增強經濟發展支撐,統籌深化改革和優化服務提振市場發展信心,統籌區域協同和開放合作擴大產業布局空間,統籌投資於物和投資於人不斷改善民生提升生產效率。
(二)主要指標
在年度計劃指標設置上,堅持與“十五五”規劃綱要指標相銜接,充分反映高質量發展要求,突出當前發展階段性特征,注重人民群眾獲得感,保持相對穩定和連續。在目標安排上,統籌當前與長遠、兼顧需要與可能,堅持積極有為、務實可行,既有利於提振信心,激勵各方共同努力,也有利於把握發展主動,為應對不確定性和解決發展問題留出空間。
經濟發展方麵。地區生產總值增速安排5%左右。全員勞動生產率達到49萬元/人以上。一般公共預算收入增長4%左右,居民消費價格漲幅2%左右。數字經濟增加值增速8%左右,綠色經濟重點產業收入增速5.5%左右。
生態環境方麵。細顆粒物年均濃度控製在29微克/立方米左右、爭取更優水平,單位地區生產總值二氧化碳排放降幅、非化石能源占能源消費總量完成經國家審核銜接後確定的目標,彩化率、生活垃圾回收利用率分別達到23.4%、44%以上。
民生保障方麵。居民收入增長和經濟增長同步,城鎮調查失業率控製在5%以內。食品安全抽檢合格率超過98.7%,藥品抽檢合格率超過99%。單位地區生產總值生產安全事故死亡率、十萬常住人口火災死亡率分別控製在0.6人/百億元以內和不高於0.25。
三、實現2026年經濟社會發展計劃的主要任務和措施
(一)堅持內需主導發展,大力提振消費擴大投資,主動服務和融入全國統一大市場
堅持惠民生和促消費、投資於物與投資於人相結合,加力優供給拓場景、調結構增活力、破堵點暢循環。
多措並舉提振消費。落實深化改革提振消費專項行動方案,研究製定城鄉居民增收政策,優化以舊換新政策實施機製,創新服務消費、數字消費,推動文商旅體展融合豐富消費供給,科技文化和場景創新賦能消費體驗升級。(1)打造大運河、“兩園一河”、南中軸、奧林匹克中心區等城市活力新片區。推動永定河右岸濕地“大地藝術”等標誌性項目與首鋼園“會展小鎮”亮相;加力推進南中軸博物館群一期共享序廳、文博合院項目,推動重大文化設施集群發展;開展大運河主題音樂節、水上賽事等特色活動,創作水景演藝項目,打造“濱水活力岸線”;開展奧林匹克塔和國家體育場地下環隧設計改造。(2)深入推進國際賽事名城建設,籌辦世界田徑錦標賽、跳水世界杯總決賽、世界女排聯賽、世界乒聯中國大滿貫等國際賽事,舉辦“三大球”公開賽等青少年賽事和北京馬拉鬆、乒乓球社區聯賽、社區杯足球賽等群眾體育活動。打造電競產業集聚空間,持續實施網絡遊戲出版精品工程,辦好全國電子體育大賽等賽事。鼓勵在京首演、巡演首站落地北京;提升北京時裝周、中國國際時裝周品質,辦好北京車展;“一場一策”提升會展場館效能,引進高能級展會。發揮經營主體作用,提升各類活動組織的市場化和專業化水平,升級“票根+”模式、做強“超現場”新型業態,延伸大型活動消費供給鏈條。(3)做精“北京禮物”,提升“漫步北京”“北京微度假”“北京網紅打卡地”“京彩非遺遊”等品牌影響力,開發銀發旅遊、時尚旅遊和潮玩、親子研學等優質文旅產品,培育一批鄉村旅遊驛站、精品民宿,打造“來京必去”產業公園、52條旅遊休閑綠道和一批冰雪旅遊高質量目的地,推動懷柔雁棲湖、延慶世園公園創建國家級旅遊度假區,建設大興國際旅遊度假區,推動環球影城一期剩餘項目建設。出台促進住宿業高質量發展若幹措施。(4)辦好入境旅遊發展大會,深化北京文旅全球推廣體係建設,增強國際航空樞紐輻射能力,持續優化涉外服務和國際化環境。打造“食住行遊購娛”一站式入境綜合應用服務平台。(5)強化國潮動漫影視IP與文博場館、非遺機構等資源聯動,打造沉浸式消費空間。補齊社區、特色街區便民服務短板,擴圍升級一刻鍾便民生活圈,建設宜居宜業、宜遊宜購、宜老宜小全齡友好型品質生活圈。(6)優化商業載體布局,提升傳統商圈綜合品質,推動“老字號”煥發新活力,培育特色小店,增添城市煙火氣。
綜合施策擴大投資。加力謀劃儲備實施重大項目,持續優化投資結構,提升投資效益。(1)建立“十五五”重大項目調度機製,實施“3個100”市重點工程,按季度壓茬推進160個市區重大項目開工。(2)積極爭取中央資金支持。用好地方政府專項債券項目“自審自發”機製。優化政府投資引導培育壯大新動能政策,發揮促投資真抓實幹獎勵機製作用。深入推動投資審批製度改革,研究完善企業投資項目核準和備案管理政策。(3)加快構建房地產發展新模式,推進“好房子”建設試點示範,創建“好房子”樣板。加大軌道交通站點周邊等供地力度,安排商品住宅用地200至240公頃。加強重大基礎設施項目謀劃實施,積極擴大產業投資。(4)研究促進民間投資發展措施。用好新型政策性金融工具,支持符合條件的重點領域民間投資項目補充項目資本金。推動民營企業基礎設施REITs項目上市發行。
係統聯動暢通循環。健全全國統一大市場建設落實機製,嚴格落實“五統一、一開放”要求,提高市場運行效率。(1)規範政府行為尺度,完善科學合規招商新模式。(2)推動製定本市促進市場公平競爭條例,強化反壟斷和反不正當競爭,治理招標投標領域突出問題,綜合整治內卷式競爭。(3)建設現代物流骨幹網絡,推動竇店物流基地建設,加快京南和馬駒橋等物流基地升級改造,建設北京鮮活農產品流通中心二期,鼓勵“城郊大倉+市內班列+前置倉”模式探索,試點非高峰時段軌道交通貨物運輸,推動五環路內新能源物流配送車輛通行證全市通用,完善快遞末端網絡設施。
(二)堅持創新驅動發展,推動科技創新和產業創新深度融合,紮實推進現代化產業體係建設
發揮教育科技人才優勢,建設世界一流大學、科研機構、企業、人才聚集地,推動產業向新向智向綠。
強化科技創新策源能力。暢通教育科技人才良性循環,培育開放包容創新文化,全麵增強自主創新能力。(1)加快建設國家實驗室永久園區,推動北京清華前沿交叉創新研究院投運,加快北京北大全重科技創新研究院建設。圍繞腦機接口、高溫超導等領域建設一批新型研究創新平台。(2)高效運行懷柔綜合性國家科學中心重大科技基礎設施,建設科技設施信息服務平台,爭取“十五五”大設施項目落地布局。(3)深入實施基礎研究領先和關鍵核心技術攻堅行動,布局4個前沿基礎領域、7個應用基礎領域和一批學科交叉融合領域研究,健全關鍵核心技術攻關評估考核機製。(4)出台中關村新一輪先行先試改革政策,實施分園提升行動。深化“三城一區”主平台聯動發展。製定市級高新技術產業開發區評價辦法,推進市級高新技術產業開發區動態調整、優勝劣汰。(5)建立“需求觸發、即時啟動”的高校急需學科專業快速布局機製,加快市屬高校分類卓越發展,建好中關村學院、卓越工程師學院等新型育人載體。(6)鼓勵創新主體發起或參與國際大科學計劃。前瞻布局一批戰略前沿和空白薄弱領域高水平期刊。
提升科技成果轉化效能。深化科技成果轉化機製改革,打通成果轉化堵點卡點。(1)全麵推廣職務科技成果賦權改革,製定職務科技成果資產單列管理實施辦法。加強知識產權保護和運用。研究製定科研類事業單位改革實施方案。(2)建立企業出題的科研組織方式,將科技成果轉化納入研發項目績效管理。支持企業牽頭或參與重大科技攻關任務,在智能網聯汽車等領域組建一批高水平創新聯合體。探索企業科技成果首單應用支持機製。(3)支持提升中試服務能力,建設10個市級中試平台。加速全國高校區域技術轉移轉化中心和中關村國際技術交易中心建設。(4)繼續爭取國家級並購基金、央企創投基金等在京落地,探索市區共同給予研發資金支持與股權投資聯動機製,提高市級政府投資基金投資種子輪、天使輪硬科技項目占比。構建“政府引導+社會協同”的資本接力模式,健全被投企業服務機製。推廣“中關村領航積分”評價模型,支持銀行開發成果轉化貸等信貸產品。(5)擴大“朱雀人才”規模,加強北京技術轉移學院建設,辦好科學家創業CEO特訓班。
數字綠色引領賦能發展。紮實推進全球數字經濟和國際綠色經濟標杆城市建設,促進產業能級躍升。(1)新建5G基站2萬個,開展6G天地通信技術攻關。新增供給算力7萬P,前瞻開展算力星座等技術攻關,探索構建新型算力體係。(2)全力建設人工智能創新高地。開展下一代通用人工智能關鍵技術攻關,推進人工智能眾智生態建設。實施“人工智能+”行動,加快建設國家人工智能應用中試基地和創新街區,搭建教育領域人工智能公共能力開放平台。推廣人工智能驅動的軟件開發工具鏈應用,支持人工智能算法企業與硬件製造商、供應鏈企業組建創新聯盟,加快布局智能硬件產業。支持各類創新主體麵向全球開展技術交流、產業合作。(3)實現規模以上製造業企業全麵數字化達標,新建30家先進級及以上智能工廠,打造一批5G全連接樣板工廠。(4)推動建立碳達峰碳中和綜合評價考核體係,研究產品碳足跡核算規則標準和綠色經濟核算方法,實施產品碳標識認證製度。深化碳市場建設,完善碳普惠機製。(5)培育一批氫能、儲能、合成生物等領域科技創新平台,推動中科院微生物所數據節點落地、卡文氫能發動機量產。提升國家綠色技術交易中心專業服務能力。完成規模以上企業綠色診斷和分級評價,培育一批低碳、零碳工廠,推進國家級零碳園區建設。推動ESG體係建設,優化ESG生態。(6)建設國家綠色發展示範區數智服務平台,開放智能製造、新型能源、循環利用等綠色應用場景,支持綠交所完善功能。(7)辦好北京綠色發展論壇,完成公共建築節能綠色化改造100萬平方米,鼓勵擴大綠電交易和應用。
發展壯大高精尖產業。統籌傳統產業提升、新興產業發展、未來產業布局,鞏固壯大實體經濟根基。(1)全鏈條構建集成電路產業創新高地,推進變革性技術應用,建設光電子芯片及器件製造基地。(2)打造車規級芯片標杆產品,建成北京時代電池製造基地,建設高性能固態鋰離子電池量產線,提高新能源汽車高端零部件占比。(3)高質量建設國際醫藥創新公園、國際醫療器械城,建設生命之蝶研發轉化中心等公共技術服務平台,打造高端手術機器人等前沿創新平台,上市一批創新藥械產品。(4)實施人形機器人加速發展工程,建設國家人形機器人賽訓基地,落地“機器人+”應用場景。(5)加快北京量子高地建設,推進高性能量子計算雲平台和應用示範工程,落地量子計算產業創新中心。(6)建成北京火箭大街,支持可重複使用火箭的檢測評估技術開發與複飛。
拓展現代服務業優勢。推進生產性服務業向專業化和價值鏈高端延伸,促進生活性服務業高品質、多樣化、便利化發展,提高現代服務業與先進製造業融合發展水平。(1)服務保障國家金融管理中心功能,持續做好金融五篇大文章。強化金融街、麗澤金融商務區聯動發展。支持北京證券交易所深化改革,優化發行上市製度,加強中小企業上市融資服務,加快建設中關村科創金融改革試驗區,形成創新企業全生命周期金融服務體係。(2)壯大研究和試驗發展、科技推廣和應用服務業,鼓勵工程規劃設計、工程管理等專業技術服務業數智化轉型。支持一批基礎實力強、成長性好的科技服務業企業,提升技術創新和專業服務能力。(3)加快建設北京國際法商融合示範區,組建法商融合戰略專家委員會,建立域外法查明中心,強化涉外律師培訓。加快數字廣告園區建設。織補首都國際會展中心、中關村論壇永久會址等重點場館周邊配套,打造組團式會展綜合體,提升會展企業策展能力。支持本市總部企業做強品牌運營等價值鏈高端環節,向國內外輸出服務和產品。(4)創新兩業融合示範園區機製,健全園區產業評估和監測體係,認定第三批示範園區和試點企業。(5)推動家政服務品牌化發展,開展從業人員職業技能培訓,支持家政服務企業數字化轉型,鼓勵平台企業發展家政等服務業務。(6)推動銀發經濟高質量發展,籌辦北京國際老齡產業博覽會。
繁榮首都文化事業和產業。弘揚和踐行社會主義核心價值觀,涵養崇德向善文明風尚,增強文化中心影響力。(1)加強文化遺產整體性係統性保護,建設北京中軸線國家文物保護利用示範區,推動傳統文化空間載體活化利用,修繕永定門城樓,開放正陽門城樓,推進琉璃河遺址申報世界文化遺產、雲居寺藏經申報世界記憶遺產,提高京西古道保護水平。促進非物質文化遺產傳承保護,啟動全市數字化非遺檔案數據庫建設。完成第四次全國文物普查。(2)組織實施“新時代新北京創作攀峰計劃”,繁榮互聯網條件下新大眾文藝,指導創作一批“北京大視聽”精品力作。推動生成式人工智能技術應用,支持視聽作品多語種製作,打造“人工智能+視聽”範例。(3)深化演藝之都建設,培育以音樂劇全產業鏈為特色的天橋演藝群落。開展首都市民係列文化活動1.6萬場,舉辦演藝活動4萬場、各類展覽100餘項。組織“書香京城”全民閱讀季活動,支持實體書店創新發展。係統推進“博物館之城”建設,製定市屬博物館藏品展出率提升計劃,策劃一批國內外精品大展特展。(4)辦好國際電影節等品牌活動,加強國際傳播體係和能力建設。
(三)堅持改革推動發展,加強機製創新和開放合作,增強經濟社會發展內生動力活力
推動深層次改革和高水平開放,讓市場更有效、讓政府更有為,促進各方麵製度機製與首都發展相適應。
充分釋放改革效能。堅持和落實“兩個毫不動搖”,更好激發各類經營主體活力。(1)進一步深化國資國企改革,推進國有經濟布局優化和結構調整,增強國有企業核心功能、提升核心競爭力,健全出資人監督體係,推進二級及以下子企業綜合改革,推動公共服務類國有企業降本增效。探索符合創業投資行業特點和發展規律的國有資本出資、考核、容錯和退出機製。(2)推動本市民營經濟促進條例立法,構建民營經濟監測指標體係,健全清理拖欠民營企業賬款長效機製和民營企業增信製度,完善民營經濟參與重大項目建設長效機製,引導平台經濟規範發展,推動平台企業和平台內經營者、勞動者共贏發展。(3)推動要素市場化配置綜合改革試點任務落地,做大做強技術、數據、綠色等要素交易所,前瞻研究新興領域要素配置機製。(4)實施優質中小企業湧現和成長工程,新增培育5000家創新型中小企業、2000家專精特新中小企業、300家“小巨人”企業。綜合施策緩解中小微企業“融資難融資貴”。推動大中小企業融通發展。(5)深化零基預算改革和預算績效管理,實現存量支出政策評價全覆蓋。(6)推進事業單位分類改革,完善文化文物單位、公園、博物館管理運營機製。(7)完成“十五五”市級專項規劃編製。增強宏觀政策取向一致性和有效性。開展“淨網”“護網”專項行動,加強經濟宣傳。
加力優化營商環境。聚焦企業群眾訴求,讓服務更有溫度、辦事更有速度、政策更有力度,持續擦亮“北京服務”品牌。(1)謀劃推動新一輪營商環境改革舉措,完善新業態新領域市場準入製度,在書店、健身房、美容美發行業試點實行市場準營承諾即入製。規範政務服務事項特殊程序。(2)健全“掃碼檢查”評價機製,加強非現場監管標準化建設,推動檢查事項分級分類,動態調整“無事不擾”企業名單,提升監管質效。(3)擴圍“高效辦成一件事”重點事項總體清單。上線京通手機應用程序,新增200個服務事項。(4)優化“京策”平台功能,動態發布“免申即享”事項,實現本市政策“一處入庫”、群眾企業“一網通查”、事項實時推送和“一站式”兌現。(5)加強營商環境監測評價,發揮好“服務包”“服務管家”作用,加強企業訴求解決力度,提升為企服務意識和能力。
穩步擴大製度型開放。堅持以開放促改革促發展,主動對接國際高標準經貿規則,打造國際高端資源要素引力場。(1)推動出台服務業擴大開放3.0方案。試點開展電子認證和電子簽名跨境互認。探索設立自貿試驗區聯動發展區,完善政策體係。(2)加強綜合保稅區建設,推動特色化發展,引導臨空經濟區錯位發展。拓展中間品貿易、數字貿易、綠色貿易等新增長點。建立跨境貿易融資服務平台。試點開展整車零部件進口“兩證合一”改革。(3)提升雙向投資合作空間,落實鼓勵外資企業境內再投資政策。建立外商投資企業全生命周期服務機製,確定第三批全球服務夥伴,吸引更多國際組織、跨國企業地區總部落戶。(4)加大經認證的經營者(AEO)企業培育力度,擴大遠程屬地查檢試點應用範圍。(5)完成首鋼園服貿會永久會址升級改造,辦好中國國際服務貿易交易會、中關村論壇、金融街論壇和北京文化論壇。(6)優化京港、京澳全方位合作機製,促進京台交流合作。
深化共建“一帶一路”國際合作。統籌推進重大標誌性工程和“小而美”民生項目建設,拓展重點領域合作新空間。(1)優化共建“一帶一路”直通車綜合服務平台線上功能,提升線下會客廳實體化運行水平。製定“走出去”企業糾紛應對指南。建立市屬國企與中小企業攜手出海機製。(2)推動三大國際互聯互通新通道建設,研究推動空中絲綢之路“樞紐對樞紐”合作路徑,常態化開行中歐、中亞等國際班列,加快建設數字絲綢之路經濟合作試驗區。(3)加快實施讚比亞陸港改造等重大項目,提升“藤蔓計劃”、“一帶一路”青年使者北京綠色行等品牌活動影響力。
(四)堅持規劃引領發展,加快建設現代化首都都市圈,推動京津冀協同發展走深走實
堅定不移疏解非首都功能,積極推進北京(京津冀)國際科技創新中心建設,推動“六鏈五群”能級提升,持續增強區域綜合競爭力。
優化提升“一核兩翼”功能。牢牢牽住疏解非首都功能這個“牛鼻子”,強化“一核”引領作用,輻射帶動“新兩翼”取得突破。(1)做好城市總規實施評估,謀劃新一輪核心區控規實施方案,加強第五立麵維護,優化政務功能空間。加快雁棲湖國際會都功能提升和第四使館區建設,提升外交外事等重大活動服務保障能力。(2)接續開展疏解整治促提升行動,疏解提質一般製造業企業80家,推進北方工業大學延慶校區等市屬高校新校區建設,北京衛生職業學院新校區等投用。深化政策機製創新,加強專項任務管理,拆除違法建設500萬平方米、治理無手續建築500萬平方米。(3)做好央屬標誌性項目疏解服務保障。支持雄安新區中關村科技園高質量發展,推動園區與疏解央企高校對接,構建創新微集群。建設北京-雄安人才科創走廊,開展“北京院士專家雄安行”等活動。推動京雄快線北京段土建工程完工。(4)繼續保持北京城市副中心千億級投資強度,加快軌道交通M101線一期、六環高線公園、清華大學金融發展與人才培養基地等項目建設。建設運營好運河商務區,推動華夏銀行總部完工,積極爭取國家級金融基礎設施落地。實現頂點公園精彩亮相,強化北京經濟技術開發區與台馬地區聯動發展,推動通武廊交界重點區域產業協同發展。
強化協同創新和產業協作。完善區域產業生態,打造更加緊密的協同創新共同體,建設世界級先進製造業集群。(1)爭取國家科技重大專項和重點計劃,謀劃跨區域科創聯合基金。發揮京津冀國家技術創新中心作用,加快顛覆性技術項目梯次轉化落地。(2)推動液氫相關技術迭代,在“順義-曹妃甸”等線路開展液氫重卡示範。做好京津冀智能網聯新能源汽車科技生態港頭部零部件企業布局。製定京津冀人形機器人產業鏈協進方案。打造京津冀北鬥時空產業集群,建設國家級時空信息綜合服務平台。(3)唱好京津“雙城記”,協同推進京津合作示範區建設。
深化重點領域共建共享。推動交通、生態、公共服務等領域協同發展,增進區域民生福祉。(1)實施首都都市圈通勤效率提升工程,軌道交通22號線紅廟至平穀段基本具備開通條件,加快108新線高速、國道111出京線建設,啟動應寺、永樂等第二批進京檢查站優化提升。(2)共建京津冀美麗中國先行區,加強三地空氣質量監測預報會商與重汙染應急應對,持續實施“創A退D”行動。完善海河流域防洪體係,加快推進官廳水庫清淤和庫濱帶生態修複,推動潮白河綜合治理與生態修複工程、潮白河國家森林公園先行啟動區(森林課堂片區)完工。加強太行山東北部生態綜合治理。(3)優化京冀跨省“3+2”中高職銜接培養模式,推進京津冀醫聯體合理擴增和規範管理,促進三地養老服務、就業服務政策協同。協同打造京張體育文化旅遊帶。(4)建立京津冀政府承諾合法性審核機製,推動一批高頻“一件事”實現三地跨域通辦,探索三地行政許可結果互認清單式管理。
(五)堅持城市內涵發展,以繡花功夫推進城市精細化治理,加快建設現代化人民城市
加強統籌協調、係統謀劃,大力推動城鄉區域融合,城市品質提升,城市治理增效。
紮實推進城鄉融合共生。堅持大城市帶動大京郊、大京郊服務大城市,推進鄉村全麵振興,建設京韻特色和美鄉村。(1)高標準實施“百千工程”,開展第三批20個村、10個示範片區創建,提升鄉村基礎設施、公共服務、人居環境水平,補齊農村現代化生活條件短板;加強風貌設計,創建花園式村莊。(2)嚴格落實耕地保護規劃,推動耕地集中成片和適度規模經營,發展現代設施農業和智慧農業,建設高標準農田12萬畝,確保糧食播種麵積穩定在100萬畝以上、蔬菜產量穩定在200萬噸左右。加快農業中關村和“種業之都”建設,落地北京(平穀)農業微生物國際創新研究院,推進種業振興行動,推廣“科技小院”模式。(3)推動鄉村產業多元融合發展,加強“北京優農”品牌建設,開展北京特色農產品消費季等產銷對接活動,試點推廣“京郊產·本地鮮”專區或顯著標識;落實新修訂的點狀配套設施用地管理政策,盤活利用閑置農宅,拓展“近山、親水、賞園、歸田”鄉村休閑空間;鼓勵發展寵物經濟、農業生物製造等特色產業。(4)製定新一輪農民增收政策,開展就業創業擴容、鄉村富民產業提升等行動。完善新型農業經營主體和村集體聯農帶農機製。(5)穩妥推進二輪土地承包到期後再延長30年試點。
全力推動重點區域發展。提升平原新城綜合承載力和生態涵養區功能,高標準落實支援合作任務。(1)培育壯大平原新城主導產業,開工建設一批產業項目。完善基礎設施和公共服務配套,推進京密高速建設,完成定泗路改擴建工程,加快建設北京八中嘉會湖分校、北京第四實驗學校,建成京東方醫院(一期)。(2)做好生態係統調節服務價值和地區生產總值交換補償,加強生態係統調節服務價值核算結果應用。實施一批特定地域單元生態產品價值實現試點項目。有序推進新市鎮建設。(3)高質量落實對口支援合作任務,深化京蒙東西部協作,拓展產業合作深度,提高就業、消費等幫扶實效。
加力實施城市更新。轉變城市開發建設方式,堅持示範項目帶動、片區更新牽引,打造城市更新“北京樣板”。(1)堅持TOD導向,推動職住商服設施在軌道交通站點周邊平衡布局,打造城市活力中心。加快D級危房改造,支持居民自主更新、原拆原建,加力推進核心區平房申請式退租。啟動磁器口東、棉花片等片區綜合性更新示範工程。(2)完成40處以上老舊廠房、產業園區更新改造,老樓加裝電梯800台以上,實現0.7萬戶棚戶區居民回遷安置,持續推進城中村改造。加快推進朝陽北部國際文化藝術片區、清華東路南側等城市公共空間示範項目。(3)落實地下空間規劃,科學有序開展開發利用工作。(4)強化城市更新金融支持,推動建立城市更新項目庫與金融機構信息共享,推廣“帶押改造”等金融服務模式,創新“原房產解押、注銷,新房產登記、抵押”一次性“四聯辦”機製。
加快提升城市治理效能。堅持係統思維、數智賦能,提高城市治理精細化、智慧化水平。(1)加力地鐵公交兩網融合,推進軌道交通19號線二期北延及支線、13號線擴能提升、1號線支線等項目建設,提升重點功能區直連互通水平。公交與軌道50米內換乘比例提高至93%。(2)提升“八站兩場”接駁服務,規範管理電動自行車,強化停車設施建設管理,實施30項市級疏堵工程。新建150條綠波帶,新增1000處信號燈聯網。實現亮馬河北路、安立路快速化改造完工,推進三環半、四環半、五環半建設;打通劉家窯路西段等50條“斷頭路”;高水平實施四環路(健翔橋東-四元橋南、十八裏店橋西-南沙窩橋東)大修及綠化景觀提升。推進五環路區域一體化規劃。(3)高水平建設“數智北京”。推動國家數據要素綜合試驗區建設,建成高端數據標注示範基地功能空間,製定醫療器械、自動駕駛等10個領域數據出境負麵清單,打造國家級數據產業集聚區和高質量數據集開放共享創新試驗場。推進城市全域數字化轉型,加快實施雙智城市4.0階段,建設雙智融合數據底座;拓展城市碼應用,推動第三批實體設施身份標識和時空數據注冊、編碼、賦碼;推出一批智慧城市應用場景,建設政務領域大模型應用共性技術平台,賦能基層工作和群眾服務。
深入推進美麗北京建設。完善現代化生態環境監測體係,持續推進汙染防治攻堅,營造高品質生態空間。(1)深化“0.1微克”攻堅行動,係統推進車械新能源化,引導重點企業綠色改造,加強揚塵精細化管理,精準科學依法治汙,全力鞏固“常態藍”。加快推進亦莊新城台湖再生水廠、減河北再生水廠建設。嚴格建設用地和農用地風險管控。推動固體廢物源頭減量,建成南宮有機質綜合利用中心。(2)加快花園城市建設,完成山區森林健康經營30萬畝、退耕還林精細化管理24.8萬畝,實施淺山彩葉化改造5萬畝、造林綠化1萬畝。強化全域森林城市生態功能,加快建設南苑森林濕地公園,統籌聯動國際醫藥創新公園,謀劃鳳池公園啟動區建設,改造提升綠隔地區郊野公園10個,構建“九群百園”郊野公園環體係。建成四環路“月季花環”。建設城市休閑公園10處、口袋公園及小微綠地50處、花園示範街區10個、社區微花園50個,新增公園綠地100公頃,做好春秋兩季過敏原治理。強化生物多樣性保護。(3)加強路網水網綠網空間融合,打造10條進出京道路鐵路複層綠化帶,建設景觀水係岸線100公裏。構建高品質濱水空間,貫通清河兩岸濱水步道,推進北護城河至北運河全線通航,新增開放40處水利設施濱水空間。
持續深化基層治理創新。以市民訴求驅動社會治理,抓實抓細垃圾分類和物業管理兩個“關鍵小事”。(1)深化接訴即辦改革,強化市民服務熱線平台功能,完善民生大數據輔助決策機製,構建民情指數,建設民生智庫。強化“吹哨報到”工作機製,推動市級部門提級響應解決基層治理難題。優化“每月一題”工作機製。辦好接訴即辦改革論壇。(2)加強生活垃圾分類宣傳引導,支持再生資源分揀中心建設,開展垃圾分類投放點品質提升專項行動,優化桶前值守和投放管理模式,在3000個小區布局智能回收機、“一袋式”上門回收等便民回收渠道,構建覆蓋垃圾全品類、全鏈條的數字化管理體係。推動補齊生活垃圾分類轉運設施短板,加強生活垃圾收集運輸監管,落實“不分類不收運”製度。(3)加強物業服務行業監管,推廣“物業+”服務模式。專項治理每季度市民服務熱線物業類投訴量前100名的小區。完成800個老舊小區物業服務覆蓋。
(六)堅持人民共享發展,加大保障和改善民生力度,讓發展成果更多更公平惠及人民
堅持以人民為中心,順應新需求新期盼,用心用情辦好民生實事。
更大力度穩就業促增收。深入實施就業優先戰略,積極培育新職業新崗位,以就業好推動增收穩。(1)加大就業創業服務力度,提供不少於10萬個高校畢業生就業崗位,推動北京生源高校畢業生就業率不低於95%、城鎮新增就業不少於28萬人。深入挖掘鄉村振興建設、農村人居環境提升等領域崗位資源,幫助京郊農民就業。(2)實施技能北京培訓行動,推行“崗位需求+技能培訓+技能評價+就業服務”四位一體項目製培訓模式。將失業人員中有提升技能意願的青年、農民工納入技工學校招生範圍,適當放寬招生年齡限製。(3)推進零工市場標準化建設,探索零工意外傷害保障機製。加密就業服務站點,強化“家門口”就業服務。(4)加強新就業形態勞動者權益的法治保障。
著力促進人口高質量發展。健全覆蓋全人群、全生命周期的人口服務體係,提升青年宜居宜業水平。(1)倡導積極婚育觀。加強市區危重孕產婦及新生兒救治中心標準化建設,新增生育友好型醫院15家。(2)推動托幼一體化建設,提升幼兒園辦托班比率,為普惠托育機構提供免費安全運營保險。開展醫育結合與科學育兒服務,加強全域兒童友好城市建設。(3)實施好養老服務相關法律法規,新增家庭養老床位5000張,在“老老人”數量較多的區域新建20個區域養老服務中心,開展10家養老機構智慧化場景建設試點。優化完善社會餐飲企業參與養老助餐服務、特殊困難老年人助餐服務兜底保障機製。健全長期護理保險製度,開展長期照護師培訓和職業技能等級認定,加強對獨居老人、失能失智等困難群體的關愛幫扶。(4)推進青年公寓試點,開展城市服務保障人員“適居行動”,新增“一間房、一張床、一套房”產品供應,鼓勵市場化長租公寓發展。
持續優化公共服務供給。創新完善供給機製,推動民生保障更加公平均衡、普惠可及。(1)完善基礎教育學位動態保障機製,改造提升一批校園基礎設施,新增中學學位1萬個,深化中小學集團化辦學改革,推進中小學教職工編製和師資配備跨學校、跨學段動態調整,加強全學段人工智能賦能教育。深化學練賽一體化體育教育改革試點,開展校內陽光體育班級賽40萬場次以上。(2)製定“三醫”協同綜合監管方案。推動積水潭醫院、朝陽醫院等病房改造提升,開工建設宣武醫院房山院區,加快安定醫院選址建設,新建5個以上緊密型城市醫療集團、區級覆蓋率達80%以上。實現全市60家二級及以上公立綜合醫院多學科綜合診療服務全覆蓋,提升基層醫療設施水平。推進中醫藥傳承創新,強化中醫治未病能力建設。建好全民健康信息平台,加強公共衛生體係建設,提高急救和血液保障能力。開展“精康融合”提升行動,精神障礙社區康複服務實現區級全覆蓋。(3)用好雙奧遺產,加強賽事組織、人才培養,新建改造70處運動場地,提高競技水平。完善全民健身公共服務體係,完成25個體育設施進公園項目,促進群眾體育發展。(4)擴大企業年金製度覆蓋範圍,推動個人養老金擴麵。將剛性支出困難家庭納入專項救助範圍。(5)持續推進無障礙環境建設,加強困難殘疾人生活補貼和重度殘疾人護理補貼精準管理,新增殘疾人就業崗位2500個。(6)加強未成年人保護,優化未成年人成長環境。
(七)堅持安全保障發展,進一步提升城市韌性水平,築牢首都安全防線
準確把握城市運行規律,加強預測預警預防,全力降概率、控損失,以高水平安全保障高質量發展。
全麵增強城市韌性。提高防災減災救災能力,保障城市安全有序運行。(1)全力推進災後恢複重建,汛期前全麵完成“一年基本恢複”項目,一村一策製定山洪災害防禦預案,加快建設“平急兩用”高地堡壘(安全應急小屋)。新建20套高標準自動氣象站,研發“百米級、分鍾級”災害天氣短臨預報人工智能模型,加強中小河流及溝道洪水預報。建立全市水庫統一調度機製,推進永定河官廳山峽洪水控製工程立項,加快建設二道河、西峰山、鑽子嶺等重點水庫,科學劃定暴雨紅色預警期間人員轉移範圍,依法清理整治河道管理範圍內違法建設。加強山區道路交通體係建設,提升山區公路抗災標準。(2)實施城鄉供水提升工程40處,規模化供水覆蓋農村人口比例達66%以上。繼續更新改造燃氣、供熱、電力、供水老化管線,積極應對地下水位上升。優化能源骨幹通道布局,推進智能電網和微電網建設。(3)加強城區積水點治理,完善平急兩用公共基礎設施網絡。(4)強化公眾應急能力知識宣傳普及。構建政府主導、社會共建、多元互補的物資儲備體係,建立儲備物資生產、供應企業信息庫。
切實加強安全生產管理。堅持安全第一、預防為主,建立大安全大應急框架。(1)完成安全生產治本攻堅三年行動,落實“三管三必須”實施細則,深化重點行業領域專項整治,常態化開展安全生產和消防工作巡查,加強隱患抽檢評估,築牢城市安全底線。(2)推動製定食品安全地方性法規,建設北京食品標準體係和食品安全全鏈條數字化平台,提升檢驗檢測能力,完善跨區監管問題直報機製,防範校園食品安全風險。聚焦臨床試驗、委托生產、網絡銷售等重點環節強化動態監管,維護藥品市場安全穩定。
建設更高水平的平安北京。始終把維護政治安全作為首要任務,穩妥有序防範化解重點領域風險,全力維護首都安全穩定。(1)強化首都低空安全保障。(2)健全財政運行監測機製,兜牢基層“三保”底線,堅決遏製新增隱性債務。(3)堅決打擊非法金融活動。(4)積極應對新技術、新產業、新業態風險。(5)嚴密社會治安整體防控,做好矛盾糾紛排查化解,常態化推進掃黑除惡鬥爭。
各位代表,做好2026年經濟社會發展工作任務艱巨、責任重大。关键词2要以習近平新時代中國特色社會主義思想為指導,在中共北京市委堅強領導下,自覺接受人民代表大會指導監督,積極聽取人大代表、政協委員的意見建議,錨定目標任務,保持戰略定力,增強必勝信心,奮力譜寫中國式現代化的北京篇章。


