京藥監發〔2024〕237號
經開區管委會,各區市場監管局,房山區燕山市場監管分局,市市場監管局機場分局,市藥監局各處室、各分局:
為推進包容審慎監管,根據《中華人民共和國行政處罰法》《化妝品監督管理條例》《藥品監督管理行政處罰裁量適用規則》等規定,結合監管執法實際,北京市藥品監督管理局會同北京市市場監管綜合執法總隊製定了《北京市化妝品監管領域違法行為包容免罰清單(試行)》,已於2024年10月31日經北京市藥品監督管理局2024年第12次局長辦公會討論通過,現予以發布,自發布之日起施行,試行期限為一年。
北京市藥品監督管理局
北京市市場監管綜合執法總隊
2024年10月31日
北京市化妝品監管領域違法行為包容免罰清單(試行)
一、存在下列情形,違法行為輕微,及時改正並未造成危害後果的,不予行政處罰

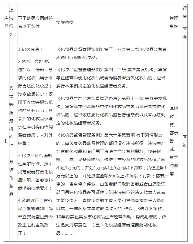
二、存在下列情形,初次違法且危害後果輕微並及時改正的,可以不予行政處罰

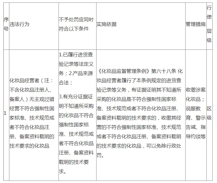
三、存在下列情形,有證據足以證明沒有主觀過錯的,不予行政處罰


