政務公開 > 政策公開 > 政策文件
  1. [主題分類] 農業、林業、水利/農業、畜牧業、漁業
  2. [發文機構] 北京市農業農村局
  3. [聯合發文單位]
  4. [實施日期] 2024-03-20
  5. [成文日期] 2024-03-20
  6. [發文字號] 京政農發〔2024〕14號
  7. [廢止日期]
  8. [發布日期] 2024-04-02
  9. [有效性]
  10. [文件來源] 政府公報 2024年 第28期(總第856期)

北京市農業農村局關於規範本市限製使用農藥定點經營管理的通知

打印
字號:        

京政農發〔2024〕14號

各區農業農村局、區農業綜合執法大隊,委局各有關處室、市農業綜合執法總隊、市植物保護站:

  根據《農藥管理條例》(國務院令第677號,以下簡稱《條例》)、《農藥經營許可管理辦法》(農業部令2017年第5號,以下簡稱《管理辦法》)等規定,為規範本市限製使用農藥定點經營管理工作,依法依規開展限製使用農藥經營許可行政審批和監督管理,切實加強高毒、高風險農藥經營使用監管,保障生產用藥,降低使用風險,保障農林生產安全、農產品質量安全和生態環境安全,結合本市限製使用農藥經營、管理、使用實際,現將有關工作通知如下。

  一、總體目標

  全市限製使用農藥定點經營者布局安排要滿足農業、園林及相關行業和領域的用藥需求,保持穩定有序,實現合理布局。

  限製使用農藥實行定點經營。限製使用農藥經營者要按規定如實記錄銷售的限製使用農藥名稱、規格、數量、生產企業、購買人、銷售日期等內容,實行可追溯管理。鼓勵經營者建立並完善電子台賬,做到質量有保證、來源可追溯、去向可跟蹤,銷售台賬應當保存2年以上。要統一回收農藥包裝廢棄物;配備相應的用藥指導和病蟲害防治專業技術人員。

  使用者應按照限製使用農藥的標簽標注的使用範圍正確使用,不得擴大使用範圍。通過實行定點經營、如實記錄購買者信息等,落實限製使用農藥經營者和使用者的主體責任,依規加強限製使用農藥監管,逐步形成經營布局合理、規範化程度顯著提升、市場秩序明顯好轉、城鄉居民購買使用安全便利的限製使用農藥經營格局。

  二、布局安排

  綜合考慮用藥需求、地理位置、交通便捷等因素,合理安排經營者布局,方便使用者購買,防止低水平重複設置;限製使用農藥經營者設立分支機構經營限製使用農藥的,分支機構也需要符合布局安排。

  (一)出口需求充分滿足。專門從事農藥出口貿易的,原則上充分滿足。

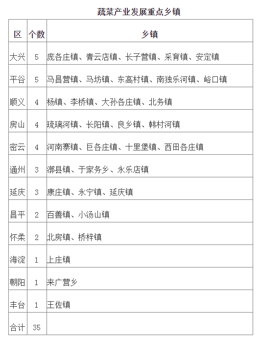
  (二)重點區域動態平衡。為保證農產品質量安全,蔬菜產業發展集中的35個鄉鎮(見附件)和各區確定的蔬菜、瓜類重點生產區域,按照滿足現有布局規模需求,保持總體動態平衡的原則,核發限製使用農藥經營許可。

  (三)生產生活需求就近安排。在保證安全的前提下,中心城區在公園和居民聚居區附近、其他涉農區在各鄉鎮交通便捷的區域,合理布局限製使用農藥定點經營。

  三、規範管理

  (一)嚴格依規審批。限製使用農藥經營許可審核要依規嚴把準入關口。依據《條例》《管理辦法》,在符合本市布局安排的基礎上,從技術人員設置、營業場所和倉儲場所安排與麵積設置、規章製度、信息化管理係統、專櫃銷售等方麵嚴格審批;實現管理規範、如實記錄購銷信息、專櫃銷售和電子記錄等可溯源管理。

  (二)市區協同聯動。市農業農村局負責受理限製使用農藥經營許可申請和審批工作,必要時進行實地核查或者委托區農業農村局進行實地核查。區農業農村局要協助市農業農村局做好實地核查工作。

  (三)強化監督管理。市、區農業農村局要對獲得限製使用農藥經營許可的經營者加強監督檢查,執法部門要對發現的違法行為依法處置,確保依法依規經營限製使用農藥;督導經營者建立完善電子經銷台賬。

  四、相關要求

  (一)加強組織領導。各區農業農村局要高度重視,應明確區級農藥管理部門,按照《條例》《管理辦法》要求,嚴格把關,依據職能職責配合市農業農村局做好限製使用農藥經營許可相關工作。

  (二)加強政策宣傳。及時公布取得經營許可的限製使用農藥經營者名錄等信息,接受社會監督。要加大對《條例》和《管理辦法》等的宣傳力度,對限製使用農藥經營人員進行必要的培訓,明確限製使用農藥經營者的責任和義務,使其充分掌握限製使用農藥管理的有關規定。限製使用農藥定點經營者應為使用者提供用藥指導。

  (三)及時報送信息。經營者應按要求每季度向市農業農村局上報農藥經營數據。市區兩級農藥管理部門要對限製使用農藥的使用、數據上報等進行技術指導,對限製使用農藥的配藥、用藥開展指導,加強規範化管理。各區要對轄區內限製使用農藥品種及銷售使用情況進行動態監測分析,及時掌握各種限製使用農藥銷售與使用數量,收集使用後的有效性、安全性情況,采取有效措施避免使用風險,並於每年12月20日前向市農業農村局報送限製使用農藥定點經營相關情況。

  本通知自印發之日起實施。《北京市農業局關於印發北京市限製使用農藥定點經營布局規劃的通知》(京農發〔2018〕30號)同時廢止。

北京市農業農村局    

2024年3月20日  

  (此件主動公開)

附件:

蔬菜產業發展重點鄉鎮

分享:

您訪問的鏈接即將離開“首都之窗”門戶網站 是否繼續?