京人社發〔2024〕3號
根據《北京市積分落戶管理辦法》(京政辦發〔2020〕9號)和《北京市積分落戶操作管理細則》(京人社開發發〔2020〕8號)規定,現就2024年北京市積分落戶申報工作通告如下。
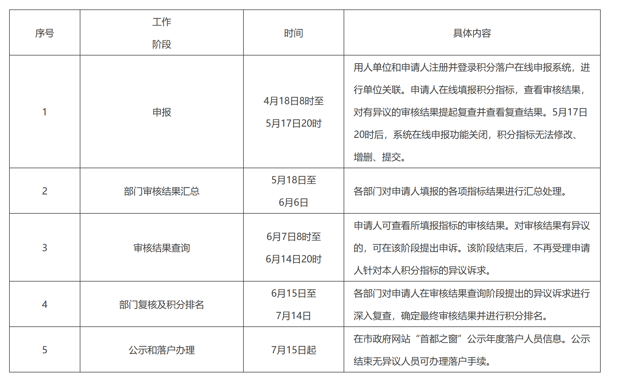
一、時間安排
本市積分落戶工作實行年度申報製,分為申報、部門審核結果匯總、審核結果查詢、部門複核及積分排名、公示和落戶辦理5個階段。2024年各階段安排如下。

二、各指標時間節點

三、資格條件和指標操作認定說明
(一)2023年12月31日前持有有效《北京市工作居住證》,但尚未申領《北京市居住證》的人員,符合資格條件的,可參加2024年積分落戶申報,並應按市公安局有關要求及時辦理《北京市居住證》。
(二)2020年7月(含)前在單位宿舍、租賃住所的連續居住年限,以申請人同期在京合法穩定就業年限計算,在積分落戶在線申報係統中無需填報。2020年8月(含)後的單位宿舍、租賃住所情況須在積分落戶在線申報係統中填報。
特此通告。
北京市人力資源和社會保障局
2024年4月12日

