的通知》精神,根據北京市教育委員會《關於2023年義務教育階段入學工作的意見》(京教基二〔2023〕4號)要求,依法保障區域內適齡兒童少年平等接受義務教育權利,經區政府批準,現就2023年本區義務教育階段入學工作提出如下意見,請各單位認真貫徹執行。"> 热映电影-韩国伦理电影-最新电影
政務公開 > 政策公開 > 政策文件
  1. [主題分類] 科技教育/教育
  2. [發文機構] 北京市豐台區教育委員會
  3. [聯合發文單位]
  4. [實施日期] 2023-04-27
  5. [成文日期]
  6. [發文字號] 〔〕
  7. [廢止日期]
  8. [發布日期] 2023-04-27
  9. [有效性]
  10. [文件來源] 政府公報 年 第期(總第期)

豐台區2023年義務教育階段入學工作實施意見

打印
字號:        

  為落實中共北京市委教育工作領導小組《關於印發<北京市關於進一步深化教育教學改革全麵提高義務教育質量的意見>的通知》精神,根據北京市教育委員會《關於2023年義務教育階段入學工作的意見》(京教基二〔2023〕4號)要求,依法保障區域內適齡兒童少年平等接受義務教育權利,經區政府批準,現就2023年本區義務教育階段入學工作提出如下意見,請各單位認真貫徹執行。

  一、指導思想

  以習近平新時代中國特色社會主義思想為指導,深入學習貫徹黨的二十大精神,堅持和捍衛“兩個確立”,切實增強“四個意識”、堅定“四個自信”、做到“兩個維護”。全麵貫徹黨的教育方針,堅持以人民為中心發展教育,積極落實全國、北京市、豐台區教育大會精神和教育部有關工作要求,認真執行市委市政府決策部署,全麵推進豐台基礎教育“強基工程”,堅持穩中求進工作總基調,立足新發展階段,貫徹新發展理念,構建新發展格局,提高“四個服務”水平,大力促進教育公平。進一步完善入學機製,嚴格規範秩序,確保本區義務教育階段入學工作有序推進。

  二、工作原則

  (一)堅持政府統籌,將義務教育階段入學工作作為政府責任予以保障。

  (二)堅持免試就近,確保每一名適齡兒童少年平等接受義務教育。

  (三)堅持有序規範,嚴格規範程序,嚴肅執紀問責,確保平穩有序。

  三、入學政策

  (一)入學條件及要求

  1.豐台區戶籍或隨父母(或其他法定監護人)實際居住在豐台區(需提供父母或其他法定監護人的房屋產權材料,以下相同)具有本市其他區戶籍的適齡兒童,凡年滿6周歲(2017年8月31日以前出生)均須參加學齡人口信息采集,免試就近入學。本市其他區戶籍無房家庭適齡兒童申請在豐台區入學的,按有關規定辦理。

  本市戶籍本區小學畢業生按照規定進入初中繼續接受並完成義務教育。

  2.按本市戶籍對待的適齡兒童少年,包括區台辦認定的台胞子女、區僑務部門認定的華僑子女、國家或北京市博士後管理部門認定的在京在站博士後研究人員子女、符合隨軍進京落戶條件正在辦理隨軍手續的現役軍人子女,父母一方為本市戶籍或持有《北京市工作居住證》的適齡兒童少年,入學方式與本市戶籍相同。

  3.非本市戶籍適齡兒童少年入學,按照北京市非本市戶籍適齡兒童少年接受義務教育材料審核指導要求,製定本區實施細則,建立日常聯合審核機製並積極穩妥做好義務教育全學段審核。父母持本人在京務工就業材料、在豐台區實際住所居住材料、全家戶口簿、北京市居住證,到居住地所在街道辦事處或鎮人民政府參加入學資格審核,通過後進入入學程序。

  (二)相關政策及規定

  1.強化部門聯動審核,區教委聯合相關部門共同審核入學資格,非住宅性質的用房不得作為入學資格條件。

  2.根據學位供給情況和戶籍、房產、居住年限,確定入學片區、入學方式和入學順序。

  3.積極穩妥推進以多校劃片為主、單校劃片和多校劃片相結合的入學方式。

  對兒童入學登記地址、就讀學校實施登記管理。在部分學校實行購置“二手房”的房主子女通過多校劃片派位方式小學入學。

  實行“六年一學位”的學校,學校服務範圍內的地址自用於登記入學之年起開始記錄,六年內隻提供一個本校單校劃片小學入學學位(同一家庭的子女除外),不符合該校單校劃片入學條件的兒童參加多校劃片派位入學。

  自2021年9月1日起,兒童遷移戶口或出生落戶,如戶主不是兒童父母(或其他法定監護人)、祖父母或外祖父母的,參加多校劃片派位入學。

  自2023年9月1日起,小學階段轉入的學生,初中入學時通過多校劃片派位方式入讀初中。

  片區入學中,學校在接收完成單校劃片入學的兒童少年後,剩餘的招生計劃用於多校劃片,根據兒童少年填報的誌願由計算機隨機分配,確定入學學校。

  自2024年起,新增教育資源學位用於多校劃片入學。

  4.符合回其他區就讀條件的本區小學畢業生,須按照市教委的要求完成申請、審核、登記手續。

  其他省、自治區、直轄市或本市其他區具有本市戶籍的小學六年級畢業生申請回豐台區就讀初中的,需具有豐台區戶籍或隨父母(或其他法定監護人)實際居住在豐台區。

  5.殘疾兒童少年同等條件下在服務範圍內就近就便優先入學。

  6.區級以上引進人才子女入學,由區義務教育階段入學工作領導小組嚴格審批,統籌解決。烈士子女、台籍學生、華僑子女、現役軍人子女、全國勞動模範子女按有關規定在同等條件下給予照顧。

  四、入學方式

  (一)小學入學

  1.第一批

  符合條件的兒童可自願選擇入讀有第一批招生計劃的公辦學校、民辦學校,填報誌願派位入學。

  2.第二批

  本區戶籍兒童、父母自有住房的本市其他區戶籍兒童、按本市戶籍對待的兒童、父母自有住房的非本市戶籍兒童,在《豐台區2023年義務教育階段入學工作時間表》規定時間由其父母(或其他法定監護人)持全家戶口簿、實際居住材料、信息采集表等,到區教委劃定的學校審核入學信息。

  (1)單校劃片

  符合學校單校劃片入學條件的兒童,可選擇對應學校直接入學。

  (2)多校劃片

  符合學校單校劃片入學條件,但未選擇單校劃片入學的兒童,參加多校劃片派位入學。

  不符合學校單校劃片入學條件、無單一對應學校的兒童(含本區集體戶口、公共戶、本市其他區戶籍無房家庭兒童、父母租住房屋的非本市戶籍兒童等),參加多校劃片派位入學。

  (二)初中入學

  1.第一批

  符合條件的小學畢業生可自願選擇填報公辦學校(含寄宿、九年一貫製)、民辦學校誌願,派位入學。

  2.第二批

  (1)單校劃片

  符合學校單校劃片入學條件的本區小學畢業生,按照小學初中對口直升的方式入學。當報名人數小於招生人數時全部錄取,當報名人數大於招生人數時電腦隨機派位。

  (2)多校劃片

  符合學校單校劃片入學條件,但未被錄取的本區小學畢業生,參加多校劃片派位入學。

  無對應初中學校的本區小學畢業生,參加多校劃片派位入學。

  本市戶籍本區小學畢業生小學入學後隨父母(或其他法定監護人)實際居住地在區內變更,變更後的居住地不在原初中入學片區的,可申請到現居住地所在片區參加多校劃片派位入學。

  回豐台區就讀的其他省、自治區、直轄市或本市其他區小學畢業生,按照戶籍地或實際居住地確定初中入學片區,參加多校劃片派位入學。

  五、工作要求

  (一)統籌協調,加強領導

  區義務教育階段入學工作領導小組定期組織召開會議,聽取工作進展匯報,協調各部門工作,統籌研究解決入學工作中出現的問題。

  (二)規範程序,杜絕違規

  各學校應嚴格按照區教委確定的義務教育入學範圍和招生計劃,招收符合條件的適齡兒童少年入學。嚴格執行市、區教委統一規定的入學工作時間和程序。嚴禁以考試成績和各類競賽證書、培訓競賽成績、考級證明等作為招生依據。嚴禁以麵試、評測、接收簡曆等形式選拔學生。嚴禁學校和校外培訓機構以培訓班、校園開放日、夏令營等形式提前招生、選拔學生。嚴禁任何學校以實驗班、特色班、國際部、國際課程班等名義招生。

  (三)明確職責,加強監管

  區教委統一組織入學工作,加強對本區義務教育學校入學工作的指導、監督和檢查;會同街道辦事處和鎮人民政府組織督促適齡兒童少年在新學年開學時入校就讀,做好控輟保學工作。相關委辦局、各街鎮要統一思想、高度重視,加強對本實施意見的學習和培訓,按照職責分工認真履職,相互配合,規範操作,認真審核。區紀委區監委派駐組依法依規嚴肅處理違規、違紀行為。

  (四)及時公示,加強宣傳

  及時向社會公布義務教育階段入學政策、入學片區等相關信息,通過多種方式進行宣傳。各街鎮要加大宣傳力度,組織各社區(村)向非本市戶籍兒童家長進行宣傳,耐心細致地做好說明和解釋工作。

  本意見自公布之日起實施。

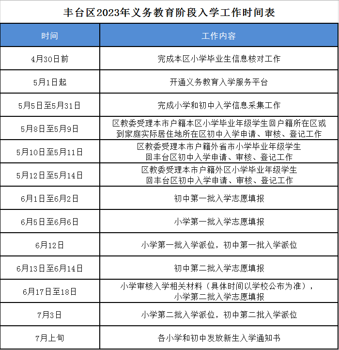
豐台區2023年義務教育階段入學工作時間表

分享:

您訪問的鏈接即將離開“首都之窗”門戶網站 是否繼續?