政務公開 > 政策公開 > 政策文件
  1. [主題分類] 民政、扶貧、救災/其他
  2. [發文機構] 北京市人民政府辦公廳
  3. [聯合發文單位]
  4. [實施日期]
  5. [成文日期] 2022-09-13
  6. [發文字號] 京政辦發〔2022〕25號
  7. [廢止日期]
  8. [發布日期] 2022-09-21
  9. [有效性]
  10. [文件來源] 政府公報 2022年 第41期(總第773期)

北京市人民政府辦公廳關於印發《北京市“十四五”城鄉社區服務體係建設規劃》的通知

打印
字號:        

京政辦發〔2022〕25號

各區人民政府,市政府各委、辦、局,各市屬機構:

  經市政府同意,現將《北京市“十四五”城鄉社區服務體係建設規劃》印發給你們,請結合實際認真貫徹執行。

北京市人民政府辦公廳    

2022年9月13日  

  (此件公開發布)


北京市“十四五”城鄉社區服務體係建設規劃

  城鄉社區服務體係是指黨委統一領導、政府依法履責、社會多方參與,以社區(村)為基本單元,以社區(村)居民、駐區單位為對象,以各類社區服務設施為依托,以滿足社區(村)居民生活需求、提高生活品質為目標,以公共服務、便民利民服務、誌願服務為主要內容的服務網絡和運行機製。為進一步加強本市城鄉社區服務體係建設,夯實基層基礎,讓人民群眾生活更加美好,依據《國務院辦公廳關於印發“十四五”城鄉社區服務體係建設規劃的通知》(國辦發〔2021〕56號)和《北京市國民經濟和社會發展第十四個五年規劃和二〇三五年遠景目標綱要》,結合實際,編製本規劃。

  一、譜寫城鄉社區服務體係建設新篇章

  (一)規劃背景

  “十三五”時期是全麵建成小康社會決勝階段。本市堅持以人民為中心,著力加強基層基礎工作,城鄉社區服務體係建設取得顯著成效。一是黨領導社區服務能力不斷增強。健全街道(鄉鎮)、社區(村)黨組織統籌開展社區服務機製,推動政策、資源、力量向城鄉社區下沉。強化城鄉社區服務型黨組織建設,搭建黨建工作協調委員會平台,共建共治共享的格局初步形成。二是社區服務設施不斷完善。統籌各類資源,整合各方力量,推進社區綜合服務設施建設,基本形成以區社區服務中心、街道(鄉鎮)市民活動中心(黨群服務中心)、社區服務站為支撐,其他社區服務機構和設施為補充的城鄉社區服務設施格局。三是服務供給不斷擴大。截至2020年底,全市累計建成“一刻鍾社區服務圈”1772個,城市社區覆蓋率達到98%以上;創建608個“社區之家”,彌補了社區停車、就餐、健身等服務短板;實現政務服務向7168個城鄉社區延伸,讓居民享受到家門口的便利服務。四是社區服務人才隊伍不斷壯大。截至2020年底,全市社區(村)“兩委”成員和社區服務站專職工作者6.14萬人,社會工作專業人才3.63萬人,社區注冊誌願者192.01萬人。五是服務信息化建設不斷加強。“互聯網+基層社會治理”得到普遍應用;城鄉社區微信公眾號、樓門院微信群基本實現全覆蓋,全響應服務群眾能力不斷增強。六是城鄉社區疫情防控能力不斷提升。全市城鄉社區堅決貫徹落實黨中央、國務院決策部署和市委、市政府工作要求,健全組織動員體係,提升疫情防控能力,嚴格落實各項疫情防控措施,全力保障封(管)控區居民生活,為疫情防控作出了重要貢獻。

  “十四五”時期是我國全麵建成小康社會、實現第一個百年奮鬥目標之後,乘勢而上開啟全麵建設社會主義現代化國家新征程、向第二個百年奮鬥目標進軍的第一個五年,也是北京落實首都城市戰略定位、建設國際一流的和諧宜居之都的關鍵時期。城鄉社區服務體係建設麵臨新的機遇和挑戰。本市經濟社會發展持續向好,科技支撐更加有力,城鄉融合更加深入,社區服務發展前景廣闊,城鄉社區服務體係高質量發展具有許多優勢和條件。同時,麵對“十四五”時期首都經濟社會發展新形勢、區域協同新要求、人民群眾新期待、基層治理新任務,本市城鄉社區服務發展不平衡不充分問題仍然存在,黨建引領社區服務體係建設還不夠完善,市場、社會等資源作用發揮還不夠充分,社區工作者隊伍建設需要進一步加強,社區服務數字化水平還不夠高,城鄉社區服務協同發展還有較大提升空間。

  (二)指導思想

  以習近平新時代中國特色社會主義思想為指導,全麵貫徹黨的十九大和十九屆曆次全會精神,深入貫徹習近平總書記對北京一係列重要講話精神,堅持和加強黨的全麵領導,堅持以人民為中心,以增進人民福祉為出發點和落腳點,以強化為民、便民、安民功能為重點,以不斷滿足人民高品質生活需求為目標,加快完善黨建引領社區服務體係建設,增加服務供給,補齊服務短板,創新服務機製,為推進基層治理體係和治理能力現代化建設奠定堅實基礎,讓人民生活更加美好,讓基層更加和諧穩定,讓黨的執政基礎更加穩固。

  (三)基本原則

  1.堅持黨的全麵領導。堅持把黨的領導貫穿於城鄉社區服務體係建設的全過程各方麵,促進提升基層黨組織組織力,發揮黨員服務群眾帶頭示範作用,厚植黨的執政基礎。

  2.堅持以人民為中心。堅持人民主體地位,回應群眾新期待、新需求,推動創造就業崗位,不斷改善人民生活品質,努力做到群眾有需求、社區有服務。

  3.堅持首善標準。認真貫徹習近平總書記關於“北京民政要在全國幹得最好”的重要指示精神,聚焦加強“四個中心”功能建設和提高“四個服務”水平,推動社區服務高標準、高質量、高效能發展,全麵提升社區服務品質。

  4.堅持共建共治共享。充分調動社會組織、社會工作者、誌願者和慈善資源等社會力量,引導市場力量,更好發揮政府作用,構建多方參與格局,讓全體人民共享發展成果。

  5.堅持城鄉統籌。統籌把握城鄉發展差異,推進社區服務製度城鄉銜接、要素共享、互通互融,推動社區服務機製城鄉聯動、基礎設施城鄉配套、基本公共服務城鄉全覆蓋。

  6.堅持分類指導。堅持因地製宜,突出問題導向,把握政府、市場、社會不同定位,區分不同區域功能、不同社區需求,重點突破、分層推進、分類實施,全方位提升城鄉社區服務水平。

  (四)主要目標

  到2025年底,黨建引領、多元協同、適應時代要求、緊貼基層需求的社區服務格局基本形成,覆蓋城鄉的基本公共服務、便民利民服務、誌願服務有效銜接,社區服務基礎設施為主體、為民便民服務設施為配套、服務網點為補充的城鄉社區服務設施布局更加完善、功能更加優化,以社區工作者為骨幹、社會工作者和其他社區專職人員為支撐、誌願者為補充的城鄉社區服務人才隊伍更加壯大,網絡聯通、數據共享、響應迅速的城鄉社區服務智慧網絡基本建成,城鄉社區服務發展不平衡不充分問題得到有效緩解、區域差距明顯縮小。

專欄1 “十四五”城鄉社區服務體係建設主要發展指標

  二、完善城鄉社區服務新格局

  (五)完善黨建引領機製

  壓實街道(鄉鎮)工(黨)委責任,進一步完善社區(村)黨建工作協調委員會工作機製,強化黨對社區服務體係建設的全麵領導。健全城鄉社區黨組織引領,基層群眾性自治組織主導,社區(村)居民為主體,群團組織、社區社會組織、社會工作者和駐區單位共同參與、協同開展社區服務的體製機製。全麵落實黨領導下、居(村)民委員會主導的城鄉社區協商製度,圍繞群眾關心的事項廣泛開展議事協商。全麵加強黨建引領社區服務體係建設,紮實做好服務群眾、教育群眾、凝聚人心工作。全麵落實在職黨員到社區報到為群眾服務製度機製,推動黨政機關、企事業單位到城鄉社區開展服務。鼓勵黨員在社區發起成立社區社會組織,帶領居民群眾開展自助、互助和公益服務。推動建立健全黨建引領下的居(村)民委員會、業主委員會(物業管理委員會)、物業服務人協調運行機製,強化社區黨組織領導能力、居(村)民委員會指導能力、物業服務人履約能力。健全黨建引領社區社會組織工作機製,街道(鄉鎮)工(黨)委和社區(村)黨組織加強對社區社會組織參與社區服務的領導。

專欄2實施黨建引領社區服務能力提升工程

  (六)健全社區服務組織體係完善市-區-街道(鄉鎮)-社區(村)四級社區服務組織架構,形成全市上下貫通的社區服務組織體係。優化市-區-街道(鄉鎮)三級社區服務組織機構職能,以街道(鄉鎮)市民活動中心(黨群服務中心)為基本陣地,拓展優化社區服務站、小區服務點服務功能,推動市、區、街道(鄉鎮)、社區(村)、小區的社區服務職能上下對接、功能互補,覆蓋廣泛、方便可及。明確各級社區服務組織機構的職能定位和管理運行規範,加大對人、財、物、場地等方麵的保障力度。

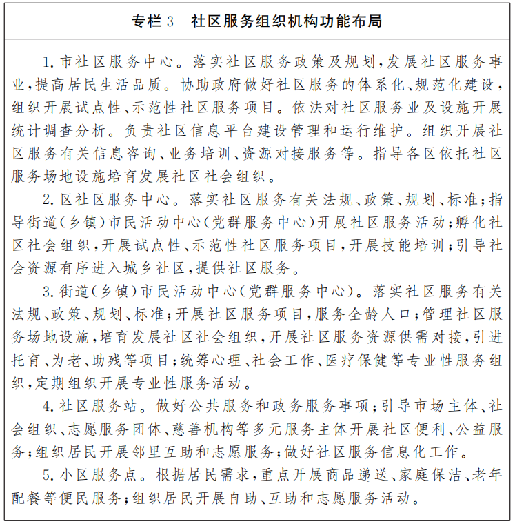
專欄3社區服務組織機構功能布局

  (七)完善多方參與格局

  強化政府在基本公共服務供給保障中的主體地位,優化社區(村)服務功能布局。培育和發展多元主體,鼓勵和支持成立社區基金會(公益基金),拓寬社區服務資源渠道,提高社區服務社會化、市場化、專業化水平。發揮社區自治組織力量,創新運行方式,充分調動居民群眾自我服務的積極性。培育扶持企業、社會組織,鼓勵其開展連鎖化、品牌化經營,發揮社區服務品牌示範帶動效應,營造企業、社會組織積極發揮作用的社會氛圍。鼓勵駐區企事業單位、個人興辦社區服務事業產業。

專欄4實施社會力量參與社區服務行動計劃

  三、擴大城鄉社區服務有效供給

  (八)強化社區為民服務供給

  開展新時代新社區新生活服務質量提升行動,提升服務供給水平,增強城鄉社區協助開展基本公共服務的能力,讓城鄉居民能夠就近就便辦理、享受基本公共服務。聚焦幼有所育、學有所教、病有所醫、老有所養、弱有所扶,加強擁軍優屬、文化體育、應急安全等服務保障,推動各類資源向社區(村)下沉。著力加強兜底服務能力建設,重點強化社區養老、托育、助殘、心理等服務供給,做好對困難群體和特殊人群的關愛照護。推動社區服務與居家養老協同發展。提升衛生、醫療保障服務能力,做好傳染病、慢性病防控和兒童保健等工作,推進健康社區和居(村)民委員會下屬公共衛生委員會建設。加強勞動就業服務能力建設,提升就業服務專員工作效能,在有條件的城鄉社區設立就業創業空間,重點為社區(村)居民中的失業人員、就業困難人員、高校畢業生、退役軍人、農村轉移勞動力、殘疾人等群體提供服務。配齊社會化管理服務專員,加強基層專業隊伍建設,提高退休人員社會化管理服務水平。擴大城鄉社區教育、文化、體育、科普等公共服務供給,圍繞衛生健康、節水、科普、生活垃圾分類等開展社區大課堂,助力構建終身學習體係。加強婚姻家庭文化服務。適應農村經濟發展,增加行政村和較大自然村基本公共服務供給,提升郵政、金融、電信、供銷、廣播電視與網絡視聽等公共事業服務水平。

  (九)擴大社區便民服務供給

  鞏固提升“一刻鍾社區服務圈”建設成果,豐富城市社區服務內容,拓展農村地區覆蓋率。引導市場、社會力量發展城鄉社區托育、養老等服務業態。推動物流配送、快遞、再生資源回收網點輻射符合條件的社區(村)。完善城鄉社區生活垃圾分類設施。增加城鄉社區停車位,加裝充電樁,實施錯峰停車措施,提升停車位使用效率。居(村)民委員會引導業主(物業使用人)和物業服務人協商物業事項,指導、監督業主委員會(物業管理委員會)和物業服務人依法履責;組織業主配合開展老舊小區改造提升活動。按需規劃建設基本便民商業網點,鞏固城市社區蔬菜零售、便利店(社區超市)、早餐、美容美發、便民維修、家政等基本便民商業網點全覆蓋成果,統籌城鄉基本便民商業網點建設,力爭實現城鄉社區全覆蓋。支持社區服務業發展,引導市場主體開發保潔、綠化、公共設施維護、養老托育助殘、快遞收發等便民服務類崗位,擴大社區就業;鼓勵市場主體和社會組織參與社區生活服務,為其連鎖化、品牌化運營提供支持。充分發揮合作社、供銷社和新型農業生產、服務組織的作用,滿足農資供應、農產品收購、農民生活消費、城市居民文化和旅遊消費等需求。

  (十)強化社區安民服務供給

  深化城鄉社區警務戰略,推進黨員社區民警兼任社區黨組織副書記,加強居(村)民委員會下屬治安保衛委員會建設,健全完善群防群治、聯防聯治機製,提升社區(村)平安建設能力水平。加強社區(村)人員密集場所安全管理,開展安全教育培訓和交通安全宣傳勸導,做好用氣、用電、用火以及地震、洪災等防災監測、預警發布和應急避險安全防護工作,對噪聲擾民行為及時勸阻、調解。完善社區(村)應急組織體係和工作預案,強化應急和風險防範物資儲備保障,健全應急廣播體係,拓展突發事件預警信息發布渠道。加強社區(村)應急避難場所建設,健全完善微型消防站(點),引導社會應急力量有序參與應急處置。鞏固充實居(村)民委員會下屬人民調解委員會,完善矛盾糾紛多元化解機製,推動社區(村)普法宣傳、人民調解、法律援助、公證等法律服務全覆蓋。加強社區(村)反邪教工作能力建設。強化社區矯正、社區戒毒社區康複、刑滿釋放人員幫扶和精神障礙社區康複服務,為遭受家庭暴力群體提供應急庇護救助服務。建立健全發現報告和家庭監護監督製度,加強社區(村)未成年人保護工作。支持各類專業組織、機構在社區(村)開展精神慰藉、心理疏導、關係調適、社會融入等社會心理服務。推進建設各民族相互嵌入式的社會結構和社區環境,鑄牢中華民族共同體意識。

  四、提升城鄉社區服務效能

  (十一)加強社區服務設施建設

  將社區綜合服務設施建設納入國土空間規劃,推進新建社區綜合服務設施標準化規範化建設,確保新建社區商業和綜合服務設施麵積達標。條件允許的新建小區的社區服務管理用房麵積一般不少於500平方米,有條件的社區可將服務設施向小區延伸。精簡整合辦公空間,推行開放式辦公,增加居民活動區域麵積。鼓勵通過多種方式,統籌利用社區各類存量房屋資源建設社區綜合服務體,用於養老托育、社會心理、鄰裏互助、閱讀空間、創業就業等服務。探索建立溫馨家園、社區衛生服務機構、社會心理服務站、社區服務站、老年中心(驛站)、兒童之家、社區文化室、社區圖書館(室)、退役軍人服務站的空間共享機製,采用一室多用、預約排班等方式,提升社區空間服務能力。加強社區無障礙環境建設,為殘疾人、老年人等群體參與社會生活提供便利。加大共建共享力度,充分利用機關大院、科研院所設施多、服務好的優勢,加大“社區之家”創建力度,推動更多駐區單位將食堂、文化體育設施、多功能廳、停車場等內部資源向居民開放使用。改造村民委員會用房,提升供銷社、合作社滿足農業農村生產生活生態需求的能力。農村要合理規劃群眾舉辦紅白喜事等活動的公共場所,統籌考慮布局公益性安葬服務設施。打破社區地域界限,堅持空間資源共享,引導有條件的社區向周邊社區居民有序開放活動場所;鼓勵市場主體、社會組織采取項目製形式有序進入鄉村開展田園觀光、農耕體驗、耕讀教育、森林康養等服務。落實全國基層社會治理統計調查製度,完善城鄉社區綜合服務設施統計指標體係。

專欄5持續推進社區綜合服務體建設

  (十二)豐富社區服務供給模式

  根據社區人口結構特征和服務需求,遵循老年人、未成年人、殘疾人等群體優先的原則,加快社區服務場所、公共空間無障礙建設,提供全齡友好服務。聚焦鄉村振興,完善鄉鎮市民活動中心(黨群服務中心)和村級綜合服務站基礎設施建設,提升綜合服務能力,打造兜底服務的主陣地,提供農村基層公共衛生服務、鄰裏互助養老服務;打造城鄉資源融合的橋頭堡,促進城鄉人力、資本、智力、生態等要素有序流通,推動城鄉協同發展、共同富裕。支持有條件的農村社區,充分利用本地特色資源,開發民俗文化、生態種養、休閑康養等服務項目,吸納社區就業,增加村民收入,改善人居環境,打造首都市民休憩度假的打卡地、鄉愁體驗的新空間。

  (十三)完善社區服務機製

  完善服務統籌機製,以區為單位統籌用好各項支持社區的政策,以及麵向社區的服務資金、資源、項目等,以社區(村)黨組織為主渠道落實。發揮基層群眾性自治組織作用,增強綜合服務能力。全麵推行“一窗”受理和“一站”辦理,提高城鄉社區政務服務規範化水平。完善即時響應機製,社區服務設施開放和服務時間一般不少於每天8小時,群眾關切項目應開展24小時線上服務,及時響應居民需求。完善政府購買社區服務機製,明確購買服務項目立項、經費預算、信息發布、項目管理、績效評估等配套措施,鼓勵基層群眾性自治組織、社會組織承接政府購買服務事項,廣泛參與社區服務。完善多方聯動社區服務機製,推動社區(村)與社會組織、社會工作者、社區誌願者、社區慈善資源聯動開展服務。完善服務評價機製,健全群眾滿意度調查評估製度,實現社區服務群眾滿意度調查社區(村)全覆蓋。推廣社區服務“好差評”評價激勵製度,普遍建立精準匹配社區(村)居民需求的評價機製。完善居民自我服務機製,加強基層群眾性自治組織規範化建設,引導居民群眾廣泛參與社區服務,增強自治能力,提高自我服務水平。

  (十四)加強社區服務品牌建設

  堅持首善標準,打造首都新時代社區服務新高地。拓展“一刻鍾社區服務圈”內涵,規範政務服務,豐富便民利民服務,擴大誌願互助服務,提升居民幸福指數。深化“社區之家”創建活動,發揮首都資源優勢,形成社會資源與社區服務的融合互補。常態化開展“社區鄰裏節”,動員更多居民參與,增強居民對社區的歸屬感和認同感。打造“回天有我”社會實踐創新品牌,探索形成黨建引領、居民共治、多方參與的大型社區治理路徑。健全“社區大課堂”體係,引進各類社會資源,滿足居民多樣化服務需求。

  五、加快社區服務數字化建設

  (十五)加快推進智慧社區建設

  利用互聯網、物聯網、區塊鏈、大數據、雲計算、人工智能等現代信息技術,推動“互聯網+政務服務”向街道(鄉鎮)、城鄉社區延伸,完善社區(村)政務自助便民服務網絡布局。完善街道(鄉鎮)、城鄉社區地理信息、人口信息、房屋信息等基礎數據,根據服務群眾需要,依法依規向城鄉社區推送數據資源,實行城鄉社區數據綜合采集,實現一次采集、多方利用。建立全市統一的社區治理“一庫兩平台”(城鄉社區智慧化大數據庫和城鄉社區服務管理平台、城鄉社區互動交流平台),推廣社區網絡群組建設,創新大數據支持下的“掌上社區”服務管理模式,提升社區工作效能。拓展社區服務功能,組織開展在線服務評價工作。

  (十六)構築數字化社區服務場景

  依托智慧社區建設,圍繞社區服務需求,推進服務設施、服務商、項目數字化,推動社區服務數據資源共享。推行適老化和無障礙信息服務,保留必要的線下辦事服務渠道,實現政務服務社區(村)全覆蓋。實現水、電、氣、熱收費能夠在移動終端繳納。推動智慧社區平台與家庭智能終端互聯互通,加快應急、養老、托育、社保、衛生、心理、體育、文化、教育等社區惠民服務的應用。開發社區協商議事、政務服務辦理、養老、家政、醫療、社會心理等網上社區服務場景,推動社區設施設備智能化改造升級。

  六、加強城鄉社區服務人才隊伍建設

  (十七)選優配強社區工作者隊伍

  組織實施社區人才隊伍建設行動計劃,規範居(村)民委員會換屆選舉,全麵落實社區(村)“兩委”班子成員資格聯審機製。建立健全社區(村)黨組織書記後備人才庫,依法選優配強社區“兩委”班子成員。通過選派、聘用、招考等方式,選拔優秀人才充實到社區工作者隊伍。依托區和街道(鄉鎮)各類孵化器、社區服務站,鼓勵引導高校畢業生、退役軍人、就業困難人員到社區(村)就業創業。推進社區工作者在居住社區工作任職。

  (十八)完善社區工作者職業發展體係

  健全社區工作者職業體係,建立崗位薪酬製度,完善工資動態調整機製,落實社會保險待遇。健全完善社區工作者培訓製度,建好用好培訓基地和培訓平台,提高專業化服務能力。鼓勵社區工作者參加社會工作職業水平資格考試,接受社會工作專業能力培訓。堅持社區(村)社會工作服務站點建設和社區服務站改革相結合,逐步形成社會工作者、社區工作者為主體的城鄉社區社會工作人才隊伍體係。

  (十九)提升社區服務人才隊伍專業化水平

  加大職能部門對居(村)民委員會下屬的委員會業務指導力度,提升自治服務的專業化水平。加大對社區衛生服務機構、社會心理服務站、社會工作服務站和退役軍人服務站等專業機構的項目資助力度。加大社區社會工作者、群眾消防員、群眾調解員、居民骨幹等相關人員培訓力度。組織加強本社區(村)社會工作人才隊伍培養,實施社區社會工作“優才計劃”和農村社會工作“鄉工計劃”。鼓勵在校學生和黨政機關、人民團體、企事業單位退休人員積極參加本社區實踐活動,提升社區誌願服務、自助服務和互助服務的專業化水平。

  七、強化組織保障

  (二十)加強組織領導

  各區政府要強化主體責任,將本規劃主要任務指標作為民生項目,列入重要議事日程,定期研究、謀劃和推動;要做好資金統籌、推動實施等工作;要製訂規劃實施年度任務清單和工作台賬,跟蹤和督促各項任務落實。各街道(鄉鎮)要發揮屬地管理責任,統籌做好具體落實工作。

  (二十一)強化政策保障

  統籌現有資金渠道,支持社區服務項目和設施建設。加大彩票公益金對社區服務項目和社區體育設施建設的投入力度。鼓勵通過慈善捐贈等方式,引導社會資金投向城鄉社區服務領域。切實保障社區綜合服務設施建設用地,優先用於社區養老、托育、助殘、未成年人保護等服務。落實城鄉社區服務稅收、公用事業收費、用工保險和社區社會組織登記等優惠政策。社區服務網點的水、電、氣、熱執行居民生活類價格。

  (二十二)加強宣傳激勵

  充分發揮報刊、雜誌、電視、廣播等傳統媒體和微信、微博、直播平台等網絡新媒體作用,加大優秀基層幹部、社區工作者、行業標兵、優秀法人等先進典型宣傳力度。繼續辦好“多彩社區行”節目,持續宣傳報道社區服務中的典型經驗做法,發揮示範帶動效應,營造全社會關心、支持、參與社區服務體係建設的良好氛圍。

  (二十三)開展考核評估

  本規劃實施情況納入各區政府目標責任考核內容,作為改進政府工作的重要依據。要發揮各級社會建設工作領導小組作用,強化部門統籌協調。各區委社會工委區民政局要定期組織開展評估,做好跟蹤指導和分析研判等工作,及時向區政府報告情況。市委社會工委市民政局要會同有關部門定期組織開展綜合評估和專項評估。

分享:

您訪問的鏈接即將離開“首都之窗”門戶網站 是否繼續?