中小企業和創業者:
為貫徹落實《中央辦公廳國務院辦公廳關於促進中小企業健康發展的指導意見》精神,按照《工業和信息化部 財政部關於舉辦第七屆“創客中國”中小企業創新創業大賽的通知》(工信部聯企業函〔2022〕108號)要求,立足於首都科技創新中心功能定位,聚焦抗疫情、穩經濟、保就業、促發展,為中小企業和創客群體打造一個交流展示、產融對接、項目孵化的廣闊平台,同時著力構建大企業與中小企業協同創新、資源共享、融合發展的產業生態,北京市經濟和信息化局、北京市財政局、北京市豐台區人民政府共同舉辦第七屆“創客中國”北京市中小企業創新創業大賽暨“創客北京2022”創新創業大賽(以下簡稱“大賽”)。現麵向全市中小企業和創業者征集參賽項目,有關事項通知如下:
一、大賽目的
激發創新潛力,集聚創業資源,營造創新創業氛圍,共同打造為中小企業和創客提供交流展示、項目孵化、產融對接、協同創新的平台,發掘和培育一批優秀項目和優秀團隊,催生新產品、新技術、新模式和新業態,推動中小企業轉型升級和成長為專精特新中小企業,支持大中小企業融通創新,助力製造強國和網絡強國建設。
二、組織機構
指導單位:工業和信息化部、財政部
主辦單位:北京市經濟和信息化局
北京市財政局
北京市豐台區人民政府
承辦單位:北京市中小企業服務中心
北京市中小企業公共服務平台
豐台區科學技術和信息化局
中關村科技園區豐台園管委會
北京創業投資創新服務聯盟
三、賽事體係設置及時間安排
大賽分為北京區域賽事和龍頭企業專項賽事。
(一)北京區域賽事安排
1.北京區域賽事由市級決賽、區級複賽、窗口平台初賽組成。
2.北京市專精特新企業、北京市專精特新小巨人企業、國家專精特新小巨人企業報名參加北京區域賽可直通區級複賽。
3.北京區域賽事時間安排如下:

(二)龍頭企業專項賽
1.龍頭企業專項賽事采用“揭榜”方式,挖掘上下遊產業鏈的創新型企業。賽事由決賽、初賽構成。
2.報名參加龍頭企業賽的項目默認參加北京區域賽事。
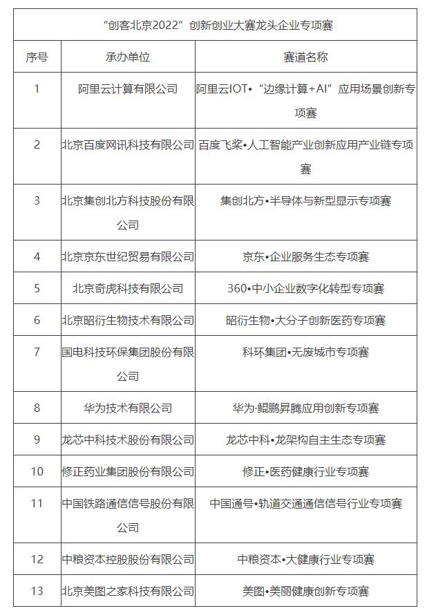
3.本次大賽共設13個龍頭企業專項賽,後續可能會陸續增加賽道。

4.龍頭企業專項賽具體時間安排如下(各別賽事安排有差異,以各賽道通知為準):

四、參賽條件及參賽行業
(一)參賽條件
大賽分企業組和創客組。
1.企業組
(1)在中國境內注冊成立一年以上,符合《中小企業劃型標準規定》(工信部聯企業〔2011〕300號)的中小微企業;
(2)參賽項目已進入市場,具有良好發展潛力;
(3)擁有自主知識產權且無產權糾紛;
(4)無不良記錄。
2.創客組
(1)遵紀守法的個人或團隊或注冊成立不滿一年的企業;
(2)團隊核心成員不超過5人;
(3)參賽項目的創意、產品、技術及相關專利歸屬參賽團隊,與其他單位或個人無知識產權糾紛。
(二)參賽行業
本次大賽設立十大高精尖產業、文化創意產業、新型便民服務業等三大領域。
1.十大高精尖產業包括信息技術、集成電路、醫藥健康、智能裝備、節能環保、新能源汽車、新材料、人工智能、軟件和信息服務、科技服務業。
2.文化創意產業包括廣播影視、動漫、音像、傳媒、視覺藝術、表演藝術、工藝與設計、雕塑、環境藝術、廣告裝潢、服裝設計等。
3.新型便民服務業包括互聯網、大數據、物聯網等與生活性服務業結合,推動生活性服務業規範化、連鎖化、便利化、品牌化、特色化發展的項目。
五、注冊報名流程
參賽者通過網絡進行注冊報名。
1.進入北京市中小企業公共服務平台官網,網址:www.smebj.cn;
2.點擊首頁banner“創客北京2022”欄目,進入“創客北京2022”報名頁麵,“創客北京2022”分區域賽和專項賽兩類賽事。
3.“創客北京2022”區域賽項目分為創客組和企業組,項目根據不同組別點擊符合自身情況的“報名”按鈕,進入登錄頁麵,開始注冊報名。
4.“創客北京2022”專項賽是由大企業發起的定製賽事。大企業向中小企業開放資源、共享能力,賦能中小企業,營造大中小企業融通發展產業生態。龍頭企業專項賽介紹詳見報名頁麵及各專項賽報名通知。
5.首次注冊用戶,需要點擊“注冊”,並根據提示填寫注冊信息;注冊後係統自動登錄,用戶完善信息,在通過實名認證後,點擊發布項目,填寫項目信息並保存。
6.已經注冊用戶,直接登錄到“用戶中心”維護信息,發布或更新參賽信息。未在大賽官網上注冊和上傳參賽信息的用戶無法參加大賽。
7.賽事進展情況請關注北京通企服版APP“創客北京2022”專區。
六、獎項設置
(一)名額設置
1、企業組:特等獎1名、一等獎5名、二等獎11名;三等獎25名(待定)。
2、創客組:特等獎1名、一等獎2名、二等獎5名、三等獎15名(待定)。
龍頭企業賽事:每個賽事設特別獎1名、優勝獎10名,各別賽事獎項設置有差異。
優秀項目將推薦至全國“創客中國”總決賽。
(二)獎勵設置
大賽組委會擬對獲獎項目頒發獎金、證書和獎杯。並為所有參賽者提供政策、融資、場地等企業成長所需服務。
報名谘詢電話:
祁同學 15001216531
張同學 13931379024
王同學 13501216091
市中小平台呼叫中心 82176996
技術谘詢電話:
蘆同學 16601552308
“創客北京2022”大賽組委會
2022年6月

