市政府各相關委、辦、局,石景山區政府、門頭溝區政府,首鋼集團、京能集團:
經市政府同意,現將《深入打造新時代首都城市複興新地標 加快推動京西地區轉型發展行動計劃(2022-2025年)》印發給你們,請結合實際,認真貫徹落實。
北京市新首鋼高端產業綜合服務區發展建設領導小組
2022年2月28日
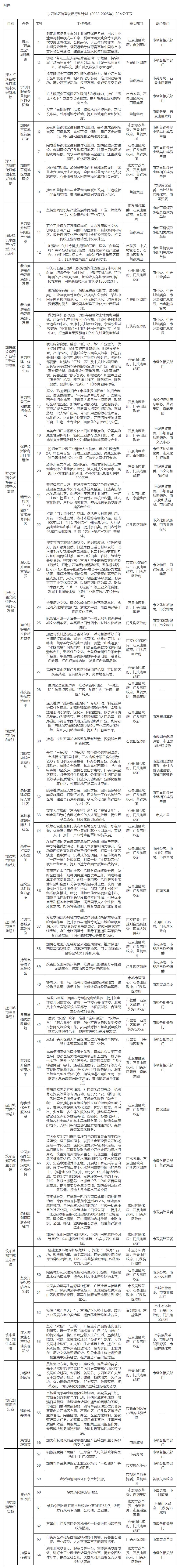
深入打造新時代首都城市複興新地標 加快推動京西地區轉型發展行動計劃(2022-2025年)
京西地區是國家級城區老工業區和產業轉型升級示範區,是首都重要的生態屏障和水源涵養地,是首都西大門。為深入落實北京城市總體規劃賦予的功能定位和“十四五”規劃《綱要》的戰略部署,緊抓機遇,鞏固和深化新首鋼高端產業綜合服務區(以下簡稱新首鋼地區)發展建設,乘勢而上,加快推動京西地區轉型發展,促進市域統籌、協調發展,特製定本行動計劃(實施範圍:石景山區、門頭溝區)。
一、總體要求
1.指導思想。
以習近平新時代中國特色社會主義思想為指導,全麵貫徹黨的十九大和十九屆曆次全會精神,深入貫徹習近平總書記對北京一係列重要講話精神,立足新發展階段,完整、準確、全麵貫徹新發展理念,積極融入新發展格局,牢牢把握首都城市戰略定位和京西地區發展階段特征,緊緊抓住北京冬奧會和服貿會的有利契機,以新首鋼高端產業綜合服務區為發展引擎,以產業轉型為主攻方向,以治理轉變為基礎支撐,以活力振興為關鍵驅動,提升功能承載力,堅守綠色生態本底,實現經濟社會發展與人口、資源、環境相協調,建設好首都西大門。
2.主要原則。
堅持統籌協調、聚焦重點。精準發力,注重京西地區的係統性和整體性,深入推進與西城區結對協作、與海澱等周邊區域的聯動合作,積極融入京津冀協同發展的大格局。梯次推進,重點深化和拓展新首鋼地區“四個複興”發展路徑,輻射帶動京西地區轉型發展。
堅持生態優先、綠色發展。全麵踐行生態文明理念,嚴守“雙控”“三線”,嚴控淺山區開發規模和強度,統籌深山區生態保育、建設和修複,提升生態環境容量和質量。提高用地、用能、用水效率,完善市場化、多元化的生態補償機製,努力在綠色發展方麵作表率。
堅持政府推動、市場主導。加強政府投資項目成本管控,注重產出質量和效益。深化產業園區體製機製改革,完善服務設施空間布局,不斷優化營商環境。充分發揮市場在資源配置中的決定性作用,吸引社會資本和發展要素參與京西地區轉型發展。
堅持改革創新、提升活力。凝聚既有政策合力,研究關鍵領域精細化政策,補齊基礎設施和公共服務短板,顯著增強產業吸引力和競爭力。著力提升城市精細化治理水平,持續疏解非首都功能,建設國際人才社區,激發轉型動力和發展活力。
3.發展目標。
到2025年,新首鋼地區文化複興、產業複興、生態複興、活力複興取得重大成果,國際文化、體育交流等功能顯著增強,首鋼園區總收入力爭實現400億元。京西產業轉型升級示範區建設邁上新台階,老工業區轉型成效和示範意義更加顯著,產業發展層次和質量穩步提升,示範園區(中關村科技園石景山園)地均收入達到340億元/平方公裏。城市治理體係基本形成,城市更新模式持續創新,工業遺存與現代城市實現有機融合,常住人口規模控製在“十四五”時期規劃目標範圍內。生態環境質量有效提升,PM2.5年均濃度控製在35微克/立方米以內,生態富民新路徑持續拓寬,形成綠水青山轉化為金山銀山的“京西樣板”。
到2035年,新首鋼地區建成具有全球示範意義的城市複興新地標,京西地區全麵提升在全市發展格局中的影響力,成為首都功能新載體、產業轉型新典範、城市治理新標杆、綠色生態新畫卷。
二、深入打造新時代首都城市複興新地標
用好冬奧會、服貿會、新地標三張“金名片”,提升京西地區國際文化交流、體育賽事活動等國際交往功能,精心塑造代表首都形象的重要窗口。
1.展示“雙奧之區”城市形象。製定北京冬奧會首鋼工業遺存保護名錄,出台工業遺存再利用模式與方案,利用滑雪大跳台等冬奧場館發展冰雪休閑、競技表演、大眾體育等業態,舉辦世界級滑雪、極限運動等體育賽事和中國數字冰雪運動會等活動,建設後工業文化體育創意基地。創建“帶動三億人參與冰雪運動”示範區,持續開展“歡樂冰雪季”主題係列活動,建設一批冰雪社區、冰雪學校,推廣普及群眾性冰雪運動。
2.承辦好服貿會首鋼園區各類活動。提高服貿會首鋼園區的服務保障能力,維護好各類設施和景觀節點,組織好論壇會議、推介洽談等活動,籌辦好首發活動、權威發布,促成更多交易成果。擴大服貿會首鋼園區的吸引力和影響力,推廣“線上+線下”辦展辦會新模式,提升境外企業和機構參與度。擦亮“首鋼服務”品牌,積極承辦科技體驗、新品發布會、時尚潮流等活動,提升區域知名度和活躍度。
3.加快新首鋼地區發展建設。落實新首鋼地區控製性詳細規劃,基本建成首鋼東南區和首鋼北區,完成首鋼二通和一耐廠區更新建設,補充基礎設施和公共服務配套。完成首特鋼地區控製性詳細規劃,加快區域開發建設。規劃建設好門頭溝濱河地區,注重與周邊區域的統籌銜接。高水平謀劃首鋼南區建設,注重戰略留白,優化開發模式。織補城市功能,加強長安街西延長線城市設計,改善永定河兩岸生態景觀,全麵完成首鋼北區公共設施移交,石景山景觀公園等重點區域向社會開放。推動新首鋼地區與曹妃甸園區聯動發展,打造疏解非首都功能、推動京津冀協同發展的示範區。
三、加快建設京西產業轉型升級示範區
聚焦特色產業細分領域,強化做精做深做細,完善聯合和精準招商機製,優化營商環境,加快實現京西地區特色產業提檔轉型升級。
4.著力提升新首鋼地區產業能級。堅持空間建設與產業發展協同推進,開發一片做熱一片,引領京西地區產業轉型。研究工業遺存開發建設模式,大力發展數字文化、創意設計等產業,積極申報國家和市級旅遊休閑街區,提升首鋼文化產業園的社會和經濟效益,打造傳統工業綠色轉型升級示範區。加強與中關村等科技資源的聯動,深化“自動駕駛”等科技冬奧應用場景,用好北京科幻產業基金,辦好中國科幻大會,加快科幻產業集聚區建設,打造京西高端產業創新高地。
5.著力促進京西示範區集聚化發展。中關村石景山園和門頭溝園深化園區運行體製機製改革,統籌各類“園中園”,構建布局合理、特色鮮明的產業集聚園區,地均收入年均增速保持在10%左右,國家高新技術企業達到1500家以上。做精做強石景山園,深耕厚植虛擬現實、增強現實、工業互聯網等重點行業及其細分領域,舉辦中國金融科技創新論壇、工業互聯網論壇,增強資源要素吸附能力,建設國家新型工業化產業示範基地。做優做特門頭溝園,創新存量低效土地再利用模式,建設石龍產業孵化中心五期,建成中關村精雕智造科創中心,支持中關村硬創空間、京煤職業學校建設“職業教育+工業互聯網+中試智造”科創中心,打造具有重要影響力的中關村智能創新基地。
6.著力構建一體化產業生態。聯動內部資源,整合“低、小、散”產業空間,優化項目布局,探索實施產業鏈供地,明確投資強度、產出效率、節能低碳等方麵準入標準,促進石景山區和門頭溝新城地區產業鏈互補延伸。統籌外部要素,加強與“三城一區”及中關村分園互動,沿長安街承接梯次轉移的適宜功能和產業,引導培育專精特新、獨角獸企業聚集發展。優化營商環境,完善企業“接訴即辦、按需速辦”和重點企業“服務包”機製,建立線上線下、服務標準、服務品質、品牌形象“四統一”的政務服務標準。
7.著力完善聯合和精準招商機製。深化“政府團隊招商+市場化委托招商”的招商製度,做深做細做實“一庫三清單四機製”。繪製京西產業招商地圖,促進重大項目與空間資源、政策措施精準匹配,加快項目對接落地。借助服貿會、京港洽談會等平台,開展重大招商引資活動,謀劃落地一批人均產出高、帶動作用強的標誌性項目。優化兩區、區企聯合招商機製,完善信息資源共享平台,打造一支專業化、國際化的招商引資隊伍。
四、推動京西文旅特色化精品化發展
充分發揮山地經濟特色和優勢,打造主題片區和精品線路,發展高品質的文旅品牌,加速山水生態、工業遺存和曆史文化優勢向發展優勢轉化。
8.保護和活化利用工業遺存。完善老舊廠房拓展文化空間的政策措施,分類實施原創性保護修補,簡化工業遺存改造利用手續,因地製宜發展現代服務業和智能製造等高精尖產業。挖掘老工業區工業遺存人文價值,保護性改造高爐、料倉等設施,形成工業遺址公園,高線公園等特色景觀帶和公共空間,打造更多網紅打卡地。加快北重文創園、郎園Park、琉璃文創園以及軍莊創意設計產業集聚區建設,植入科技文創元素,實現工業文化的活化利用,各類文創園總收入超過300億元。
9.精品化打造“一線四礦”文旅康養休閑區。開通運營門大線,開發慶典專列等特色旅遊產品,建設百裏畫廊小火車觀光旅遊風景道,打造青山綠水間流動民宿。保護好百年京煤工業遺存,“一礦一主題”挖掘王平、千軍台等礦區核心內涵,植入文化旅遊、戶外運動等業態,整合現有資源發展健康養老產業。打響“門頭溝小院”品牌,盤活無人村資源利用,開發一批帳篷營地、森林木屋等定製化產品,建成100家以上“門頭溝小院+”田園綜合體。大力發展山地經濟和鄉村旅遊,提升京白梨、香白杏等特色農產品附加值,打造“文化+旅遊+農業”共融體。
10.深入提升跨區文旅品質。探索京西文旅融合新路徑,挖掘深度遊、特色遊潛力,提升服務品質。打造京西古道古村風景線,以國道109及新線高速串聯爨底下等中國曆史文化名村和中國傳統村落,整合沿線山水、森林、綠地等景觀資源,構成以京西古道為主幹的高端文化體驗旅遊線。打造京西禪意休閑靜謐線,整體規劃香山-八大處-法海寺和潭柘寺-戒台寺-定都峰-九龍山組團,建設淨德寺遺址公園,做好天泰山高品質綜合旅遊開發,支持八大處申報創建5A級景區。打造京西工業文化探訪線,以新首鋼地區為重點,聯動“京西八大廠”和“一線四礦”等工業文化資源,發展工業場景體驗,提升工業遺存展示度和開放度。
11.用心講好京西文化旅遊故事。傳承曆史文化,建設妙峰山民俗技藝傳承基地、永定河文化博物館新館,活化太平鼓、京西民謠等非物質文化遺產。圍繞沿河城—天津關—燕家台—梨元嶺打造西關長城文化精華區,豐富洪水口等四個村長城文化旅遊功能。加強傳統村落原生態整體保護,活化和演繹好千年古道的傳說故事。展示山水文化,依托永定河、妙峰山、黃草梁等自然山水資源,營造“山路通景”“水脈串景”風貌格局,打造首都高端文化休閑旅遊新名片。弘揚紅色文化,完善齋堂川紅色革命教育基地、平西情報交通聯絡站等革命舊址,融合紅色教育、紅色旅遊等功能,發揚紅色黨建品牌。
五、增強城市品質和活力
加快城市管理向城市治理轉變,創新城市更新路徑,建設國際人才社區,提升發展活力,成為老工業城市治理和複興的典範。
12.紮實提升城市治理水平。完善石景山區和門頭溝區對接溝通機製,推動跨區交通共建、公共服務共享、交界地區共管。厘清區企管理邊界,推動新首鋼地區、“一線四礦”等重點區域從“廠區、礦區”向“社區、街區”轉變。深入推進“疏解整治促提升”專項行動,製定疏解治理任務清單,加強治理類街鎮整治提升,實現違法建設動態清零。深化人口調控措施,以資源環境承載能力為硬約束,嚴控建設規模和人口總量,有序退出不符合京西戰略定位的功能和產業。利用老舊廠房騰退空間和低效用地加快產業結構優化升級,帶動人口結構調整,提升人口服務水平。
13.加快實施城市更新行動。推進廣寧和五裏坨地區整體更新改造,探索城市更新新模式。開展“三角地”“邊角地”等小微公共空間改造,完成模式口西裏中區、三家店糧庫職工宿舍樓等200個老舊小區綜合整治,補充公共設施,改善環境秩序,消除安全隱患。基本完成西黃村、馮村南街等棚戶區改造,加快石景山水屯村、門頭溝采空區建設,改善居住生活環境。分類推進老舊廠房和低效樓宇提質增效,打造多元功能的產業孵化區和轉化區,補充綠地廣場等公共空間。
14.高標準建設國際人才社區。統籌推進國際人才公寓、國際學校、國際醫院等配套設施建設,打造僑夢苑、海外院士工作站等特色區域,建設具有海外氛圍、多元文化的新首鋼國際人才社區。實施人才集聚“京西聚智計劃”和“景賢計劃”,製定科幻等符合區域定位的人才引進政策,提供更多全流程、品質化的創業空間。統籌石景山區和門頭溝新城地區職住平衡、職租平衡,優先滿足京西產業集聚區就業人口需求,實現人口、居住、產業等功能更加均衡發展。
15.高水平打造活力新空間。在新首鋼地區布局國際品牌首店等時尚消費元素,舉辦特色首發活動,加速人氣聚集和活力提升。推動京西特色文體旅娛消費提檔升級,打造一批文藝演出、賽事活動、沉浸式體驗項目。開展傳統商場“一店一策”升級改造,打造一批“會商旅文體”聯動示範項目,提升萬達等商圈品質和消費能級。
16.提高生活性服務業品質。開展百姓家門口的社區生活服務設施改造升級,做好全國城市一刻鍾便民生活圈試點工作。精準補建基本便民商業網點,創建一批市級生活性服務業示範街區和全國15分鍾便民商圈示範工程。實施“互聯網+生活性服務業”行動,創新“線上+線下”集成服務模式,建設一批特色信息消費體驗中心。加快生活性服務業高品質和多樣化升級,引導優質商品和服務向社區延伸,滿足國際人才個性化、品質化需求,打造特色鮮明、融合發展的產業配套空間。
六、提升城市綜合承載力
圍繞區域發展功能定位,滿足基礎設施、公共服務實際需求,在更高水平上實現“七有”“五性”,不斷增強人民群眾的獲得感、幸福感、安全感。
17.持續完善城鄉基礎設施。發揮交通網絡對城市空間結構調整和功能布局優化的引導作用,提升京西與海澱等周邊區域的互聯互通水平,實現資源要素高效流動。建成國道109新線高速、永引南路西延等一批骨幹通道和蘋果園綜合交通樞紐、門頭溝站微中心等重要節點。加快石龍路東延等跨區道路前期研究,推進修理廠西路等道路建設,織密新首鋼地區、門頭溝新城地區等區域次幹路和支路。改善山區路網通達條件,推進呂北路建設及軍紅路前期研究,提高山區居民出行便利度。提高水、電、氣、熱等市政基礎設施保障能力,建設魯穀北重、增盛莊等一批供熱設施及配套管網。
18.顯著增強優質教育供給。接收五裏坨、西黃村等8所配套幼兒園,提升普惠性幼兒園覆蓋率。建成十一學校石景山學校、北京八中永定實驗學校小學部等一批優質學校,合理配置各類教育資源。落實“雙減”政策,推進“空中課堂”“雙師課堂”“融合課堂”建設,深化推進義務教育學校校長教師交流輪崗工作,拓展優秀校長和高質量教師基本公共服務範圍,整體推進教育的高質量發展。支持門頭溝區引入符合區域定位的特色教育機構,努力實現高等教育“零”突破。
19.有效提升全民健康水平。完善便捷高效的醫療服務體係,建成北京大學首鋼醫院門急診醫技大樓等重點項目和五裏坨、城子等一批衛生服務中心和服務站,滿足居民就醫“15分鍾服務圈”需求。通過巡回醫療、遠程診療等方式實現醫療資源下沉,強化鄉村衛生服務能力。深化市級緊密型醫聯體試點,持續推進石景山醫院、京煤集團總醫院等醫聯體建設,推動健康聯合體試點。
20.穩步優化養老服務體係。開展居家養老擴容增效、社區養老轉型升級、機構養老深度改革等專項行動,建設北辛安、衙門口托老所等養老服務設施。實施養老服務“頤養工程”,全麵推行國家級政策性長期護理保險製度試點,推進公共設施適老化改造,構築全覆蓋、多層次、多支撐、多主體的服務體係。推動醫養結合,鼓勵社區養老驛站品牌化、連鎖化、標準化運行,保障農村老年人的基本養老服務需求,降低家庭照護成本。支持門頭溝西部地區發展健康養護、森林康養等養老服務。
七、築牢首都西部生態屏障
強化生態保護和綠色發展,守護好綠水青山,建設國家生態文明示範區和“綠水青山就是金山銀山”實踐創新基地,築牢首都西部生態屏障。
21.全麵加強永定河綜合治理和生態修複。牢固樹立永定河綜合治理與生態修複是首都生態環境建設一號工程的理念。發揮永定河投資公司流域治理一體化優勢,深化京津冀水環境協同治理。落實河湖長製,聯建聯防聯治保護好永定河和清水河岸線,改善河湖流域廊道生態,實現國控、市控水質考核斷麵達標。鞏固水源地保護和地下水涵養能力,實施水源涵養林工程,開展地下水超采綜合治理,逐步關停沿岸集中供水管網覆蓋範圍內的自備井,促進地下水位回升。建設21條生態清潔小流域,實施永定河雁翅段、軍莊段等一批生態工程,形成一條以水源涵養、水源保護為主的山區百裏畫廊景觀。提升重要節點生態功能,加快首鋼園區水係聯通,打造大尺度濱水開放空間。
22.高品質創建國家森林城市。實施林長製,推進新一輪百萬畝造林和生態林斷帶治理,京西地區森林覆蓋率達到49.2%,創建國家森林城市。合理配置公園綠地功能,形成一批高質量的社區公園、小微綠地和“口袋公園”,提升人均公園綠地麵積和公園綠地500米服務半徑覆蓋率。建設濱水綠道、西山綠道和森林步道,串聯山水、公園、綠地、濕地等生態資源,構建首鋼濱河等山水綠鏈。加強百花山國家自然保護區、小龍門國家森林公園等重點生態功能區保護和修複,夯實京西生態屏障。
23.堅決打好汙染防治攻堅戰。創建國家環境保護模範城市。深化“一微克”行動,聚焦機動車、揚塵等領域,推進細顆粒物和臭氧汙染協同治理,PM2.5年均濃度控製在35微克/立方米以內。完善城鄉汙水收集處理和再生水利用設施,鞏固黑臭水體治理成果,提升農村農業水汙染防治水平。實施可再生能源替代行動,廣泛應用光伏建築一體化、熱泵供熱等綠色技術,因地製宜推進京西山區煤改清潔能源,可再生能源消費比重達到15%左右。摸清“京西八大廠”、京煤礦區汙染土底數,結合產業發展方向分類治理,逐步移出汙染地塊名錄。
24.深入探索生態產品價值實現路徑。堅守“雙控”“三線”,開展生態產品價值實現機製研究,進一步拓寬“綠水青山”向“金山銀山”的轉化路徑。將生態理念融入生產生活,逐步試行能效、水效、碳排放和環保“領跑者”製度。大力發展林業碳匯,加大礦山生態修複力度,提升生態係統質量。發揮京西自然風光、廢棄礦山、工業遺存、曆史文化等資源優勢,引導市場主體推進資源權益集中流轉經營,促進生態產品價值增值。
八、切實加強組織實施
全麵加強黨的領導,強化市新首鋼領導小組及其辦公室綜合協調和督導作用,落實區企主體責任,細化政策措施,保障實施效果。
25.加強組織領導。貫徹黨把方向、謀大局、定政策、促改革的要求,毫不動搖地把堅持黨的全麵領導貫穿京西地區轉型發展的全過程、各領域、各環節。京西地區廣大黨員幹部要敢於擔當、敢於碰硬,持續用力、久久為功,奮力推動項目落地、任務落好、政策落細、改革落實,切實轉化為加快京西轉型的強大動力。
26.強化統籌協調。市新首鋼領導小組強化統籌協調、凝聚發展共識。市新首鋼辦製定年度計劃,評估區域轉型成效,加強日常督導,協調調度轉型中遇到的困難和問題。市級部門主動靠前服務,引導符合區域定位的資源要素向京西地區布局。石景山區、門頭溝區履行好主體責任,完善區域、兩區、區企對接機製,落實落細重大任務,加強重大項目成本管控,注重產出質量和效益。首鋼集團、京能集團主動擔當作為,妥善解決曆史遺留問題,協同共進推動區域轉型發展。
27.集成創新政策。加大市級財政資金對京西地區產業轉型和生態保護的支持力度。積極探索將“兩區”“三平台”先行先試政策向京西地區延伸和覆蓋。加快將符合條件的老工業區政策向“一線四礦”等區域拓展。盤活首鋼園區外在京土地資源,多渠道化解曆史債務。鼓勵京西地區開展基礎設施公募REITs試點,依規發行政府專項債、公司債、企業債。石景山、門頭溝區分領域出台一批促進區域轉型的政策措施。門頭溝區深化與西城區結對協作機製,完善生態建設、產業轉型、人才交流等方麵的政策措施。
28.加強宣傳引導。利用北京冬奧會、服貿會等平台,宣傳京西發展成效,講好老工業區綠色轉型升級故事,提升京西整體形象,提高全社會和廣大群眾對京西地區的認知度和認可度。


