政務公開 > 政策公開 > 政策文件
  1. [主題分類] 國民經濟、國有資產監管/宏觀經濟
  2. [發文機構] 國務院
  3. [聯合發文單位]
  4. [實施日期]
  5. [成文日期] 2021-12-12
  6. [發文字號] 國發〔2021〕29號
  7. [廢止日期]
  8. [發布日期] 2022-01-12
  9. [有效性]
  10. [文件來源] 政府公報 年 第期(總第期)

國務院關於印發“十四五”數字經濟發展規劃的通知

打印
字號:        

國發〔2021〕29號

各省、自治區、直轄市人民政府,國務院各部委、各直屬機構:

  現將《“十四五”數字經濟發展規劃》印發給你們,請認真貫徹執行。

國務院    

2021年12月12日  

  (此件公開發布)

“十四五”數字經濟發展規劃

  數字經濟是繼農業經濟、工業經濟之後的主要經濟形態,是以數據資源為關鍵要素,以現代信息網絡為主要載體,以信息通信技術融合應用、全要素數字化轉型為重要推動力,促進公平與效率更加統一的新經濟形態。數字經濟發展速度之快、輻射範圍之廣、影響程度之深前所未有,正推動生產方式、生活方式和治理方式深刻變革,成為重組全球要素資源、重塑全球經濟結構、改變全球競爭格局的關鍵力量。“十四五”時期,我國數字經濟轉向深化應用、規範發展、普惠共享的新階段。為應對新形勢新挑戰,把握數字化發展新機遇,拓展經濟發展新空間,推動我國數字經濟健康發展,依據《中華人民共和國國民經濟和社會發展第十四個五年規劃和2035年遠景目標綱要》,製定本規劃。

  一、發展現狀和形勢

  (一)發展現狀。

  “十三五”時期,我國深入實施數字經濟發展戰略,不斷完善數字基礎設施,加快培育新業態新模式,推進數字產業化和產業數字化取得積極成效。2020年,我國數字經濟核心產業增加值占國內生產總值(GDP)比重達到7.8%,數字經濟為經濟社會持續健康發展提供了強大動力。

  信息基礎設施全球領先。建成全球規模最大的光纖和第四代移動通信(4G)網絡,第五代移動通信(5G)網絡建設和應用加速推進。寬帶用戶普及率明顯提高,光纖用戶占比超過94%,移動寬帶用戶普及率達到108%,互聯網協議第六版(IPv6)活躍用戶數達到4.6億。

  產業數字化轉型穩步推進。農業數字化全麵推進。服務業數字化水平顯著提高。工業數字化轉型加速,工業企業生產設備數字化水平持續提升,更多企業邁上“雲端”。

  新業態新模式競相發展。數字技術與各行業加速融合,電子商務蓬勃發展,移動支付廣泛普及,在線學習、遠程會議、網絡購物、視頻直播等生產生活新方式加速推廣,互聯網平台日益壯大。

  數字政府建設成效顯著。一體化政務服務和監管效能大幅度提升,“一網通辦”、“最多跑一次”、“一網統管”、“一網協同”等服務管理新模式廣泛普及,數字營商環境持續優化,在線政務服務水平躍居全球領先行列。

  數字經濟國際合作不斷深化。《二十國集團數字經濟發展與合作倡議》等在全球贏得廣泛共識,信息基礎設施互聯互通取得明顯成效,“絲路電商”合作成果豐碩,我國數字經濟領域平台企業加速出海,影響力和競爭力不斷提升。

  與此同時,我國數字經濟發展也麵臨一些問題和挑戰:關鍵領域創新能力不足,產業鏈供應鏈受製於人的局麵尚未根本改變;不同行業、不同區域、不同群體間數字鴻溝未有效彌合,甚至有進一步擴大趨勢;數據資源規模龐大,但價值潛力還沒有充分釋放;數字經濟治理體係需進一步完善。

  (二)麵臨形勢。

  當前,新一輪科技革命和產業變革深入發展,數字化轉型已經成為大勢所趨,受內外部多重因素影響,我國數字經濟發展麵臨的形勢正在發生深刻變化。

  發展數字經濟是把握新一輪科技革命和產業變革新機遇的戰略選擇。數字經濟是數字時代國家綜合實力的重要體現,是構建現代化經濟體係的重要引擎。世界主要國家均高度重視發展數字經濟,紛紛出台戰略規劃,采取各種舉措打造競爭新優勢,重塑數字時代的國際新格局。

  數據要素是數字經濟深化發展的核心引擎。數據對提高生產效率的乘數作用不斷凸顯,成為最具時代特征的生產要素。數據的爆發增長、海量集聚蘊藏了巨大的價值,為智能化發展帶來了新的機遇。協同推進技術、模式、業態和製度創新,切實用好數據要素,將為經濟社會數字化發展帶來強勁動力。

  數字化服務是滿足人民美好生活需要的重要途徑。數字化方式正有效打破時空阻隔,提高有限資源的普惠化水平,極大地方便群眾生活,滿足多樣化個性化需要。數字經濟發展正在讓廣大群眾享受到看得見、摸得著的實惠。

  規範健康可持續是數字經濟高質量發展的迫切要求。我國數字經濟規模快速擴張,但發展不平衡、不充分、不規範的問題較為突出,迫切需要轉變傳統發展方式,加快補齊短板弱項,提高我國數字經濟治理水平,走出一條高質量發展道路。

  二、總體要求

  (一)指導思想。

  以習近平新時代中國特色社會主義思想為指導,全麵貫徹黨的十九大和十九屆曆次全會精神,立足新發展階段,完整、準確、全麵貫徹新發展理念,構建新發展格局,推動高質量發展,統籌發展和安全、統籌國內和國際,以數據為關鍵要素,以數字技術與實體經濟深度融合為主線,加強數字基礎設施建設,完善數字經濟治理體係,協同推進數字產業化和產業數字化,賦能傳統產業轉型升級,培育新產業新業態新模式,不斷做強做優做大我國數字經濟,為構建數字中國提供有力支撐。

  (二)基本原則。

  堅持創新引領、融合發展。堅持把創新作為引領發展的第一動力,突出科技自立自強的戰略支撐作用,促進數字技術向經濟社會和產業發展各領域廣泛深入滲透,推進數字技術、應用場景和商業模式融合創新,形成以技術發展促進全要素生產率提升、以領域應用帶動技術進步的發展格局。

  堅持應用牽引、數據賦能。堅持以數字化發展為導向,充分發揮我國海量數據、廣闊市場空間和豐富應用場景優勢,充分釋放數據要素價值,激活數據要素潛能,以數據流促進生產、分配、流通、消費各個環節高效貫通,推動數據技術產品、應用範式、商業模式和體製機製協同創新。

  堅持公平競爭、安全有序。突出競爭政策基礎地位,堅持促進發展和監管規範並重,健全完善協同監管規則製度,強化反壟斷和防止資本無序擴張,推動平台經濟規範健康持續發展,建立健全適應數字經濟發展的市場監管、宏觀調控、政策法規體係,牢牢守住安全底線。

  堅持係統推進、協同高效。充分發揮市場在資源配置中的決定性作用,構建經濟社會各主體多元參與、協同聯動的數字經濟發展新機製。結合我國產業結構和資源稟賦,發揮比較優勢,係統謀劃、務實推進,更好發揮政府在數字經濟發展中的作用。

  (三)發展目標。

  到2025年,數字經濟邁向全麵擴展期,數字經濟核心產業增加值占GDP比重達到10%,數字化創新引領發展能力大幅提升,智能化水平明顯增強,數字技術與實體經濟融合取得顯著成效,數字經濟治理體係更加完善,我國數字經濟競爭力和影響力穩步提升。

  ——數據要素市場體係初步建立。數據資源體係基本建成,利用數據資源推動研發、生產、流通、服務、消費全價值鏈協同。數據要素市場化建設成效顯現,數據確權、定價、交易有序開展,探索建立與數據要素價值和貢獻相適應的收入分配機製,激發市場主體創新活力。

  ——產業數字化轉型邁上新台階。農業數字化轉型快速推進,製造業數字化、網絡化、智能化更加深入,生產性服務業融合發展加速普及,生活性服務業多元化拓展顯著加快,產業數字化轉型的支撐服務體係基本完備,在數字化轉型過程中推進綠色發展。

  ——數字產業化水平顯著提升。數字技術自主創新能力顯著提升,數字化產品和服務供給質量大幅提高,產業核心競爭力明顯增強,在部分領域形成全球領先優勢。新產業新業態新模式持續湧現、廣泛普及,對實體經濟提質增效的帶動作用顯著增強。

  ——數字化公共服務更加普惠均等。數字基礎設施廣泛融入生產生活,對政務服務、公共服務、民生保障、社會治理的支撐作用進一步凸顯。數字營商環境更加優化,電子政務服務水平進一步提升,網絡化、數字化、智慧化的利企便民服務體係不斷完善,數字鴻溝加速彌合。

  ——數字經濟治理體係更加完善。協調統一的數字經濟治理框架和規則體係基本建立,跨部門、跨地區的協同監管機製基本健全。政府數字化監管能力顯著增強,行業和市場監管水平大幅提升。政府主導、多元參與、法治保障的數字經濟治理格局基本形成,治理水平明顯提升。與數字經濟發展相適應的法律法規製度體係更加完善,數字經濟安全體係進一步增強。

  展望2035年,數字經濟將邁向繁榮成熟期,力爭形成統一公平、競爭有序、成熟完備的數字經濟現代市場體係,數字經濟發展基礎、產業體係發展水平位居世界前列。

“十四五”數字經濟發展主要指標.jpg

  三、優化升級數字基礎設施

  (一)加快建設信息網絡基礎設施。建設高速泛在、天地一體、雲網融合、智能敏捷、綠色低碳、安全可控的智能化綜合性數字信息基礎設施。有序推進骨幹網擴容,協同推進千兆光纖網絡和5G網絡基礎設施建設,推動5G商用部署和規模應用,前瞻布局第六代移動通信(6G)網絡技術儲備,加大6G技術研發支持力度,積極參與推動6G國際標準化工作。積極穩妥推進空間信息基礎設施演進升級,加快布局衛星通信網絡等,推動衛星互聯網建設。提高物聯網在工業製造、農業生產、公共服務、應急管理等領域的覆蓋水平,增強固移融合、寬窄結合的物聯接入能力。

專欄1.jpg

  (二)推進雲網協同和算網融合發展。加快構建算力、算法、數據、應用資源協同的全國一體化大數據中心體係。在京津冀、長三角、粵港澳大灣區、成渝地區雙城經濟圈、貴州、內蒙古、甘肅、寧夏等地區布局全國一體化算力網絡國家樞紐節點,建設數據中心集群,結合應用、產業等發展需求優化數據中心建設布局。加快實施“東數西算”工程,推進雲網協同發展,提升數據中心跨網絡、跨地域數據交互能力,加強麵向特定場景的邊緣計算能力,強化算力統籌和智能調度。按照綠色、低碳、集約、高效的原則,持續推進綠色數字中心建設,加快推進數據中心節能改造,持續提升數據中心可再生能源利用水平。推動智能計算中心有序發展,打造智能算力、通用算法和開發平台一體化的新型智能基礎設施,麵向政務服務、智慧城市、智能製造、自動駕駛、語言智能等重點新興領域,提供體係化的人工智能服務。

  (三)有序推進基礎設施智能升級。穩步構建智能高效的融合基礎設施,提升基礎設施網絡化、智能化、服務化、協同化水平。高效布局人工智能基礎設施,提升支撐“智能+”發展的行業賦能能力。推動農林牧漁業基礎設施和生產裝備智能化改造,推進機器視覺、機器學習等技術應用。建設可靠、靈活、安全的工業互聯網基礎設施,支撐製造資源的泛在連接、彈性供給和高效配置。加快推進能源、交通運輸、水利、物流、環保等領域基礎設施數字化改造。推動新型城市基礎設施建設,提升市政公用設施和建築智能化水平。構建先進普惠、智能協作的生活服務數字化融合設施。在基礎設施智能升級過程中,充分滿足老年人等群體的特殊需求,打造智慧共享、和睦共治的新型數字生活。

  四、充分發揮數據要素作用

  (一)強化高質量數據要素供給。支持市場主體依法合規開展數據采集,聚焦數據的標注、清洗、脫敏、脫密、聚合、分析等環節,提升數據資源處理能力,培育壯大數據服務產業。推動數據資源標準體係建設,提升數據管理水平和數據質量,探索麵向業務應用的共享、交換、協作和開放。加快推動各領域通信協議兼容統一,打破技術和協議壁壘,努力實現互通互操作,形成完整貫通的數據鏈。推動數據分類分級管理,強化數據安全風險評估、監測預警和應急處置。深化政務數據跨層級、跨地域、跨部門有序共享。建立健全國家公共數據資源體係,統籌公共數據資源開發利用,推動基礎公共數據安全有序開放,構建統一的國家公共數據開放平台和開發利用端口,提升公共數據開放水平,釋放數據紅利。

專欄2.jpg

  (二)加快數據要素市場化流通。加快構建數據要素市場規則,培育市場主體、完善治理體係,促進數據要素市場流通。鼓勵市場主體探索數據資產定價機製,推動形成數據資產目錄,逐步完善數據定價體係。規範數據交易管理,培育規範的數據交易平台和市場主體,建立健全數據資產評估、登記結算、交易撮合、爭議仲裁等市場運營體係,提升數據交易效率。嚴厲打擊數據黑市交易,營造安全有序的市場環境。

專欄3.jpg

  (三)創新數據要素開發利用機製。適應不同類型數據特點,以實際應用需求為導向,探索建立多樣化的數據開發利用機製。鼓勵市場力量挖掘商業數據價值,推動數據價值產品化、服務化,大力發展專業化、個性化數據服務,促進數據、技術、場景深度融合,滿足各領域數據需求。鼓勵重點行業創新數據開發利用模式,在確保數據安全、保障用戶隱私的前提下,調動行業協會、科研院所、企業等多方參與數據價值開發。對具有經濟和社會價值、允許加工利用的政務數據和公共數據,通過數據開放、特許開發、授權應用等方式,鼓勵更多社會力量進行增值開發利用。結合新型智慧城市建設,加快城市數據融合及產業生態培育,提升城市數據運營和開發利用水平。

  五、大力推進產業數字化轉型

  (一)加快企業數字化轉型升級。引導企業強化數字化思維,提升員工數字技能和數據管理能力,全麵係統推動企業研發設計、生產加工、經營管理、銷售服務等業務數字化轉型。支持有條件的大型企業打造一體化數字平台,全麵整合企業內部信息係統,強化全流程數據貫通,加快全價值鏈業務協同,形成數據驅動的智能決策能力,提升企業整體運行效率和產業鏈上下遊協同效率。實施中小企業數字化賦能專項行動,支持中小企業從數字化轉型需求迫切的環節入手,加快推進線上營銷、遠程協作、數字化辦公、智能生產線等應用,由點及麵向全業務全流程數字化轉型延伸拓展。鼓勵和支持互聯網平台、行業龍頭企業等立足自身優勢,開放數字化資源和能力,幫助傳統企業和中小企業實現數字化轉型。推行普惠性“上雲用數賦智”服務,推動企業上雲、上平台,降低技術和資金壁壘,加快企業數字化轉型。

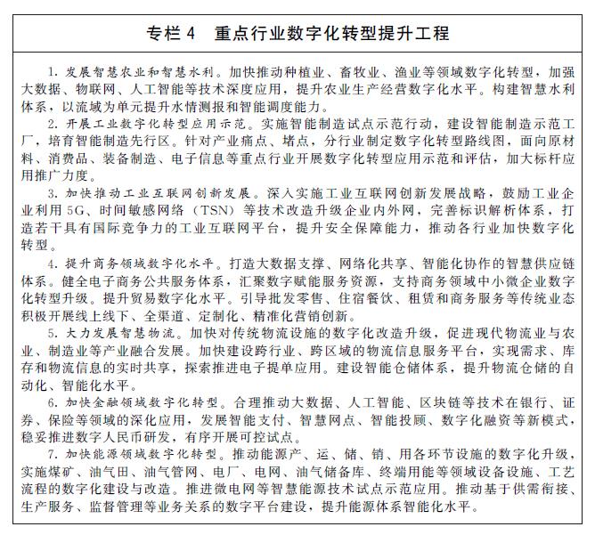
  (二)全麵深化重點產業數字化轉型。立足不同產業特點和差異化需求,推動傳統產業全方位、全鏈條數字化轉型,提高全要素生產率。大力提升農業數字化水平,推進“三農”綜合信息服務,創新發展智慧農業,提升農業生產、加工、銷售、物流等各環節數字化水平。縱深推進工業數字化轉型,加快推動研發設計、生產製造、經營管理、市場服務等全生命周期數字化轉型,加快培育一批“專精特新”中小企業和製造業單項冠軍企業。深入實施智能製造工程,大力推動裝備數字化,開展智能製造試點示範專項行動,完善國家智能製造標準體係。培育推廣個性化定製、網絡化協同等新模式。大力發展數字商務,全麵加快商貿、物流、金融等服務業數字化轉型,優化管理體係和服務模式,提高服務業的品質與效益。促進數字技術在全過程工程谘詢領域的深度應用,引領谘詢服務和工程建設模式轉型升級。加快推動智慧能源建設應用,促進能源生產、運輸、消費等各環節智能化升級,推動能源行業低碳轉型。加快推進國土空間基礎信息平台建設應用。推動產業互聯網融通應用,培育供應鏈金融、服務型製造等融通發展模式,以數字技術促進產業融合發展。

專欄4.jpg

  (三)推動產業園區和產業集群數字化轉型。引導產業園區加快數字基礎設施建設,利用數字技術提升園區管理和服務能力。積極探索平台企業與產業園區聯合運營模式,豐富技術、數據、平台、供應鏈等服務供給,提升線上線下相結合的資源共享水平,引導各類要素加快向園區集聚。圍繞共性轉型需求,推動共享製造平台在產業集群落地和規模化發展。探索發展跨越物理邊界的“虛擬”產業園區和產業集群,加快產業資源虛擬化集聚、平台化運營和網絡化協同,構建虛實結合的產業數字化新生態。依托京津冀、長三角、粵港澳大灣區、成渝地區雙城經濟圈等重點區域,統籌推進數字基礎設施建設,探索建立各類產業集群跨區域、跨平台協同新機製,促進創新要素整合共享,構建創新協同、錯位互補、供需聯動的區域數字化發展生態,提升產業鏈供應鏈協同配套能力。

  (四)培育轉型支撐服務生態。建立市場化服務與公共服務雙輪驅動,技術、資本、人才、數據等多要素支撐的數字化轉型服務生態,解決企業“不會轉”、“不能轉”、“不敢轉”的難題。麵向重點行業和企業轉型需求,培育推廣一批數字化解決方案。聚焦轉型谘詢、標準製定、測試評估等方向,培育一批第三方專業化服務機構,提升數字化轉型服務市場規模和活力。支持高校、龍頭企業、行業協會等加強協同,建設綜合測試驗證環境,加強產業共性解決方案供給。建設數字化轉型促進中心,銜接集聚各類資源條件,提供數字化轉型公共服務,打造區域產業數字化創新綜合體,帶動傳統產業數字化轉型。

專欄5.jpg

  六、加快推動數字產業化

  (一)增強關鍵技術創新能力。瞄準傳感器、量子信息、網絡通信、集成電路、關鍵軟件、大數據、人工智能、區塊鏈、新材料等戰略性前瞻性領域,發揮我國社會主義製度優勢、新型舉國體製優勢、超大規模市場優勢,提高數字技術基礎研發能力。以數字技術與各領域融合應用為導向,推動行業企業、平台企業和數字技術服務企業跨界創新,優化創新成果快速轉化機製,加快創新技術的工程化、產業化。鼓勵發展新型研發機構、企業創新聯合體等新型創新主體,打造多元化參與、網絡化協同、市場化運作的創新生態體係。支持具有自主核心技術的開源社區、開源平台、開源項目發展,推動創新資源共建共享,促進創新模式開放化演進。

專欄6.jpg

  (二)提升核心產業競爭力。著力提升基礎軟硬件、核心電子元器件、關鍵基礎材料和生產裝備的供給水平,強化關鍵產品自給保障能力。實施產業鏈強鏈補鏈行動,加強麵向多元化應用場景的技術融合和產品創新,提升產業鏈關鍵環節競爭力,完善5G、集成電路、新能源汽車、人工智能、工業互聯網等重點產業供應鏈體係。深化新一代信息技術集成創新和融合應用,加快平台化、定製化、輕量化服務模式創新,打造新興數字產業新優勢。協同推進信息技術軟硬件產品產業化、規模化應用,加快集成適配和迭代優化,推動軟件產業做大做強,提升關鍵軟硬件技術創新和供給能力。

  (三)加快培育新業態新模式。推動平台經濟健康發展,引導支持平台企業加強數據、產品、內容等資源整合共享,擴大協同辦公、互聯網醫療等在線服務覆蓋麵。深化共享經濟在生活服務領域的應用,拓展創新、生產、供應鏈等資源共享新空間。發展基於數字技術的智能經濟,加快優化智能化產品和服務運營,培育智慧銷售、無人配送、智能製造、反向定製等新增長點。完善多元價值傳遞和貢獻分配體係,有序引導多樣化社交、短視頻、知識分享等新型就業創業平台發展。

專欄7.jpg

  (四)營造繁榮有序的產業創新生態。發揮數字經濟領軍企業的引領帶動作用,加強資源共享和數據開放,推動線上線下相結合的創新協同、產能共享、供應鏈互通。鼓勵開源社區、開發者平台等新型協作平台發展,培育大中小企業和社會開發者開放協作的數字產業創新生態,帶動創新型企業快速壯大。以園區、行業、區域為整體推進產業創新服務平台建設,強化技術研發、標準製修訂、測試評估、應用培訓、創業孵化等優勢資源匯聚,提升產業創新服務支撐水平。

  七、持續提升公共服務數字化水平

  (一)提高“互聯網+政務服務”效能。全麵提升全國一體化政務服務平台功能,加快推進政務服務標準化、規範化、便利化,持續提升政務服務數字化、智能化水平,實現利企便民高頻服務事項“一網通辦”。建立健全政務數據共享協調機製,加快數字身份統一認證和電子證照、電子簽章、電子公文等互信互認,推進發票電子化改革,促進政務數據共享、流程優化和業務協同。推動政務服務線上線下整體聯動、全流程在線、向基層深度拓展,提升服務便利化、共享化水平。開展政務數據與業務、服務深度融合創新,增強基於大數據的事項辦理需求預測能力,打造主動式、多層次創新服務場景。聚焦公共衛生、社會安全、應急管理等領域,深化數字技術應用,實現重大突發公共事件的快速響應和聯動處置。

  (二)提升社會服務數字化普惠水平。加快推動文化教育、醫療健康、會展旅遊、體育健身等領域公共服務資源數字化供給和網絡化服務,促進優質資源共享複用。充分運用新型數字技術,強化就業、養老、兒童福利、托育、家政等民生領域供需對接,進一步優化資源配置。發展智慧廣電網絡,加快推進全國有線電視網絡整合和升級改造。深入開展電信普遍服務試點,提升農村及偏遠地區網絡覆蓋水平。加強麵向革命老區、民族地區、邊疆地區、脫貧地區的遠程服務,拓展教育、醫療、社保、對口幫扶等服務內容,助力基本公共服務均等化。加強信息無障礙建設,提升麵向特殊群體的數字化社會服務能力。促進社會服務和數字平台深度融合,探索多領域跨界合作,推動醫養結合、文教結合、體醫結合、文旅融合。

專欄8.jpg

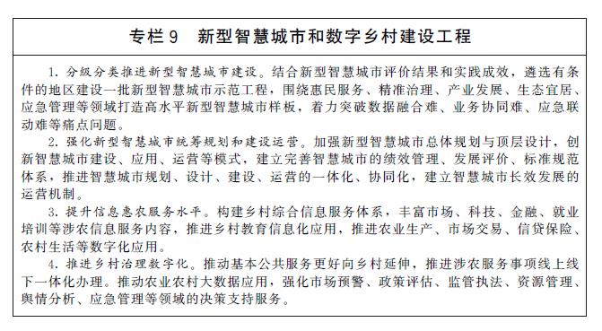
  (三)推動數字城鄉融合發展。統籌推動新型智慧城市和數字鄉村建設,協同優化城鄉公共服務。深化新型智慧城市建設,推動城市數據整合共享和業務協同,提升城市綜合管理服務能力,完善城市信息模型平台和運行管理服務平台,因地製宜構建數字孿生城市。加快城市智能設施向鄉村延伸覆蓋,完善農村地區信息化服務供給,推進城鄉要素雙向自由流動,合理配置公共資源,形成以城帶鄉、共建共享的數字城鄉融合發展格局。構建城鄉常住人口動態統計發布機製,利用數字化手段助力提升城鄉基本公共服務水平。

專欄9.jpg

  (四)打造智慧共享的新型數字生活。加快既有住宅和社區設施數字化改造,鼓勵新建小區同步規劃建設智能係統,打造智能樓宇、智能停車場、智能充電樁、智能垃圾箱等公共設施。引導智能家居產品互聯互通,促進家居產品與家居環境智能互動,豐富“一鍵控製”、“一聲響應”的數字家庭生活應用。加強超高清電視普及應用,發展互動視頻、沉浸式視頻、雲遊戲等新業態。創新發展“雲生活”服務,深化人工智能、虛擬現實、8K高清視頻等技術的融合,拓展社交、購物、娛樂、展覽等領域的應用,促進生活消費品質升級。鼓勵建設智慧社區和智慧服務生活圈,推動公共服務資源整合,提升專業化、市場化服務水平。支持實體消費場所建設數字化消費新場景,推廣智慧導覽、智能導流、虛實交互體驗、非接觸式服務等應用,提升場景消費體驗。培育一批新型消費示範城市和領先企業,打造數字產品服務展示交流和技能培訓中心,培養全民數字消費意識和習慣。

  八、健全完善數字經濟治理體係

  (一)強化協同治理和監管機製。規範數字經濟發展,堅持發展和監管兩手抓。探索建立與數字經濟持續健康發展相適應的治理方式,製定更加靈活有效的政策措施,創新協同治理模式。明晰主管部門、監管機構職責,強化跨部門、跨層級、跨區域協同監管,明確監管範圍和統一規則,加強分工合作與協調配合。深化“放管服”改革,優化營商環境,分類清理規範不適應數字經濟發展需要的行政許可、資質資格等事項,進一步釋放市場主體創新活力和內生動力。鼓勵和督促企業誠信經營,強化以信用為基礎的數字經濟市場監管,建立完善信用檔案,推進政企聯動、行業聯動的信用共享共治。加強征信建設,提升征信服務供給能力。加快建立全方位、多層次、立體化監管體係,實現事前事中事後全鏈條全領域監管,完善協同會商機製,有效打擊數字經濟領域違法犯罪行為。加強跨部門、跨區域分工協作,推動監管數據采集和共享利用,提升監管的開放、透明、法治水平。探索開展跨場景跨業務跨部門聯合監管試點,創新基於新技術手段的監管模式,建立健全觸發式監管機製。加強稅收監管和稅務稽查。

  (二)增強政府數字化治理能力。加大政務信息化建設統籌力度,強化政府數字化治理和服務能力建設,有效發揮對規範市場、鼓勵創新、保護消費者權益的支撐作用。建立完善基於大數據、人工智能、區塊鏈等新技術的統計監測和決策分析體係,提升數字經濟治理的精準性、協調性和有效性。推進完善風險應急響應處置流程和機製,強化重大問題研判和風險預警,提升係統性風險防範水平。探索建立適應平台經濟特點的監管機製,推動線上線下監管有效銜接,強化對平台經營者及其行為的監管。

專欄10.jpg

  (三)完善多元共治新格局。建立完善政府、平台、企業、行業組織和社會公眾多元參與、有效協同的數字經濟治理新格局,形成治理合力,鼓勵良性競爭,維護公平有效市場。加快健全市場準入製度、公平競爭審查機製,完善數字經濟公平競爭監管製度,預防和製止濫用行政權力排除限製競爭。進一步明確平台企業主體責任和義務,推進行業服務標準建設和行業自律,保護平台從業人員和消費者合法權益。開展社會監督、媒體監督、公眾監督,培育多元治理、協調發展新生態。鼓勵建立爭議在線解決機製和渠道,製定並公示爭議解決規則。引導社會各界積極參與推動數字經濟治理,加強和改進反壟斷執法,暢通多元主體訴求表達、權益保障渠道,及時化解矛盾糾紛,維護公眾利益和社會穩定。

專欄11.jpg

  九、著力強化數字經濟安全體係

  (一)增強網絡安全防護能力。強化落實網絡安全技術措施同步規劃、同步建設、同步使用的要求,確保重要係統和設施安全有序運行。加強網絡安全基礎設施建設,強化跨領域網絡安全信息共享和工作協同,健全完善網絡安全應急事件預警通報機製,提升網絡安全態勢感知、威脅發現、應急指揮、協同處置和攻擊溯源能力。提升網絡安全應急處置能力,加強電信、金融、能源、交通運輸、水利等重要行業領域關鍵信息基礎設施網絡安全防護能力,支持開展常態化安全風險評估,加強網絡安全等級保護和密碼應用安全性評估。支持網絡安全保護技術和產品研發應用,推廣使用安全可靠的信息產品、服務和解決方案。強化針對新技術、新應用的安全研究管理,為新產業新業態新模式健康發展提供保障。加快發展網絡安全產業體係,促進擬態防禦、數據加密等網絡安全技術應用。加強網絡安全宣傳教育和人才培養,支持發展社會化網絡安全服務。

  (二)提升數據安全保障水平。建立健全數據安全治理體係,研究完善行業數據安全管理政策。建立數據分類分級保護製度,研究推進數據安全標準體係建設,規範數據采集、傳輸、存儲、處理、共享、銷毀全生命周期管理,推動數據使用者落實數據安全保護責任。依法依規加強政務數據安全保護,做好政務數據開放和社會化利用的安全管理。依法依規做好網絡安全審查、雲計算服務安全評估等,有效防範國家安全風險。健全完善數據跨境流動安全管理相關製度規範。推動提升重要設施設備的安全可靠水平,增強重點行業數據安全保障能力。進一步強化個人信息保護,規範身份信息、隱私信息、生物特征信息的采集、傳輸和使用,加強對收集使用個人信息的安全監管能力。

  (三)切實有效防範各類風險。強化數字經濟安全風險綜合研判,防範各類風險疊加可能引發的經濟風險、技術風險和社會穩定問題。引導社會資本投向原創性、引領性創新領域,避免低水平重複、同質化競爭、盲目跟風炒作等,支持可持續發展的業態和模式創新。堅持金融活動全部納入金融監管,加強動態監測,規範數字金融有序創新,嚴防衍生業務風險。推動關鍵產品多元化供給,著力提高產業鏈供應鏈韌性,增強產業體係抗衝擊能力。引導企業在法律合規、數據管理、新技術應用等領域完善自律機製,防範數字技術應用風險。健全失業保險、社會救助製度,完善靈活就業的工傷保險製度。健全靈活就業人員參加社會保險製度和勞動者權益保障製度,推進靈活就業人員參加住房公積金製度試點。探索建立新業態企業勞動保障信用評價、守信激勵和失信懲戒等製度。著力推動數字經濟普惠共享發展,健全完善針對未成年人、老年人等各類特殊群體的網絡保護機製。

  十、有效拓展數字經濟國際合作

  (一)加快貿易數字化發展。以數字化驅動貿易主體轉型和貿易方式變革,營造貿易數字化良好環境。完善數字貿易促進政策,加強製度供給和法律保障。加大服務業開放力度,探索放寬數字經濟新業態準入,引進全球服務業跨國公司在華設立運營總部、研發設計中心、采購物流中心、結算中心,積極引進優質外資企業和創業團隊,加強國際創新資源“引進來”。依托自由貿易試驗區、數字服務出口基地和海南自由貿易港,針對跨境寄遞物流、跨境支付和供應鏈管理等典型場景,構建安全便利的國際互聯網數據專用通道和國際化數據信息專用通道。大力發展跨境電商,紮實推進跨境電商綜合試驗區建設,積極鼓勵各業務環節探索創新,培育壯大一批跨境電商龍頭企業、海外倉領軍企業和優秀產業園區,打造跨境電商產業鏈和生態圈。

  (二)推動“數字絲綢之路”深入發展。加強統籌謀劃,高質量推動中國—東盟智慧城市合作、中國—中東歐數字經濟合作。圍繞多雙邊經貿合作協定,構建貿易投資開放新格局,拓展與東盟、歐盟的數字經濟合作夥伴關係,與非盟和非洲國家研究開展數字經濟領域合作。統籌開展境外數字基礎設施合作,結合當地需求和條件,與共建“一帶一路”國家開展跨境光纜建設合作,保障網絡基礎設施互聯互通。構建基於區塊鏈的可信服務網絡和應用支撐平台,為廣泛開展數字經濟合作提供基礎保障。推動數據存儲、智能計算等新興服務能力全球化發展。加大金融、物流、電子商務等領域的合作模式創新,支持我國數字經濟企業“走出去”,積極參與國際合作。

  (三)積極構建良好國際合作環境。倡導構建和平、安全、開放、合作、有序的網絡空間命運共同體,積極維護網絡空間主權,加強網絡空間國際合作。加快研究製定符合我國國情的數字經濟相關標準和治理規則。依托雙邊和多邊合作機製,開展數字經濟標準國際協調和數字經濟治理合作。積極借鑒國際規則和經驗,圍繞數據跨境流動、市場準入、反壟斷、數字人民幣、數據隱私保護等重大問題探索建立治理規則。深化政府間數字經濟政策交流對話,建立多邊數字經濟合作夥伴關係,主動參與國際組織數字經濟議題談判,拓展前沿領域合作。構建商事協調、法律顧問、知識產權等專業化中介服務機製和公共服務平台,防範各類涉外經貿法律風險,為出海企業保駕護航。

  十一、保障措施

  (一)加強統籌協調和組織實施。建立數字經濟發展部際協調機製,加強形勢研判,協調解決重大問題,務實推進規劃的貫徹實施。各地方要立足本地區實際,健全工作推進協調機製,增強發展數字經濟本領,推動數字經濟更好服務和融入新發展格局。進一步加強對數字經濟發展政策的解讀與宣傳,深化數字經濟理論和實踐研究,完善統計測度和評價體係。各部門要充分整合現有資源,加強跨部門協調溝通,有效調動各方麵的積極性。

  (二)加大資金支持力度。加大對數字經濟薄弱環節的投入,突破製約數字經濟發展的短板與瓶頸,建立推動數字經濟發展的長效機製。拓展多元投融資渠道,鼓勵企業開展技術創新。鼓勵引導社會資本設立市場化運作的數字經濟細分領域基金,支持符合條件的數字經濟企業進入多層次資本市場進行融資,鼓勵銀行業金融機構創新產品和服務,加大對數字經濟核心產業的支持力度。加強對各類資金的統籌引導,提升投資質量和效益。

  (三)提升全民數字素養和技能。實施全民數字素養與技能提升計劃,擴大優質數字資源供給,鼓勵公共數字資源更大範圍向社會開放。推進中小學信息技術課程建設,加強職業院校(含技工院校)數字技術技能類人才培養,深化數字經濟領域新工科、新文科建設,支持企業與院校共建一批現代產業學院、聯合實驗室、實習基地等,發展訂單製、現代學徒製等多元化人才培養模式。製定實施數字技能提升專項培訓計劃,提高老年人、殘障人士等運用數字技術的能力,切實解決老年人、殘障人士麵臨的困難。提高公民網絡文明素養,強化數字社會道德規範。鼓勵將數字經濟領域人才納入各類人才計劃支持範圍,積極探索高效靈活的人才引進、培養、評價及激勵政策。

  (四)實施試點示範。統籌推動數字經濟試點示範,完善創新資源高效配置機製,構建引領性數字經濟產業集聚高地。鼓勵各地區、各部門積極探索適應數字經濟發展趨勢的改革舉措,采取有效方式和管用措施,形成一批可複製推廣的經驗做法和製度性成果。支持各地區結合本地區實際情況,綜合采取產業、財政、科研、人才等政策手段,不斷完善與數字經濟發展相適應的政策法規體係、公共服務體係、產業生態體係和技術創新體係。鼓勵跨區域交流合作,適時總結推廣各類示範區經驗,加強標杆示範引領,形成以點帶麵的良好局麵。

  (五)強化監測評估。各地區、各部門要結合本地區、本行業實際,抓緊製定出台相關配套政策並推動落地。要加強對規劃落實情況的跟蹤監測和成效分析,抓好重大任務推進實施,及時總結工作進展。國家發展改革委、中央網信辦、工業和信息化部要會同有關部門加強調查研究和督促指導,適時組織開展評估,推動各項任務落實到位,重大事項及時向國務院報告。

分享:

您訪問的鏈接即將離開“首都之窗”門戶網站 是否繼續?