京經信發〔2021〕81號
各相關單位:
經市政府同意,現將《北京市“新智造100”工程實施方案(2021-2025年)》印發給你們,請結合實際認真貫徹落實。
北京市經濟和信息化局
2021年8月30日
北京市“新智造100”工程實施方案(2021-2025年)
為貫徹落實《中共北京市委關於製定北京市國民經濟和社會發展第十四個五年規劃和二〇三五年遠景目標的建議》精神,進一步推動符合首都功能的製造業轉型升級,堅持智能製造、高端製造、綠色製造方向,加快打造麵向未來的高精尖產業新體係,在“智造100”工程取得的成果基礎上,實施“新智造100”工程,特製定本方案。
一、總體要求
以推動國際科技創新中心建設和首都經濟高質量發展為主題,充分發揮“兩區”政策優勢,堅持創新驅動,實施以製造業智能化轉型升級為核心的“新智造100”工程。聚焦北京高精尖產業,全麵普及數字化、網絡化、綠色化,深度實現智能化,推動製造業企業逐步轉型、梯次升級,建立引領全國、領先全球的智能製造標杆示範,培育服務全國、輻射全球的智能製造供給能力,構建具有全球影響力的智能製造產業生態,樹立“北京智造”新名片。
二、主要目標
到2023年,全麵推進實施製造業“十百千萬”升級計劃,打造10家產值過百億元的世界級“智慧工廠”,支持建設100家“智能工廠/數字化車間”,推動1000家製造業企業實施數字化、智能化轉型升級,培育萬億級智能製造產業集群;培育10家年收入超20億元的智能製造係統解決方案供應商,打造30家製造業單項冠軍企業和一批重大標誌性創新產品。重點行業的智能製造應用水平明顯提升,關鍵工序裝備數控化率達到85%以上,人均勞動生產率、資源利用率大幅提升,運營成本、產品研製周期、產品不良品率等顯著降低。
到2025年,規模以上製造業企業數字化、智能化轉型升級基本實現全覆蓋,智能製造從優勢企業的領先應用轉向廣大中小企業的深度普及,製造業競爭力實現整體提升。北京智能製造新經驗、新方案與新模式在全球形成顯著影響力,全市智能製造產業集群規模突破1萬億元。
三、重點任務
(一)推動製造業智能化轉型升級
1.建立北京智能製造評估診斷體係。
依托現行國家智能製造能力成熟度評估標準,結合北京高精尖產業高質量發展要求,建立“智慧工廠”“智能工廠”“數字化車間”等北京智能製造評估標準體係。加快標準宣貫和應用落地,遴選第三方機構為製造業企業提供智能製造能力成熟度評估、智能化轉型谘詢診斷等服務,助力製造業企業智能化轉型升級。
2.打造智能製造標杆示範。
對標世界“燈塔工廠”和國家“智能製造標杆企業”,支持有國際影響力的龍頭企業打造具有樣板效應和產業鏈帶動作用的標杆性“智慧工廠”。聚焦高精尖產業細分領域和細分產品,支持創建一批“智能工廠”和“數字化車間”,打造行業智能製造標杆示範,形成可複製、可推廣的智能製造新經驗、新模式。推廣標杆示範企業成功案例與係統解決方案,引導和鼓勵製造業企業開展智能化轉型升級,推動技術、產品和模式創新,形成北京製造業梯次升級的發展模式。

3.推動規模以上製造業企業智能化轉型升級。
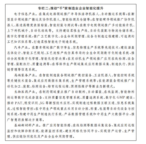
分行業、分層次持續推進“千”家規模以上製造業企業實施智能化改造,基本實現規模以上企業智能化轉型的全覆蓋。支持企業圍繞研發、設計、生產、管理、服務等關鍵環節,采用智能機器人、高檔數控機床、智能感知與控製裝備、智能倉儲與物流裝備、智能檢測與裝配裝備等關鍵技術裝備,集成CAE/CAD/MES/ERP/PLM等核心工業軟件,融合應用工業互聯網與新一代信息技術,開展核心價值環節、關鍵工藝與工序段、生產單元與產線、車間與工廠的持續改造,不斷提升設備互聯、數據共享、資源優化、科學決策水平,分步建設智能產線、數字化車間/智能工廠、智慧工廠,實現製造業企業數字化、網絡化、智能化逐步升級。支持優勢企業建立產業互聯網平台,帶動上下遊全產業鏈協同發展。


4.促進小微製造業企業降本提效。
支持小微製造業企業設備聯網上雲、業務係統雲端遷移,推動生產製造、運營管理數字化水平提升。支持企業運用線上辦公、智能通訊、遠程協作、協同開發等產品和解決方案,提升應急應變能力。推動園區、頭部企業、行業協會與中介組織建立小試中試平台和數字化柔性製造公共服務平台,麵向小微製造業企業提供小試中試、評估、檢測、培訓等服務。遴選實施一批小微製造業企業智能化升級改造項目,加快小微製造業企業全麵提升智能化水平。開展製造業數字化賦能平台試點示範遴選,培育推廣一批符合小微製造業企業需求的數字化平台。通過“創客北京”數字化專題競賽,遴選一批優質數字化產品和技術。
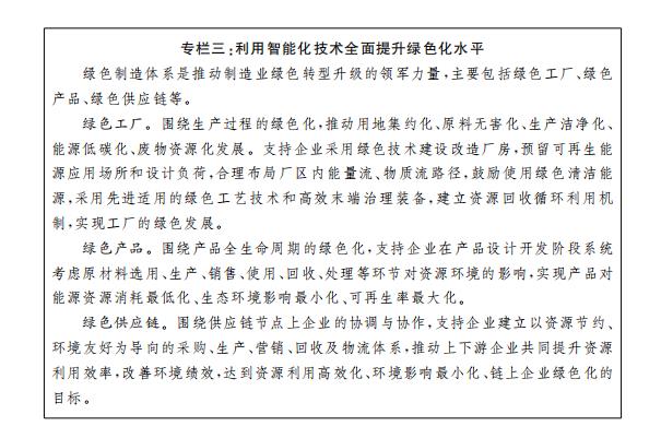
5.推動綠色智能製造協同發展。
加大綠色智能關鍵核心技術突破,利用智能化技術促進製造業企業綠色製造水平提升。鼓勵企業深度融合數字化、智能化技術,圍繞產品設計、製造、包裝、回收、處置等全生命周期,推動原料無害化、生產潔淨化、能源低碳化、廢物資源化,降低環境影響和資源消耗,提高可再生能源使用比率,建立以資源節約、環境友好為導向的綠色供應鏈,鼓勵產品再製造,實現經濟效益與社會效益相統一。

6.拓展智能製造新業態新模式。
支持製造業企業延伸生產性服務,拓展智能製造係統集成應用,提供遠程運維、狀態預警、故障診斷等在線服務,培育融資租賃、全生命周期管理、工業電商、產品再利用與再製造等新業態。培育柔性化定製模式,支持企業增強定製設計能力,加強零件標準化、配件精細化、部件模塊化管理,實現以用戶為中心的定製和按需靈活生產。探索共享生產模式,鼓勵企業開放產品開發、製造、物流配送等資源,提供研發設計、優化控製、設備管理、質量監控等服務,實現資源高效利用和價值共享。
(二)提升智能製造供給能力
1.提升智能製造係統集成供給能力。
強化領先優勢,加快打造全國智能製造係統解決方案輸出地。推動軟件供應商、裝備供應商、規劃設計院、工業互聯網服務商加快向係統解決方案供應商轉型,鼓勵智能製造示範企業輸出自身係統解決方案,對外提供係統集成服務。麵向本市汽車、電子、裝備、醫藥等重點領域,支持智能製造係統解決方案供應商提升谘詢規劃、方案設計、集成實施、運營維護等專業化服務能力,培育形成一批行業特色鮮明、可複製、可推廣的北京智能製造係統解決方案樣板。鼓勵行業中介組織按年度遴選發布《北京市智能製造係統解決方案供應商推薦目錄》《北京市智能製造優秀案例集》。支持我市智能製造係統解決方案供應商麵向京津冀地區和全國市場布局,引領全國發展。
2.提升關鍵技術裝備與核心軟件供給能力。
支持開展智能製造共性技術創新,發展一批智能製造裝備、核心軟件重大創新產品,打造一批單項冠軍企業,鼓勵行業中介組織按年度遴選發布《北京市智能製造關鍵技術裝備供應商推薦目錄》。支持企業開展智能機器人、高端數控機床、智能製造成套裝備的創新與產業化,提升技術集成和係統服務能力。支持企業開發研發設計、經營管理、生產運行、運維服務等工業軟件與工業APP,提升可靠性和兼容性。支持企業圍繞用戶工藝流程和經驗知識,開發行業專用工業軟件,提升定製化供給能力。支持骨幹企業、高等院校與科研院所圍繞關鍵零部件、工藝係統等短板和產業瓶頸開展聯合攻關,補齊發展短板。

3.提升智能製造新技術供給能力。
引導和支持製造業企業、科研院所、智能製造係統解決方案供應商等聯合開展人工智能、5G通信、工業互聯網等新興技術的研發和應用。支持企業和科研院所圍繞智能製造應用場景,加快大數據智能、跨媒體智能、群體智能等新一代人工智能技術的重點布局和試點應用,推動時間敏感網絡、麵向工業的SDN、邊緣計算、網絡安全等新一代網絡技術的研發突破和示範應用,開展產品設計、工藝知識庫、數字仿真建模與數字孿生等先進技術的持續優化和推廣應用。
4.提升智能製造公共服務能力。
鼓勵企業、科研院所麵向智能製造細分領域,開展數字化轉型賦能、標準驗證、檢驗檢測、認證評估、安全態勢感知等專業化服務,拓展智能製造公共服務類型,提升智能製造支撐服務能力。支持智能製造領域產業創新中心和公共平台建設,進一步推動國家機器人檢測中心、國家機床質量監督檢驗中心等優勢公共服務平台發展,為本市、全國提供智能製造共性技術研發、關鍵零部件突破、創新產品開發應用等服務,提升智能製造協同創新和產業服務能力。
(三)打造智能製造萬億級產業集群
以龍頭企業為主體,打造“優勢產品+標杆工廠”發展模式,應用智能裝備,建設智能工廠,生產智能產品,延伸智能服務,優化智能製造係統創新鏈和產業鏈。支持企業挖掘智能化應用場景,以智能手機、新一代顯示、新計算終端、機器人、無人裝備、智能儀器儀表等優勢產品為重點,培育一批智能化產品和服務集群,打造“智能+”產業生態。優化空間布局,支持海澱區建設智能製造創新策源地,支持北京經濟技術開發區建設智能製造產業核心區,輻射帶動其他區域。聚焦機器人、工業控製係統、智能儀器儀表、應急裝備等細分領域,以專業化基地聚合隱形冠軍企業的發展模式,在北京經濟技術開發區、懷柔、昌平、順義、大興、房山等區打造一批智能製造特色產業集群(基地),集聚一批智能製造業企業在京落地。推動京津冀智能製造協同發展,打造一批產業配套和示範應用項目。
四、保障措施
(一)做好統籌協調
強化市級部門協調和上下聯動,建立有關部門、重點區和園區相互銜接的統籌聯動工作機製,統籌推進全市智能製造各項工作和協調重大問題。強化與國家相關部門的協調配合,積極爭取國家政策和重大項目支持。發揮智能製造聯盟、協會及行業組織的中介作用,組織開展經驗交流、供需對接合作。
(二)加大資金支持
加大資金支持力度,通過貸款貼息、達標獎勵和支持第三方服務等方式支持企業開展智能化綠色化技改升級、智能化綠色化診斷評估服務和數字化賦能服務。將中小微企業上雲上平台納入中小企業發展資金重點支持範圍。通過發放智能製造服務券等方式,為中小微企業提供設計研發、小試中試、檢驗檢測等公共服務。綜合利用國家和本市首台(套)示範應用政策,鼓勵智能製造裝備產品創新與應用示範。
(三)加強人才支撐
加大人才引進支持力度,智能製造、工業互聯網工程技術、新技術與製造業融合等領域緊缺急需的高技能類、專業服務類、經營管理類等人才,符合本市相關政策標準的,可申請辦理人才引進。發揮高等院校、科研院所、行業組織作用,培養具有較強集成創新能力的高級專業技術人才。推進產教融合,支持企業與科研院所、行業組織、院校合作,建立麵向普工、技工等勞動者的實訓基地,開展應用型人才“訂單式”培養。
(四)營造良好環境
充分利用世界機器人大會、中日和中德國際合作產業園等平台,支持智能製造重大創新成果轉化落地,引進一批智能製造領域的隱形冠軍企業。加強國際交流合作,與國際一流企業開展智能製造交流互鑒,學習和引進國外智能製造領域的先進管理經驗、技術和產品。充分利用“兩區”政策,支持跨國企業、國際組織在京設立分支機構,實施智能製造項目。舉辦產業論壇、展會、行業經驗交流會,推廣優秀行業解決方案,定期發布北京“智慧工廠”“智能工廠”“數字化車間”名單,擴大“新智造100”工程的國內外影響力。建立多種渠道、多種形式宣傳推廣機製,加大對北京智能製造發展經驗、效果和亮點的宣傳力度。

