京人社發〔2020〕11號
根據《北京市積分落戶管理辦法》(京政辦發〔2020〕9號)和《北京市積分落戶操作管理細則》(京人社開發發〔2020〕8號),現就2020年北京市積分落戶申報工作通告如下:
一、時間安排
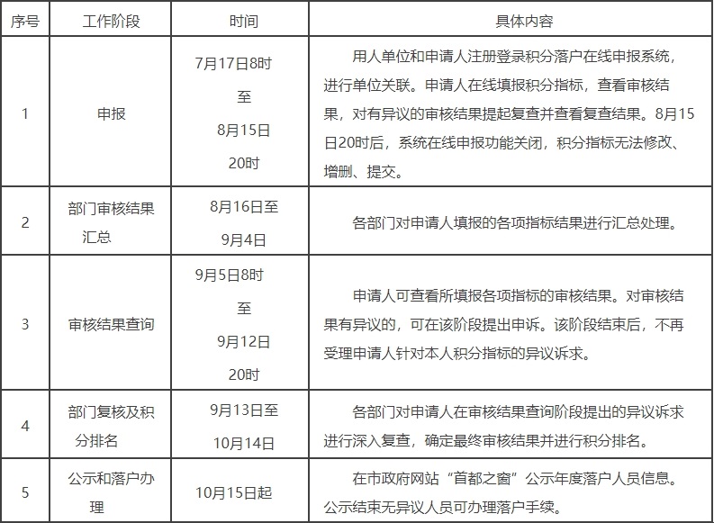
本市積分落戶工作為年度申報製。2020年申報工作分為申報、部門審核結果匯總、審核結果查詢、部門複核及積分排名、公示和落戶辦理5個階段。各階段安排如下:

注:各階段時間安排如遇特殊情況需臨時調整的,以市人力資源社會保障局發布的通知為準。
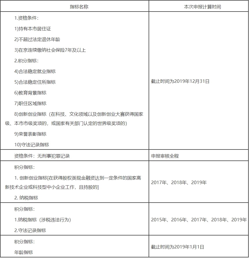
二、各指標時間節點

三、資格條件和指標操作認定說明
(一)2019年12月31日前持有有效《北京市工作居住證》,但尚未申領《北京市居住證》的人員,符合資格條件的,可參加2020年積分落戶申報,並應按市公安局有關要求及時辦理《北京市居住證》。
(二)根據相關政策規定,受疫情影響需要延緩繳納2019年12月當月基本養老保險、失業保險、工傷保險費的企業,可延長繳費至2020年7月31日。2019年12月當月醫療保險、生育保險費參保單位可以延長到疫情解除後三個月內完成補繳。在申報階段,上述企業在延緩繳期內的,聘用員工申報積分落戶資格審核不受影響,2019年12月當月上述五險不作斷繳或補繳計算,當月合法穩定就業年限分值正常計算。
需要注意的是,上述保險費應於相關政策規定時間前繳清。其中基本養老保險、失業保險、工傷保險費在7月31日前繳清的,在年度積分落戶申報中視為正常繳納;在8月1日至9月12日(審核結果查詢階段結束前)期間繳清的,在年度積分落戶申報中將視為補繳;9月12日(含)前未繳清的,在年度積分落戶申報中將視為斷繳。在審核結果查詢階段結束時,將以繳清情況重新審核申請人是否符合2020年積分落戶資格條件及合法穩定就業年限積分標準。
特此通告。
北京市人力資源和社會保障局
2020年7月16日

