京政發[2016]35號
各區人民政府,市政府各委、辦、局,各市屬機構:
現將《北京市公共服務類建設項目投資審批改革試點實施方案》印發給你們,請認真貫徹落實。
北京市人民政府
2016年8月5日
北京市公共服務類建設項目投資審批改革試點實施方案
為認真落實《國務院關於北京市開展公共服務類建設項目投資審批改革試點的批複》(國函〔2016〕83號)精神,有效推進公共服務類建設項目投資審批改革試點工作,結合實際,特製定本實施方案。
一、指導思想
全麵貫徹落實黨的十八大和十八屆二中、三中、四中、五中全會精神,深入學習貫徹習近平總書記係列重要講話和對北京工作的重要指示精神,牢固樹立創新、協調、綠色、開放、共享的發展理念,堅持簡政放權、放管結合、優化服務,牢牢把握首都城市戰略定位,深入實施京津冀協同發展戰略,著力推進供給側結構性改革,加快疏功能、轉方式、治環境、補短板、促協同,積極開展公共服務類建設項目投資審批改革試點,有效促進投資項目盡快落地,切實加快北京城市副中心建設,著力打造國際一流和諧宜居之都的示範區。
二、試點範圍和時間
(一)試點範圍
北京城市副中心道路、停車設施、垃圾和汙水處理設施及教育、醫療、養老等公共服務類建設項目。
中央國家機關在京重點建設項目,本著協調溝通、保障重點的原則參照執行。
(二)試點時間
試點期為3年,自國務院批複之日(2016年5月13日)起算。
三、主要措施
(一)實行集體審議,提高決策效率和水平
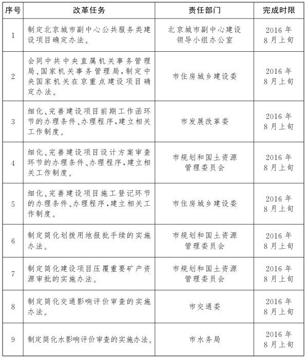
1.關於北京城市副中心道路、停車設施、垃圾和汙水處理設施及教育、醫療、養老等公共服務類建設項目。由北京城市副中心建設領導小組(以下簡稱領導小組)辦公室牽頭,於每年年初匯總相關方麵意見後,製定擬納入試點範圍的公共服務類建設項目年度建設計劃,報領導小組會議審定;各有關部門根據會議精神分別辦理項目審批手續。領導小組會議審定後,如需對納入試點範圍的項目進行調整,由領導小組下設的相關專項工作指揮部提出調整意見,經領導小組辦公室匯總後,報領導小組組長批準。
2.關於中央國家機關在京重點建設項目。由市住房城鄉建設委商中共中央直屬機關事務管理局、國家機關事務管理局確定。
(二)優化審批流程,簡化審批手續和環節
1.簡化建設項目前期工作啟動手續。根據領導小組會議審議通過的投資項目建設計劃,由發展改革部門按照立項權限,向項目單位和有關審批部門製發《建設項目前期工作函》,確定項目主體。對符合條件的建設項目,按規定撥付前期工作經費,並督促項目單位加快組織開展環境影響報告書(表)、可行性研究報告、規劃設計方案編製,以及勘察設計招標投標、施工招標投標等項目開工前所有前期工作。
2.簡化建設項目立項手續。將項目建議書和可行性研究報告合並審批。
3.簡化規劃許可手續。規劃國土部門會同相關單位先行審定建設項目設計方案,並出具審查意見;項目單位可依據審查意見到相關部門辦理審批手續,並組織開展有關工作。相關審批手續齊備後,即可辦理建設項目選址意見書、建設用地規劃許可證、建設工程規劃許可證。
4.簡化劃撥用地報批手續。市政府批準用地的,在征地“一書四方案”(建設項目用地呈報說明書和農用地轉用方案、補充耕地方案、征收土地方案、供地方案)和區政府用地申請函中提出供地方式,由市規劃和國土資源管理委員會審核並報市政府批準後,辦理征地批複,在征地批複中明確供地方式,並據此核發《國有建設用地劃撥決定書》。
5.簡化施工招標投標手續。在保證招標投標工作質量前提下,招標人與投標人可協商確定與工程規模相匹配的投標文件編製時間。項目單位可依據建設項目設計方案的審查意見辦理開標手續。
6.簡化施工審批手續。規劃國土部門出具建設項目設計方案審查意見後,項目單位即可申請辦理施工圖審查、施工登記等手續。在項目單位取得用地批準手續、規劃國土部門出具的相應確認文件、公安消防機構出具的消防設計審核意見,依法確定施工單位、施工現場具備施工條件的前提下,住房城鄉建設部門予以辦理施工登記,並同步開展質量監督、安全監督、建築節能設計備案工作。將除市政府投資項目外的年度投資計劃與施工許可並聯辦理。
7.簡化水影響評價審查手續。將水影響評價技術審查內容簡化為符合水資源和供排水條件、符合防洪安全要求、不改變排水分區、保水保土措施等四項控製要素。項目單位以上述四項控製要素為主要內容編製水影響評價文件,報水務部門。
(三)精簡審批事項及中介服務事項,加強事中事後監管
1.凡是在控製性詳細規劃階段、土地整理儲備階段交通、水務部門已經出具意見的,對區域內的具體建設項目,簡化交通影響、水影響方麵的評估審查。
2.取消在已批準建設用地範圍內改建或擴建項目的用地預審;經勘查未形成重要礦產資源儲量的通州區,建設項目用地手續不需進行壓覆重要礦產資源核查工作(建設項目用地預審屬於國土資源部審批的不在此列)。
3.建設項目節水設施方案改由項目單位按權限向市水務局或區水務局備案,市水務局或區水務局加強監管。
4.取消人民防空工程施工圖備案。在施工圖審查階段,區民防局加強與人民防空工程施工圖審查機構工作銜接,同步履行監管職責。
5.嚴格按照《中華人民共和國水法》、《中華人民共和國防洪法》和《中華人民共和國水土保持法》等法律法規限定的範圍開展水影響評價中的洪水影響評價、編製水土保持方案工作,範圍以外的項目不再開展。
6.除國家法律法規設定的中介服務事項外,結合本市實際,對投資領域中介服務事項進行清理,並對保留的中介服務事項服務範圍、內容、程序、時限等進行優化和規範。針對重大項目(高風險項目)的環境影響評價和社會穩定風險評估,統一開展入戶調查、發放調查問卷等工作。
(四)下放行政審批事項,實現就近高效辦理
1.將建設項目(不含市政府直接投資和資本金注入的建設項目)的立項審批(包括項目建議書、可行性研究報告、初步設計概算、決算、招標方案審批等)下放至通州區發展改革委,年度投資計劃辦理也同步下放。
2.對以出讓方式獲得土地使用權的建設項目,將其土地出讓審批由市政府下放至通州區政府;將其地價評審由市規劃和國土資源管理委員會下放至通州區規劃和國土資源管理部門。
3.將建設項目施工環節的許可、服務、監管事項(包括施工、監理和材料設備招標投標活動監督管理,質量監督注冊、安全監督手續、建築節能設計審查備案、施工許可,建築安全生產、工程質量監督管理,竣工備案,新型牆體材料專項基金和散裝水泥專項資金的征收、返退)下放至通州區住房城鄉建設委。
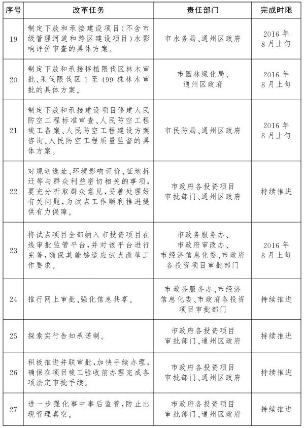
4.將建設項目(不含市級管理河道和跨區建設項目)水影響評價審查下放至通州區水務局。
5.將移植限伐區林木審批、采伐限伐區1至499株林木審批下放至通州區園林綠化局。
6.將建設項目修建人民防空工程標準審查、人民防空工程竣工備案、人民防空工程建設方案谘詢、人民防空工程質量監督下放至通州區民防局。
7.中央國家機關在京重點建設項目的相關審批手續,仍由市級審批部門負責辦理。
(五)創新審批方式,探索實行告知承諾製
探索實行審批部門一次性告知項目單位應具備的條件和需提交的材料,以及項目建設具體標準和要求;項目單位書麵承諾按照標準和要求執行後,審批部門即以一定方式認可項目單位的申請事項,項目單位據此即可開展所申請事項的實施工作。同時,審批部門要對項目單位承諾事項的落實情況加強監管,對於確按標準和要求實施的,予以發放證照。
四、工作要求
(一)加強組織領導,明確工作責任。市政府推進職能轉變協調小組要加強對試點改革工作的統籌指導,周密部署、精心組織,穩妥有序推進。市政府審改辦要認真做好推進試點改革的組織協調工作,並會同有關部門研究解決改革中的具體問題。市級投資項目審批部門要全麵落實試點改革措施,嚴格按照改革後的工作流程開展審批服務,明確相關審批手續辦理時限;進一步做好審批事項下放的銜接工作,切實加強對通州區對口部門的指導督促。通州區政府要組織區相關部門承接好下放的審批事項,規範高效開展審批服務工作。市政府督查室會同市政府審改辦要加強督促檢查,推動各項改革措施落到實處、取得實效。
(二)紮實細致準備,確保試點工作順利推進。進一步細化工作流程,以建設項目前期工作函辦理、設計方案審查、施工登記等環節為重點,細化完善相關審批手續的辦理條件和辦理程序,建立相關工作製度,確保各環節有序順暢銜接。製定完善簡化審批手續的具體措施、下放和承接行政審批事項的具體方案,以及審批事項取消後的事中事後監管措施。對規劃選址、環境影響評價、征地拆遷等與群眾利益密切相關的事項,要充分聽取群眾意見,妥善處理好有關問題,為試點工作順利推進提供有力保障。
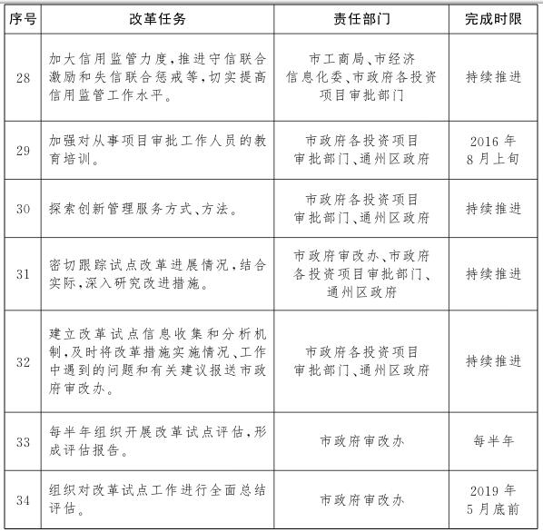
(三)堅持多措並舉,切實提高審批服務和監管工作水平。將試點項目全部納入市投資項目在線審批監管平台,並對該平台進行完善,確保其能夠適應試點改革工作要求。通過推行網上審批、強化信息共享、探索實行告知承諾製等,著力提高審批服務效率。積極推進並聯審批,加快手續辦理,確保在項目竣工驗收前辦理完成各項法定審批手續。進一步強化事中事後監管,防止出現管理真空,特別是要加大信用監管力度,推進守信聯合激勵和失信聯合懲戒等,切實提高信用監管工作水平。同時,加強對從事項目審批工作人員的教育培訓,使其準確掌握工作流程和操作辦法,推動各項改革措施有效施行。
(四)努力改革創新,推動試點工作不斷深化。市政府各有關部門和單位要切實轉變管理服務理念,探索創新管理服務方式、方法;要密切跟蹤試點改革進展情況,結合實際,深入研究改進措施,推動試點改革不斷深化。
(五)及時進行評估,認真總結試點經驗。市政府相關部門、通州區政府要建立改革試點信息收集和分析機製,及時將改革措施實施情況、工作中遇到的問題和有關建議報送市政府審改辦。市政府審改辦每半年組織開展改革試點評估,形成評估報告;試點期結束前,組織對改革試點工作進行全麵總結評估。
附件:
北京市公共服務類建設項目投資審批改革試點任務分工





