京政發〔2022〕35號
各區人民政府,市政府各委、辦、局,各市屬機構:
現將《北京市貫徹落實〈計量發展規劃(2021—2035年)〉的實施方案》印發給你們,請結合實際,認真貫徹落實。
北京市人民政府
2022年12月12日
北京市貫徹落實《計量發展規劃(2021—2035年)》的實施方案
為深入落實國務院《計量發展規劃(2021-2035年)》和《北京市國民經濟和社會發展第十四個五年規劃和二〇三五年遠景目標綱要》,進一步夯實計量基礎,持續提升本市計量能力和水平,現製定以下實施方案。
一、指導思想
堅持以習近平新時代中國特色社會主義思想為指導,深入學習貫徹黨的二十大精神,認真落實習近平總書記對北京一係列重要講話精神,立足新發展階段,完整、準確、全麵貫徹新發展理念,加快構建新發展格局,以新時代首都發展為統領,充分調動各方資源和力量,持續優化計量製度設計,加大基礎、前沿計量技術研究力度,加快構建現代先進測量體係,促進首都經濟社會高質量發展。
二、發展目標
到2025年,現代先進測量體係初步建立,計量科技創新力全國領先,建設5家計量測試領域國家級中心(基地、實驗室、專業站等)。計量服務保障能力持續增強,在戰略性新興產業、現代服務業等10個重點領域開展產業計量或能源計量建設,現行有效的地方計量技術規範達到100項,計量器具強製檢定項目建立社會公用計量標準的覆蓋率達到90%。計量監督管理體係逐步完善,探索建立新型計量監管模式,推動監管重點從管器具向管數據、管行為、管結果的全鏈條計量監管體製轉變,營造更加和諧的市場計量環境,累計培育全市誠信計量單位6000家。計量工作在推動首都經濟社會高質量發展中的支撐作用日益凸顯。
展望到2035年,計量科技創新水平大幅提升,關鍵領域計量技術取得重要突破,現代先進測量體係進一步健全,為首都率先基本實現社會主義現代化提供計量支撐和保障。
三、計量科技創新支撐國際科技創新中心建設
(一)加強計量前沿技術研究。以“三城一區”為主平台、中關村國家自主創新示範區為主陣地,在量子技術、新一代信息技術、醫藥健康、新材料、新能源、先進製造等領域,開展在線計量、遠程計量、嵌入式計量以及微觀量、複雜量、動態量、多參數綜合參量等相關測試方法研究。加快科技創新成果轉化,加強國家前沿計量技術研究成果在京落地應用。推進量子計量技術發展,以小型化量子時間標準和小型化約瑟夫森量子電壓標準等為代表,探索量子計量技術在精密儀器設備中的應用。加強計量測試技術在人工智能、虛擬現實、數字孿生、區塊鏈等新技術領域的應用。研究新材料精密測量技術,開展納米薄膜材料的測量表征研究,重點加強石墨烯測量技術研究,建設石墨烯催化劑與先進石墨烯複合材料檢測用譜庫。(責任單位:市市場監管局、海澱區政府、昌平區政府、懷柔區政府、北京經濟技術開發區管委會、市科委中關村管委會)
(二)加強重點領域關鍵共性測量技術研究。加強高端儀器設備量值溯源技術研究,加快推動集成電路、人工智能等重點領域精密測量技術研究。充分發揮國家級專業機構、科研院所、高端智庫人才聚集優勢,鼓勵聯合開展跨界先進測量技術研究。加強高精度、集成化、微型化、智能化的新型傳感技術研究,在量子傳感器、太赫茲傳感器、微量氣體傳感器、高端圖像傳感器等方麵取得突破。依托懷柔科學城建設,聚焦光電、質譜、真空、低溫等領域研發一批關鍵技術和高端產品,建設高端科學儀器和傳感器產業基地。圍繞空間探測、先進遙感、導航定位等領域開展關鍵核心測量技術攻關,加強智能化計量校準技術研究。(責任單位:市市場監管局、市科委中關村管委會、市經濟和信息化局、懷柔區政府)
(三)開展新型量值傳遞溯源技術研究。加強量值傳遞扁平化技術研究。開展適用於複雜環境、實時工況環境和極端環境的智能電表、電動汽車充電樁、醫用影像設備、健康檢測設備、環境自動監測係統等的遠程溯源技術和新型量值溯源方法研究。開展交通領域新型量值溯源方法研究,推進道路信息監測係統量值傳遞溯源技術研究。(責任單位:市市場監管局、市城市管理委、市公安局公安交通管理局、市科委中關村管委會)
(四)開展計量數字化轉型技術研究。在衛星導航、交通、能源、環境監測等領域推動計量數字化轉型,加強數字化仿真計量測試技術研究,推動跨行業、跨領域計量數據融合、共享與應用,強化計量數據的溯源性、可信度和安全性,參與建設國家標準參考數據庫。建設計量數據示範應用基地,探索推廣計量數字化轉型方案。(責任單位:市市場監管局、市經濟和信息化局、市交通委、市生態環境局)
(五)加大標準物質研製應用。研製化學、生物等領域急需的氣體、液體、顆粒物標準物質,完善顆粒物量值計量方法。加強揮發性有機物、新材料標準物質的製備、量值溯源及應用。開展核酸、多肽和蛋白分子的表征及量值溯源研究。研究功能性食品活性因子製備技術、高準確度測量方法和標準物質,實現活性因子的高效識別、準確測定和量值溯源。(責任單位:市市場監管局、市科委中關村管委會)
(六)構建計量科技創新生態。圍繞智能製造、高端製造等高精尖產業發展需求,密切跟蹤當今世界科技進步和產業發展的新趨勢,建設產業計量技術創新中心,推動建設產學研深度融合的協同創新平台。充分發揮在京國家級科研機構引領作用、綜合性計量技術機構骨幹作用、行業領域科研院所專業優勢、龍頭企業和專精特新企業創新優勢,打造先進計量測試實驗室,完善首台(套)重大技術裝備研發創新與應用示範檢驗檢測支撐體係。發揮產業技術聯盟作用,匯集產業上下遊計量服務資源,在戰略性、關鍵性重大測量項目上發揮引領帶動作用。(責任單位:市市場監管局、市科委中關村管委會、市經濟和信息化局)

四、產業計量測試服務高精尖產業發展
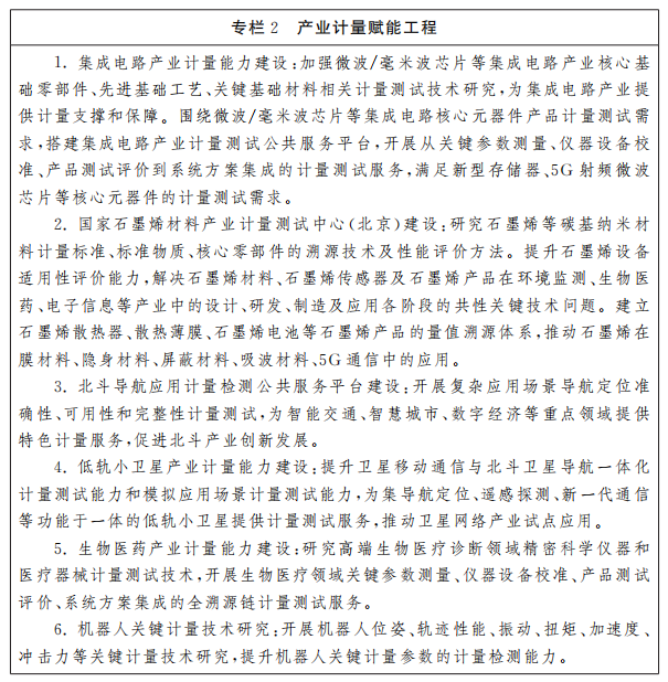
(七)支撐新一代信息技術產業創新發展。建設集成電路產業計量測試中心,開展集成電路、通用芯片、工業控製芯片等關鍵領域計量技術攻關,夯實工業互聯網技術自主供給能力。以天通、衛星互聯網等技術為重點,研究通導遙一體化計量校準係統。研究第六代移動通信測試技術,支撐第六代移動通信技術相關產業的前瞻布局。(責任單位:市經濟和信息化局、市市場監管局)
(八)推動高端醫療設備研發。加快醫療設備和精密科學儀器測量技術攻關,研究高端醫療影像設備、體外診斷設備、生命科學檢測設備、高通量基因測序儀、新型分子診斷儀器、手術機器人、智能可穿戴監測設備等高端醫療器械關鍵參數的測試技術。運用虛擬技術與人工智能技術,對智能健康檢測設備開展計量檢測。(責任單位:市市場監管局、市藥監局、市經濟和信息化局、市科委中關村管委會)
(九)助力“北京智造”特色優勢產業做強。充分發揮計量對高端科學儀器和圖像傳感器、通用芯片等高端設備的技術支撐作用,提升關鍵裝備和零部件計量保障能力,加強自動化成套裝備的計量檢定、校準、測試和檢測數據的采集、管理和應用。以北京經濟技術開發區為重點,在固態激光雷達、成像毫米波雷達等先進環境感知技術測試方麵實現突破,推動智能網聯汽車產業發展。開展智能機器人和智能裝備計量測試技術研究,推進具有人工智能特征的機器臂、機器人的計量校準技術研究。(責任單位:市經濟和信息化局、市交通委、市市場監管局)
(十)提升航空航天計量測試保障能力。提升商業航天衛星網絡以及關鍵部件計量測試技術支撐能力,助力優化和穩定“南箭北星”空間布局。以建立複雜環境模擬仿真計量測試係統為突破口,提升以北鬥導航應用為代表的航空航天計量保障能力。研究與無人機產業相關的計量技術,提升無人機測試評估能力,為新產品提供計量科技創新服務和係統級測試解決方案。(責任單位:市經濟和信息化局、市市場監管局)
(十一)提高儀器設備核心競爭力。研發一批具有國際先進測量能力的高精密、高質量、高可靠性儀器儀表,研製一批新型儀器儀表用標準物質,製(修)訂一批儀器儀表計量技術規範。支持服務於重大科技基礎設施的定製化科學儀器、高端通用儀器研發,突破一批影響儀器儀表產業發展的關鍵共性計量技術瓶頸,推動先進計量科技創新成果向儀器儀表產業轉化應用。支持開展國產儀器驗證與綜合評價,培育具有核心技術和競爭力的國產儀器儀表品牌。(責任單位:市經濟和信息化局、市科委中關村管委會、市市場監管局)
(十二)助力全球數字經濟標杆城市建設。圍繞數字計量基礎設施建設,打造產業計量技術創新應用場景。推動測量技術與現代數字技術、網絡技術的融合應用。加強數字化模擬測量、跨尺度測量、複雜係統綜合測量等關鍵技術研究。運用先進測量校準技術,提高物聯網感知設備質量。結合數據原生的城市基礎設施建設,提升數字計量基礎設施保障能力,加強基於5G的高精度同步相量測量係統、網絡授時係統等方麵的計量校準服務。研究建立複雜應用環境下衛星導航與通信的計量標準和測試係統。建設數字化典型駕駛場景庫,推動感知傳感器在虛擬場景中進行測試驗證。(責任單位:市經濟和信息化局、市市場監管局)
(十三)建設產業計量測試中心。圍繞新一代信息技術、新材料等高精尖產業發展需求,對標國際產業發展動態,查找測不了、測不全、測不準等短板,加強關鍵計量測試技術、測量方法研究和裝備研製。完善產業計量測試服務市場化運行機製,提供關鍵參數測量、儀器設備校準、產品測試評價、係統方案集成的全溯源鏈計量測試服務,提升產業鏈計量測試服務和全生命周期計量保障水平。圍繞高精尖產業、高端裝備製造業、未來產業發展方向,構建以產業計量技術創新中心為核心節點、產業計量測試中心為重要支撐、社會企業計量測試機構為底層節點的產業計量技術服務網絡體係。(責任單位:市市場監管局、市科委中關村管委會、市經濟和信息化局)

五、能源計量推動綠色發展
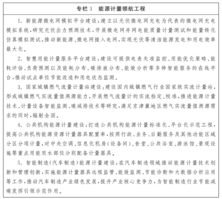
(十四)建設碳計量支撐體係。緊緊圍繞率先實現碳中和目標,建設碳計量技術、管理、服務體係,加強碳排放相關計量測試技術研究和應用。依托本市能源運行綜合監測係統,加強能源計量智慧化管理。健全完善能源計量、碳排放計量審查製度,強化重點用能、碳排放單位的能源計量、碳計量要求。助力打造世界領先的數據中心集群,推動數據中心規範配備和管理能源計量器具,提升計量設備的智慧化水平和全周期精細化管理能力。在北京城市副中心建設公共機構能源計量中心,為全市公共機構率先實施節能減碳管理提供計量技術服務。推動重點用能企業建設能源測量係統,引導企業建立完善能源計量管理製度和保障體係。加強能源資源計量數據的分析挖掘和利用,培育能源資源和環境計量服務市場,推動將能源資源計量服務示範項目優先納入財政專項激勵政策和政府采購。(責任單位:市市場監管局、市發展改革委、市機關事務局)
(十五)推動智能電網智慧計量。建設電力能源計量大數據一體化采集與監測平台,加強電力能源計量量值溯源技術、先進測試技術、在線監測與智能診斷技術、質量評價技術研究。推進電力計量區塊鏈建設。推動智能電表數據係統化應用,建立完善智能電表遠程智慧監管模式,實現對在用智能電表計量性能和計量風險的分析、評估、監控、預警和使用壽命的預測。(責任單位:國網北京市電力公司、市市場監管局、市城市管理委)
(十六)加強計量對節約用水的技術保障。建立覆蓋水資源利用全空間、全鏈條、全領域的監測網絡體係,深入開展獨立分區計量管理,實現中心城區供水管網“逢漏必知”。大力推進生活、農業、工業、園林綠化、公共服務等領域用水計量基礎能力建設,建立取水、供水、用水全流程計量體係,完善用水計量管理,加強終端用水戶計量,推動智能水表和“一戶一表”改造,提升規模取水戶取水遠傳計量和數據匯集。加強生態用水計量管理,提升農業灌溉機井的計量設施覆蓋率,實現自備井精確計量和調控。(責任單位:市水務局、市農業農村局、市經濟和信息化局、市園林綠化局、市教委、市衛生健康委、市市場監管局、市自來水集團)
(十七)提高生態環境治理現代化水平。開展大氣、水、土壤等環境中汙染物與溫室氣體測量及質控技術研究,提高生態環境監測信息化和數字化水平。重點推進圖像識別、人工智能、大數據技術在生態環境監測中的應用研究,提升顆粒物監測、空氣監測、氣溶膠監測、排放監測、智能化水質綜合監測、土壤監測等生態環境監測和計量溯源能力。針對環境中微量/痕量汙染物定量分析不確定度大、無法準確溯源的問題,建設微痕量汙染物量值溯源體係。(責任單位:市生態環境局、市經濟和信息化局、市市場監管局)
(十八)推動綠色能源應用。推動氫能在京津冀燃料電池汽車示範城市群開展示範應用,開展氫能關鍵計量技術研發,填補加氫設施計量能力空白,加強氫氣微量/痕量雜質檢測分析能力建設。推動基於智能測量設備的分布式光伏組件運行數據可觀可測技術研究,實現光伏出力的有效預測和柔性控製。支撐低碳能源係統和綜合智慧能源示範園區建設,推進清潔能源發電、儲能、轉換、並網等環節的計量測試方法研究和應用。(責任單位:市經濟和信息化局、市發展改革委、市市場監管局)

六、智慧計量提升城市精細化治理和民生保障水平
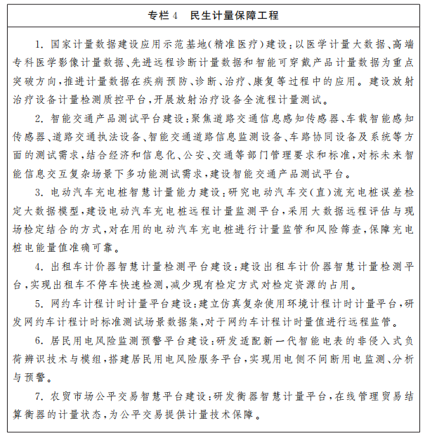
(十九)服務超大城市交通治理。規範網約車平台有序發展,開展網約車計程計時準確性監督。開展用電負荷辨識技術研究,實現電動自行車充電異常行為預警。推動共享自行車智能終端及其電子圍欄係統遠程計量校準,規範共享自行車停放管理。研究基於大數據的電動汽車充電樁計量風險評估與現場檢定,提升電動汽車充電保障能力。(責任單位:市交通委、市市場監管局)
(二十)推進城市智慧管理。加強供水、供氣、供熱、電力等相關計量基礎設施建設,提升基層民生計量保障能力。結合智慧城市建設,有序推進城鎮供熱係統節能和智能化改造,推廣分戶熱計量,推動平衡調節和自動監測等技術應用。逐步開展居民用戶水、電、氣、熱計量儀表的智能化升級改造。開展燃氣用戶計量終端安全防護、智能安全監測、在線校準技術研究。推動非居民廚餘垃圾運輸車輛稱重納入遠程管理,形成實時化、具體化、可視化的管理數據,助力生活垃圾減量。聚焦農貿批發市場,開展貿易結算衡器智慧計量平台試點建設。(責任單位:市城市管理委、市公安局公安交通管理局、國網北京市電力公司、市自來水集團、市燃氣集團、市熱力集團、市市場監管局、各區政府)
(二十一)助力健康領域精準服務。聚焦醫療健康領域,培育國家計量數據建設應用示範基地(精準醫療),暢通精準醫療計量數據服務鏈條,瞄準醫學計量大數據、高端專科醫學影像計量數據、先進遠程診斷計量數據和智能可穿戴產品計量數據等重點突破方向,推進計量數據在疾病預防、診斷、治療、康複等過程中的應用。提升家庭健康服務計量支撐能力,推動研發家用血壓計、家用胎心儀、可穿戴設備的校準測試裝置。(責任單位:市市場監管局、市衛生健康委、市藥監局)

七、計量共建共享促進京津冀協同發展
(二十二)推動京津冀計量共建共享。建設與京津冀協同發展戰略相適應的計量工作機製,推動京津冀計量技術協同、能力共享、資質互認、專家互派、共研共建,完善區域間協調通報機製、互認合作機製、協作互助機製、協同會商機製,助力京津冀世界級城市群建設。麵向京津冀優勢產業集群,積極培育輻射京津冀的產業計量測試中心。鼓勵計量技術機構、高等院校、科研院所、創新型企業強強聯合,逐步形成京津冀計量科技協同創新體係。圍繞產業轉型升級、交通一體化、生態環境保護等重點領域測量能力建設,推動京津冀計量技術規範共建共享,為京津冀區域的計量檢測提供技術依據。(責任單位:市市場監管局、市科委中關村管委會、市交通委、市生態環境局)
(二十三)推進京津冀計量技術研究和合作。加強華北國家計量測試中心社會公用計量標準建設,編製區域計量支撐服務保障能力目錄,完善區域量值傳遞溯源體係。開展區域性計量比對活動,推進區域計量能力、結果互認。開展區域共性計量課題研究,支撐京津冀經濟社會發展和生態環境建設。(責任單位:市市場監管局)
八、加強量值傳遞溯源體係與計量基礎能力建設
(二十四)推動量值傳遞溯源能力建設。加強統籌規劃,圍繞貿易結算、醫療衛生、安全防護、環境監測等領域計量需求,提升計量技術機構檢定能力,構建量值溯源鏈清晰、布局合理、保障有力、技術先進、服務便捷的社會公用計量標準支撐體係。推動社會公用計量標準建標、增擴標和升級換代,加強標準物質的研製,填補民生計量服務與監管技術空白。在新興領域,建立新型強製檢定模式,由現場檢定、周期檢定模式向狀態評價、大數據檢測、抽樣檢定、在線檢定等模式轉變。持續加強計量比對,強化對專業計量站計量檢定項目的授權管理與監督,進一步規範計量檢定和校準行為。(責任單位:市市場監管局、各區政府)
(二十五)完善先進計量技術規範體係。圍繞科技創新、產業發展、醫療衛生、環境檢測、能源管理等方麵測量需求,建設適應首都高質量發展需要的計量技術規範體係,重點製定在線、遠程計量技術規範,指導測量活動科學化、規範化開展。積極采用國際計量技術規範,提升本市計量技術規範水平。依據技術規範推動計量標準建設,提高技術規範製定與實施的係統性和協調性。(責任單位:市市場監管局、市經濟和信息化局、市衛生健康委、市生態環境局、市發展改革委)
(二十六)提升企業測量能力和水平。引導企業建立完善與其科研、生產、經營相適應的計量管理製度和保障體係,加大計量投入,加強計量科技創新和人才培養,強化對工業測量過程、測量數據的管理,鼓勵企業通過測量管理體係認證。提升“單項冠軍”企業和“專精特新”企業測量能力,加快先進測量技術攻關成果落地應用,推動測量能力差異化、多樣化發展。推進企業內部使用最高計量標準器具管理模式改革,率先探索取消對企業最高計量標準的建標考核和強製檢定,通過鼓勵企業參加計量比對、盲樣檢測,提高企業量值溯源能力。(責任單位:市市場監管局、市經濟和信息化局、各區政府)
(二十七)發展壯大測量技術服務市場。鼓勵社會各方資源圍繞本市高精尖產業、生產性服務業等發展需求,建設先進測量服務機構,為產業發展提供精準測量服務。提升高精密測量技術和儀器研發能力,打造測試服務品牌。積極發揮計量、標準、檢驗檢測、認證等質量基礎設施的協同作用,為經濟社會高質量發展提供一體化質量基礎支撐服務。深化質量基礎設施協同服務及應用示範,在關鍵領域形成“計量—標準—檢驗檢測—認證認可”全鏈條技術解決方案。(責任單位:市市場監管局、市科委中關村管委會、各區政府)
(二十八)推動社會誠信計量體係創建。在商業、服務業等領域,推動經營者開展誠信計量自我承諾、自我約束、自我管理、自我示範,強化市場經營主體責任。建立市場主體計量信用記錄,推進計量信用分級分類監管、“雙隨機、一公開”監管,發揮守信激勵和失信懲戒作用。鼓勵、調動行業協會、商會等社會力量廣泛參與,共同推進,形成誠信計量體係建設合力。(責任單位:市市場監管局、市經濟和信息化局、各區政府)
(二十九)加強計量信息化建設。依托北京政務服務平台,實現計量器具型式批準、計量標準器具核準、計量技術機構授權考核、計量器具強製檢定等計量政務服務事項在線辦理,建立完善計量政務數據鏈,進一步推進計量檢定證書電子化。充分運用大數據、區塊鏈、人工智能等技術,探索推行以遠程監管、移動監管、預警防控為特征的非現場監管,通過計量器具智能化、測量數據係統化,打造新型智慧計量體係。(責任單位:市市場監管局、市經濟和信息化局、各區政府)
(三十)提升計量監管水平。堅持一般監管與重點治理相結合,將計量監管納入“6+4”一體化綜合監管體係,深化信用監管、風險監管、科技監管在計量監管中的應用,推進“雙隨機、一公開”監管。探索建立智能計量器具實時監控、失準更換和監督抽查相結合的新型監管模式。落實市場主體計量風險管控主體責任,強化計量風險防範意識。規範計量服務行為,嚴厲打擊偽造計量數據、出具虛假計量證書和報告的違法行為。加強計量監管與綜合執法的銜接,加快信息共享,提升執法效率。持續開展對集貿市場、加油站、餐飲企業、商場、超市和眼鏡店等場所的專項監督檢查,加強對定量包裝商品的計量監管。嚴肅打擊互聯網平台企業製售作弊計量器具等計量違法行為。(責任單位:市市場監管局、各區政府)
(三十一)加強計量人才隊伍建設。以“三城一區”為主平台,依托重大工程、重點項目、重點實驗室建設,實施階梯式計量人才培養。建設計量專家智庫,為計量基礎理論研究、法規政策製定、技術研究論證、技術規範製定提供智力支持。重視青年計量人才和複合型計量人才的培養,加強高等院校測控技術與儀器等計量相關學科、專業建設,在職業教育和繼續教育中探索增加測量技術相關內容。推動實施注冊計量師製度,鼓勵計量專業技術人員參加注冊計量師考試。加強對企業技術人員的計量業務培訓,培育基層計量業務骨幹,形成首都計量人才梯隊。(責任單位:市市場監管局、市教委、市人力資源社會保障局、各區政府)
(三十二)加強國際交流合作。立足國際交往中心定位,加強與計量領域社會團體溝通合作,主動參與國際計量交流活動,拓展交流渠道。依托友好城市,在新能源智能汽車、高端儀器裝備等重點行業與國際知名科技園區進行對接,強化與國際領軍企業、產業聯盟及行業協會等機構在精密測量技術、產學研合作、科技成果轉化等重點方向的合作。借鑒吸收國外先進測量技術和測量管理經驗,重點在導航、時間頻率等領域加強與國際一流實驗室的交流與合作。積極推行國際法製計量組織(OIML)證書互認製度,建設OIML證書指定實驗室,提升國際互認的計量校準測量能力。(責任單位:市市場監管局、各區政府)
九、保障措施
(三十三)加強組織領導與實施。堅持黨對計量工作的全麵領導。市貫徹質量強國戰略工作領導小組加強對計量工作的統籌和督促指導。各區政府要高度重視計量工作,把計量事業發展與國民經濟和社會發展規劃實施有效銜接,結合區域經濟社會發展實際,明確計量發展重點,分解細化目標任務,確保各項任務落到實處。各有關單位要結合實際,采取切實有效措施,確保規劃各項任務落實。(責任單位:市貫徹質量強國戰略工作領導小組成員單位、各區政府)
(三十四)加強法治保障。積極推動《北京市計量監督管理規定》修訂,建立健全計量技術規範、產業計量、能源計量等相關製度措施,夯實首都計量法製基礎。根據法律法規立改廢釋的情況,不斷健全完善計量相關行政處罰裁量基準。(責任單位:市市場監管局、市司法局)
(三十五)加強政策與資金支持。支持計量測試領域國家級中心(實驗室、基地、站)建設。加強對計量領域重大科研項目和計量科技創新支撐平台的支持,促進計量科技研發和重點科研項目、科研成果的轉化和應用。按照分級管理原則,各級財政部門支持計量標準器具購置、升級改造,支持計量實驗室條件提升,支持標準物質、計量數據等基礎能力建設,支持計量信息化建設。統籌用好包括財政撥款收入、事業收入、事業單位經營收入等在內的各類收入,保障計量基礎設施資金的持續投入和運行穩定,保障計量器具強製檢定經費落實到位,保障法製計量監督管理和量值傳遞溯源體係有效運行。鼓勵社會各方加強對企業計量發展的資金投入,對企業新購置的計量器具,符合國家稅收優惠政策的,允許一次性在計算當期應納稅所得額時扣除。鼓勵采用多元化融資方式,拓寬融資渠道,積極引導社會資金參與計量技術、裝備研發和應用服務。(責任單位:市財政局、市發展改革委、市科委中關村管委會、市經濟和信息化局、北京市稅務局、市市場監管局、各區政府)
(三十六)加強計量文化建設。充分利用世界計量日等主題活動,普及現代化計量理念、知識和方法,推廣使用法定計量單位,提升全社會對計量的認知。加強計量科普宣傳工作,依托科技館、博物館等資源,培育計量科普基地,開發計量科普資源。積極培育和弘揚新時代計量精神,選樹計量先進典型,增強新時代計量工作者的榮譽感和使命感。(責任單位:市市場監管局、各區政府)

