京政發〔2016〕55號
各區人民政府,市政府各委、辦、局,各市屬機構:
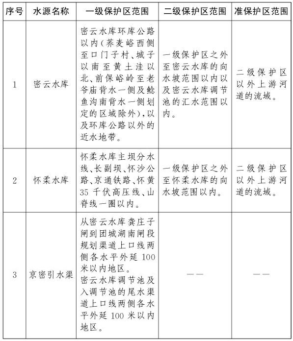
根據《中華人民共和國水汙染防治法》《北京市水汙染防治條例》有關規定,現將密雲水庫、懷柔水庫和京密引水渠飲用水水源保護區範圍(見附件)予以公布。有關區政府和市有關部門要按照公布的水源保護區範圍,切實加強飲用水水源保護,確保飲用水安全。
北京市人民政府
2016年11月28日
附件
密雲水庫懷柔水庫和京密引水渠飲用水水源保護區範圍匯總表

北京市人民政府關於公布密雲水庫懷柔水庫和京密引水渠飲用水水源保護區範圍的通知
京政發〔2016〕55號
各區人民政府,市政府各委、辦、局,各市屬機構:
根據《中華人民共和國水汙染防治法》《北京市水汙染防治條例》有關規定,現將密雲水庫、懷柔水庫和京密引水渠飲用水水源保護區範圍(見附件)予以公布。有關區政府和市有關部門要按照公布的水源保護區範圍,切實加強飲用水水源保護,確保飲用水安全。
北京市人民政府
2016年11月28日
附件
密雲水庫懷柔水庫和京密引水渠飲用水水源保護區範圍匯總表

您訪問的鏈接即將離開“首都之窗”門戶網站 是否繼續?