政務公開 > 政策公開 > 政府文件 > 2016年以後政府文件 > 市政府文件
  1. [主題分類] 綜合政務/應急管理
  2. [發文機構] 北京市人民政府
  3. [聯合發文單位]
  4. [實施日期] 2016-03-26
  5. [成文日期] 2016-03-26
  6. [發文字號] 京政發〔2016〕14號
  7. [廢止日期]
  8. [發布日期] 2016-04-19
  9. [有效性]
  10. [文件來源] 政府公報 年 第期(總第期)

北京市人民政府關於印發《北京市突發事件總體應急預案(2016年修訂)》的通知

打印
字號:        

京政發〔2016〕14號

各區人民政府,市政府各委、辦、局,各市屬機構:

  現將《北京市突發事件總體應急預案(2016年修訂)》(以下簡稱《總體應急預案》)印發給你們,請認真貫徹執行。《總體應急預案》自印發之日起施行,《北京市人民政府關於實施北京市突發事件總體應急預案的決定》(京政發〔2010〕12號)同時廢止。

北京市人民政府

2016年3月26日

北京市突發事件總體應急預案

(2016年修訂)

  目錄

  1總則

  1.1 北京市應對突發事件的重要性

  1.2 北京地區突發事件的現狀、特點及發展趨勢

  1.3 指導思想和基本原則

  1.4 目的和依據

  1.5 適用範圍

  1.6 事件等級

  1.7 北京市應急預案體係

  2組織機構與職責

  2.1 領導機構

  2.2 辦事機構

  2.3 專項指揮機構

  2.4 專家顧問組

  2.5 區、重點地區應急機構

  2.6 基層應急機構

  3監測與預警

  3.1 監測

  3.2 預警

  3.3 監測與預警支持係統

  4應急處置與救援

  4.1 信息報送

  4.2 先期處置

  4.3 指揮協調

  4.4 處置措施

  4.5 現場指揮部

  4.6 響應升級

  4.7 社會動員

  4.8 信息發布和新聞宣傳

  4.9 應急結束

  5恢複與重建

  5.1 善後處置

  5.2 社會救助與撫恤

  5.3 保險

  5.4 調查與評估

  6應急保障

  6.1 指揮係統技術保障

  6.2 應急隊伍保障

  6.3 通信保障

  6.4 交通運輸保障

  6.5 物資保障

  6.6 醫療衛生保障

  6.7 治安保障

  6.8 人員防護保障

  6.9 應急避難場所保障

  6.10 氣象服務保障

  6.11 資金保障

  6.12 技術開發與儲備

  6.13 法製保障

  6.14 應急產業發展保障

  6.15宣傳教育

  6.16 培訓

  6.17 應急演練

  7附則

  7.1 名詞術語、縮寫語的說明

  7.2 監督檢查與獎懲

  7.3 預案管理

  8附件

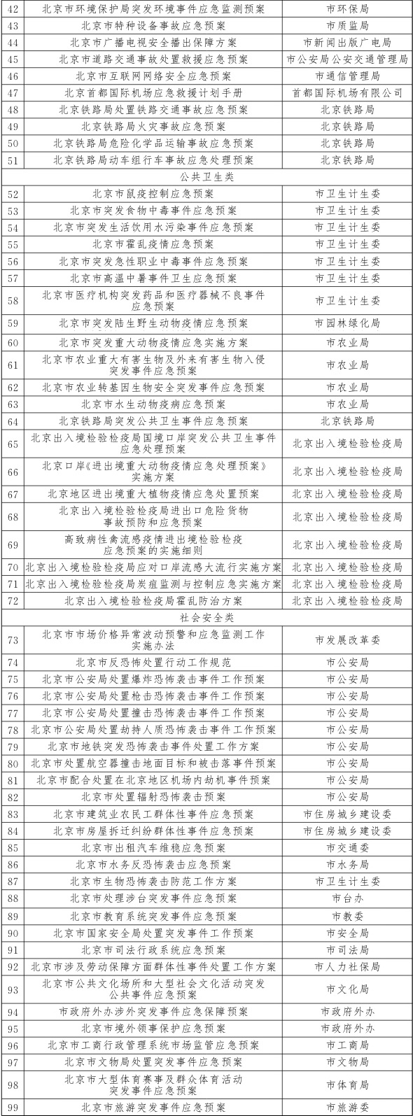
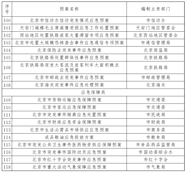
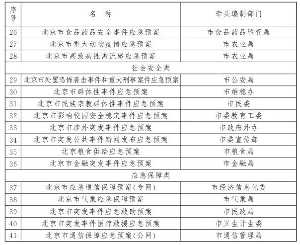
  8.1 市級專項應急預案目錄

  8.2 市級部門應急預案目錄

  8.3 北京市應急管理組織體係框架圖

  1總則

  1.1北京市應對突發事件的重要性

  1.1.1北京是我國的首都,是全國的政治中心、文化中心、國際交往中心、科技創新中心。

  1.1.2北京位於華北地區,屬暖溫帶半濕潤大陸性季風氣候,地處Ⅷ度高地震烈度地區,水資源短缺,受多種氣象災害影響,存在諸多產生突發事件的自然條件。北京是超大城市,人口稠密、建築密集、經濟要素高度積聚,政治、文化及國際交往活動頻繁;北京中心城區經濟社會活動集中,城鄉結合部流動人口多,遠郊區經濟社會發展相對滯後,存在諸多產生突發事件的社會因素。

  1.1.3製定本預案,對於積極防範和及時處置重大、特別重大突發事件,增強應急處置能力,提高城市現代化管理水平,落實首都城市戰略定位,為加快建設國際一流的和諧宜居之都營造安全穩定的社會環境,具有重大意義。

  1.2北京地區突發事件的現狀、特點及發展趨勢

  1.2.1北京是一個突發事件頻發的城市,主要突發事件可劃分為自然災害、事故災難、公共衛生事件和社會安全事件4大類、23分類、52種(見表1)。

4大類

分類

主要種類


           然
           災
           害

水旱災害

水災

旱災

氣象災害

氣象災害(暴雨、冰雪、霧霾、大風、沙塵暴、雷電、冰雹、高溫等)

地震災害

破壞性地震

地質災害

突發地質災害(滑坡、泥石流、地麵塌陷等)

生物災害

突發林木有害生物事件

植物疫情

外來生物入侵

森林火災

森林火災


           故
           災
           難

工礦商貿企業等安全事故

危險化學品事故

礦山事故

建設工程施工突發事故

火災事故

火災事故

交通運輸事故

道路交通事故

軌道交通運營突發事件

公共電汽車運營突發事件

鐵路行車事故

民用航空器飛行事故

公共設施和設備事故

供水突發事件

排水突發事件

電力突發事件

燃氣事故

供熱事故

地下管線突發事件

道路突發事件

橋梁突發事件

網絡與信息安全事件(公網、專網、無線電)

人防工程事故

特種設備事故

核事件與輻射事故

輻射事故

核事件

環境汙染和  生態破壞事件

重汙染天氣

突發環境事件

公共 衛生 事件

傳染病疫情

重大傳染病疫情(鼠疫、炭疽、霍亂、非典、流感等)

群體性不明  原因疾病

群體性不明原因疾病

食品安全和職業危害

食品安全事件

職業中毒事件

動物疫情

重大動物疫情(高致病性禽流感、口蹄疫等)

其他嚴重影響公眾健康和生命安全的事件

藥品安全事件

社 會 安 全 事 件

恐怖襲擊事件

恐怖襲擊事件

刑事案件

刑事案件

經濟安全事件

生活必需品供給事件

糧食供給事件

能源資源供給事件

金融突發事件

涉外突發事件

京內涉外突發事件

境外涉及本市突發事件

群體性事件

上訪、聚集等群體性事件

民族宗教群體性事件

影響校園安全穩定事件

其他

新聞輿論事件

旅遊突發事件

  1.2.2北京地區突發事件以頻發的非自然因素為主,災害種類多、損失重、影響大、連發性強、處置難度大,特點是:

  人為致災因素突出。隨著北京城市建設步伐的加快,道路交通、城市生命線、生產安全、旅遊安全、環境汙染、化學、火災等事故災難頻發;各種重大傳染病疫情、重大動植物疫情、食品安全事件發生的可能性增加;金融投資、拆遷安置等經濟社會問題引發的群體性聚集上訪以及個人極端事件仍時有發生,涉外突發事件呈上升趨勢。在今後很長一段時間內,這些仍將是北京發生頻率高、傷亡多、危害大的突發事件。

  危害程度嚴重。由於突發事件的連發性強,次生、衍生災害嚴重,損失的放大效應顯著,往往會對社會秩序、社會功能、環境與資源等造成嚴重的破壞,給人民群眾的生產生活、經濟社會的正常運轉造成強烈的衝擊。

  處置協調難度大。北京地區有眾多的中央單位、駐京部隊、涉外機構和大量流動人口,機構和人員情況複雜,增加了協調處置突發事件的難度。

  1.2.3暴雨、冰雪、霧霾、大風等氣象災害以及地震、地質災害、森林火災將是北京地區的主要自然災害。環境汙染、信息安全、有限空間及地下營業場所空間安全、城市軌道交通安全、超高層建築火災事故、城市路橋事故等仍將是北京的主要事故災難。新發或烈性傳染病、重大動植物疫情、食品安全、重大群體性事件、恐怖襲擊等將是主要潛在致災因素。

  1.3指導思想和基本原則

  1.3.1指導思想

  全麵貫徹黨的十八大和十八屆三中、四中、五中全會精神,以鄧小平理論、“三個代表”重要思想和科學發展觀為指導,深入貫徹習近平總書記係列重要講話和對北京工作的重要指示精神,堅持“五位一體”總體布局和“四個全麵”戰略布局,牢固樹立和貫徹落實創新、協調、綠色、開放、共享的發展理念,牢牢把握首都城市戰略定位,加快構建全方位、立體化的公共安全網,繼承和鞏固近年來處置重大突發事件和保障重大活動的經驗成果,從構建社會主義和諧社會,提高執政能力,維護廣大人民群眾生命財產安全,確保首都安全穩定,實現經濟社會全麵、協調、可持續發展的需要出發,建立“集中領導、統一指揮、結構完整、功能全麵、反應靈敏、運轉高效”的突發事件應急體係,全麵履行黨委和政府應對突發事件的職責。

  1.3.2基本原則

  堅持以人為本的原則。堅持底線思維,牢固樹立生命至上的理念,把確保人民群眾生命財產安全放在至高無上的位置,在突發事件應對中以避免和減少人員傷亡為首要出發點,積極預防和最大限度地減少突發事件對人民群眾的危害。

  堅持依法應對的原則。貫徹落實《北京市實施〈中華人民共和國突發事件應對法〉辦法》及相關法律法規,健全應急管理配套法規與製度,堅持依法依規應對突發事件。

  堅持預防與應急並重的原則。落實“預防與應急並重,常態非常態相結合”的要求,把應急管理工作融入城市安全運行各個環節,強化基礎工作,加強監測預警,做好應急演練,提高防範意識,有效控製危機,力爭實現早發現、早報告、早控製、早解決,將突發事件造成的損失減少到最低程度。

  堅持資源整合的原則。按照資源整合和降低成本的要求,實現組織、資源、信息的有機整合,充分利用現有資源,進一步理順體製、機製,努力實現部門之間、條塊之間、軍地之間、京津冀之間的協調聯動。

  堅持屬地為主的原則。實行屬地管理,專業處置。在黨委的統一領導下,由地方政府統一指揮協調所轄地區的中央在京單位、企事業單位。建立市、區兩級突發事件應急指揮機構,形成市、區兩級管理,分級負責、分類指揮、綜合協調、逐級提升的突發事件應對體係。

  堅持社會廣泛參與的原則。充分依靠廣大市民,發揮人民團體和社會組織的積極作用,調動社會各方麵的積極性,把社會、公眾的參與同政府管理有效結合,形成政府、企事業單位和誌願者隊伍相結合的突發事件應對體製機製,實現突發事件應對的社會化。

  1.4目的和依據

  1.4.1目的

  針對北京地區突發事件的現狀和特點,通過編製預案,要達到以下目的:

  (1)通過整合現有突發事件組織管理機構等資源,完善突發事件應對體製機製和工作程序;

  (2)通過規範突發事件的分級分類,確定各類突發事件的啟動程序,明確各級政府及相關單位的職責和權力;

  (3)通過整合現有突發事件應急資源,完善分工明確、責任到位、優勢互補、常備不懈的突發事件應急保障體係;

  (4)通過整合現有突發事件的信息資源,實現信息資源共享,進一步形成機製優化、反應靈敏的信息支撐係統;

  (5)通過總體應急預案的實施,切實加強基礎工作,理順管理體製和機製,實現防範係統化、決策科學化、指揮智能化、保障統籌化,進一步提高應對突發事件的能力。

  1.4.2依據

  以《中華人民共和國突發事件應對法》、《北京市實施〈中華人民共和國突發事件應對法〉辦法》、《國家突發公共事件總體應急預案》等國家及本市有關法律、法規、規章和相關文件規定為依據,嚴格依法行政,依法管理。

  1.5適用範圍

  本預案主要用於指導預防和處置發生在北京市行政區域內,或發生在國內其他地區以及境外涉及北京的,應由北京市處置或參與處置的各類突發事件。

  1.6事件等級

  為了有效處置各類突發事件,依據突發事件可能造成的危害程度、波及範圍、影響力大小、人員及財產損失等情況,由高到低劃分為特別重大(Ⅰ級)、重大(Ⅱ級)、較大(Ⅲ級)、一般(Ⅳ級)4個級別。具體事件等級標準執行國家有關規定;國家尚未製定等級標準的,市相關部門可以先行製定,經市政府批準後,報國務院或者國務院確定的部門備案。

  特別重大突發事件(Ⅰ級):指突然發生,事態非常複雜,對北京市公共安全、政治穩定和社會經濟秩序造成嚴重危害或威脅,已經或可能造成特別重大人員傷亡、特別重大財產損失或重大生態環境破壞,需要市委、市政府統一組織協調,調度首都各方麵力量和資源進行應急處置的緊急事件。

  重大突發事件(Ⅱ級):指突然發生,事態複雜,對一定區域內的公共安全、政治穩定和社會經濟秩序造成嚴重危害或威脅,已經或可能造成重大人員傷亡、重大財產損失或嚴重生態環境破壞,需要調度多個部門、區和有關單位力量和資源進行聯合處置的緊急事件。

  較大突發事件(Ⅲ級):指突然發生,事態較為複雜,對一定區域內的公共安全、政治穩定和社會經濟秩序造成一定危害或威脅,已經或可能造成較大人員傷亡、較大財產損失或生態環境破壞,需要調度個別部門、有關單位和區力量和資源進行處置的事件。

  一般突發事件(Ⅳ級):指突然發生,事態比較簡單,僅對較小範圍內的公共安全、政治穩定和社會經濟秩序造成危害或威脅,已經或可能造成人員傷亡和財產損失,隻需要調度個別部門、有關單位或區的力量和資源就能夠處置的事件。

  各類突發事件應急響應分級依照相關市級應急預案規定執行。對於事件本身比較敏感,或發生在城六區等重點地區或重大活動舉辦、重要會議召開等時期的,應適當提高響應級別。應急響應啟動後,可視突發事件事態發展情況及時對響應級別進行調整,避免響應不足或響應過度。

  1.7北京市應急預案體係

  本市應急預案體係分市、區、街道(鄉鎮)三級管理;按照製定主體劃分,分為政府及其部門應急預案、單位和基層組織應急預案兩大類。政府及其部門應急預案由總體應急預案、專項應急預案、部門應急預案等組成。

  2組織機構與職責

  2.1領導機構

  2.1.1北京市突發事件應急委員會(以下簡稱市應急委)統一領導全市突發事件應對工作,組織體係框架見8.3。對於特別重大且影響首都社會穩定的突發事件,相關處置工作由市委統一領導。

  2.1.2市應急委主任由北京市市長擔任,副主任由市委負責政法工作的常委和常務副市長擔任,委員由市委、市政府分管各類突發事件應對的市領導,市委宣傳部部長,市委、市政府秘書長,北京衛戍區和武警北京市總隊主要負責同誌擔任。組成人員為市各突發事件專項應急指揮部辦公室、相關部門和有關單位的主要負責同誌。

  2.1.3市應急委設秘書長、常務副秘書長、副秘書長,負責應對突發事件的統籌協調工作。秘書長由市政府秘書長兼任。常務副秘書長分別由市委和市政府相關副秘書長兼任,副秘書長分別由市委政法委常務副書記、市委宣傳部主管副部長和市政府辦公廳主管副主任兼任,按照各自工作職責協助秘書長開展工作。

  2.1.4市應急委的主要職責。

  (1)研究製定全市應對突發事件重大決策和指導意見;

  (2)審定市突發事件總體應急預案;

  (3)組織指揮處置特別重大、重大突發事件;

  (4)在應對突發事件工作中協調與中央和國家各部委、駐京部隊及其他有關部門和單位的關係;

  (5)領導區突發事件應急委員會開展特別重大、重大突發事件的相關應對工作;

  (6)分析總結全市年度應對突發事件工作。

  2.2辦事機構

  2.2.1北京市突發事件應急委員會辦公室(以下簡稱市應急辦)是市應急委常設辦事機構,設在市政府辦公廳,同時掛市政府總值班室和市應急指揮中心牌子,協助市政府領導同誌組織處理需由市政府直接處理的突發事件,承擔市應急委的具體工作,負責市政府總值班工作。市應急辦根據市應急委的決定,負責規劃、組織、協調、指導、檢查本市突發事件應對工作及應急管理的預案、體製、機製和法製建設。

  2.2.2市應急指揮中心設有指揮場所並配備相應的設備設施,作為突發事件發生時市應急委的指揮平台。市民防局指揮平台是市應急委備份指揮平台。

  2.3專項指揮機構

  2.3.1市應急委設突發事件專項應急指揮部(以下簡稱專項指揮部),包括市群體性事件應急指揮部、市電力事故應急指揮部、市通信保障和信息安全應急指揮部、市核應急指揮部、市反恐和刑事案件應急指揮部、市突發事件應急救助指揮部、市空氣重汙染應急指揮部、市建築工程事故應急指揮部、市城市公共設施事故應急指揮部、市交通安全應急指揮部、市防汛抗旱應急指揮部、市突發公共衛生事件應急指揮部、市涉外突發事件應急指揮部、市生產安全事故應急指揮部、市森林防火應急指揮部、市人防工程事故應急指揮部、市重大動植物疫情應急指揮部、市消防安全應急指揮部、市地震應急指揮部等。市專項指揮部總指揮由分管市領導擔任。

  2.3.2專項指揮部主要職責。

  (1)貫徹落實相關突發事件應對法律法規;

  (2)研究製定本市應對相關突發事件的政策措施和指導意見;

  (3)具體指揮本市相關特別重大、重大突發事件應急處置工作,依法指揮協調或協助區開展相關較大、一般突發事件應急處置工作;

  (4)分析總結本市相關突發事件應對工作,製定工作規劃和年度工作計劃;

  (5)負責本指揮部所屬應急救援隊伍、應急物資的建設和管理等工作;

  (6)承擔市應急委交辦的其他任務。

  2.3.3除以上專項指揮部外,如發生其他突發事件,由分管市領導和市委、市政府分管副秘書長及相關主責單位主要負責同誌成立臨時應急指揮部,具體負責相關突發事件指揮和處置等應對工作。

  2.3.4市各專項指揮部辦公室設在市有關部門,作為專項指揮部的常設辦事機構,負責組織落實本指揮部決定,協調和調動成員單位開展相關突發事件應對工作。

  2.3.5市相關部門分別按照各自職責和業務範圍,在市應急委的領導下,具體負責相關突發事件預防、指揮和處置等應對工作。

  2.3.6突發事件處置分工。

  各類突發事件處置牽頭部門為主責部門;專項應急預案規定的參與突發事件處置的部門為協作部門;市委宣傳部、市發展改革委、市財政局、市商務委、市民政局、市食品藥品監管局、北京保監局等部委辦局是處置各類突發事件的保障部門。各類突發事件處置主責部門分工見表2。

  北京衛戍區、武警北京市總隊和民兵、預備役部隊的應急救援任務在各類突發事件應急預案中具體規定。

表2 突發事件處置分工表

序號

事件類別

處置主責部門

1

水災

市水務局

2

旱災

市水務局

3

氣象災害(暴雨、冰雪、霧霾、大風、沙塵暴、雷電、冰雹、高溫等)

市水務局、市交通委、市住房城鄉建設委、市市政市容委、市農委、市農業局、市公安局公安交通管理局等

4

地震災害

市地震局

5

突發地質災害(滑坡、泥石流、地麵塌陷等)

市國土局

6

突發林木有害生物事件

市園林綠化局

7

植物疫情

市農業局

8

外來生物入侵

市農業局

9

森林火災

市園林綠化局

10

危險化學品事故

市安全監管局

11

礦山事故

市安全監管局

12

建設工程施工突發事故

市住房城鄉建設委

13

火災事故

市公安局消防局

14

道路交通事故

市公安局公安交通管理局

15

軌道交通運營突發事件

市交通委

16

公共電汽車運營突發事件

市交通委

17

供水突發事件

市水務局

18

排水突發事件

市水務局

19

電力突發事件

市發展改革委

20

燃氣事故

市市政市容委

21

供熱事故

市市政市容委

22

地下管線突發事件

市市政市容委

23

道路突發事件

市交通委

24

橋梁突發事件

市交通委

25

網絡與信息安全事件(公網、專網、無線電)

市經濟信息化委、市通信管理局

26

人防工程事故

市民防局

27

特種設備事故

市質監局

28

輻射事故

市環保局

29

核事件

市國防科工辦

30

重汙染天氣

市環保局

31

突發環境事件

市環保局

32

重大傳染病疫情(鼠疫、炭疽、霍亂、非典、流感等)

市衛生計生委

33

群體性不明原因疾病

市衛生計生委

34

食品安全事件

市食品藥品監管局

35

職業中毒事件

市衛生計生委

36

重大動物疫情(高致病性禽流感、口蹄疫等)

市農業局

37

藥品安全事件

市食品藥品監管局

38

恐怖襲擊事件

市公安局

39

刑事案件

市公安局

40

生活必需品供給事件

市商務委

41

糧食供給事件

市糧食局

42

能源資源供給事件

市發展改革委

43

金融突發事件

市金融局

44

涉外突發事件

市政府外辦

45

上訪、聚集等群體性事件

市維穩辦

46

民族宗教群體性事件

市民委

47

影響校園安全穩定事件

市委教育工委

48

新聞輿論事件

市委宣傳部

49

旅遊突發事件

市旅遊委

  2.3.7主責部門應根據實際情況設立或確定應急管理機構,配備專職工作人員;協作部門、保障部門可根據實際情況設立或確定應急管理機構。

  2.4專家顧問組

  市應急委、各專項指揮部應分別聘請專家,成立突發事件專家顧問組。

  專家顧問組主要職責是:

  (1)為北京地區中長期公共安全規劃、信息係統的建設與管理、災害科學最新發展趨勢的跟蹤等方麵提供意見和建議;

  (2)對特別重大、重大突發事件的發生和發展趨勢、救災方案、處置辦法、災害損失和恢複方案等進行研究、評估,並提出相關建議;

  (3)為特別重大、重大突發事件相關應急處置工作提供科學有效的決策谘詢方案。

  2.5區、重點地區應急機構

  各區建立相應的突發事件應對工作體製機製,成立突發事件應急管理領導機構、辦事機構和專項指揮機構,區應急管理辦事機構應設在區政府辦公室。天安門地區、北京西站地區、北京經濟技術開發區等重點地區(以下統稱天安門等重點地區)管委會可參照區設立本地區應急機構。各區應急委和天安門等重點地區管委會在市應急委領導下,參與特別重大、重大突發事件相關應對工作,依法參與或指揮協調本地區各類較大、一般突發事件應對工作。

  2.6基層應急機構

  鄉鎮政府、街道辦事處設立或確定應急管理機構,配備專職工作人員,具體組織實施本地區各類突發事件的應對工作。居民委員會和村民委員會等群眾自治組織應明確突發事件應對工作責任人,協助政府及有關部門做好突發事件應對工作。其他基層組織和單位在區政府及鄉鎮政府、街道辦事處指導下開展應急管理工作。

  3監測與預警

  3.1監測

  3.1.1本市建立突發事件風險管理體係和危險源、危險區域管理製度,健全安全隱患排查整改工作機製,實行分類分級管理和動態監控。各區應急委和天安門等重點地區管委會、市各專項指揮部辦公室、相關部門和有關單位要加強對重要基礎設施的安全監督檢查。

  3.1.2各區應急委和天安門等重點地區管委會、市各專項指揮部辦公室、相關部門和有關單位要建立專業監測和社會監測相結合的突發事件監測體係,完善突發事件監測製度,規範信息的獲取、報送、分析、發布格式和程序;根據突發事件種類和特點,建立健全各行業(領域)基礎信息數據庫,完善監測網絡,配備必要的設備設施,明確專職或兼職人員,對可能發生的突發事件進行監測。

  3.1.3市、區應急辦和天安門等重點地區應急管理部門負責組織各類突發事件信息的匯總、分析和處理;負責定期組織召開公共安全形勢分析會議,研判突發事件應對的總體形勢,提出防範措施建議。

  3.1.4各區應急委和天安門等重點地區管委會、市各專項指揮部辦公室、相關部門和有關單位應根據各自職責分工,及時匯總、分析、處理本地區、本部門或本係統突發事件與可能影響公共安全的信息,並負責收集、整理和研究發生在國內外可能對本市造成重大影響的重大突發事件信息,預測可能發生的情況,及時報市應急辦,並通報市相關部門。

  3.1.5市緊急報警服務中心和市非緊急救助服務中心負責受理、分析公民、法人或其他組織反映的各類信息,對於可能發生的各類突發事件,應將情況及時通報給各相關單位。供水、排水、電力、燃氣、熱力、地鐵運營等城市運行保障企業應充分發揮信息收集主渠道作用,第一時間收集並向市應急辦和市相關部門報送突發事件、城市運行信息,以及涉及安全穩定和其他敏感信息。

  3.1.6市各專項應急指揮部辦公室和宣傳、網信、公安網監等部門應建立突發事件輿情快速收集研判機製,及時收集媒體對本市突發事件和有關敏感問題的報道,密切跟蹤輿情動態,並向市應急辦通報。

  3.1.7對於涉密的重要信息,負責收集數據的部門應遵守相關的管理規定,做好信息保密工作。

  3.2預警

  3.2.1本市建立健全突發事件預警製度。市應急辦負責全市突發事件預警工作的監督和綜合管理,市各專項指揮部辦公室、市相關部門負責相關類別突發事件預警工作,各區應急委、天安門等重點地區管委會負責本地區突發事件預警管理工作。市突發事件預警信息發布中心負責組織本市各類突發事件預警信息的統一發布工作。

  3.2.2可以預警的突發事件預警級別,按照突發事件發生的緊急程度、發展勢態和可能造成的危害程度分為一級、二級、三級和四級,分別用紅色、橙色、黃色和藍色標示,一級為最高級別。預警級別劃分按國家標準執行,國家尚未製定預警級別劃分標準的,市相關部門可以先行製定,經市政府批準後,報國務院或國務院確定的部門備案。

  紅色等級(一級):預計將要發生特別重大以上突發事件,事件會隨時發生,事態正在不斷蔓延。

  橙色等級(二級):預計將要發生重大以上突發事件,事件即將發生,事態正在逐步擴大。

  黃色等級(三級):預計將要發生較大以上突發事件,事件已經臨近,事態有擴大的趨勢。

  藍色等級(四級):預計將要發生一般以上突發事件,事件即將臨近,事態可能會擴大。

  3.2.3預警發布和解除。

  (1)藍色、黃色預警由市相關專項指揮部辦公室或部門負責發布和解除,並報市應急辦備案。橙色、紅色預警由市相關專項指揮部辦公室或部門向市應急辦提出預警建議,由市應急辦分別報請分管市領導或市應急委主任批準後,由市應急辦或授權市相關專項指揮部辦公室或部門發布和解除。

  (2)各區、天安門等重點地區可根據本地區實際情況,發布本地區預警信息,並同時報市應急辦及市有關部門備案。

  (3)對於可能影響本市以外其他地區的橙色、紅色預警信息,市相關專項指揮部辦公室或部門應在報請分管市領導批準後,及時上報國家有關部門,並向可能受到危害的相關地區通報;必要時,由市應急辦報請市應急委主任或副主任批準後上報國務院應急辦。

  (4)國家相關法律、法規或規範性文件另有規定的,依照其規定執行。

  3.2.4預警信息包括突發事件的類別、預警級別、起始時間、可能影響範圍、警示事項、應采取的措施和發布機關等。

  3.2.5預警響應。

  (1)發布藍色、黃色預警後,根據即將發生突發事件的特點和可能造成的危害,市相關專項指揮部辦公室、相關部門和相關區應急委或相關重點地區管委會應依據相關應急預案立即做出響應,采取以下措施:

  責令有關部門、專業機構、監測網點和負有信息報告職責的人員及時收集、報告有關信息,向社會公布反映突發事件信息的渠道,加強對突發事件發生、發展情況的監測、預報和預警工作;

  組織有關部門和機構、專業技術人員、有關專家學者,隨時對突發事件信息進行分析評估,預測發生突發事件可能性的大小、影響範圍和強度以及可能發生的突發事件的級別;

  定時向社會發布與公眾有關的突發事件預測信息和分析評估結果,並對相關信息的報道工作進行管理;

  及時按照有關規定向社會發布可能受到突發事件危害的警告,宣傳避免、減輕危害的常識,公布谘詢電話。

  (2)發布橙色、紅色預警後,市應急辦、市相關專項指揮部辦公室、相關部門和各區應急委、天安門等重點地區管委會在采取藍色、黃色預警響應措施的基礎上,還應當針對即將發生的突發事件的特點和可能造成的危害,采取下列一項或多項措施:

  責令應急救援隊伍和應急救援與處置指揮人員、值班人員、專家學者、技術骨幹等進入待命狀態,並動員後備人員做好參加應急救援和處置工作的準備;

  調集應急救援所需物資、設備、工具,準備應急設施和避難場所,並確保其處於良好狀態,隨時可以投入正常使用;

  加強對重點單位、重要部位和重要基礎設施的安全保衛,維護社會治安秩序;

  采取必要措施,確保交通、通信、供水、排水、供電、供氣、供熱等公共設施的安全和正常運行;

  及時向社會發布有關采取特定措施避免或減輕危害的建議、勸告;

  轉移、疏散或撤離易受突發事件危害的人員並予以妥善安置,轉移重要財產;

  關閉或限製使用易受突發事件危害的場所,控製或限製容易導致危害擴大的公共場所的活動;

  法律、法規、規章規定的其他必要的防範性、保護性措施。

  3.2.6市應急辦可依據突發事件的發展、變化情況和影響程度,調整市專項指揮部辦公室、相關部門或區應急委、天安門等重點地區管委會提出的預警建議級別,並報請市應急委領導批準。

  預警信息發布單位要密切關注事件進展情況,並依據事態變化情況和專家顧問組提出的預警建議,適時調整預警級別,並將調整結果及時通報各相關部門。

  市專項指揮部辦公室、相關部門發布突發事件預警信息後,各區應急委、天安門等重點地區管委會可根據實際情況調整本地區預警級別,並報市應急辦和市相關部門備案。

  3.2.7當確定突發事件不可能發生或危險已經解除時,發布預警的市專項指揮部辦公室、相關部門或區應急委、重點地區管委會應立即宣布解除預警,並通報相關部門。

  3.2.8預警信息的發布、調整和解除可通過廣播、電視、報刊、互聯網、微博微信、手機短信、特定區域應急短信、警報器、宣傳車或組織人員逐戶通知等方式進行,對老幼病殘孕等特殊人群以及學校等特殊場所和警報盲區應當采取有針對性的公告方式。

  3.3監測與預警支持係統

  3.3.1市各專項指揮部辦公室和氣象、環保、金融、旅遊、商務等專業部門應充分利用現代化的技術監測手段,強化數字化監測基礎設施和專業預警預報信息係統建設。

  3.3.2市應急辦會同市相關部門、有關單位建立健全統一的突發事件信息係統,匯集、儲存、分析、傳輸有關突發事件的信息,並逐步實現與國務院及其有關部門突發事件信息係統的互聯互通。完善市、區兩級預警信息發布平台建設。

  3.3.3市應急辦會同市相關部門、有關單位,建立健全本市綜合風險管理信息係統,逐步實現跨地區、跨行業的風險綜合監測與突發事件預警。市各專項指揮部辦公室、相關部門和各區應急委、天安門等重點地區管委會應建立專業和區域風險管理係統,提高信息收集、分析和處理能力,做到對可能發生的突發事件及時預警。

  4應急處置與救援

  4.1信息報送

  市應急辦、市各專項指揮部辦公室、相關部門、有關單位和各區應急委、天安門等重點地區管委會,應按照有關規定及時上報各類突發事件信息和其他相關信息。信息報送應貫穿於突發事件的預防與應急準備、監測與預警、應急處置與救援、事後恢複與重建等應對活動的全過程。

  4.1.1獲悉突發事件信息的公民、法人或其他組織,要立即向所在地人民政府、有關主管部門或指定的專業機構報告。有關專業機構、監測網點和信息報告員要及時向所在地人民政府、有關主管部門報告突發事件信息。

  4.1.2發生在東城、西城、朝陽、海澱、豐台、石景山6個區的一般突發事件信息,應及時向市相關專項指揮部辦公室或相關部門、有關單位和市應急辦報告;發生在其他區的一般突發事件信息,根據實際影響範圍和程度及時向市相關專項指揮部辦公室或相關部門、有關單位和市應急辦報告。

  4.1.3較大、重大和特別重大突發事件發生後,市相關專項指揮部辦公室、相關部門、有關單位和屬地區應急委、重點地區管委會要立即報告市應急辦,並同時通報市委宣傳部、市政府新聞辦等相關部門,詳細信息最遲不得晚於事件發生後2小時報送。

  4.1.4對於事件本身比較重要或發生在重點地區、特殊時期,或可能演化為特別重大、重大突發事件的信息必須立即報告市應急辦。對於涉及到港澳駐京機構、港澳台人員,外國在京機構、人員或市屬駐外(港澳)派出機構、赴外(港澳)人員的事件,應立即同時通報市台辦、市政府外辦(市政府港澳辦)和市政府新聞辦。

  4.1.5對於暫時無法判明等級的突發事件,應迅速核實,同時根據事件可能達到或演化的級別和影響程度,參照上述規定上報,並做好信息續報工作。

  4.1.6市應急辦對於接報的重大、特別重大突發事件信息,在報請市應急委主任或副主任批準後,按規定及時向國務院報告。

  4.1.7上報突發事件信息的內容應包括:時間、地點、信息來源、事件性質、危害程度、事件發展趨勢、已采取的措施等,並及時續報事件處置進展情況。

  4.2先期處置

  4.2.1事發單位要立即組織本單位應急救援隊伍和工作人員營救受害人員,疏散、撤離、安置受到威脅的人員;采取其他防止危害擴大的必要措施;做好專業應急救援隊伍的引導;向所在地政府及有關部門、單位報告。對因本單位的問題引發的或主體是本單位人員的社會安全事件,有關單位要迅速派出負責人趕赴現場開展勸解、疏導工作。

  4.2.2街道辦事處、鄉鎮政府要第一時間組織群眾轉移疏散,采取措施控製事態發展,做好專業應急救援隊伍引導等工作,及時向區政府報告事件情況。

  4.2.3事發地居委會、村委會和其他組織要按照當地政府的決定、命令進行宣傳動員,組織群眾開展自救和互救,協助維護社會秩序。

  4.2.4公民、法人和其他組織應迅速開展自救互救,並采取必要措施防止危害擴大;及時向政府有關部門和機構報告安全隱患和受災情況;服從行業主管部門、街道(鄉鎮)的指揮和安排,配合做好應急處置和救援工作。

  4.2.5在外省區市發生涉及本市人員和機構的突發事件,根據需要,由市突發事件應急救助指揮部或由市應急辦會同市突發事件應急救助指揮部辦公室協調開展應急救助工作。在境外發生涉及本市人員和機構的突發事件,由市涉外突發事件應急指揮部牽頭,會同市相關部門、單位積極配合國家相關部門、我國駐外(港澳)派出機構做好境外領事保護工作。

  4.3指揮協調

  突發事件發生後,在先期處置的基礎上,由相關責任主體按照基本響應程序,啟動相關應急預案的響應措施進行處置。當超出相關責任主體自身處置能力時,可向上一級應急管理機構提出請求,由上一級應急管理機構決定是否啟動更高級別的響應措施進行處置。

  一般突發事件(Ⅳ級):由事發地區應急委、重點地區管委會或市相關部門啟動相關應急預案的Ⅳ級響應,負責指揮協調應急處置工作,根據實際需要,市相關專項指揮部、相關部門、有關單位負責協助做好相關工作。

  較大突發事件(Ⅲ級):發生在東城、西城、朝陽、海澱、豐台、石景山6個區和天安門等重點地區的較大突發事件,由市相關專項指揮部、相關部門、有關單位啟動相關應急預案的Ⅲ級響應,負責指揮協調應急處置工作。發生在其他區的,由事發地區應急委或市相關部門啟動相關應急預案的Ⅲ級響應,負責指揮協調應急處置工作;必要時,市相關專項指揮部、相關部門、有關單位協助做好相關工作,市委、市政府分管副秘書長或市應急辦派人到場,協調有關部門配合開展工作。根據需要,由主責部門牽頭組建現場指揮部。

  重大突發事件(Ⅱ級):由市相關專項指揮部、相關部門、有關單位啟動相關應急預案的Ⅱ級響應,並負責具體指揮和處置,由市應急委負責統一指揮應急處置工作。根據需要,分管市領導或副秘書長趕赴現場,並成立由市相關專項指揮部辦公室、相關部門、有關單位和事發地區應急委、重點地區管委會組成的現場指揮部。其中:分管市領導或副秘書長任總指揮,負責應急處置的決策和協調工作;市相關專項指揮部辦公室、相關部門、有關單位負責同誌任執行總指揮,負責事件的具體指揮和處置工作。

  特別重大突發事件(Ⅰ級):由市相關專項指揮部、相關部門、有關單位啟動相關應急預案的Ⅰ級響應,並負責具體指揮和處置,由市應急委負責統一指揮應急處置工作。根據需要,市委書記、市長或分管市領導趕赴現場,並成立由市相關專項指揮部辦公室、相關部門、有關單位和事發地區應急委、重點地區管委會組成的現場指揮部。其中:市委書記、市長或分管市領導任總指揮,負責應急處置的決策和協調工作;分管市領導或副秘書長,市相關專項指揮部辦公室、相關部門、有關單位負責同誌任執行總指揮,負責事件的具體指揮和處置工作。

  當突發事件應對需要調度多個市級專項應急指揮部共同開展應急處置時,經市應急委主任批準,啟動市應急委決策機製,由市委、市政府統一組織協調應對工作。同時,抽調相關部門人員啟動聯合辦公機製,履行值守應急、信息匯總和綜合協調職責,發揮運轉樞紐作用。

  4.4處置措施

  4.4.1自然災害、事故災難或公共衛生事件發生後,事發地區應急委、重點地區管委會或市相關專項指揮部、相關部門和有關單位應采取下列一項或多項應急措施:

  (1)在確保應急救援人員安全的前提下,組織營救和救治受害人員,疏散、撤離並妥善安置受到威脅的人員以及采取其他救助措施;

  (2)迅速控製危險源,標明危險區域,封鎖危險場所,劃定警戒區,實行交通管製以及其他控製措施,交通、公安等有關部門要保證緊急情況下搶險救援車輛的優先安排、優先調度、優先放行,確保搶險救災物資和人員能夠及時、安全送達;

  (3)立即搶修被損壞的交通、通信、供水、排水、供電、供氣、供熱等公共設施,短時難以恢複的,要實施臨時過渡方案,保障社會生產生活基本正常;

  (4)禁止或限製使用有關設備、設施,關閉或限製使用有關場所,中止人員密集的活動或可能導致危害擴大的生產經營活動以及采取其他保護措施;

  (5)啟用儲備的應急救援物資,必要時調用其他急需物資、設備、設施、工具;

  (6)組織公民參與應急救援和處置工作,要求有特定專長的人員提供服務;

  (7)向受到危害的人員提供避難場所和食品、飲用水、燃料等生活必需品;

  (8)依法從嚴懲處囤積居奇、哄抬物價、製假售假等擾亂市場秩序的行為,穩定市場價格,維護市場秩序;

  (9)依法從嚴懲處哄搶財物、幹擾破壞應急處置工作等擾亂社會秩序的行為,維護社會治安;

  (10)進入相關場所進行檢查和封存物品;

  (11)拆除、遷移妨礙應急處置和救援的設施、設備或其他障礙物等;

  (12)采取防止發生次生、衍生事件的必要措施,以及有關法律、法規、規章規定或市政府認為必要的其他應急處置措施。

  4.4.2社會安全事件發生後,根據事件情況,由市應急委或事發地區應急委、重點地區管委會立即組織相關部門、有關單位,並由公安機關針對事件的性質和特點,采取下列一項或多項應急措施:

  (1)盡快了解和分析事件起因,有針對性地開展法製宣傳和說服教育,及時疏導、化解矛盾和衝突;

  (2)維護現場治安秩序,對使用器械相互對抗或以暴力行為參與衝突的當事人實行強製隔離,妥善解決現場糾紛和爭端,控製事態發展;

  (3)對特定區域內的建築物、交通工具、設備、設施以及燃料、燃氣、電力、水的供應進行控製,必要時依法對網絡、通信進行管控;

  (4)封鎖有關場所、道路,查驗現場人員的身份證件,限製有關公共場所內的活動;

  (5)加強對易受衝擊的核心機關和單位的警衛,在國家機關、軍事機關、廣播電台、電視台、外國駐華使領館等單位附近設置臨時警戒線,加強對重要人員、場所、部位和標誌性建築的安全保護;

  (6)嚴重危害社會治安秩序的事件發生時,立即依法出動警力,加大社會麵檢查、巡邏、控製力度,根據現場情況依法采取相應的強製性措施,盡快使社會秩序恢複正常;

  (7)法律、法規等規定的其他必要措施。

  4.5現場指揮部

  4.5.1按照相關預案規定,事件處置主責部門和屬地區應急委負責同誌應迅速到達現場。根據應急處置工作需要,由事件處置主責部門牽頭,依托市相關專項指揮部或臨時應急指揮部,成立現場指揮部,由總指揮、執行總指揮和各工作組組長組成,實行總指揮負責製。總指揮行使重要事項決策和行政協調權,執行總指揮行使專業處置權。可設專業處置組、宣傳信息組、治安交通組、綜合保障組、通信保障組、醫療救護組、專家顧問組等工作組,並確定聯係人和通信方式。

  4.5.2現場指揮部應維護好事發地區治安秩序,做好交通保障、人員救治與疏散、群眾安置等工作,全力防止緊急事態的進一步擴大和次生、衍生災害發生。及時掌握事件進展情況,隨時向市應急辦報告。同時結合現場實際情況,對突發事件進行綜合分析、快速評估,盡快研究確定現場應急處置方案。按處置方案發布命令,全麵展開調集應急物資,搶修被損壞的公共設施,向受到危害的人員提供避難場所、生活必需品、醫療救護等各項緊急處置工作。

  4.5.3參與突發事件處置的各工作組、相關部門、區和單位,應立即調動有關人員和應急救援隊伍趕赴現場,在現場指揮部的統一指揮下,按照專項應急預案分工和事件處置規程要求,相互配合、密切協作,共同開展應急處置和救援工作。

  4.5.4主責部門應依據突發事件的級別和種類,適時建議派出由該領域具有豐富應急處置經驗人員和相關科研人員組成的專家顧問組,共同參與事件的處置工作。專家顧問組應根據上報和收集掌握的情況,對整個事件進行分析判斷和事態評估,研究並提出減災、救災等處置措施,為現場指揮部提供決策谘詢。

  4.5.5現場指揮部應隨時跟蹤事態的進展情況,一旦發現事態有進一步擴大的趨勢,有可能超出自身的控製能力時,應報請市應急委協調調配其他應急資源參與處置工作。同時應及時向事件可能波及的地區通報有關情況,必要時可通過媒體向社會發出預警。

  4.5.6與突發事件有關的各部門、區和單位,應主動向現場指揮部和參與事件處置的相關部門提供與應急處置有關的基礎資料,盡全力為實施應急處置、開展救援等工作提供各種便利條件。

  4.5.7發生涉外突發事件時,市政府外辦(市政府港澳辦)、市台辦、市政府新聞辦等相關部門應根據應急處置工作的需要和職責分工,參與現場指揮部相關工作,並負責承辦相關事項。

  4.5.8依據有關法律、法規、規章的規定,采取相應的強製性措施和其他必要的應急處置措施。

  4.6響應升級

  4.6.1如果突發事件的事態進一步擴大,預計依靠北京市現有應急資源和人力難以實施有效處置時,應以市應急委名義,啟動首都地區應急聯動機製,協調中央國家有關部委和中央在京單位、北京衛戍區、武警北京市總隊、周邊相關省區市參與處置工作。

  4.6.2當本市發生巨災或突發事件造成的危害程度已十分嚴重,超出北京市自身控製能力,需要國家或其他省區市提供援助和支持時,市應急委應提請市委、市政府將情況立即上報黨中央、國務院,請其統一協調、調動各方麵應急資源共同參與事件處置工作。當黨中央、國務院啟動或成立國家級突發事件應急指揮機構,並根據有關規定啟動相應級別的響應時,市相關部門、有關單位要在國家相關應急指揮機構的統一指揮下,配合做好各項應急處置工作。

  4.6.3需要宣布北京市部分地區進入緊急狀態的,經市應急辦報請市主要領導批準後,依法以市政府名義提請國務院決定;如需全市進入緊急狀態,則依法並按《國家突發公共事件總體應急預案》有關規定,報請國務院提請全國人大常委會決定後實施。

  4.6.4需要國際社會援助時,市應急辦應與市政府外辦、市政府新聞辦密切配合,在報請市主要領導批準後,以市政府名義提請國務院決定,由指定機構向國際社會發出呼籲。

  4.7社會動員

  4.7.1市或區應急委、天安門等重點地區管委會應當根據應對突發事件的實際需要,動員公民、法人和其他組織,配合政府及有關部門做好自救互救、道路引領、後勤保障、秩序維護等協助處置工作。

  4.7.2全市範圍內的突發事件社會動員,由市應急委提請市政府報請國務院批準。市委社會工委(市社會辦)、首都文明辦、市民政局、市應急辦負責全市社會動員,協調各相關部門開展工作。市誌願服務聯合會、團市委、市紅十字會等人民團體、社會組織協助做好社會動員工作。區範圍內的社會動員,由各區政府報請市政府批準,報國務院備案。局部小範圍內的社會動員,由各區決定並組織實施,報市政府備案。

  4.8信息發布和新聞宣傳

  4.8.1突發事件的信息發布和新聞宣傳工作,應按照黨中央、國務院及本市相關規定,由市委宣傳部會同市應急辦進行管理與協調,由市突發事件新聞宣傳工作協調小組負責具體組織協調。事件發生的第一時間要向社會發布簡要信息,隨後發布初步核實情況、政府應對措施和公眾防範措施等,並根據事件處置情況做好後續發布工作。

  4.8.2突發事件發生後,市應急辦在上報市應急委領導的同時,應向市委宣傳部通報相關情況。

  4.8.3一般、較大突發事件發生後,經市突發事件新聞宣傳工作協調小組批準後,由承擔突發事件處置的主責部門負責新聞發布工作。重大、特別重大突發事件發生後,在市委宣傳部的組織、協調下,成立由相關部門參加的現場指揮部宣傳組,或者由市政府新聞辦牽頭組建突發事件新聞發布中心,指定新聞發言人,負責突發事件的新聞發布組織、現場采訪管理,及時、準確、客觀、全麵發布突發事件信息,正確引導輿論導向。對於社會安全事件,依照有關規定開展相應工作。

  4.8.4由市委宣傳部牽頭,市政府新聞辦、市網信辦和事件處置主責部門、屬地區應急委負責收集、整理網絡等輿情信息,及時核實、解決公眾反映的問題,予以積極回應和正麵引導,對於不實和負麵信息,及時澄清並發布準確信息。

  4.8.5當突發事件超出本市控製能力時,由市委宣傳部報請中宣部統一協調組織新聞發布相關工作。對於可能引起國際社會關注的突發事件,對外報道工作應由承擔突發事件處置的主責部門會同市委宣傳部、市政府新聞辦、市政府外辦等部門共同組織,各新聞媒體要嚴格遵守突發事件新聞報道的有關規定。

  4.9應急結束

  4.9.1突發事件處置工作已基本完成,次生、衍生和事件危害被基本消除,應急處置工作即告結束。

  4.9.2一般和較大突發事件由啟動相應應急響應的市相關專項指揮部、相關部門、有關單位或相關區應急委、重點地區管委會宣布應急結束。重大、特別重大突發事件由市相關專項指揮部辦公室、相關部門、有關單位或市應急辦提出建議,並報分管市領導或市應急委主要領導批準後,由啟動相應應急響應的市相關專項指揮部、相關部門、有關單位或市應急委宣布應急結束。

  4.9.3應急結束後,應將情況及時通知參與事件處置的各相關單位,必要時還應通過廣播電台、電視台等新聞媒體同時向社會發布應急結束信息。

  5恢複與重建

  5.1善後處置

  5.1.1在市委、市政府、市應急委統一領導下,由相關部門、有關單位和區、重點地區負責善後處置工作,及時製訂恢複重建計劃和善後處理措施,並組織實施。重大、特別重大突發事件發生後,必要時,經市委、市政府和市應急委批準,啟動市突發事件應急救助指揮部或者成立市善後工作領導機構。

  5.1.2市民政局、市安全監管局、市衛生計生委、市公安局牽頭,組織相關部門和專業技術力量,按照有關規定,分別負責對自然災害、事故災難、公共衛生、社會安全事件造成的損失進行統計、核實和上報。

  5.1.3規劃部門負責受突發事件影響地區居民住房和基本配套設施的選址、方案設計等工作,住房城鄉建設部門負責居民住房建設的組織實施,屬地政府負責對居民進行妥善安置;衛生計生、農業等部門負責疫病控製工作,環保部門提出事故後汙染處置建議,由事發地的區政府、重點地區管委會負責現場清理和消除環境汙染;電力、市政市容、水務、交通等部門應當及時組織修複被破壞的城市基礎設施,承擔突發事件處置的主責部門會同財政、發展改革部門製定應由政府補償的補償標準和辦法,事發地的區政府做好征用補償工作;審計、監察等部門應當對補償物資和資金的安排、撥付和使用進行監督,必要時實施跟蹤審計,事發地的區政府組織基層政權組織,做好受災地區社會管理工作,並配合有關部門做好救助款物的管理和調撥、發放等工作。

  5.2社會救助與撫恤

  5.2.1民政部門負責統籌突發事件社會救助工作,做好受災群眾的安置,並會同商務等部門及時組織救災物資和生活必需品的調撥和發放,保障群眾基本生活。

  5.2.2市民政局牽頭,會同有關單位加強對救災捐贈物資的接收、登記和儲備管理工作,及時向社會公布有關信息。

  5.2.3各級接受救災捐贈部門應立即開通24小時捐贈熱線,啟動社會募捐機製,動員社會各界提供援助,並按照規定程序安排使用。民政部門要進一步推動接受捐贈工作的製度化和經常化,為災後社會救助提供更加充實的物資和資金保障。

  5.2.4紅十字會、慈善協會等人民團體、社會公益性團體和組織,應依據相關法律法規和各自工作條例的規定,積極開展互助互濟、經常性救災捐贈活動和專項募捐活動。加強與國際紅十字會等國際組織的交流與合作,積極吸納國際捐贈的救助款物。

  5.2.5司法行政部門組織法律援助機構和有關社會力量為突發事件涉及人員提供法律援助,維護其合法權益。

  5.2.6工會、共青團、婦聯、紅十字會等人民團體,協助衛生等有關部門開展心理谘詢、撫慰等心理危機幹預工作。

  5.2.7民政部門會同財政等部門,對因災傷亡人員和在救援工作中傷亡的人員給予撫慰或撫恤,同時給予必要的救助;對見義勇為人員依法確認,對因公犧牲者進行認定和追認為烈士。

  5.3保險

  5.3.1突發事件發生後,保險監管部門負責督促保險機構及時開展保險受理、賠付工作。有關部門及區將損失情況及時向保險監管部門和保險機構通報,協助做好保險理賠和糾紛處理工作。

  5.3.2各區應急委、市相關部門、有關單位要為應急救援人員購買人身意外傷害保險,減少應急救援人員的人身風險。

  5.4調查與評估

  5.4.1本市突發事件應對工作實行行政領導負責製,納入行政機關主要負責人和有關負責人職責績效考核範圍,建立健全調查、評估機製和責任追究製度。

  5.4.2突發事件發生後,應由相關主責部門牽頭,依據《中華人民共和國突發事件應對法》、《生產安全事故報告和調查處理條例》、《關於實行黨政領導幹部問責的暫行規定》以及《北京市實施〈中華人民共和國突發事件應對法〉辦法》、《北京市安全生產條例》等有關法律、法規和規定,及時組織開展突發事件調查處理及責任追究工作。

  負責組織開展突發事件調查工作的機構,應根據突發事件的具體情況,組建突發事件調查組,可聘請有關專家參與。

  5.4.3重大或特別重大突發事件應急處置結束後,應由事件處置主責部門牽頭,開展突發事件應對工作總結評估,形成總結評估報告。較大突發事件應急處置結束後,根據需要,可由事件處置主責部門或相關區應急委牽頭組織開展應對工作總結評估。

  5.4.4有關法律、法規或國務院及其有關部門對突發事件調查、評估工作另有規定的,依照其規定。

  6應急保障

  6.1指揮係統技術保障

  6.1.1市應急辦負責組織規劃,市各專項指揮部辦公室、相關部門、有關單位和各區、天安門等重點地區配合,建立本市應急指揮技術支撐體係,以滿足各種複雜情況下處置各類突發事件的指揮要求。主要包含:有線通信調度係統、無線通信指揮係統、圖像監控係統、計算機網絡應用係統、綜合保障係統、視頻會議係統、移動指揮係統、預警信息發布係統等。

  6.1.2市經濟信息化委負責組織,市各專項指揮部辦公室、相關部門、有關單位和各區、天安門等重點地區配合,建立應急地理空間信息資源更新維護的長效機製。市各專項指揮部辦公室、相關部門和各區逐步建立完善應急管理信息資源庫,建立各類風險與隱患監控數據庫、專業數據庫、應急預案庫、應急專家庫、應急隊伍庫、應急物資庫、應急避難場所庫、輔助決策知識庫,做到及時維護更新,確保數據的質量,實現對突發事件應急指揮的輔助決策與支持。

  6.1.3市公安局負責,市經濟信息化委等相關部門和區配合,加強全市各級各類公共安全視頻監控係統建設,進一步加大圖像信息資源整合力度,完善本市圖像信息管理係統。

  6.1.4市各專項指揮部、相關部門、有關單位和各區、天安門等重點地區結合日常工作,開展預警、分析、評估模型研究,提高防範和處置重大突發事件的決策水平。

  6.2應急隊伍保障

  6.2.1綜合應急救援隊伍。

  市政府依托市公安消防專業隊伍,建立綜合應急救援隊伍,由市應急委統一調用,負責處置專業應急救援隊伍難以應對的事件,或代表本市參與外省區市和國際救援行動。

  6.2.2專業應急救援隊伍。

  市應急委統一領導市級專業應急救援隊伍規劃建設工作。市各專項指揮部、相關部門、有關單位統籌規劃本領域市級專業應急救援隊伍的建設工作,原則上應組建或確立至少1支市級專業應急救援隊伍。未組建市級專業應急救援隊伍的部門,應根據實際工作需要,與相關領域部門建立專業應急救援隊伍使用機製。

  突發事件發生後,負責或參與應急處置工作的市相關專項指揮部、相關部門、有關單位根據突發事件的性質和特點,有權調用市級相關專業應急救援隊伍。專業應急救援隊伍到達事發現場後,接受現場指揮部的統一指揮調度。國內外增援的應急救援隊伍,由市應急委統一調動。

  由市各專項指揮部辦公室、相關部門、有關單位與相關企業簽訂應急救援服務保障協議,采取政府資助、合同、委托等方式,每年由政府提供一定的值班備勤、裝備購置與維護、救援補償費用。

  6.2.3北京衛戍區、武警北京市總隊和民兵、預備役部隊作為處置突發事件的骨幹和突擊力量,按照有關規定參加本市突發事件應急處置工作。

  6.2.4應急誌願者隊伍。

  健全社會動員機製,把應急誌願者服務納入本市應急管理體係,依托有關職能部門和社會團體,組織有相關知識、經驗和資質的誌願者成立應急救援隊,動員誌願者參與防災避險、疏散安置、急救技能等公共安全與突發事件應對知識的宣傳、教育和普及工作,隨時準備參與突發事件的搶險救援、衛生防疫、群眾安置、設施搶修和心理安撫等工作。

  在誌願者隊伍的組織、技術裝備、培訓、應急演練、救援行動人身保險等方麵,由區和相關部門給予支持和幫助。

  6.2.5市、區財政部門要按照現行事權、財力劃分原則,將應急隊伍建設經費納入同級財政預算,同時,逐步探索建立多元化的經費渠道。

  6.3通信保障

  6.3.1市通信保障和信息安全應急指揮部辦公室負責,統一組織本市各電信運營企業和廣播電視傳輸網、有線無線政務專網、800兆無線政務網的運行單位,建立本市信息安全與應急通信保障隊伍。

  6.3.2市通信保障和信息安全應急指揮部辦公室牽頭,各相關單位參與,整合完善應急指揮通信網絡係統。以有線無線政務專網和800兆無線政務網為核心,形成覆蓋市、區、街道(鄉鎮)、社區(村)的4級網絡傳輸體係,建立跨部門、多路由、有線和無線相結合的穩定可靠的應急通信係統。

  6.3.3由市通信保障和信息安全應急指揮部辦公室組織和協調相關企業,在800兆無線政務網、有線電視傳輸網、公網通信幹線中斷或現有網絡盲區時,利用衛星、微波等通信手段,保障事件現場與市應急辦、市相關專項指揮部辦公室及相關區之間的聯係。

  6.4交通運輸保障

  6.4.1由市交通委牽頭,民航華北地區管理局、北京鐵路局等單位配合,建立健全交通運輸保障聯動機製。

  6.4.2突發事件發生後,市交通委、市住房城鄉建設委、市市政市容委和市水務局等部門組織專業應急救援隊伍,盡快恢複被毀壞的公路、交通幹線、地鐵、鐵路、機場及有關設施,保障交通路線的暢通。必要時,可緊急動員和征用其他部門及社會的交通設施裝備。

  6.4.3市應急辦牽頭,會同市公安局公安交通管理局、市交通委等部門建立完善應急通行機製。市公安局公安交通管理局負責建立健全突發事件現場的交通管製等保障製度,突發事件發生後,要根據需要開設應急救援“綠色通道”。

  6.4.4公安、消防、衛生計生和紅十字等部門和單位,積極加強空中救援力量,建立健全空中救援指揮調度和綜合保障機製,提高空中應急救援能力。

  6.5物資保障

  6.5.1建立應急物資儲備製度。市發展改革委、市商務委定期組織征集應急物資儲備需求,負責應急物資儲備的綜合管理工作。市各專項指揮部辦公室、相關部門、有關單位根據不同突發事件的種類,會同發展改革、規劃、財政等部門,製定本領域、本部門應急物資儲備計劃,建設應急物資儲備庫,開展應急物資的監管、生產、儲備、更新、補充、調撥和緊急配送體係建設等工作。

  市相關部門、有關單位應根據應對突發事件的需要,采取生產力儲備等方式,與有關企業簽訂合同,保障應急物資的生產和供給。

  6.5.2市發展改革委、市商務委、市農委、市工商局、市糧食局等部門按照職責分工,負責掌握本市生活必需品市場的總需求及儲備庫存、經營庫存、生產能力和銷售、價格的變化情況,負責應急機製啟動後的市場監測和應急方案實施,調動生活必需品大型生產企業、經營企業的現有庫存投放市場,組織郊區生產基地和社會商業庫存充實零售市場。市食品藥品監管局會同市衛生計生委負責編製應急藥品和物資儲備目錄和計劃,組織落實應急醫療救治基地的應急藥品、物資裝備,並負責應急藥品的儲備和供應。市民政局負責保障基本生活物資的實物儲備。

  6.5.3保障現場救援和工程搶險裝備。市各專項指揮部辦公室、相關部門、有關單位根據自身應急救援業務需求,按照平戰結合的原則,配備現場救援和工程搶險裝備和器材,建立相應的維護、保養和調用等製度。

  6.5.4負責突發事件處置的主責部門根據處置需要提出應急物資需求,經分管市領導批準後下達應急物資調撥指令。國務院及其有關部門、其他省區市需要調撥本市應急物資時,由市應急委統一協調。

  6.5.5市各專項指揮部辦公室、相關部門應充分利用外部資源,積極建立與國家有關部門、部隊、其他省區市的物資調劑供應渠道,作為本市應急物資儲備體係的有效補充,以備物資短缺時迅速調入。

  6.5.6必要時,市、區應急委可以以政府名義向單位和個人征用應急救援所需設備、設施、場地、交通工具和其他物資,要求生產、供應生活必需品和應急救援物資的企業組織生產、保證供給。

  6.6醫療衛生保障

  6.6.1根據“分級救治、無縫銜接”原則,按照現場搶救、院前急救、專科治療幾個階段組織實施救護。北京緊急醫療救援中心(120)和北京市紅十字會緊急救援中心(999)負責應急處置工作中的現場搶救、院前急救工作;各級醫院負責後續救治;紅十字會應組織群眾性救援隊伍,積極配合專業醫療隊伍,開展群眾性救護、救援工作。市、區疾病預防控製中心(CDC)、衛生監督所、各級各類醫療機構、出入境檢驗檢疫部門及其他相關部門負責做好疾病控製和衛生防疫準備,並嚴密組織實施。

  6.6.2根據相關應急預案,市衛生計生委快速組織醫療救護隊伍進入救災現場,對傷員進行救治,采取有效措施防止和控製災區傳染病的暴發流行,並會同市食品藥品監管局及時檢查、監測災區的食品、飲用水源安全情況。市食品藥品監管局負責,迅速組織向突發事件影響地區提供所需藥品、醫療器械。

  6.6.3在本市現有醫療急救中心和分中心(站)基礎上,建設城近郊區社區衛生服務中心急救點和遠郊區鄉鎮急救點,共同構成院前急救體係。

  6.6.4市衛生計生委負責公共衛生信息係統建設。準確掌握本市急救資源狀況(院前急救、綜合醫院急診科、急救隊伍等),建立動態數據庫,明確醫療救治和疾病預防控製機構的資源分布、救治能力和專長等,全麵提高城市公共衛生管理和應急處置能力。

  6.7治安保障

  6.7.1突發事件發生後,由屬地公安部門和基層政府負責治安保障,立即在突發事件處置現場周圍設立警戒區和警戒哨,做好現場控製、交通管製、疏散救助群眾、維護公共秩序等工作。

  6.7.2由市公安局負責,武警北京市總隊予以協助和配合,承擔對重要場所、目標和救災設施的警衛;突發事件發生地的基層政府及居民委員會、村民委員會要積極發動和組織社會力量開展自救互救,群防群治,全力維護突發事件地區的社會穩定。

  6.7.3突發事件發生後,如現場存有易燃易爆危險品或發生起火、漏電、漏水、漏氣等情況,現場先期處置人員要立即通知有關主管部門實施排爆、滅火、斷電、斷水、斷氣等措施,清除現場危險品,避免次生危害的發生。

  6.8人員防護保障

  各相關部門、有關單位應認真分析突發事件處置過程中對人員造成危害的可能性和所有危害種類,製定切實可行的防範措施和救援程序,配備符合要求的安全防護設備。在應急處置過程中,確保救援人員安全。

  6.9應急避難場所保障

  6.9.1市應急辦會同有關部門,依照國家相關規範、標準,組織製定應急避難場所規劃、建設、管理規定。

  6.9.2由市規劃委牽頭,會同民政、地震等有關部門,編製北京市應急避難場所發展規劃,並納入北京市城市規劃體係。市地震、園林、市政市容、體育、教育、民防、民政等部門和各區依據規劃,在市民生活、工作地點周圍,規劃、建設和維護城市應急避難場所,保障在緊急情況下為市民提供疏散避難和臨時生活的安全場所。公園、綠地、廣場、體育場館、學校操場等場所在建設過程中應考慮應急避難的要求,配備必要設施,現有場地應補充建設必要設施。

  6.9.3應急避難場所主管單位應當製定管理辦法和應急疏散預案,保證應急避難場所功能運行正常。區政府應當給予資金補助和政策支持。

  6.9.4突發事件發生後,區應急委根據突發事件危險程度及事態發展情況啟用應急避難場所,並按照疏散預案組織居民進入應急避難場所避難。市、區相關部門應根據各自職責,提供必要的保障,確保避難人員的正常生活。

  6.10氣象服務保障

  由市氣象局負責氣象服務保障工作,提供天氣預報並加強對極端天氣的監測和預警。突發事件發生後,市氣象局應立即提供事件發生地及附近的天氣情況,並盡快對未來天氣情況進行預測。

  6.11資金保障

  6.11.1根據《中華人民共和國預算法》有關條款,每年按照財政支出額的適當比例安排政府預備費,作為公共財政應急儲備資金。市和區財政部門要在一般支出預算中設置應對突發事件專項準備資金,並根據城市公共安全管理的需求,逐步提高資金提取比例。

  6.11.2市和區財政部門負責應對突發事件專項準備資金和公共財政應急儲備資金的管理。突發事件發生後,根據實際情況調整部門預算結構,削減部門支出預算,集中財力應對突發事件;經市政府批準後啟動應對突發事件專項準備資金,必要時動用公共財政應急儲備資金。

  6.11.3按照“急事急辦”的原則,簡化工作環節,凡市政府批準的撥款事宜,在1個工作日內完成相關手續,確保突發事件處置工作的順利進行。

  6.11.4各級財政、監察和審計部門要對突發事件財政應急保障資金的使用和效果進行監管和評估。

  6.11.5鼓勵自然災害多發地區的公民、法人和其他組織購買財產和人身意外傷害保險。鼓勵從事高風險活動的企業購買財產保險,並為其員工購買人身意外傷害保險。鼓勵公民、法人和其他組織為應對突發事件提供資金援助。

  6.11.6市、區有關部門所需的突發事件預防與應急準備、監測與預警等工作經費列入部門預算,同級財政部門應當予以保障。

  6.12技術開發與儲備

  由市科委負責,依托首都科研機構,借鑒國際先進經驗,建立應急管理相關技術開發體係,加強公共安全科技創新機製和應對突發事件技術支撐體係研究;扶持一批在公共安全領域擁有自主知識產權和核心技術的重點企事業單位,重點加強智能化應急指揮通信、輔助決策、特種救援等技術裝備的研製工作,提出科學配備的方案。

  6.13法製保障

  6.13.1在突發事件發生及延續期間,市和區政府根據需要依法製定和發布緊急決定和命令。

  6.13.2在突發事件發生、延續期間以及善後階段,市政府法製辦按照市政府的要求對突發事件應對工作提供法律意見。

  6.13.3市和區政府作出應對突發事件的決定、命令,應當報本級人民代表大會常務委員會備案;突發事件應急處置工作結束後,應當向本級人民代表大會常務委員會作出專項工作報告。

  6.14應急產業發展保障

  建立國家級應急產業示範基地,培育應急產業骨幹企業集團和特色企業,提升關鍵技術和裝備的研發水平,集中發展監測預警、預防防護、處置救援等重點領域應急產品,增強防範和處置突發事件的產業支撐能力。

  6.15宣傳教育

  市應急辦、市委宣傳部組織協調,市各專項指揮部、相關部門、有關單位和各區、天安門等重點地區製定應對突發事件宣傳教育規劃,廣泛開展突發事件應對法律法規和應急知識的宣傳教育。

  市政府新聞辦、市民防局、市紅十字會等單位在市應急委領導下,協助市應急辦開展有關應對突發事件的宣傳教育和培訓等工作。

  本市黨政機關,工會、共青團、婦聯以及其他群眾和社會團體,企事業單位,居民委員會和村民委員會負責組織本單位、本區域的人員進行應急法律法規和預防、避險、自救、互救等應急知識的宣傳教育。各級教育主管部門和學校組織實施在校學生相關應急知識的教育。

  充分利用廣播、電視、報紙、互聯網、微博微信等媒體,開展應急教育,增強公民防範意識,學習掌握應急基本知識和技能。新聞媒體、政務新媒體要積極開展突發事件預防與應急、自救與互救知識的公益宣傳。

  6.16培訓

  6.16.1市屬機關工作人員的培訓。

  市應急辦負責組織協調各相關部門,充分發揮市領導幹部應急管理培訓中心的作用,麵向市屬機關的各級領導幹部、應急管理幹部、政府新聞發言人、基層幹部,開展應對突發事件相關知識培訓,將突發事件應對法律法規、預防、應急指揮、綜合協調等作為重要內容,增強市屬機關工作人員的安全意識、責任意識,提升應對突發事件的能力。

  6.16.2應急救援隊伍和應急誌願者的培訓。

  市各專項指揮部辦公室、各相關部門要按照隸屬關係和管理責任,加強對本係統、本領域專業應急救援隊伍的培訓,提高其專業救援能力和安全防護技能。

  團市委會同市應急辦,組織協調市相關單位及其他社會組織,開展應急誌願者培訓工作,使其掌握應急管理相關法律法規規定和突發事件應對基本技能,增強現場組織、自救互救及配合專業救援隊伍開展工作的能力。

  6.17應急演練

  6.17.1市應急辦統籌全市應急演練工作,負責市級重點應急演練的規劃、組織協調與綜合管理,檢查指導全市綜合應急演練工作,並定期組織全市跨係統、跨領域的應急演練。

  6.17.2市各專項指揮部和相關部門、有關單位負責本係統、本領域、本部門的應急演練工作,並加強對區和基層單位應急演練工作的指導,根據實際需要組織綜合應急演練或單項應急演練;各區、天安門等重點地區負責本地區應急演練的綜合管理工作,根據實際需要組織綜合應急演練。

  6.17.3應急演練包括規劃與計劃、準備、實施、評估總結和改進5個階段。通過應急演練,發現和解決應急工作中存在的問題,落實崗位責任,熟悉應急工作的指揮機製和決策、協調、處置的程序,評價應急準備狀態,培訓和檢驗應急隊伍的快速反應能力,提高各部門之間協調配合和現場處置能力,檢驗應急預案的可行性並改進完善。

  7附則

  7.1名詞術語、縮寫語的說明

  突發事件:是指突然發生,造成或可能造成人員傷亡、財產損失、生態環境破壞和社會危害,需要采取應急處置措施予以應對的自然災害、事故災難、公共衛生事件和社會安全事件。

  總體應急預案:是市、區黨委、政府和市政府派出機構組織管理、指揮協調所管轄區域內相關應急資源和應急行動的整體計劃和程序規範,是本地區應急預案體係的總綱。

  專項應急預案:政府為應對某一類型或某幾種類型突發事件,或者針對重要目標物保護、重大活動保障、應急資源保障等重要專項工作而預先製定的涉及多個部門職責的工作方案。

  部門應急預案:政府有關部門根據總體應急預案、專項應急預案和部門職責,為應對本部門(行業、領域)突發事件,或者針對重要目標物保護、重大活動保障、應急資源保障等涉及部門工作而預先製定的工作方案。

  單位應急預案:是機關、團體、企事業等單位根據自身實際,為應對可能出現的突發事件而製定的具體行動方案或措施。

  公共財政應急儲備資金:是指每年根據市、區財政支出額的適當比例安排的政府預備費,經市、區政府批準後可用於突發事件應對工作。

  應對突發事件專項準備資金:是指按照結餘不結轉的原則,每年在市、區財政預算中安排的固定額度的專項資金,主要用於各類突發事件處置與救援、恢複與重建等工作。

  突發事件專項應急指揮部:是指為組織、協調、指揮相關類別突發事件應對工作而設立,由有關市領導(任總指揮)及相關部門和有關單位組成的議事協調機構。

  相關部門:是指與應對突發事件的監測、預警、處置、善後、保障等各環節有關的市委、市政府各相關工作部門,即市屬相關部、委、辦、局。

  有關單位:是指與本市突發事件應對工作有關、列為市應急委組成單位,但不在市委、市政府工作部門範圍內的市相關人民團體、中央垂直管理部門設在本市的機構等其他單位,包括市紅十字會、市氣象局、市通信管理局、北京出入境檢驗檢疫局、北京鐵路局、北京保監局、首都機場集團公司等。

  天安門等重點地區:是指天安門地區、北京西站地區、北京經濟技術開發區等重點地區。

  突發事件社會動員:是指應對突發事件時,各級人民政府、社會團體、企事業單位在政治、經濟、科技、教育等方麵統一組織的動員準備、實施和恢複活動。

  應急演練:是指各地區,各部門,各機關、團體、企事業單位組織相關單位及人員,針對特定的突發事件風險和應急保障工作要求,在預設條件下,按照應急預案規定的職責和程序,為提高應急能力而進行的一種模擬突發事件及應急響應過程的實踐活動。

  單項應急演練:是指隻涉及應急預案中特定應急響應功能或現場處置方案中一係列應急響應功能的演練活動。注重針對1個或少數幾個參與單位(崗位)的特定環節和功能進行檢驗。

  綜合應急演練:是指涉及應急預案中多項或全部應急響應功能的演練活動。注重對多個環節和功能進行檢驗,特別是對不同單位之間應急機製和聯合應對能力的檢驗。

  7.2監督檢查與獎懲

  7.2.1市應急委將市各專項指揮部辦公室、相關部門、各區、各重點地區的應急管理工作納入市政府績效管理考核,對成績突出的單位和個人予以表揚,對未完成工作任務的進行通報批評,並責其限期整改。

  7.2.2對未按規定製定、修訂應急預案,或未按應急預案規定履行相關職責,導致突發事件發生或危害擴大的,或出現不服從上級政府統一指揮,遲報、瞞報突發事件信息,未及時組織開展生產自救和善後工作,截留、擠占、挪用應急資金等情況的,依據有關規定,對相關責任人員依法給予行政處分;涉嫌犯罪的,移交司法機關依法追究刑事責任。

  7.2.3市各專項指揮部辦公室、各相關部門、各區應急委和天安門等重點地區管委會應根據本係統、本領域、本地區應急預案管理辦法,定期檢查應急預案工作落實情況,並建立相應獎懲製度。

  7.3預案管理

  7.3.1預案編製與製定。

  本預案由市政府負責製定,市應急委負責解釋與組織實施,編製修訂工作由市應急辦具體負責。

  7.3.2預案審查與批準。

  本預案由市政府、市應急委審定。

  7.3.3預案印發、備案與公布。

  本預案以市政府名義印發,並報國務院備案。同時,應及時向社會公布,對確需保密的內容,按有關保密規定執行。

  7.3.4預案修訂。

  隨著相關法律、法規的製定、修改和完善,機構調整或應急資源發生變化,以及應急處置工作中和各類應急演練中發現的問題和出現的新情況,由市應急辦適時組織對本預案進行修訂,原則上每3年修訂1次。

  7.3.5預案實施。

  《北京市突發事件總體應急預案(2016年修訂)》自印發之日起施行,《北京市人民政府關於實施北京市突發事件總體應急預案的決定》(京政發〔2010〕12號)同時廢止。

    8附件

  8.1市級專項應急預案目錄

市級專項應急預案目錄.jpg

市級專項應急預案目錄

  8.2市級部門應急預案目錄

市級部門應急預案目錄

市級部門應急預案目錄

市級部門應急預案目錄.jpg

市級部門應急預案目錄

W020160419629365433987.png


分享:
�關解讀
相關政策

您訪問的鏈接即將離開“首都之窗”門戶網站 是否繼續?