京政發〔2015〕33號
各區、縣人民政府,市政府各委、辦、局,各市屬機構:
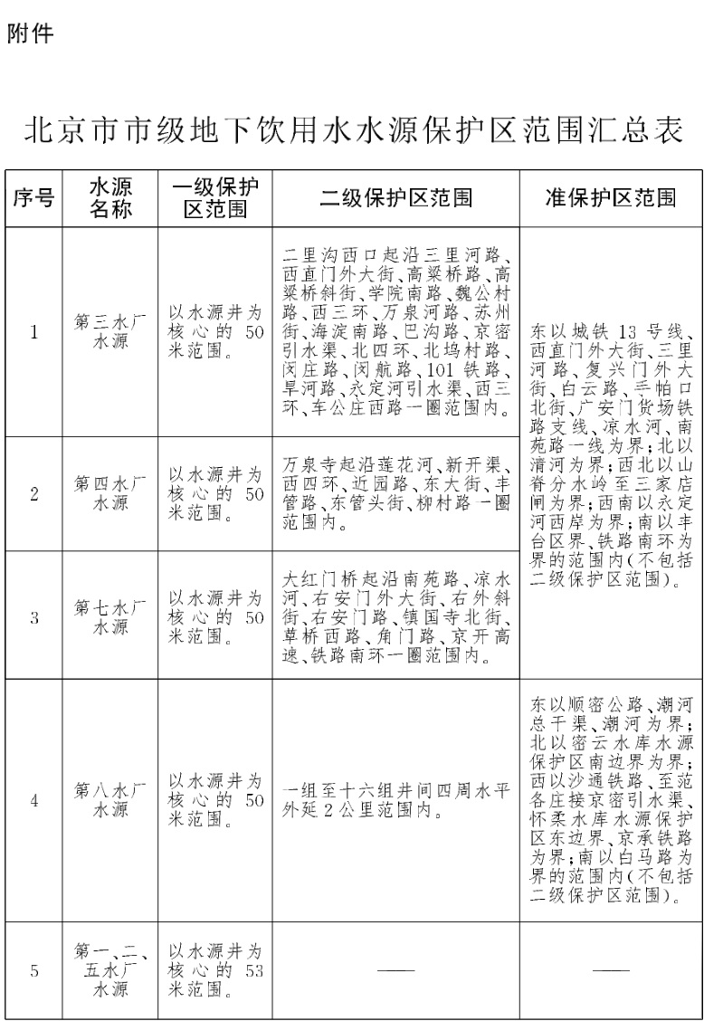
根據《中華人民共和國水汙染防治法》、《北京市水汙染防治條例》有關規定和環境保護部《飲用水水源保護區劃分技術規範》(HJ/T338-2007)要求,結合本市地下飲用水水源保護狀況,市政府決定,對市級地下飲用水水源保護區範圍進行調整(調整後的範圍見附件)。各區縣、各部門要按照調整後的水源保護區範圍,切實加強地下飲用水水源保護,確保飲用水安全。
附件:北京市市級地下飲用水水源保護區範圍匯總表
北京市人民政府
2015年6月15日


