一、製定《通知》的背景是什麽?
為促進北京市房地產市場平穩健康發展,充分支持居民剛性和改善性住房需求,北京市住房和城鄉建設委、北京住房公積金管理中心聯合發布《關於進一步優化調整本市房地產相關政策的通知》(以下簡稱《通知》),對住房公積金個人住房貸款(簡稱“公積金貸款”)相關政策進行優化調整。
二、貸款政策調整的主要內容有哪些?
(一)優化住房套數認定標準
調整前,公積金貸款住房套數認定標準如下:
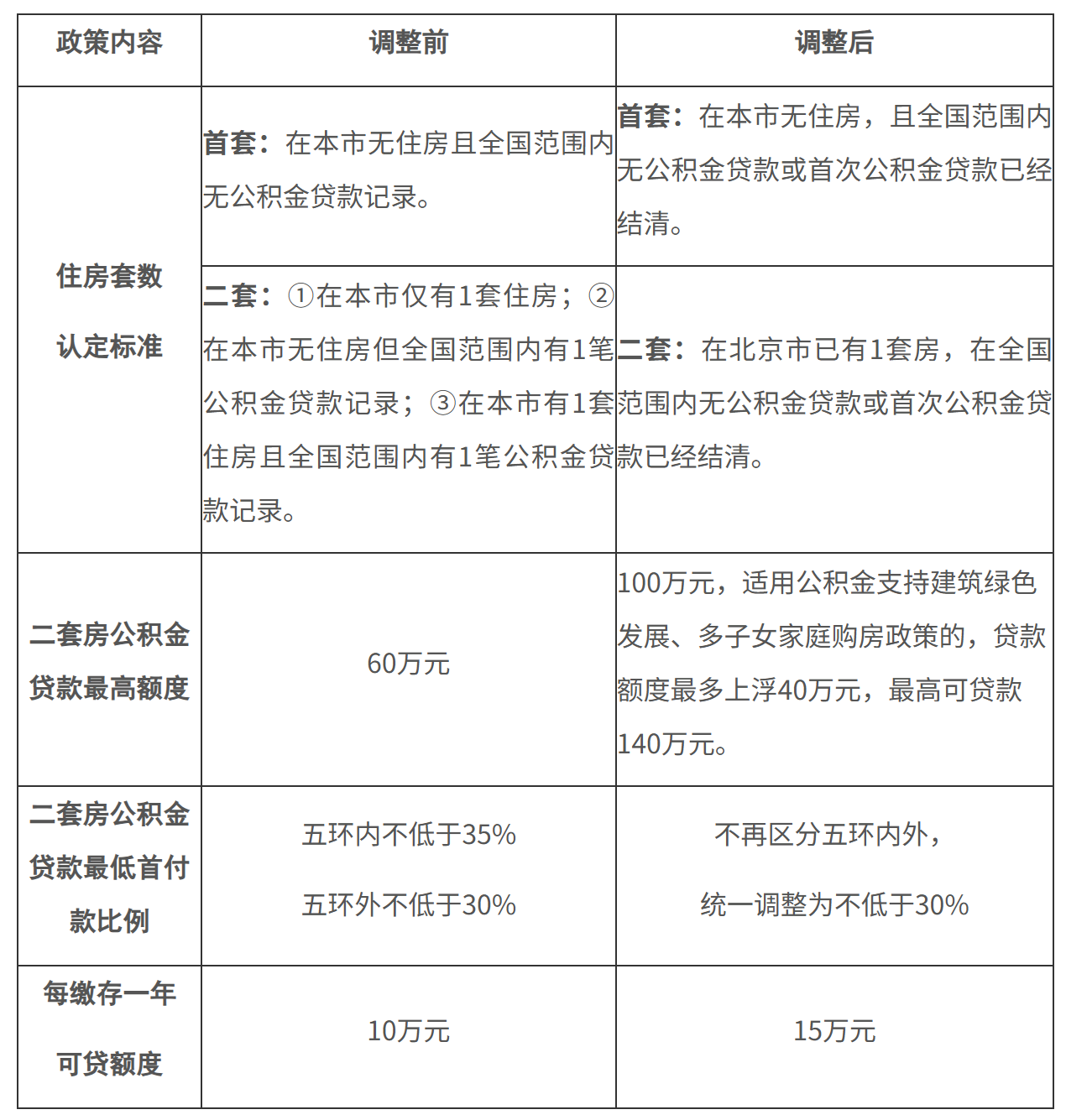
首套住房:在本市無住房且全國範圍內無公積金貸款記錄;
二套住房:在本市僅有1套住房,或在本市無住房但全國範圍內有1筆公積金貸款記錄,或在本市有1套住房且全國範圍內有1筆公積金貸款記錄。
調整後,公積金貸款住房套數認定標準如下:
首套住房:在本市無住房,且全國範圍內無公積金貸款或首次公積金貸款已經結清。
二套住房:在本市已有1套住房,在全國範圍內無公積金貸款或首次公積金貸款已經結清。
與公積金貸款住房套數認定有關的其他政策不變。
以房屋總價400萬元,公積金貸款100萬、貸款年限30年為例,由二套住房貸款調整為首套房後,首付款最高減少60萬元,月供最高減少253元。
(二)提高二套房公積金貸款最高額度
調整前,二套房公積金貸款最高額度為60萬元。調整後,二套房公積金貸款最高額度提高至100萬元,大力支持購房人的多樣化改善性住房需求。如借款人滿足適用公積金支持建築綠色發展政策、支持多子女家庭購房等政策的條件,還能享受貸款額度上浮的政策優惠,最多上浮40萬元,最高可貸款140萬元。
(三)調整二套房公積金貸款最低首付款比例
調整前,所購商品住房位於五環以內的,最低首付款比例不低於35%;所購商品住房位於五環以外的,最低首付款比例不低於30%。調整後,不再區分五環內外,最低首付款比例統一調整為不低於30%。
(四)調整每繳存公積金一年可貸額度
由每繳存公積金一年可貸10萬元,調整為每繳存公積金一年可貸15萬元。政策調整後,借款人申請120萬元貸款,由原需要繳存公積金11年零1個月,降低為繳存7年零1個月。如借款人滿足適用公積金支持建築綠色發展政策、支持多子女家庭購房等政策的條件,還能享受貸款額度上浮的政策優惠,最多上浮40萬元,首套住房最高可貸款160萬元。
三、政策調整前後對比

四、目前如何提取住房公積金支付購房首付款?
目前,繳存職工購買我市新建住房且已簽訂購房合同的,可通過提供網簽合同編號提取住房公積金支付購房首付款,同時申請公積金貸款。
五、此次公積金貸款政策調整的執行日期從何時開始?
本次政策調整自2025年8月9日施行。

