政務公開 > 政策公開 > 政策解讀

聚力高精尖 助推高質量——資金管理“新”辦法 全力支持本市高精尖產業“新”騰飛

日期:2021-10-26 09:56    來源:北京市財政局

分享:
打印
字號:        

  作為全國第一個減量發展的城市,經過了幾年的產業調整升級,我市製造業已呈現新的發展態勢。為推動製造業走向高質量發展,更好地發揮財政資金推進一般製造業疏解提質的作用,近日,市財政局會同市經濟和信息化局修訂並印發了《北京市高精尖產業發展資金管理辦法》(以下簡稱《管理辦法》),優化“高精尖”經濟結構,加快國際創新中心建設。

  “明方向”:明確資金支持範圍 落實首都城市戰略定位

  高精尖資金使用將聚焦在智能製造、綠色製造、高端製造、產業基礎提升、產業技術創新、數字經濟、新型基礎設施建設、先進技術轉化應用、特色園區、生產性服務業等領域。支持對本市產業創新發展和質量提升、產業結構深層次調整和轉型升級、經濟增長和投資促進等方麵有重要支撐的項目和機構。加快國際創新中心建設,優化“高精尖”經濟結構,推動符合首都城市戰略定位的產業智能化、綠色化、高端化發展。

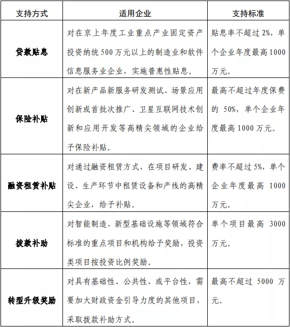
  “組合拳”:豐富資金支持方式 發揮財政資金引導撬動作用

  高精尖資金采用貸款貼息、保險補貼、融資租賃補貼、撥款補助、轉型升級獎勵等多種支持方式,有效發揮財政資金引導撬動作用。

財政支持.webp.jpg

  “重普惠”:擴大資金支持覆蓋麵 突出財政資金支持公平性

  在資金的使用原則上,按照依法依規、公開透明、公平普惠、達標即享、注重績效、規模可控的原則,采取明確標準、達標即享的方式給予支持。與修訂前擇優遴選符合支持條件的項目相比,此次修訂擴大了資金支持普惠力度,進一步提高了資金使用透明度。

  “嚴監管”:嚴格資金使用管理 確保資金切實落地生效

  市財政局將會同市經濟和信息化局對高精尖資金到位和使用情況、項目實施、績效完成、承諾兌現等進行全過程的監督檢查,定期委托專業機構進行跟蹤和績效評價。對不配合監督檢查、績效評價等工作的,將收回資金。

  下一步,市財政局將會同相關部門繼續深入研究產業發展規律,找準企業需求點和政策切入點,按照“成熟一個,發布一個”的原則盡快出台實施細則,不斷充實完善支持措施,切實發揮高精尖產業發展資金支持作用,助力首都經濟高質量騰飛。

您訪問的鏈接即將離開“首都之窗”門戶網站 是否繼續?