政務公開
>
政策公開
>
政策解讀
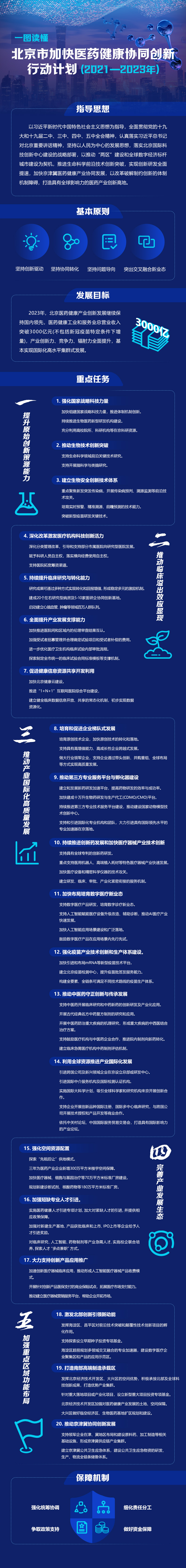
圖解:北京市加快醫藥健康協同創新行動計劃(2021—2023年)
日期:2021-08-09 17:23
來源:首都之窗
分享:
X
打印
字號:
大
中
小
政策文件:
北京市人民政府辦公廳關於印發《北京市加快醫藥健康協同創新行動計劃(2021—2023年)》的通知
您訪問的鏈接即將離開“首都之窗”門戶網站 是否繼續?
放棄