政務公開 > 政策公開 > 國務院文件
  1. [主題分類] 綜合政務/電子政務
  2. [發文機構] 國務院辦公廳
  3. [聯合發文單位]
  4. [實施日期]
  5. [成文日期] 2022-09-26
  6. [發文字號] 國辦發〔2022〕32號
  7. [廢止日期]
  8. [發布日期] 2022-10-03
  9. [有效性]
  10. [文件來源] 政府公報 年 第期(總第期)

國務院辦公廳關於加快推進“一件事一次辦” 打造政務服務升級版的指導意見

打印
字號:        

國辦發〔2022〕32號

各省、自治區、直轄市人民政府,國務院各部委、各直屬機構:

  優化政務服務是加快轉變政府職能、深化“放管服”改革、持續優化營商環境的重要內容,是加快構建新發展格局、建設人民滿意的服務型政府的重要支撐。近年來,在深入推進政務服務“一網、一門、一次”改革、“互聯網+政務服務”的基礎上,一些地區進一步加大改革創新力度,將多個部門相關聯的“單項事”整合為企業和群眾視角的“一件事”,推行集成化辦理,實現“一件事一次辦”,大幅減少辦事環節、申請材料、辦理時間和跑動次數,得到企業和群眾的普遍認可。同時,各地區在實施過程中還存在係統對接深度不夠,數據共享難,不同地區集成化辦理服務的名稱、標準、規則不一致等問題,製約了“一件事一次辦”推廣。為加快推進“一件事一次辦”,打造政務服務升級版,提升政務服務標準化、規範化、便利化水平,更好滿足企業和群眾辦事需求,經國務院同意,現提出以下意見。

  一、總體要求

  (一)指導思想。以習近平新時代中國特色社會主義思想為指導,深入貫徹落實黨的十九大和十九屆曆次全會精神,堅持以人民為中心的發展思想,堅持係統觀念,推動數字技術廣泛應用於政府管理服務,優化業務流程、打通業務係統、強化數據共享,推動更多關聯性強、辦事需求量大的跨部門、跨層級政務服務事項實現“一件事一次辦”,進一步提高企業和群眾辦事的體驗感和獲得感。

  (二)基本原則。

  堅持需求導向。從企業和群眾實際需求出發,聚焦企業和個人全生命周期涉及麵廣、辦理量大、辦理頻率高、辦理時間相對集中的政務服務事項,實行“一件事一次辦”,實現企業和群眾辦事由“多地、多窗、多次”向“一地、一窗、一次”轉變,最大程度利企便民。

  堅持係統集成。圍繞企業從開辦到注銷、個人從出生到身後的重要階段,按照不同應用場景、業務情形,將多個相關聯的“單項事”合理歸集,科學設計辦理流程,梳理形成政務服務“一件事一次辦”事項清單,提供主題式、套餐式服務。

  堅持協同高效。強化部門間業務協同、係統聯通和數據共享,圍繞業務流程、辦理要素、申報方式、受理方式、聯辦機製、出件方式等進行優化,大幅減時間、減環節、減材料、減跑動,實現多個事項“一次告知、一表申請、一套材料、一窗(端)受理、一網辦理”。

  堅持依法監管。按照“誰審批、誰監管,誰主管、誰監管”的原則,在推進“一件事一次辦”過程中,強化審管銜接,嚴格落實有關部門監管責任,健全各司其職、各負其責、相互配合、齊抓共管的協同監管機製,確保事有人管、責有人負,實現無縫銜接。

  (三)工作目標。2022年底前,各地區要建立部門協同、整體聯動的工作機製,完成企業和個人政務服務“一件事一次辦”事項基礎清單中的任務,並結合各地實際拓展本地區“一件事一次辦”事項範圍。2025年底前,各地區“一件事一次辦”事項範圍進一步擴大,服務領域進一步拓展,企業和個人全生命周期重要階段涉及的更多政務服務事項實現“一件事一次辦”,打造政務服務升級版,更好滿足企業和群眾辦事需求。

  二、重點任務

  (一)推進企業全生命周期相關政務服務事項“一件事一次辦”。圍繞企業從開辦到注銷全生命周期的重要階段,梳理集成同一階段內需要到政府部門、公用企事業單位和服務機構辦理的多個單一政務服務事項,為企業提供開辦、工程建設、生產經營、惠企政策兌現、員工錄用、不動產登記、注銷等集成化辦理服務,提高辦事效率,降低辦事成本。

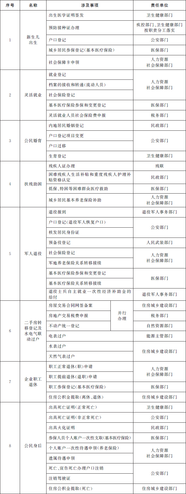
  (二)推進個人全生命周期相關政務服務事項“一件事一次辦”。圍繞個人從出生到身後全生命周期的重要階段,梳理集成同一階段內需要辦理的多個單一政務服務事項,為群眾提供新生兒出生、入園入學、大中專學生畢業、就業、就醫、婚育、扶殘助困、軍人退役、二手房交易及水電氣聯動過戶、退休、身後等集成化辦理服務,切實提升群眾辦事便捷度,減少跑動次數。

  三、優化“一件事一次辦”服務模式

  (一)科學設計流程。對“一件事一次辦”涉及的多個政務服務事項的設定依據、受理條件、申請材料、辦結時限、收費標準、辦理結果等要素進行梳理,合理調整前後置順序,優化辦理要素和業務流程,形成“一件事一次辦”事項辦理標準化工作規程和辦事指南,在線上線下服務渠道同源發布、同步更新。

  (二)簡化申報方式。對“一件事一次辦”涉及的多個政務服務事項的申請材料和表單,通過歸並、數據共享等方式進行精簡、優化,推行共享數據自動調用、個性信息自行填報、申請表單自動生成,實現“多表合一、一表申請”、“一套材料、一次提交”。除法律法規規定應當並行辦理的事項外,企業和群眾可根據實際需求自主選擇“一件事一次辦”涉及的全部或部分事項。

  (三)統一受理方式。根據企業和群眾辦事實際場景需求,科學合理設立線下“一件事一次辦”綜合受理窗口,在一個窗口綜合收件,實現“一窗受理”。在全國一體化政務服務平台設立“一件事一次辦”專欄,通過統一入口實現“一端受理”。

  (四)建立聯辦機製。厘清部門職責,加強部門協作。依托全國一體化政務服務平台,同步獲取受理信息和有關部門的辦理信息,開展聯動審批,推行聯合評審、聯合勘驗、聯合驗收等,強化線上線下審批協同。

  (五)提高出件效率。優化整合“一件事一次辦”涉及的出件環節,按照集約化、高效化的原則,采取窗口發放、物流快遞送達等靈活多樣的方式,將辦理結果和實體證照第一時間送達申請人。支持以信息化方式推送辦理結果和電子證照,依托政務服務平台實現“一端出件”。

  (六)加強綜合監管。針對“一件事一次辦”跨部門、跨業務的特點,健全監管製度,明確各環節監管部門及職責,完善監管規則和標準,落實監管措施,實施事前事中事後全鏈條監管。實行相對集中行政許可權改革的地區,要明確政務服務審批部門、行業主管部門的監管職責和邊界,強化審管協同和信息共享,推進“一件事一次辦”事項依法依規辦理,促進集成化辦理服務提升。

  四、加強“一件事一次辦”支撐能力建設

  (一)推進線下綜合受理窗口和線上受理專欄建設。縣級以上政務服務中心和鄉鎮(街道)便民服務中心要將“一件事一次辦”事項納入綜合受理窗口辦理,全麵推行“前台綜合受理、後台分類審批”。有條件的地區可將“一件事一次辦”事項延伸到村(社區)便民服務站。各地區要充分利用國家政務服務平台統一事項管理、身份認證、數據共享等公共支撐能力,加快本地區政務服務平台“一件事一次辦”事項辦理係統建設,在政務服務平台設立專欄,並向政務服務移動端(含APP、小程序等)、集成化自助服務終端等拓展,便利企業和群眾線上申辦、自助申辦。

  (二)推動“一件事一次辦”事項辦理相關業務係統互聯互通。各地區要加大對“一件事一次辦”事項辦理相關業務係統的整合力度,推動相關獨立辦理係統與本地區政務服務平台互聯互通、業務協同。國務院有關部門要以全國一體化政務服務平台為數據共享總樞紐,加快推動本部門涉及“一件事一次辦”事項辦理的垂直管理業務信息係統與地方政務服務平台深度對接,有效滿足各地區需求,實現“一次登錄、全網通辦”。

  (三)推進“一件事一次辦”事項辦理數據按需共享應用。各地區要按照“一件事一次辦”事項辦理業務流程,梳理數據共享需求、電子證照社會化應用場景清單,發揮政務數據共享協調機製作用,明確數據共享供需對接、規範使用、爭議處理、安全管理、技術支撐等製度流程,推進跨部門、跨層級數據依法依規有序共享。國務院有關部門要推動部門之間、部門與地方之間政務數據雙向共享,不斷提高共享數據質量和可用性、時效性。

  (四)建立健全“一件事一次辦”標準規範。製定政務服務“一件事一次辦”國家標準,圍繞事項名稱與編碼規則、事項管理、辦事流程、服務規範、服務質量、監督評價等方麵,建立健全標準體係,細化評價指標,完善評價方法。

  五、保障措施

  (一)加強組織領導。堅持黨對推進政務服務“一件事一次辦”工作的全麵領導。國務院辦公廳負責統籌推進全國政務服務“一件事一次辦”工作,對各地區各部門推進情況進行跟蹤督促和業務指導,組織編製並發布企業和個人政務服務“一件事一次辦”事項基礎清單,明確“一件事一次辦”事項名稱、涉及事項、責任單位。各省(自治區、直轄市)人民政府要統籌推進本地區政務服務“一件事一次辦”工作,圍繞基礎清單細化分解任務,明確時間節點、部門分工和監管責任,並因地製宜拓展本地區“一件事一次辦”事項範圍。各有關部門要積極推進主管行業領域政務服務“一件事一次辦”工作,並提供必要的政策、業務、係統、數據等支持。

  (二)加強協同配合。各地區要建立跨部門協同推進機製,結合實際明確“一件事一次辦”事項核心環節或第一個環節的辦理單位作為牽頭單位。牽頭單位要會同配合單位編製“一件事一次辦”事項辦理標準化工作規程和辦事指南,做好流程優化、係統對接、信息共享、電子證照應用、業務培訓等工作。配合單位要與牽頭單位密切協作,主動按時完成相關工作。

  (三)加強評價監督。各地區要推進政務服務“一件事一次辦”好差評工作,讓企業和群眾評判政務服務績效。加強對“一件事一次辦”事項辦理情況的跟蹤評估,對工作推進不及時、工作落實不到位、企業和群眾反映問題突出的,給予通報批評,並限期整改。

  (四)加強宣傳引導。各地區各有關部門要通過政府網站、政務新媒體、政務服務平台等及時發布政務服務“一件事一次辦”相關信息,同時做好政策解讀,不斷提高社會知曉度,積極營造有利於推進“一件事一次辦”的良好氛圍。

  附件:1.企業政務服務“一件事一次辦”事項基礎清單(2022年版)

  2.個人政務服務“一件事一次辦”事項基礎清單(2022年版)

國務院辦公廳    

2022年9月26日  

  (此件公開發布)


附件1

企業政務服務“一件事一次辦”事項基礎清單(2022年版)


企業政務服務“一件事一次辦”事項基礎清單(2022年版)


附件2

個人政務服務“一件事一次辦”事項基礎清單(2022年版)


個人政務服務“一件事一次辦”事項基礎清單(2022年版)

分享:

您訪問的鏈接即將離開“首都之窗”門戶網站 是否繼續?