政務公開 > 政策公開 > 規範性文件
  1. [主題分類] 城鄉建設、環境保護/城鄉建設(含住房)/行政執法
  2. [發文機構] 北京市人民政府
  3. [聯合發文單位]
  4. [實施日期]
  5. [成文日期] 2025-03-07
  6. [發文字號] 京政發〔2025〕5號
  7. [廢止日期]
  8. [發布日期] 2025-03-13
  9. [有效性]
  10. [文件來源] 政府公報 2025年 第15期(總第891期)

北京市人民政府關於收回一批行政執法職權的決定

打印
字號:        

京政發〔2025〕5號

各區人民政府,市政府各委、辦、局,各市屬機構:

  根據《中華人民共和國行政處罰法》《中華人民共和國行政強製法》及《北京市街道辦事處條例》等相關法律法規規定,按照黨中央全麵建立鄉鎮(街道)履行職責事項清單統一部署,切實為基層減負,市政府決定,收回一批下放到鄉鎮(街道)的行政執法職權,具體內容如下:

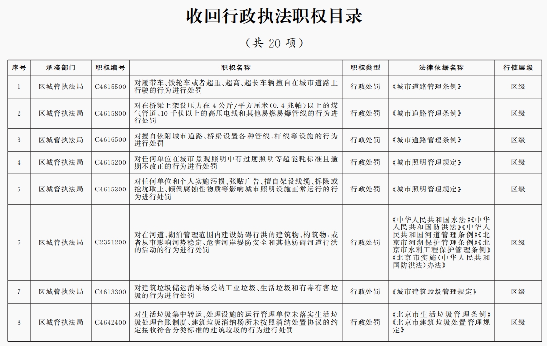
  一、自2025年4月1日起,將城市道路管理、城市照明管理、河湖保護管理、建築(生活)垃圾管理等方麵的12項行政處罰和與之相關的行政檢查職權收回到區城管執法局行使;將控製吸煙方麵的6項行政處罰和與之相關的行政檢查職權收回到區衛生健康委行使;將生產經營活動產生噪聲幹擾、服裝幹洗和機動車維修等項目產生異味和廢氣等2項行政處罰和與之相關的行政檢查職權收回到區生態環境局行使。

  二、市政府有關部門要高度重視,指導各區落實收回行政執法職權工作,進一步細化配套措施。各區要統一思想,組織區政府有關部門與鄉鎮(街道)按照《北京市人民政府辦公廳關於印發〈機構改革期間行政執法工作銜接規則〉的通知》(京政辦字〔2018〕42號),做好收回行政執法職權的工作銜接。

  因法律法規規章變更,需要對收回行政執法職權清單內的事項進行名稱變更、事項合並、權限劃分調整的,按照權力清單動態管理相關規定執行,市政府不再另行作出決定。

北京市人民政府    

2025年3月7日  

附件

收回行政執法職權目錄(共20項)

收回行政執法職權目錄(共20項)

分享:
相關解讀
相關政策

您訪問的鏈接即將離開“首都之窗”門戶網站 是否繼續?