京國動辦發〔2023〕116號
各區國動辦,北京經濟技術開發區開發建設局、綜合執法局,機關各處、各事業單位:
為進一步規範和完善行政處罰裁量權行使,依據《北京市安全生產條例》,北京市國防動員辦公室新增3項行政處罰職權,在《北京市人民防空係統行政處罰裁量基準(2021年修訂稿)》的基礎上,修訂形成《北京市人民防空係統行政處罰裁量基準(2023版)》,將新增3項行政處罰職權納入其中,現印發給你們,請嚴格貫徹執行。
本《北京市人民防空係統行政處罰裁量基準(2023版)》自2024年2月5日起實施,《北京市人民防空係統行政處罰裁量基準(2021年修訂稿)》(京人防發〔2021〕60號)同時廢止。
北京市國防動員辦公室
2023年12月28日
北京市人民防空係統行政處罰裁量基準(2023版)
第一章 總則
第一條 為進一步規範本市人民防空係統行政處罰裁量權的行使,根據國家和本市相關法律、法規和規章,製定本《基準》。
第二條 行使行政處罰裁量權,應當遵循合法、合理、適當的原則。
第三條 市和各區人民防空辦公室及北京經濟技術開發區開發建設局、綜合執法局實施行政處罰行使裁量權時,適用本《基準》。
第四條 《基準》的製定采取定檔加分階的方式進行劃分。各類違法行為依據社會危害性劃定為A、B、C三個基礎裁量檔。其中:“違法行為本身社會危害性嚴重的”對應A檔,“違法行為本身社會危害性一般的”對應B檔,“違法行為本身社會危害性輕微的”對應C檔。
劃定基礎裁量檔後,綜合考慮違法行為的情節、頻次、社會影響、是否符合從輕或減輕條件等因素,進一步劃分處罰裁量階,按照01―09進行編號,代表違法情節由輕到重、處罰階次由低到高。具體裁量基準見《北京市人民防空係統行政處罰裁量基準表》。
第二章 違法行為裁量檔次
第五條 違反《中華人民共和國人民防空法》第二十二條、《北京市人民防空條例》第十六條第一款規定,城市新建民用建築,違反國家和本市有關規定不修建戰時可用於防空的地下室的,其行為屬於基礎裁量A檔。依據《中華人民共和國人民防空法》第四十八條、《北京市人民防空條例》第四十四條的規定,上述違法行為的裁量幅度為:“警告,並責令限期修建,可以並處10萬元以下的罰款”。按照不同違法情節劃分為三個基礎裁量階,分別是:“警告,並責令限期修建,可以並處3萬元以下的罰款”;“警告,並責令限期修建,可以並處3萬元以上5萬元以下的罰款”;“警告,並責令限期修建,可以並處5萬元以上10萬元以下的罰款”。
第六條 違反《中華人民共和國人民防空法》第九條規定,侵占人民防空工程的,其行為屬於基礎裁量B檔。依據《中華人民共和國人民防空法》第四十九條第(一)項的規定,上述違法行為的裁量幅度為:“警告,並責令限期改正違法行為,可以對個人並處5000元以下的罰款、對單位並處1萬元至5萬元的罰款;造成損失的,應當依法賠償損失”。按照不同違法情節劃分為四個基礎裁量階,分別是:“不予行政處罰”;“警告,並責令限期改正違法行為,可以對個人並處2000元以下的罰款、對單位並處1萬元以上2萬元以下的罰款;造成損失的,應當依法賠償損失”;“警告,並責令限期改正違法行為,可以對個人並處2000元以上3000元以下的罰款、對單位並處2萬元以上3萬元以下的罰款;造成損失的,應當依法賠償損失”;“警告,並責令限期改正違法行為,可以對個人並處3000元以上5000元以下的罰款、對單位並處3萬元以上5萬元以下的罰款;造成損失的,應當依法賠償損失”。
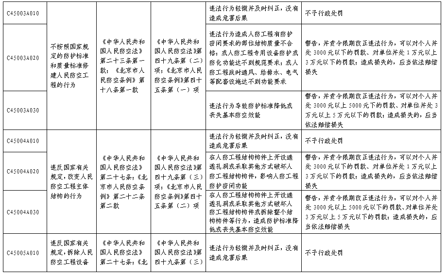
第七條 違反《中華人民共和國人民防空法》第二十三條第一款、《北京市人民防空條例》第十八條第一款規定,不按照國家規定的防護標準和質量標準修建人民防空工程的,其行為屬於基礎裁量A檔。依據《中華人民共和國人民防空法》第四十九條第(二)項、《北京市人民防空條例》第四十五條第(一)項的規定,上述違法行為的裁量幅度為:“警告,並責令限期改正違法行為,可以對個人並處5000元以下的罰款、對單位並處1萬元至5萬元的罰款;造成損失的,應當依法賠償損失”。按照不同違法情節劃分為三個基礎裁量階,分別是:“不予行政處罰”;“警告,並責令限期改正違法行為,可以對個人並處3000元以下的罰款、對單位並處1萬元以上3萬元以下的罰款;造成損失的,應當依法賠償損失”;“警告,並責令限期改正違法行為,可以對個人並處3000元以上5000元以下的罰款、對單位並處3萬元以上5萬元以下的罰款;造成損失的,應當依法賠償損失”。
第八條 違反《中華人民共和國人民防空法》第二十七條、《北京市人民防空條例》第二十二條第二款規定,違反國家有關規定,改變人民防空工程主體結構的,其行為屬於基礎裁量A檔。依據《中華人民共和國人民防空法》第四十九條第(三)項、《北京市人民防空條例》第四十五條第(二)項的規定,上述違法行為的裁量幅度為:“警告,並責令限期改正違法行為,可以對個人並處5000元以下的罰款、對單位並處1萬元至5萬元的罰款;造成損失的,應當依法賠償損失”。按照不同違法情節劃分為三個基礎裁量階,分別是:“不予行政處罰”;“警告,並責令限期改正違法行為,可以對個人並處3000元以下的罰款、對單位並處1萬元以上3萬元以下的罰款;造成損失的,應當依法賠償損失”;“警告,並責令限期改正違法行為,可以對個人並處3000元以上5000元以下的罰款、對單位並處3萬元以上5萬元以下的罰款;造成損失的,應當依法賠償損失”。
第九條 違反《中華人民共和國人民防空法》第二十七條、《北京市人民防空條例》第二十二條第二款規定,違反國家有關規定,拆除人民防空工程設備設施的,其行為屬於基礎裁量A檔。依據《中華人民共和國人民防空法》第四十九條第(三)項、《北京市人民防空條例》第四十五條第(二)項的規定,上述違法行為的裁量幅度為:“警告,並責令限期改正違法行為,可以對個人並處5000元以下的罰款、對單位並處1萬元至5萬元的罰款;造成損失的,應當依法賠償損失”。按照不同違法情節劃分為四個基礎裁量階,分別是:“不予行政處罰”;“警告,並責令限期改正違法行為,可以對個人並處2000元以下的罰款、對單位並處1萬元以上2萬元以下的罰款;造成損失的,應當依法賠償損失”;“警告,並責令限期改正違法行為,可以對個人並處2000元以上3000元以下的罰款、對單位並處2萬元以上3萬元以下的罰款;造成損失的,應當依法賠償損失”;“警告,並責令限期改正違法行為,可以對個人並處3000元以上5000元以下的罰款、對單位並處3萬元以上5萬元以下的罰款;造成損失的,應當依法賠償損失”。
第十條 違反《中華人民共和國人民防空法》第二十七條、《北京市人民防空條例》第二十二條第二款、第三款,違反國家有關規定,采用其他方法危害人民防空工程的安全和使用效能的,其行為屬於基礎裁量B檔。依據《中華人民共和國人民防空法》第四十九條第(三)項、《北京市人民防空條例》第四十五條第(二)項的規定,上述違法行為的裁量幅度為:“警告,並責令限期改正違法行為,可以對個人並處5000元以下的罰款、對單位並處1萬元至5萬元的罰款;造成損失的,應當依法賠償損失”。按照不同違法情節劃分為四個基礎裁量階,分別是:“不予行政處罰”;“警告,並責令限期改正違法行為,可以對個人並處2000元以下的罰款、對單位並處1萬元以上2萬元以下的罰款;造成損失的,應當依法賠償損失”;“警告,並責令限期改正違法行為,可以對個人並處2000元以上3000元以下的罰款、對單位並處2萬元以上3萬元以下的罰款;造成損失的,應當依法賠償損失”;“警告,並責令限期改正違法行為,可以對個人並處3000元以上5000元以下的罰款、對單位並處3萬元以上5萬元以下的罰款;造成損失的,應當依法賠償損失”。
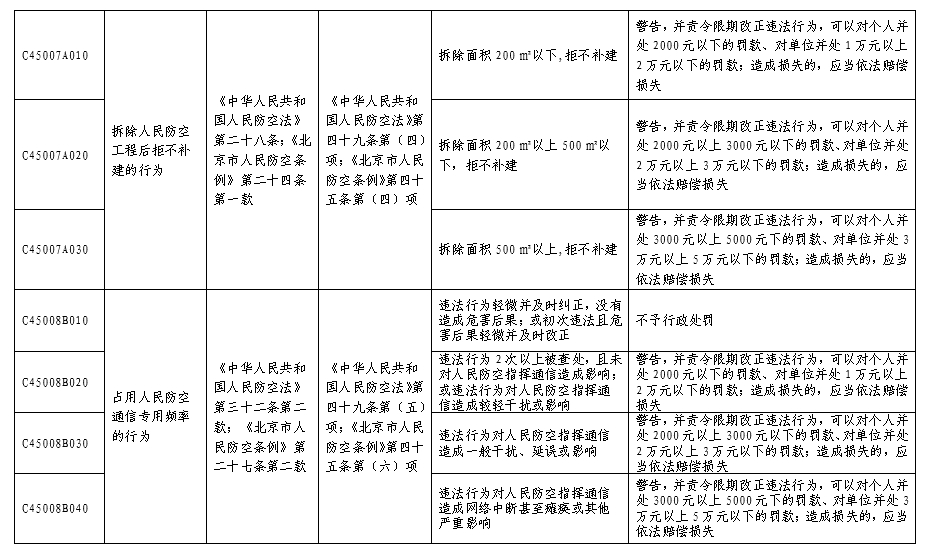
第十一條 違反《中華人民共和國人民防空法》第二十八條、《北京市人民防空條例》第二十四條第一款規定,拆除人民防空工程後拒不補建的,其行為屬於基礎裁量A檔。依據《中華人民共和國人民防空法》第四十九條第(四)項、《北京市人民防空條例》第四十五條第(四)項的規定,上述違法行為的裁量幅度為:“警告,並責令限期改正違法行為,可以對個人並處5000元以下的罰款、對單位並處1萬元至5萬元的罰款;造成損失的,應當依法賠償損失”。按照不同違法情節劃分為三個基礎裁量階,分別是:“警告,並責令限期改正違法行為,可以對個人並處2000元以下的罰款、對單位並處1萬元以上2萬元以下的罰款;造成損失的,應當依法賠償損失”;“警告,並責令限期改正違法行為,可以對個人並處2000元以上3000元以下的罰款、對單位並處2萬元以上3萬元以下的罰款;造成損失的,應當依法賠償損失”;“警告,並責令限期改正違法行為,可以對個人並處3000元以上5000元以下的罰款、對單位並處3萬元以上5萬元以下的罰款;造成損失的,應當依法賠償損失”。
第十二條 違反《中華人民共和國人民防空法》第三十二條第二款、《北京市人民防空條例》第二十七條第二款規定,占用人民防空通信專用頻率的,其行為屬於基礎裁量B檔。依據《中華人民共和國人民防空法》第四十九條第(五)項、《北京市人民防空條例》第四十五條第(六)項的規定,上述違法行為的裁量幅度為:“警告,並責令限期改正違法行為,可以對個人並處5000元以下的罰款、對單位並處1萬元至5萬元的罰款;造成損失的,應當依法賠償損失”。按照不同違法情節劃分為四個基礎裁量階,分別是:“不予行政處罰”;“警告,並責令限期改正違法行為,可以對個人並處2000元以下的罰款、對單位並處1萬元以上2萬元以下的罰款;造成損失的,應當依法賠償損失”;“警告,並責令限期改正違法行為,可以對個人並處2000元以上3000元以下的罰款、對單位並處2萬元以上3萬元以下的罰款;造成損失的,應當依法賠償損失”;“警告,並責令限期改正違法行為,可以對個人並處3000元以上5000元以下的罰款、對單位並處3萬元以上5萬元以下的罰款;造成損失的,應當依法賠償損失”。
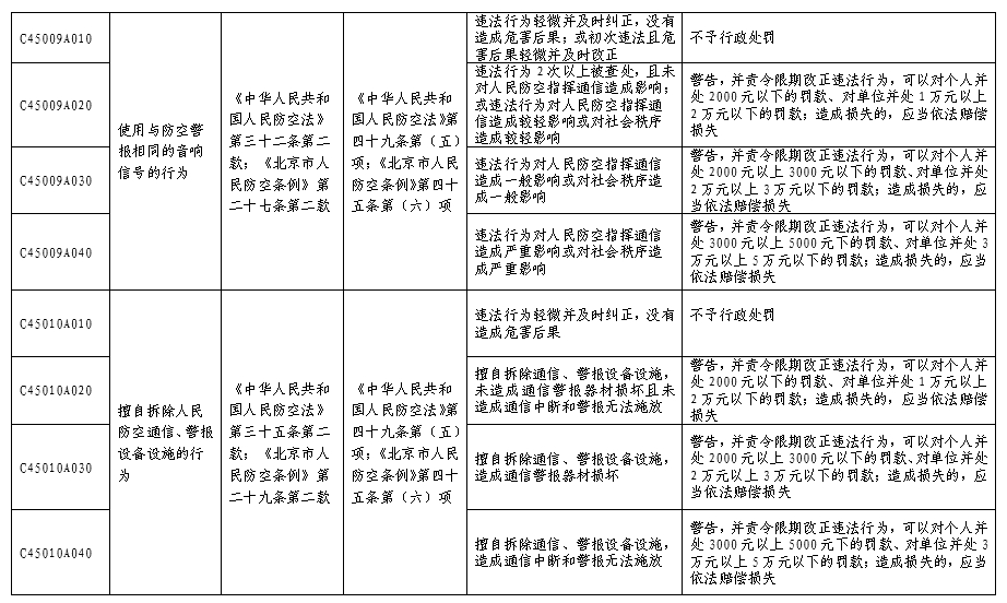
第十三條 違反《中華人民共和國人民防空法》第三十二條第二款、《北京市人民防空條例》第二十七條第二款規定,使用與防空警報相同的音響信號的,其行為屬於基礎裁量A檔。依據《中華人民共和國人民防空法》第四十九條第(五)項、《北京市人民防空條例》第四十五條第(六)項的規定,上述違法行為的裁量幅度為:“警告,並責令限期改正違法行為,可以對個人並處5000元以下的罰款、對單位並處1萬元至5萬元的罰款;造成損失的,應當依法賠償損失”。按照不同違法情節劃分為四個基礎裁量階,分別是:“不予行政處罰”;“警告,並責令限期改正違法行為,可以對個人並處2000元以下的罰款、對單位並處1萬元以上2萬元以下的罰款;造成損失的,應當依法賠償損失”;“警告,並責令限期改正違法行為,可以對個人並處2000元以上3000元以下的罰款、對單位並處2萬元以上3萬元以下的罰款;造成損失的,應當依法賠償損失”;“警告,並責令限期改正違法行為,可以對個人並處3000元以上5000元以下的罰款、對單位並處3萬元以上5萬元以下的罰款;造成損失的,應當依法賠償損失”。
第十四條 違反《中華人民共和國人民防空法》第三十五條第二款、《北京市人民防空條例》第二十九條第二款規定,擅自拆除人民防空通信、警報設備設施的,其行為屬於基礎裁量A檔。依據《中華人民共和國人民防空法》第四十九條第(五)項、《北京市人民防空條例》第四十五條第(六)項的規定,上述違法行為的裁量幅度為:“警告,並責令限期改正違法行為,可以對個人並處5000元以下的罰款、對單位並處1萬元至5萬元的罰款;造成損失的,應當依法賠償損失”。按照不同違法情節劃分為四個基礎裁量階,分別是:“不予行政處罰”;“警告,並責令限期改正違法行為,可以對個人並處2000元以下的罰款、對單位並處1萬元以上2萬元以下的罰款;造成損失的,應當依法賠償損失”;“警告,並責令限期改正違法行為,可以對個人並處2000元以上3000元以下的罰款、對單位並處2萬元以上3萬元以下的罰款;造成損失的,應當依法賠償損失”;“警告,並責令限期改正違法行為,可以對個人並處3000元以上5000元以下的罰款、對單位並處3萬元以上5萬元以下的罰款;造成損失的,應當依法賠償損失”。
第十五條 違反《中華人民共和國人民防空法》第三十二條第一款、《北京市人民防空條例》第二十七條第一款規定,阻撓安裝人民防空通信、警報設施,拒不改正的,其行為屬於基礎裁量B檔。依據《中華人民共和國人民防空法》第四十九條第(六)項、《北京市人民防空條例》第四十五條第(五)項的規定,上述違法行為的裁量幅度為:“警告,並責令限期改正違法行為,可以對個人並處5000元以下的罰款、對單位並處1萬元至5萬元的罰款;造成損失的,應當依法賠償損失”。按照不同違法情節劃分為四個基礎裁量階,分別是:“不予行政處罰”;“警告,並責令限期改正違法行為,可以對個人並處2000元以下的罰款、對單位並處1萬元以上2萬元以下的罰款;造成損失的,應當依法賠償損失”;“警告,並責令限期改正違法行為,可以對個人並處2000元以上3000元以下的罰款、對單位並處2萬元以上3萬元以下的罰款;造成損失的,應當依法賠償損失”;“警告,並責令限期改正違法行為,可以對個人並處3000元以上5000元以下的罰款、對單位並處3萬元以上5萬元以下的罰款;造成損失的,應當依法賠償損失”。
第十六條 違反《中華人民共和國人民防空法》第二十七條、《北京市人民防空條例》第二十三條規定,向人民防空工程內排放廢水、廢氣或者傾倒廢棄物的,其行為屬於基礎裁量B檔。依據《中華人民共和國人民防空法》第四十九條第(七)項、《北京市人民防空條例》第四十五條第(三)項的規定,上述違法行為的裁量幅度為:“警告,並責令限期改正違法行為,可以對個人並處5000元以下的罰款、對單位並處1萬元至5萬元的罰款;造成損失的,應當依法賠償損失”。按照不同違法情節劃分為四個基礎裁量階,分別是:“不予行政處罰”;“警告,並責令限期改正違法行為,可以對個人並處2000元以下的罰款、對單位並處1萬元以上2萬元以下的罰款;造成損失的,應當依法賠償損失”;“警告,並責令限期改正違法行為,可以對個人並處2000元以上3000元以下的罰款、對單位並處2萬元以上3萬元以下的罰款;造成損失的,應當依法賠償損失”;“警告,並責令限期改正違法行為,可以對個人並處3000元以上5000元以下的罰款、對單位並處3萬元以上5萬元以下的罰款;造成損失的,應當依法賠償損失”。
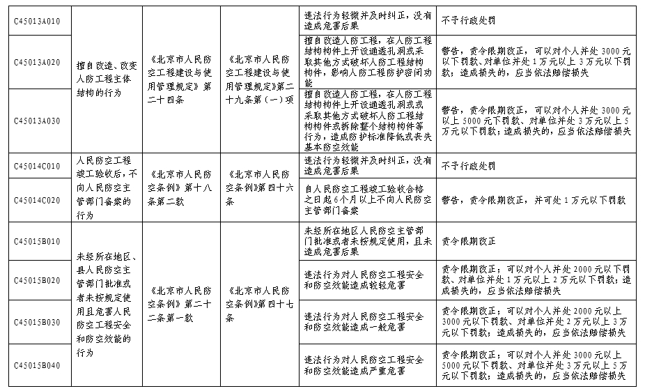
第十七條 違反《北京市人民防空工程建設與使用管理規定》第二十四條規定,擅自改造、改變人防工程主體結構的,其行為屬於基礎裁量A檔。依據《北京市人民防空工程建設與使用管理規定》第二十九條第(一)項的規定,上述違法行為的裁量幅度為:“警告,責令限期改正,可以對個人並處5000元以下罰款、對單位並處1萬元至5萬元罰款;造成損失的,應當依法賠償損失”。按照不同違法情節劃分為三個基礎裁量階,分別是:“不予行政處罰”;“警告,責令限期改正,可以對個人並處3000元以下罰款、對單位並處1萬元以上3萬元以下罰款;造成損失的,應當依法賠償損失”;“警告,責令限期改正,可以對個人並處3000元以上5000元以下罰款、對單位並處3萬元以上5萬元以下罰款;造成損失的,應當依法賠償損失”。
第十八條 違反《北京市人民防空條例》第十八條第二款規定,人民防空工程竣工驗收後,不向人民防空主管部門備案的,其行為屬於基礎裁量C檔。依據《北京市人民防空條例》第四十六條的規定,上述違法行為的裁量幅度為“警告,責令限期改正,並可處1萬元以下罰款”。按照不同違法情節劃分為兩個基礎裁量階,分別是:“不予行政處罰”;“警告,責令限期改正,並處1萬元以下罰款”。
第十九條 違反《北京市人民防空條例》第二十二條第一款規定,未經所在地區、縣人民防空主管部門批準或者未按規定使用且危害人民防空工程安全和防空效能的,其行為屬於基礎裁量B檔。依據《北京市人民防空條例》第四十七條的規定,上述違法行為的裁量幅度為:“責令限期改正;危害人民防空工程安全和防空效能的,可以對個人並處5000元以下罰款,對單位並處1萬元以上5萬元以下罰款;造成損失的,應當依法賠償損失”。按照不同違法情節劃分為四個基礎裁量階,分別是:“不予行政處罰”;“責令限期改正,可以對個人並處2000元以下罰款、對單位並處1萬元以上2萬元以下罰款;造成損失的,應當依法賠償損失”;“責令限期改正,可以對個人並處2000元以上3000元以下罰款、對單位並處2萬元以上3萬元以下罰款;造成損失的,應當依法賠償損失”;“責令限期改正,可以對個人並處3000元以上5000元以下罰款、對單位並處3萬元以上5萬元以下罰款;造成損失的,應當依法賠償損失”。
第二十條 違反《北京市人民防空工程和普通地下室安全使用管理辦法》第五條第(一)項規定,地下空間安全使用責任人未製定落實治安、消防、衛生、建築等管理法律、法規、規章的具體措施的,其行為屬於基礎裁量C檔。依據《北京市人民防空工程和普通地下室安全使用管理辦法》第二十一條第(一)項的規定,上述違法行為的裁量幅度為“500元以上1000元以下罰款”。按照不同違法情節劃分為三個基礎裁量階,分別是:“不予行政處罰”;“對安全使用責任人處500元罰款”;“對安全使用責任人處500元以上1000元以下罰款”。
第二十一條 違反《北京市人民防空工程和普通地下室安全使用管理辦法》第五條第(二)項規定,地下空間安全使用責任人未建立防火、防汛、治安、衛生等責任製度的,其行為屬於基礎裁量C檔。依據《北京市人民防空工程和普通地下室安全使用管理辦法》第二十一條第(一)項的規定,上述違法行為的裁量幅度為“500元以上1000元以下罰款”。按照不同違法情節劃分為三個基礎裁量階,分別是:“不予行政處罰”;“對安全使用責任人處500元罰款”;“對安全使用責任人處500元以上1000元以下罰款”。
第二十二條 違反《北京市人民防空工程和普通地下室安全使用管理辦法》第五條第(六)項規定,不按規定在人民防空工程入口處設置人民防空工程使用標誌牌的,其行為屬於基礎裁量C檔。依據《北京市人民防空工程和普通地下室安全使用管理辦法》第二十一條第(二)項的規定,上述違法行為的裁量幅度為“500元以上1000元以下罰款”。按照不同違法情節劃分為兩個基礎裁量階,分別是:“不予行政處罰”;“對安全使用責任人處500元以上1000元以下罰款”。
第二十三條 違反《北京市人民防空工程和普通地下室安全使用管理辦法》第六條第(九)項規定,地下空間容納的人員超過核定人數的,其行為屬於基礎裁量C檔。依據《北京市人民防空工程和普通地下室安全使用管理辦法》第二十二條第二款的規定,上述違法行為的裁量幅度為“責令改正,並處3萬元罰款”按照不同違法情節劃分為兩個基礎裁量階,分別是:“不予行政處罰”;“責令改正,並處3萬元罰款”。
第二十四條 違反《建設工程質量管理條例》第十六條第三款規定,建設工程驗收不合格,擅自交付使用的,其行為屬於基礎裁量B檔。依據《建設工程質量管理條例》第五十八條第(二)項規定,上述違法行為的裁量幅度為:“責令改正,處工程合同價款2%以上4%以下的罰款;造成損失的,依法承擔賠償責任”。按照不同違法情節劃分為四個基礎裁量階,分別是:“責令改正,不予行政處罰”;“責令改正,處工程合同價款2%以上2.5%以下的罰款;造成損失的,依法承擔賠償責任”;“責令改正,處工程合同價款2.5%以上3.5%以下的罰款;造成損失的,依法承擔賠償責任”;“責令改正,處工程合同價款3.5%以上4%以下的罰款;造成損失的,依法承擔賠償責任”。
第二十五條 違反《建設工程質量管理條例》第二十九條和《北京市建設工程質量條例》第十一條規定,施工單位在施工中使用不合格的建築材料、建築構配件和設備的,其行為屬於基礎裁量A檔。依據《建設工程質量管理條例》第六十四條和《北京市建設工程質量條例》第七十五條規定,上述違法行為的裁量幅度為:“責令改正,處工程合同價款2%以上4%以下的罰款”。按照不同違法情節劃分為四個基礎裁量階,分別是:“責令改正,不予行政處罰”;“責令改正,處工程合同價款2%以上2.5%以下的罰款”;“責令改正,處工程合同價款2.5%以上3.5%以下的罰款”;“責令改正,處工程合同價款3.5%以上4%以下的罰款”。
第二十六條 違反《建設工程質量管理條例》第七條第一款規定,建設單位將建設工程委托給不具有相應資質等級的工程監理單位的,其行為屬於基礎裁量B檔。依據《建設工程質量管理條例》第五十四條規定,上述違法行為的裁量幅度為:“責令改正,處50萬元以上100萬元以下的罰款”。按照不同違法情節劃分為三個基礎裁量階,分別是:“責令改正,處50萬元以上65萬元以下的罰款”;“責令改正,處65萬元以上85萬元以下的罰款”;“責令改正,處85萬元以上100萬元以下的罰款”。
第二十七條 違反《北京市建設工程質量條例》第四十四條規定,施工單位將隱蔽工程、檢驗批、分項工程、分部工程未經監理單位驗收或者驗收不合格,進行下一工序施工的,其行為屬於基礎裁量A檔。依據《北京市建設工程質量條例》第八十七條第(三)項規定,上述違法行為的裁量幅度為:“責令改正,處3萬元以上10萬元以下的罰款”。按照不同違法情節劃分為四個基礎裁量階,分別是:“責令改正,不予行政處罰”;“責令改正,處3萬元以上5萬元以下的罰款”;“責令改正,處5萬元以上8萬元以下的罰款”;“責令改正,處8萬元以上10萬元以下的罰款”。
第二十八條 違反《北京市建設工程質量條例》第二十條規定,從事工程建設活動的專業技術人員簽署虛假、錯誤技術文件的,其行為屬於基礎裁量B檔。依據《北京市建設工程質量條例》第八十條規定,上述違法行為的裁量幅度為:“責令改正,處1萬元以上5萬元以下的罰款”。按照不同違法情節劃分為四個基礎裁量階,分別是:“責令改正,不予行政處罰”;“責令改正,處1萬元以上2萬元以下的罰款”;“責令改正,處2萬元以上3萬元以下的罰款”;“責令改正,處3萬元以上5萬元以下的罰款”。
第二十九條 違反《建設工程質量管理條例》第十四條第二款規定,建設單位明示或者暗示施工單位使用不合格的建築材料、建築構配件和設備的,其行為屬於基礎裁量B檔。依據《建設工程質量管理條例》第五十六條第(七)項規定,上述違法行為的裁量幅度為:“責令改正,處20萬元以上50萬元以下的罰款”。按照不同違法情節劃分為四個基礎裁量階,分別是:“責令改正,不予行政處罰”;“責令改正,處20萬元以上30萬元以下的罰款”;“責令改正,處30萬元以上40萬元以下的罰款”;“責令改正,處40萬元以上50萬元以下的罰款”。
第三十條 違反《北京市建設工程質量條例》第四十一條規定,建設單位未按照規定委托檢測單位進行檢測的,其行為屬於基礎裁量B檔。依據《北京市建設工程質量條例》第八十八條規定,上述違法行為的裁量幅度為:“責令改正,處10萬元以上30萬元以下的罰款”。按照不同違法情節劃分為四個基礎裁量階,分別是:“責令改正,不予行政處罰”;“責令改正,處10萬元以上15萬元以下的罰款”;“責令改正,處15萬元以上25萬元以下的罰款”;“責令改正,處25萬元以上30萬元以下的罰款”。
第三十一條 違反《建設工程質量管理條例》第二十九條規定,施工單位在施工中未對建築材料、建築構配件、設備和商品混凝土進行檢驗的,其行為屬於基礎裁量A檔。依據《建設工程質量管理條例》第六十五條規定,上述違法行為的裁量幅度為:“責令改正,處10萬元以上20萬元以下的罰款”。按照不同違法情節劃分為四個基礎裁量階,分別是:“責令改正,不予行政處罰”;“責令改正,處10萬元以上15萬元以下的罰款”;“責令改正,處15萬元以上18萬元以下的罰款”;“責令改正,處18萬元以上20萬元以下的罰款”。
第三十二條 違反《建設工程質量管理條例》第十條第二款規定,建設單位明示或者暗示設計單位或者施工單位違反工程建設強製性標準,降低工程質量的,其行為屬於基礎裁量B檔。依據《建設工程質量管理條例》第五十六條第(三)項規定,上述違法行為的裁量幅度為:“責令改正,處20萬元以上50萬元以下的罰款”。按照不同違法情節劃分為四個基礎裁量階,分別是:“責令改正,不予行政處罰”;“責令改正,處20萬元以上30萬元以下的罰款”;“責令改正,處30萬元以上40萬元以下的罰款”;“責令改正,處40萬元以上50萬元以下的罰款”。
第三十三條 違反《北京市建設工程質量條例》第三十九條規定,建設單位采購混凝土預製構件、鋼筋和鋼結構構件,未組織到貨檢驗的,其行為屬於基礎裁量B檔。依據《北京市建設工程質量條例》第八十六條規定,上述違法行為的裁量幅度為:“責令改正,處10萬元以上20萬元以下的罰款”。按照不同違法情節劃分為兩個基礎裁量階,分別是:“責令改正,不予行政處罰”;“責令改正,處10萬元以上20萬元以下的罰款”。
第三十四條 違反《建設工程質量管理條例》第三十四條第二款規定,工程監理單位允許其他單位或者個人以本單位名義承攬工程的,其行為屬於基礎裁量A檔。依據《建設工程質量管理條例》第六十一條規定,上述違法行為的裁量幅度為:“責令改正,對工程監理單位處合同約定的監理酬金1倍以上2倍以下的罰款”。按照不同違法情節劃分為三個基礎裁量階,分別是:“責令改正,對工程監理單位處監理酬金1倍以上1.5倍以下的罰款”;“責令改正,對工程監理單位處監理酬金1.5倍以上1.75倍以下的罰款”;“責令改正,對工程監理單位處監理酬金1.75倍以上2倍以下的罰款”。
第三十五條 違反《北京市建設工程質量條例》第十六條第二款、第十八條第二款、第二十六條規定,建設、勘察、設計、施工、監理等單位的項目負責人,供應涉及建築主體和承重結構材料的單位的法定代表人未簽署工程質量終身責任承諾書,或者建設單位未提交工程質量終身責任承諾書的,其行為屬於基礎裁量B檔。依據《北京市建設工程質量條例》第七十八條規定,上述違法行為的裁量幅度為:“責令限期改正,逾期未改正的,處1萬元以上3萬元以下的罰款。”。按照不同違法情節劃分為三個基礎裁量階,分別是:“責令限期改正,不予行政處罰”;“逾期不超過1個月未改正的,處1萬元以上2萬元以下的罰款”;“逾期1個月未改正的,處2萬元以上3萬元以下的罰款”。
第三十六條 違反《北京市建設工程質量條例》第二十一條規定,使用未通過培訓考核的關鍵崗位專業技術人員的,其行為屬於基礎裁量B檔。依據《北京市建設工程質量條例》第八十一條第(三)項規定,上述違法行為的裁量幅度為:“責令改正,處1萬元以上5萬元以下的罰款”。按照不同違法情節劃分為三個基礎裁量階,分別是:“責令改正,處1萬元以上2萬元以下的罰款”;“責令改正,處2萬元以上3萬元以下的罰款”;“責令改正,處3萬元以上5萬元以下的罰款”。
第三十七條 違反《北京市建設工程質量條例》第四十八條第二款規定,施工單位在工程竣工驗收中將不合格工程按照合格驗收的,其行為屬於基礎裁量B檔。依據《北京市建設工程質量條例》第九十四條第一款規定,上述違法行為的裁量幅度為:“責令改正,處工程合同價款1%以上2%以下的罰款”。按照不同違法情節劃分為三個基礎裁量階,分別是:“責令改正,不予行政處罰”;“責令改正,處工程合同價款1%以上1.5%以下的罰款”;“責令改正,處工程合同價款1.5%以上2%以下的罰款”。
第三十八條 違反《建設工程質量管理條例》第十五條第二款規定,房屋建築使用者在裝修過程中擅自變動房屋建築主體和承重結構的,其行為屬於基礎裁量A檔。依據《建設工程質量管理條例》第六十九條規定,上述違法行為的裁量幅度為:“責令改正,處5萬元以上10萬元以下的罰款;造成損失的,依法承擔賠償責任”。按照不同違法情節劃分為兩個基礎裁量階,分別是:“責令改正,處5萬元以上8萬元以下的罰款;造成損失的,依法承擔賠償責任”;“責令改正,處8萬元以上10萬元以下的罰款;造成損失的,依法承擔賠償責任”。
第三十九條 違反《建設工程質量管理條例》第十五條第一款規定,涉及建築主體或者承重結構變動的裝修工程,建設單位沒有設計方案擅自施工的,其行為屬於基礎裁量A檔。依據《建設工程質量管理條例》第六十九條規定,上述違法行為的裁量幅度為:“責令改正,處50萬元以上100萬元以下的罰款;造成損失的,依法承擔賠償責任”。按照不同違法情節劃分為兩個基礎裁量階,分別是:“責令改正,處50萬元以上75萬元以下的罰款;造成損失的,依法承擔賠償責任”;“責令改正,處75萬元以上100萬元以下的罰款;造成損失的,依法承擔賠償責任”。
第四十條 違反《建設工程質量管理條例》第六十七條第(二)項規定,工程監理單位將不合格的建設工程、建築材料、建築構配件和設備按照合格簽字的,其行為屬於基礎裁量A檔。依據《建設工程質量管理條例》第六十七條第(二)項規定,上述違法行為的裁量幅度為:“責令改正,處50萬元以上100萬元以下的罰款;造成損失的,承擔連帶賠償責任”。按照不同違法情節劃分為四個基礎裁量階,分別是:“責令改正,不予行政處罰”;“責令改正,處50萬元以上65萬元以下的罰款;造成損失的,承擔連帶賠償責任”;“責令改正,處65萬元以上85萬元以下的罰款;造成損失的,承擔連帶賠償責任”;“責令改正,處85萬元以上100萬元以下的罰款;造成損失的,承擔連帶賠償責任”。
第四十一條 違反《建設工程質量管理條例》第七條第一款,發包單位將工程發包給不具有相應資質條件的承包單位或者委托給不具有相應資質等級的工程監理單位的,其行為屬於基礎裁量A檔。依據《建設工程質量管理條例》第五十四條規定,上述違法行為的裁量幅度為:“責令改正,處50萬元以上100萬元以下的罰款。”。按照不同違法情節劃分為三個基礎裁量階,分別是:“責令改正,處50萬元以上65萬元以下的罰款”;“責令改正,處65萬元以上85萬元以下的罰款”;“責令改正,處85萬元以上100萬元以下的罰款”。
第四十二條 違反《北京市建設工程質量條例》第九十條第二款規定,施工單位不執行監理單位停工整改要求的,其行為屬於基礎裁量B檔。依據《北京市建設工程質量條例》第九十條第二款規定,上述違法行為的裁量幅度為:“責令改正,處3萬元以上10萬元以下的罰款”。按照不同違法情節劃分為四個基礎裁量階,分別是:“責令改正,不予行政處罰”;“責令改正,處3萬元以上5萬元以下的罰款”;“責令改正,處5萬元以上8萬元以下的罰款”;“責令改正,處8萬元以上10萬元以下的罰款”。
第四十三條 違反《建設工程質量管理條例》第十六條第一款規定,建設單位將不合格的建設工程按照合格工程驗收的,其行為屬於基礎裁量B檔。依據《建設工程質量管理條例》第五十八條第(三)項規定,上述違法行為的裁量幅度為:“責令改正,處工程合同價款2%以上4%以下的罰款;造成損失的,依法承擔賠償責任”。按照不同違法情節劃分為三個基礎裁量階,分別是:“責令改正,處工程合同價款2%以上2.5%以下的罰款;造成損失的,依法承擔賠償責任”;“責令改正,處工程合同價款2.5%以上3.5%以下的罰款;造成損失的,依法承擔賠償責任”;“責令改正,處工程合同價款3.5%以上4%以下的罰款;造成損失的,依法承擔賠償責任”。
第四十四條 違反《建設工程質量管理條例》第十二條規定,建設項目必須實行工程監理而未實行工程監理的,其行為屬於基礎裁量A檔。依據《建設工程質量管理條例》第五十六條第(五)項規定,上述違法行為的裁量幅度為:“責令改正,處20萬元以上50萬元以下的罰款”。按照不同違法情節劃分為三個基礎裁量階,分別是:“責令改正,處20萬元以上30萬元以下的罰款”;“責令改正,處30萬元以上40萬元以下的罰款”;“責令改正,處40萬元以上50萬元以下的罰款”。
第四十五條 違反《建設工程質量管理條例》第二十五條第三款、《北京市建設工程質量條例》第三十四條第二款規定,承包單位將承包的工程轉包或者違反本條例規定進行分包的,其行為屬於基礎裁量A檔。依據《建設工程質量管理條例》第六十二條第一款、《北京市建設工程質量條例》第八十四條第三款規定,上述違法行為的裁量幅度為:“責令改正,對施工單位處工程合同價款0.5%以上1%以下的罰款”。按照不同違法情節劃分為三個基礎裁量階,分別是:“責令改正,對施工單位處工程合同價款0.5%以上0.75%以下的罰款”;“責令改正,對施工單位處工程合同價款0.75%以上0.9%以下的罰款”;“責令改正,對施工單位處工程合同價款0.9%以上1%以下的罰款”。
第四十六條 違反《北京市建設工程質量條例》第三十九條規定,建設單位采購的建築材料、建築構配件和設備不合格且用於工程的,其行為屬於基礎裁量A檔。依據《北京市建設工程質量條例》第八十六條規定,上述違法行為的裁量幅度為:“責令改正,處20萬元以上50萬元以下的罰款”。按照不同違法情節劃分為四個基礎裁量階,分別是:“責令改正,不予行政處罰”;“責令改正,處20萬元以上30萬元以下的罰款”;“責令改正,處30萬元以上40萬元以下的罰款”;“責令改正,處40萬元以上50萬元以下的罰款”。
第四十七條 違反《建設工程質量管理條例》第十八條第二款規定,設計單位允許其他單位或者個人以本單位名義承攬工程的,其行為屬於基礎裁量A檔。依據《建設工程質量管理條例》第六十一條規定,上述違法行為的裁量幅度為:“責令改正,處合同約定的設計費1倍以上2倍以下的罰款”。按照不同違法情節劃分為三個基礎裁量階,分別是:“責令改正,處合同約定的設計費1倍以上1.5倍以下的罰款”;“責令改正,處合同約定的設計費1.5倍以上1.75倍以下的罰款”;“責令改正,處合同約定的設計費1.75倍以上2倍以下的罰款”。
第四十八條 違反《建設工程質量管理條例》第三十一條規定,施工單位未對涉及結構安全的試塊、試件以及有關材料取樣檢測的,其行為屬於基礎裁量A檔。依據《建設工程質量管理條例》第六十五條規定,上述違法行為的裁量幅度為:“責令改正,處10萬元以上20萬元以下的罰款;造成損失的,依法承擔賠償責任”。按照不同違法情節劃分為三個基礎裁量階,分別是:“責令改正,不予行政處罰”;“責令改正,處10萬元以上15萬元以下的罰款;造成損失的,依法承擔賠償責任”;“責令改正,處15萬元以上20萬元以下的罰款;造成損失的,依法承擔賠償責任”。
第四十九條 違反《中華人民共和國建築法》第三十四條第二款規定,工程監理單位與建設單位或者建築施工企業串通,弄虛作假、降低工程質量的,其行為屬於基礎裁量A檔。依據《中華人民共和國建築法》第六十九條第一款、《建設工程質量管理條例》第六十七條第(一)項規定,上述違法行為的裁量幅度為:“責令改正,處50萬元以上100萬元以下的罰款;造成損失的,承擔連帶賠償責任”。按照不同違法情節劃分為四個基礎裁量階,分別是:“責令改正,不予行政處罰”;“責令改正,處50萬元以上65萬元以下的罰款;造成損失的,承擔連帶賠償責任”;“責令改正,處65萬元以上85萬元以下的罰款;造成損失的,承擔連帶賠償責任”;“責令改正,處85萬元以上100萬元以下的罰款;造成損失的,承擔連帶賠償責任”。
第五十條 違反《北京市建設工程質量條例》第三十六條、第四十一條規定,監理單位未對關鍵部位和關鍵工序進行旁站,或者見證過程弄虛作假的,其行為屬於基礎裁量B檔。依據《北京市建設工程質量條例》第八十五條規定,上述違法行為的裁量幅度為:“責令改正,處3萬元以上10萬元以下的罰款”。按照不同違法情節劃分為四個基礎裁量階,分別是:“責令改正,不予行政處罰”;“責令改正,處3萬元以上5萬元以下的罰款”;“責令改正,處5萬元以上8萬元以下的罰款”;“責令改正,處8萬元以上10萬元以下的罰款”。
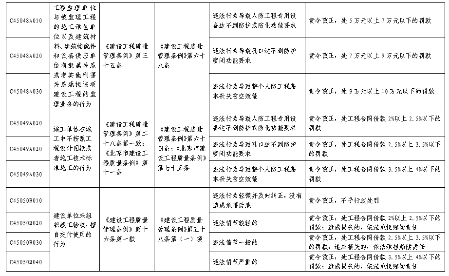
第五十一條 違反《建設工程質量管理條例》第三十五條規定,工程監理單位與被監理工程的施工承包單位以及建築材料、建築構配件和設備供應單位有隸屬關係或者其他利害關係承擔該項建設工程的監理業務的,其行為屬於基礎裁量A檔。依據《建設工程質量管理條例》第六十八條規定,上述違法行為的裁量幅度為:“責令改正,處5萬元以上10萬元以下的罰款”。按照不同違法情節劃分為三個基礎裁量階,分別是:“責令改正,處5萬元以上7萬元以下的罰款”;“責令改正,處7萬元以上9萬元以下的罰款”;“責令改正,處9萬元以上10萬元以下的罰款”。
第五十二條 違反《建設工程質量管理條例》第二十八條第一款和《北京市建設工程質量條例》第十一條規定,施工單位在施工中不按照工程設計圖紙或者施工技術標準施工的,其行為屬於基礎裁量A檔。依據《建設工程質量管理條例》第六十四條、《北京市建設工程質量條例》第七十五條規定,上述違法行為的裁量幅度為:“責令改正,處工程合同價款2%以上4%以下的罰款”。按照不同違法情節劃分為三個基礎裁量階,分別是:“責令改正,處工程合同價款2%以上2.5%以下的罰款”;“責令改正,處工程合同價款2.5%以上3.5%以下的罰款”;“責令改正,處工程合同價款3.5%以上4%以下的罰款”。
第五十三條 違反《建設工程質量管理條例》第十六條第一款規定,建設單位未組織竣工驗收,擅自交付使用的,其行為屬於基礎裁量B檔。依據《建設工程質量管理條例》第五十八條第(一)項規定,上述違法行為的裁量幅度為:“責令改正,處工程合同價款2%以上4%以下的罰款;造成損失的,依法承擔賠償責任”。按照不同違法情節劃分為四個基礎裁量階,分別是:“責令改正,不予行政處罰”;“責令改正,處工程合同價款2%以上2.5%以下的罰款;造成損失的,依法承擔賠償責任”;“責令改正,處工程合同價款2.5%以上3.5%以下的罰款;造成損失的,依法承擔賠償責任”;“責令改正,處工程合同價款3.5%以上4%以下的罰款;造成損失的,依法承擔賠償責任”。
第五十四條 違反《北京市建設工程質量條例》第四十六條規定,建設、施工、監理單位未在3日內報告涉及結構安全的重大工程質量問題的,其行為屬於基礎裁量B檔。依據《北京市建設工程質量條例》第九十二條規定,上述違法行為的裁量幅度為:“責令改正,處3萬元以上10萬元以下的罰款”。按照不同違法情節劃分為四個基礎裁量階,分別是:“責令改正,不予行政處罰”;“責令改正,處3萬元以上5萬元以下的罰款”;“責令改正,處5萬元以上8萬元以下的罰款”;“責令改正,處8萬元以上10萬元以下的罰款。”
第五十五條 違反《建設工程質量管理條例》第七條、《北京市建設工程質量條例》第二十四條規定,建設單位將一個單位工程發包給兩個以上的施工單位,或者將預拌混凝土直接發包的,其行為屬於基礎裁量A檔。依據《建設工程質量管理條例》第五十五條、《北京市建設工程質量條例》第八十二條規定,上述違法行為的裁量幅度為:“責令改正,處單位工程合同價款0.5%以上1%以下的罰款”。按照不同違法情節劃分為三個基礎裁量階,分別是:“責令改正,處單位工程合同價款0.5%以上0.75%以下的罰款”;“責令改正,處單位工程合同價款0.75%以上0.9%以下的罰款”;“責令改正,處單位工程合同價款0.9%以上1%以下的罰款。”。
第五十六條 違反《北京市建設工程質量條例》第二十二條規定,使用未通過培訓考核的一線作業人員的,其行為屬於基礎裁量B檔。依據《北京市建設工程質量條例》第八十一條第(四)項規定,上述違法行為的裁量幅度為:“責令改正,處1萬元以上5萬元以下的罰款”。按照不同違法情節劃分為四個基礎裁量階,分別是:“責令改正,不予行政處罰”;“責令改正,處1萬元以上2萬元以下的罰款”;“責令改正,處2萬元以上3萬元以下的罰款”;“責令改正,處3萬元以上5萬元以下的罰款”。
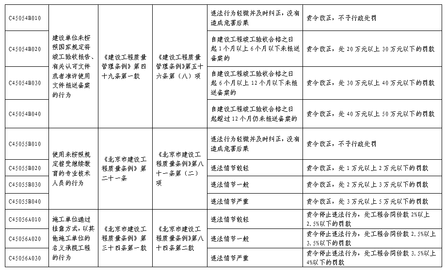
第五十七條 違反《建設工程質量管理條例》第四十九條第一款規定,建設單位未按照國家規定將竣工驗收報告、有關認可文件或者準許使用文件報送備案的,其行為屬於基礎裁量B檔。依據《建設工程質量管理條例》第五十六條第(八)項規定,上述違法行為的裁量幅度為:“責令改正,處20萬元以上50萬元以下的罰款”。按照不同違法情節劃分為四個基礎裁量階,分別是:“責令改正,不予行政處罰”;“責令改正,處20萬元以上30萬元以下的罰款”;“責令改正,處30萬元以上40萬元以下的罰款”;“責令改正,處40萬元以上50萬元以下的罰款”。
第五十八條 違反《北京市建設工程質量條例》第二十一條規定,使用未按照規定接受繼續教育的專業技術人員的,其行為屬於基礎裁量B檔。依據《北京市建設工程質量條例》第八十一條第(二)項規定,上述違法行為的裁量幅度為:“責令改正,處1萬元以上5萬元以下的罰款”。按照不同違法情節劃分為四個基礎裁量階,分別是:“責令改正,不予行政處罰”;“責令改正,處1萬元以上2萬元以下的罰款”;“責令改正,處2萬元以上3萬元以下的罰款”;“責令改正,處3萬元以上5萬元以下的罰款”。
第五十九條 違反《北京市建設工程質量條例》第三十四條第一款規定,施工單位通過掛靠方式,以其他施工單位的名義承攬工程的,其行為屬於基礎裁量A檔。依據《北京市建設工程質量條例》第八十四條第二款規定,上述違法行為的裁量幅度為:“責令停止違法行為,處工程合同價款2%以上4%以下的罰款”。按照不同違法情節劃分為三個基礎裁量階,分別是:“責令停止違法行為,處工程合同價款2%以上2.5%以下的罰款”;“責令停止違法行為,處工程合同價款2.5%以上3.5%以下的罰款”;“責令停止違法行為,處工程合同價款3.5%以上4%以下的罰款”。
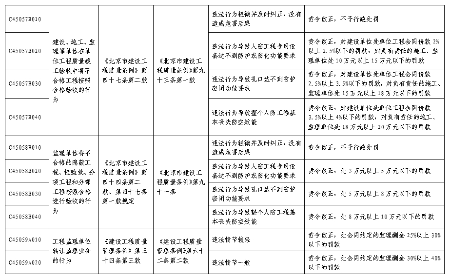
第六十條 違反《北京市建設工程質量條例》第四十七條第二款規定,建設、施工、監理等單位在單位工程質量竣工驗收中將不合格工程按照合格驗收的,其行為屬於基礎裁量B檔。依據《北京市建設工程質量條例》第九十三條第一款規定,上述違法行為的裁量幅度為:“責令改正,對建設單位處單位工程合同價款2%以上4%以下的罰款,對負有責任的施工、監理單位處10萬元以上20萬元以下的罰款”。按照不同違法情節劃分為四個基礎裁量階,分別是:“責令改正,不予行政處罰”;“責令改正,對建設單位處單位工程合同價款2%以上2.5%以下的罰款,對負有責任的施工、監理單位處10萬元以上15萬元以下的罰款”;“責令改正,對建設單位處單位工程合同價款2.5%以上3.5%以下的罰款,對負有責任的施工、監理單位處15萬元以上18萬元以下的罰款”;“責令改正,對建設單位處單位工程合同價款3.5%以上4%以下的罰款,對負有責任的施工、監理單位處18萬元以上20萬元以下的罰款”。
第六十一條 違反《北京市建設工程質量條例》第四十四條第二款、第四十七條第一款規定,監理單位將不合格的隱蔽工程、檢驗批、分項工程和分部工程按照合格進行驗收,其行為屬於基礎裁量B檔。依據《北京市建設工程質量條例》第九十一條規定,上述違法行為的裁量幅度為:“責令改正,處3萬元以上10萬元以下的罰款”。按照不同違法情節劃分為四個基礎裁量階,分別是:“責令改正,不予行政處罰”;“責令改正,處3萬元以上5萬元以下的罰款”;“責令改正,處5萬元以上8萬元以下的罰款”;“責令改正,處8萬元以上10萬元以下的罰款”。
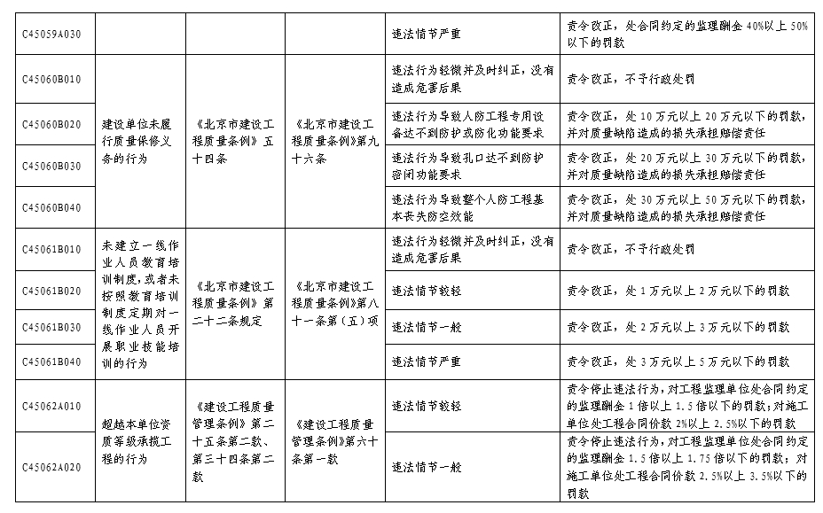
第六十二條 違反《建設工程質量管理條例》第三十四條第三款規定,工程監理單位轉讓監理業務的,其行為屬於基礎裁量A檔。依據《建設工程質量管理條例》第六十二條第二款規定,上述違法行為的裁量幅度為:“責令改正,處合同約定的監理酬金25%以上50%以下的罰款”。按照不同違法情節劃分為三個基礎裁量階,分別是:“責令改正,處合同約定的監理酬金25%以上30%以下的罰款”;“責令改正,處合同約定的監理酬金30%以上40%以下的罰款”;“責令改正,處合同約定的監理酬金40%以上50%以下的罰款”。
第六十三條 違反《北京市建設工程質量條例》第五十四條規定,建設單位未履行質量保修義務的,其行為屬於基礎裁量B檔。依據《北京市建設工程質量條例》第九十六條規定,上述違法行為的裁量幅度為:“責令改正,處10萬元以上50萬元以下的罰款,並對質量缺陷造成的損失承擔賠償責任”。按照不同違法情節劃分為四個基礎裁量階,分別是:“責令改正,不予行政處罰”;“責令改正,處10萬元以上20萬元以下的罰款,並對質量缺陷造成的損失承擔賠償責任”;“責令改正,處20萬元以上30萬元以下的罰款,並對質量缺陷造成的損失承擔賠償責任”;“責令改正,處30萬元以上50萬元以下的罰款,並對質量缺陷造成的損失承擔賠償責任”。
第六十四條 違反《北京市建設工程質量條例》第二十二條規定,未建立一線作業人員教育培訓製度,或者未按照教育培訓製度定期對一線作業人員開展職業技能培訓的,其行為屬於基礎裁量B檔。依據《北京市建設工程質量條例》第八十一條第(五)項規定,上述違法行為的裁量幅度為:“責令改正,處1萬元以上5萬元以下的罰款”。按照不同違法情節劃分為四個基礎裁量階,分別是:“責令改正,不予行政處罰”;“責令改正,處1萬元以上2萬元以下的罰款”;“責令改正,處2萬元以上3萬元以下的罰款”;“責令改正,處3萬元以上5萬元以下的罰款”。
第六十五條 違反《建設工程質量管理條例》第二十五條第二款、第三十四條第二款規定,超越本單位資質等級承攬工程的,其行為屬於基礎裁量A檔。依據《建設工程質量管理條例》第六十條第一款規定,上述違法行為的裁量幅度為:“責令停止違法行為,對工程監理單位處合同約定的監理酬金1倍以上2倍以下的罰款;對施工單位處工程合同價款2%以上4%以下的罰款”。按照不同違法情節劃分為三個基礎裁量階,分別是:“責令停止違法行為,對工程監理單位處合同約定的監理酬金1倍以上1.5倍以下的罰款;對施工單位處工程合同價款2%以上2.5%以下的罰款”;“責令停止違法行為,對工程監理單位處合同約定的監理酬金1.5倍以上1.75倍以下的罰款;對施工單位處工程合同價款2.5%以上3.5%以下的罰款”;“責令停止違法行為,對工程監理單位處合同約定的監理酬金1.75倍以上2倍以下的罰款;對施工單位處工程合同價款3.5%以上4%以下的罰款”。
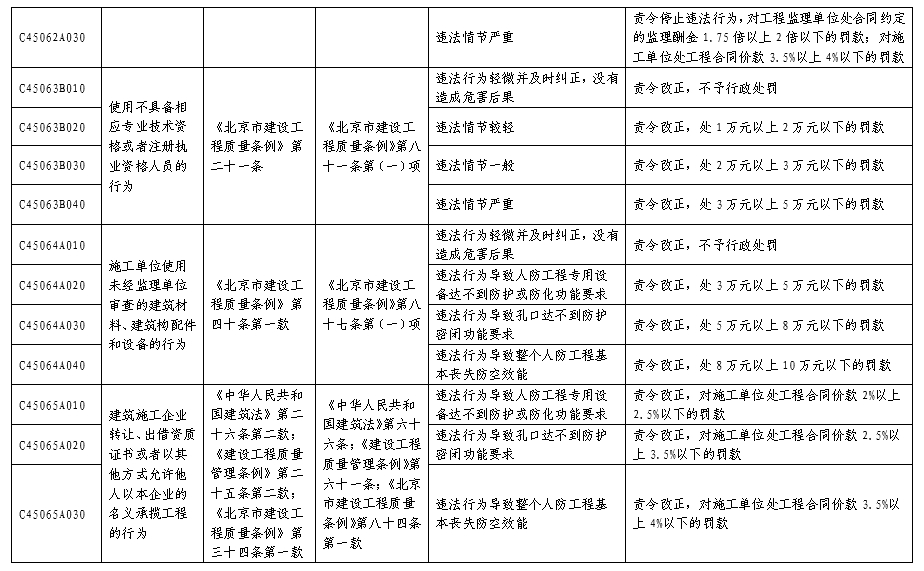
第六十六條 違反《北京市建設工程質量條例》第二十一條規定,使用不具備相應專業技術資格或者注冊執業資格人員的,其行為屬於基礎裁量B檔。依據《北京市建設工程質量條例》第八十一條第(一)項規定,上述違法行為的裁量幅度為:“責令改正,處1萬元以上5萬元以下的罰款”。按照不同違法情節劃分為四個基礎裁量階,分別是:“責令改正,不予行政處罰”;“責令改正,處1萬元以上2萬元以下的罰款”;“責令改正,處2萬元以上3萬元以下的罰款”;“責令改正,處3萬元以上5萬元以下的罰款”。
第六十七條 違反《北京市建設工程質量條例》第四十條第一款規定,施工單位使用未經監理單位審查的建築材料、建築構配件和設備的,其行為屬於基礎裁量A檔。依據《北京市建設工程質量條例》第八十七條第(一)項規定,上述違法行為的裁量幅度為:“責令改正,處3萬元以上10萬元以下的罰款”。按照不同違法情節劃分為四個基礎裁量階,分別是:“責令改正,不予行政處罰”;“責令改正,處3萬元以上5萬元以下的罰款”;“責令改正,處5萬元以上8萬元以下的罰款”;“責令改正,處8萬元以上10萬元以下的罰款”。
第六十八條 違反《中華人民共和國建築法》第二十六條第二款及《建設工程質量管理條例》第二十五條第二款和《北京市建設工程質量條例》第三十四條第一款規定,建築施工企業轉讓、出借資質證書或者以其他方式允許他人以本企業的名義承攬工程的,其行為屬於基礎裁量A檔。依據《中華人民共和國建築法》第六十六條、《建設工程質量管理條例》第六十一條、《北京市建設工程質量條例》第八十四條第一款規定,上述違法行為的裁量幅度為:“責令改正,對施工單位處工程合同價款2%以上4%以下的罰款”。按照不同違法情節劃分為三個基礎裁量階,分別是:“責令改正,對施工單位處工程合同價款2%以上2.5%以下的罰款”;“責令改正,對施工單位處工程合同價款2.5%以上3.5%以下的罰款”;“責令改正,對施工單位處工程合同價款3.5%以上4%以下的罰款”。
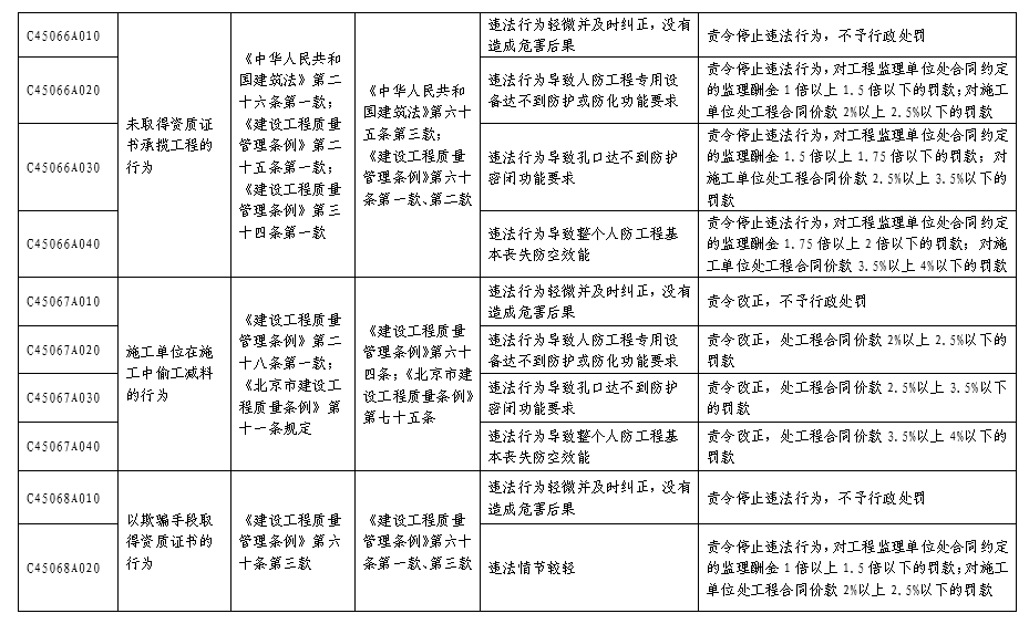
第六十九條 違反《中華人民共和國建築法》第二十六條第一款、《建設工程質量管理條例》第二十五條第一款、第三十四條第一款規定,未取得資質證書承攬工程的,其行為屬於基礎裁量A檔。依據《中華人民共和國建築法》第六十五條第三款、《建設工程質量管理條例》第六十條第一款、第二款規定,上述違法行為的裁量幅度為:“責令停止違法行為,對工程監理單位處合同約定的監理酬金1倍以上2倍以下的罰款;對施工單位處工程合同價款2%以上4%以下的罰款”。按照不同違法情節劃分為四個基礎裁量階,分別是:“責令停止違法行為,不予行政處罰”;“責令停止違法行為,對工程監理單位處合同約定的監理酬金1倍以上1.5倍以下的罰款;對施工單位處工程合同價款2%以上2.5%以下的罰款”;“責令停止違法行為,對工程監理單位處合同約定的監理酬金1.5倍以上1.75倍以下的罰款;對施工單位處工程合同價款2.5%以上3.5%以下的罰款”;“責令停止違法行為,對工程監理單位處合同約定的監理酬金1.75倍以上2倍以下的罰款;對施工單位處工程合同價款3.5%以上4%以下的罰款”。
第七十條 違反《建設工程質量管理條例》第二十八條第一款、《北京市建設工程質量條例》第十一條規定,施工單位在施工中偷工減料的,其行為屬於基礎裁量A檔。依據《建設工程質量管理條例》第六十四條、《北京市建設工程質量條例》第七十五條規定,上述違法行為的裁量幅度為:“責令改正,處工程合同價款2%以上4%以下的罰款;”。按照不同違法情節劃分為四個基礎裁量階,分別是:“責令改正,不予行政處罰”;“責令改正,處工程合同價款2%以上2.5%以下的罰款”;“責令改正,處工程合同價款2.5%以上3.5%以下的罰款”;“責令改正,處工程合同價款3.5%以上4%以下的罰款”。
第七十一條 違反《建設工程質量管理條例》第六十條第三款規定,以欺騙手段取得資質證書承攬工程的,其行為屬於基礎裁量A檔。依據《建設工程質量管理條例》第六十條第一款、第三款規定,上述違法行為的裁量幅度為:“責令停止違法行為,對工程監理單位處合同約定的監理酬金1倍以上2倍以下的罰款;對施工單位處工程合同價款2%以上4%以下的罰款”。按照不同違法情節劃分為四個基礎裁量階,分別是:“責令停止違法行為,不予行政處罰”;“責令停止違法行為,對工程監理單位處合同約定的監理酬金1倍以上1.5倍以下的罰款;對施工單位處工程合同價款2%以上2.5%以下的罰款”;“責令停止違法行為,對工程監理單位處合同約定的監理酬金1.5倍以上1.75倍以下的罰款;對施工單位處工程合同價款2.5%以上3.5%以下的罰款”;“責令停止違法行為,對工程監理單位處合同約定的監理酬金1.75倍以上2倍以下的罰款;對施工單位處工程合同價款3.5%以上4%以下的罰款”。
第七十二條 違反《北京市建設工程質量條例》第四十條第一款規定,施工單位送檢樣品或者進場檢驗弄虛作假的,其行為屬於基礎裁量A檔。依據《北京市建設工程質量條例》第八十七條第(二)項規定,上述違法行為的裁量幅度為:“責令改正,處3萬元以上10萬元以下的罰款”。按照不同違法情節劃分為四個基礎裁量階,分別是:“責令改正,不予行政處罰”;“責令改正,處3萬元以上5萬元以下的罰款”;“責令改正,處5萬元以上8萬元以下的罰款”;“責令改正,處8萬元以上10萬元以下的罰款”。
第七十三條 違反《中華人民共和國建築法》第六十條第一款和第二款、《建設工程質量管理條例》第四十一條規定,建築施工企業不履行保修義務或者拖延履行保修義務的,其行為屬於基礎裁量B檔。依據《中華人民共和國建築法》第七十五條、《建設工程質量管理條例》第六十六條規定,上述違法行為的裁量幅度為:“責令改正,處10萬元以上20萬元以下的罰款,並對在保修期內因質量缺陷造成的損失承擔賠償責任”。按照不同違法情節劃分為四個基礎裁量階,分別是:“責令改正,不予行政處罰”;“責令改正,處10萬元以上15萬元以下的罰款,並對在保修期內因質量缺陷造成的損失承擔賠償責任”;“責令改正,處15萬元以上18萬元以下的罰款,並對在保修期內因質量缺陷造成的損失承擔賠償責任”;“責令改正,處18萬元以上20萬元以下的罰款,並對在保修期內因質量缺陷造成的損失承擔賠償責任”。
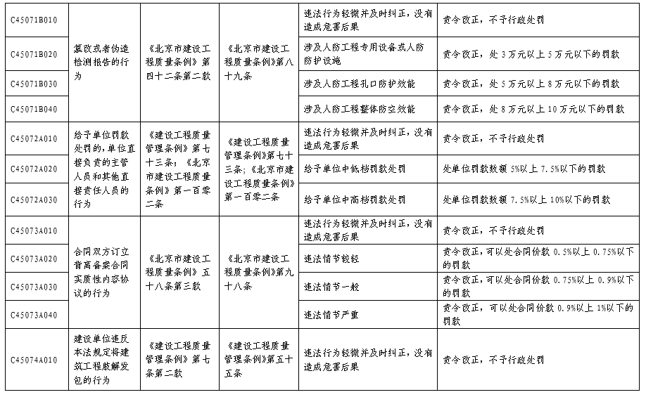
第七十四條 違反《北京市建設工程質量條例》第四十二條第二款規定,篡改或者偽造檢測報告的,其行為屬於基礎裁量B檔。依據《北京市建設工程質量條例》第八十九條規定,上述違法行為的裁量幅度為:“責令改正,處3萬元以上10萬元以下的罰款”。按照不同違法情節劃分為四個基礎裁量階,分別是:“責令改正,不予行政處罰”;“責令改正,處3萬元以上5萬元以下的罰款”;“責令改正,處5萬元以上8萬元以下的罰款”;“責令改正,處8萬元以上10萬元以下的罰款”。
第七十五條 違反《建設工程質量管理條例》第七十三條及《北京市建設工程質量條例》第一百零二條規定,給予單位罰款處罰的,單位直接負責的主管人員和其他直接責任人員的行為,其行為屬於基礎裁量A檔。依據《建設工程質量管理條例》第七十三條及《北京市建設工程質量條例》第一百零二條規定,上述違法行為的裁量幅度為:“處單位罰款數額5%以上10%以下的罰款。”。按照不同違法情節劃分為三個基礎裁量階,分別是:“責令改正,不予行政處罰”;“處單位罰款數額5%以上7.5%以下的罰款”;“處單位罰款數額7.5%以上10%以下的罰款”。
第七十六條 違反《北京市建設工程質量條例》第五十八條第三款規定,合同雙方訂立背離備案合同實質性內容協議的,其行為屬於基礎裁量A檔。依據《北京市建設工程質量條例》第九十八條規定,上述違法行為的裁量幅度為:“責令改正,可以處合同價款0.5%以上1%以下的罰款”。按照不同違法情節劃分為四個基礎裁量階,分別是:“責令改正,不予行政處罰”;“責令改正,處合同價款0.5%以上0.75%以下的罰款”;“責令改正,處合同價款0.75%以上0.9%以下的罰款”;“責令改正,處合同價款0.9%以上1%以下的罰款”。
第七十七條 違反《建設工程質量管理條例》第七條第二款,建設單位將建築工程肢解發包的,其行為屬於基礎裁量A檔。依據《建設工程質量管理條例》第五十五條規定,上述違法行為的裁量幅度為:“責令改正,處工程合同價款0.5%以上1%以下的罰款”。按照不同違法情節劃分為四個基礎裁量階,分別是:“責令改正,不予行政處罰”;“責令改正,處工程合同價款0.5%以上0.75%以下的罰款”;“責令改正,處工程合同價款0.75%以上0.9%以下的罰款”;“責令改正,處工程合同價款0.9%以上1%以下的罰款”。
第七十八條 違反《北京市建設工程質量條例》第十七條第二款規定,預拌混凝土生產單位未進行配合比設計或者未按照配合比通知單生產、使用未經檢驗或者檢驗不合格的原材料、供應未經驗收或者驗收不合格的預拌混凝土的,其行為屬於基礎裁量A檔。依據《北京市建設工程質量條例》第七十九條規定,上述違法行為的裁量幅度為:“責令改正,處10萬元以上20萬元以下的罰款”。按照不同違法情節劃分為三個基礎裁量階,分別是:“責令改正,不予行政處罰”;“責令改正,處10萬元以上15萬元以下的罰款”;“責令改正,處15萬元以上20萬元以下的罰款”。
第七十九條 違反《北京市建設工程質量條例》第四十三條第二款和第三款、第四十四條第二款、第四十五條規定,監理單位未要求施工單位立即停工整改,或者施工單位拒不停工整改時未報告的,其行為屬於基礎裁量B檔。依據《北京市建設工程質量條例》第九十條第一款規定,上述違法行為的裁量幅度為:“責令改正,處1萬元以上5萬元以下的罰款”。按照不同違法情節劃分為三個基礎裁量階,分別是:“責令改正,不予行政處罰”;“責令改正,處1萬元以上3萬元以下的罰款”;“責令改正,處3萬元以上5萬元以下的罰款”。
第八十條 違反《北京市安全生產條例》第二十條規定,生產經營單位,未設置安全生產管理機構或者配備安全生產管理人員的,其行為屬於基礎裁量A檔。依據《北京市安全生產條例》第五十八條第(一)項的規定,上述違法行為的裁量幅度為:“責令限期改正,處十萬元以下的罰款;逾期未改正的,責令停產停業整頓,並處十萬元以上二十萬元以下的罰款,對其直接負責的主管人員和其他直接責任人員處二萬元以上五萬元以下的罰款”。按照不同違法情節劃分為五個基礎裁量階,分別是:責令限期改正,不予行政處罰;責令限期改正,處5萬元以下的罰款;責令限期改正,處5萬元以上10萬元以下的罰款;責令停產停業整頓,並處10萬元以上15萬元以下的罰款,對其直接負責的主管人員和其他直接責任人員處2萬元以上3.5萬元以下的罰款;責令停產停業整頓,並處15萬元以上20萬元以下的罰款,對其直接負責的主管人員和其他直接責任人員處3.5萬元以上5萬元以下的罰款。
第八十一條 違反《北京市安全生產條例》第二十二條規定,生產經營單位未按照規定對從業人員進行安全生產教育和培訓的,其行為屬於基礎裁量A檔。依據《北京市安全生產條例》第五十八條第(二)項的規定,上述違法行為的裁量幅度為:“責令限期改正,處十萬元以下的罰款;逾期未改正的,責令停產停業整頓,並處十萬元以上二十萬元以下的罰款,對其直接負責的主管人員和其他直接責任人員處二萬元以上五萬元以下的罰款”。按照不同違法情節劃分為五個基礎裁量階,分別是:責令限期改正,不予行政處罰;責令限期改正,處5萬元以下的罰款;責令限期改正,處5萬元以上10萬元以下的罰款;責令停產停業整頓,並處10萬元以上15萬元以下的罰款,對其直接負責的主管人員和其他直接責任人員處2萬元以上3.5萬元以下的罰款;責令停產停業整頓,並處15萬元以上20萬元以下的罰款,對其直接負責的主管人員和其他直接責任人員處3.5萬元以上5萬元以下的罰款。
第八十二條 違反《北京市安全生產條例》第三十七條第一款的規定,生產經營單位未通過作業場所公示、書麵告知、答複、教育培訓等方式告知從業人員相關安全生產事項的,其行為屬於基礎裁量A檔。依據《北京市安全生產條例》第六十條的規定,上述違法行為的裁量幅度為:“責令限期改正,處十萬元以下的罰款;逾期未改正的,責令停產停業整頓,並處十萬元以上二十萬元以下的罰款,對其直接負責的主管人員和其他直接責任人員處二萬元以上五萬元以下的罰款”。按照不同違法情節劃分為五個基礎裁量階,分別是:責令限期改正,不予行政處罰;責令限期改正,處5萬元以下的罰款;責令限期改正,處5萬元以上10萬元以下的罰款;責令停產停業整頓,並處10萬元以上15萬元以下的罰款,對其直接負責的主管人員和其他直接責任人員處2萬元以上3.5萬元以下的罰款;責令停產停業整頓,並處15萬元以上20萬元以下的罰款,對其直接負責的主管人員和其他直接責任人員處3.5萬元以上5萬元以下的罰款。
第三章 不予處罰、從輕或減輕處罰的適用
第八十三條 當事人有下列情形之一的,不予行政處罰:
(一)不滿十四周歲的未成年人有違法行為的;
(二)精神病人、智力殘疾人在不能辨認或者不能控製自己行為時有違法行為的;
(三)違法行為輕微並及時改正,沒有造成危害後果的;
(四)當事人有證據足以證明沒有主觀過錯的;
(五)法律、行政法規另有規定的,從其規定。
初次違法且危害後果輕微並及時改正的,可以不予行政處罰。
第八十四條 當事人有下列情形之一,應當從輕或者減輕行政處罰:
(一)已滿十四周歲不滿十八周歲的未成年人有違法行為的;
(二)主動消除或者減輕違法行為危害後果的;
(三)受他人脅迫或者誘騙實施違法行為的;
(四)主動供述行政機關尚未掌握的違法行為的;
(五)配合行政機關查處違法行為有立功表現的;
(六)法律、法規、規章規定其他應當從輕或者減輕行政處罰的。
第四章 實施自由裁量基準製度的要求
第八十五條 實施行政處罰時,應當責令當事人改正或限期改正違法行為。
除法律、法規、規章另有規定外,執法人員應根據具體違法行為的性質和實際情況,合理地設定整改時限。確需延長的,經實施行政處罰機關負責人批準,可適當延長。
第八十六條 調查取證時要收集當事人是否具有不予行政處罰、減輕行政處罰或從輕行政處罰情節的證據;對不予行政處罰、減輕行政處罰、從輕行政處罰的,要說明理由並附相應的證據材料。
第八十七條 對不予行政處罰、減輕行政處罰、從輕行政處罰的,審核機構要審查是否說明理由並附有相關的證據材料;如未說明理由並未附相應的證據材料,或者相應的證據材料不足,應退回辦案人員進行補正。
第八十八條 因行使自由裁量權不當,造成嚴重後果的,追糾當事人的行政執法責任。
第八十九條 市和區及北京經濟技術開發區管理委員會人民防空主管部門實施行政處罰,在行使自由裁量權時,應當適用《北京市人民防空係統行政處罰裁量基準表》。
第五章 附則
第九十條 本《基準》所稱“以下”包含本數,“以上”不包含本數。
第九十一條 本《基準》及對應的《北京市人民防空係統行政處罰裁量基準表》自2024年2月5日起實施。































