京水務地〔2022〕17號
各區人民政府、北京經濟技術開發區管理委員會,各有關委辦局,各有關單位:
為全麵貫徹落實《地下水管理條例》,有效推進地下水超采綜合治理、地麵沉降防控、地下水戰略儲備以及重要泉域恢複,合理開發和有效涵養保護地下水資源,進一步提升地下水應急保障能力和戰略儲備,經市政府批準,現就本市地下水禁止開采區、限製開采區、儲備區及重要泉域保護範圍予以公布,並就有關事項通知如下。
一、地下水禁止開采區、限製開采區、儲備區及重要泉域保護範圍
統籌考慮地下水超采區劃定、地下水利用情況以及地質環境條件等因素,依據《中華人民共和國水法》《地下水管理條例》等有關規定,劃定本市地下水禁止開采區與限製開采區範圍。在此基礎上,根據本市水資源戰略布局和重要區域地下水涵養保護要求,同步劃定本市地下水儲備區及重要泉域保護範圍。
(一)地下水禁止開采區範圍
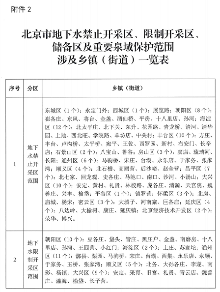
1.禁止開采區Ⅰ區:分布在朝陽區金盞100米以深的第四係含水層組,麵積約3平方公裏。
2.禁止開采區Ⅱ區:分布在朝陽區樓梓莊至通州區徐辛莊100米以深的第四係含水層組,麵積約8平方公裏。
3.禁止開采區Ⅲ區:分布在通州區台湖鎮100米以深的第四係含水層組,麵積約3平方公裏。
4.禁止開采區Ⅳ區:分布在京滬高鐵、京雄城際高鐵、京津城際高鐵、京廣高鐵、京哈高鐵和京張高鐵等高速鐵路線路路堤坡腳、路塹坡頂或者鐵路橋梁外側起向外各200米範圍內,麵積約147平方公裏。
5.禁止開采區Ⅴ區:分布在北京經濟技術開發區榮華、博興等街道公共供水管網覆蓋範圍內100米以深的第四係含水層組,麵積約46平方公裏。
(二)地下水限製開采區範圍
1.限製開采區Ⅰ區:分布在大興區東南部的榆垡-禮賢-安定-青雲店-舊宮以東,朝陽區十八裏店至黑莊戶以南和通州西南部的潞城-西集以西地區100米以深的第四係含水層組,麵積約979平方公裏。
2.限製開采區Ⅱ區:分布在朝陽區金盞至通州區宋莊地下水禁止開采區外圍區域的100米以深的第四係含水層組,麵積約31平方公裏。
3.限製開采區Ⅲ區:分布在順義區李遂-楊鎮-大孫各莊一帶的100米以深的第四係含水層組,麵積約165平方公裏。
4.限製開采區Ⅳ區:分布在海澱區上莊的100米以深的第四係含水層組,麵積約7平方公裏。
(三)地下水儲備區範圍
1.地下水儲備區Ⅰ區:分布在平穀區山前平原地帶,北至王辛莊-山東莊一帶、南至東高村、西至峪口、東至金海湖的平穀地下水儲備區,麵積約221平方公裏。
2.地下水儲備區Ⅱ區:分布在北至密雲區翁溪莊、南至順義北小營、西至懷柔區雁棲、東至密雲區巨各莊的密懷順地下水儲備區,除區域內地下水禁止開采區以外的區域,麵積約420平方公裏。
3.地下水儲備區Ⅲ區:分布在北至昌平區十三陵、南至上莊、西至流村、東至南邵的昌平地下水儲備區,除區域內地下水禁止開采區和限製開采區以外的區域,麵積約230平方公裏。
4.地下水儲備區Ⅳ區:分布在北至海澱區四季青、南至大興區黃村、西至門頭溝區龍泉、東至玉淵潭的西郊地下水儲備區,除區域內地下水禁止開采區和限製開采區以外的區域,麵積約293平方公裏。
5.地下水儲備區Ⅴ區:分布在房山區北至青龍湖、南至琉璃河、西至石樓、東至竇店的房山地下水儲備區,麵積約115平方公裏。
(四)重要泉域保護範圍
1.重要泉域保護Ⅰ區:分布在昌平區白浮泉周邊區域,麵積約11平方公裏。
2.重要泉域保護Ⅱ區:分布在海澱區玉泉山周邊區域,麵積約34平方公裏。
二、地下水禁止開采區、限製開采區地下水管理措施
北京市地下水禁止開采區、限製開采區嚴格執行《地下水管理條例》第三十五條規定,除下列情形外,在地下水禁止開采區內禁止取用地下水:
(一)為保障地下工程施工安全和生產安全必須進行臨時應急取(排)水;
(二)為消除對公共安全或者公共利益的危害臨時應急取水;
(三)為開展地下水監測、勘探、試驗少量取水。
除上述規定的三種情形外,在地下水限製開采區內禁止新增取用地下水,並逐步削減地下水取水量;上述規定的情形消除後,應當立即停止取用地下水。
各區應當嚴格執行地下水禁止開采區、限製開采區管理要求,認真核查禁止開采區內取水情況,加快製定水源置換計劃,逐步推進禁止開采區內取水井置換。原則上地下水禁止開采區內除保留部分取水井作為保障重要工程和民生安全應急備用以及用於監測外,其餘依法予以封井或者回填。
三、地下水儲備區及重要泉域保護範圍地下水管理措施
為增強地下水戰略儲備,恢複重要泉域,根據本市實際,劃定地下水儲備區及重要泉域保護範圍。在地下水儲備區及重要泉域保護範圍內地下水管理執行以下要求。
(一)地下水儲備區地下水管理措施
按照“護得住、補得進、留得住、有序采”的原則,強化生態補水通道及地下水補給區管理,充分利用地表水、雨洪水增加地下水回補,有效促進地下水資源涵養,不斷提升本市地下水戰略儲備能力;根據區域地下水水位動態變化情況,合理開發利用地下水資源。
(二)重要泉域保護範圍地下水管理措施
除執行上述儲備區地下水管理措施外,各有關區應切實加強重要泉域保護範圍內地下水壓采工作,製定水源置換計劃,逐步完成地下水源替代,推進玉泉山、白浮泉等已經幹涸但具有重要曆史文化和生態價值的泉域涵養恢複。
四、有關說明
為有效涵養和恢複本市地下水資源,除上述劃定範圍外,其他區域地下水開采仍按現行規章製度實行嚴格管理,地熱水按有關規定執行。
本通知自發布之日起施行,《北京市水務局 北京市規劃和國土資源管理委員會 北京市環境保護局關於劃定北京市平原區地下水禁采區和限采區範圍的通知》(京水務資〔2016〕107號)同時廢止。
特此通知。
附件:1.北京市地下水禁止開采區、限製開采區、儲備區及重要泉域保護範圍
2.北京市地下水禁止開采區、限製開采區、儲備區及重要泉域保護範圍涉及鄉鎮(街道)一覽表
北京市水務局
北京市規劃和自然資源委員會
2022年11月8日




