京民養老發〔2022〕214號
各區民政局、財政局、人力資源社會保障局、衛生健康委、醫保局,北京經濟開發區社會事業局:
現將《北京市老年人能力評估實施辦法(試行)》印發給你們,請認真貫徹執行。
附件:1.北京市老年人能力評估人員承諾書
2.北京市老年人能力評估申請表
3.北京市老年人能力評估工作表
4.北京市老年人能力評估結論告知書
北京市民政局
北京市財政局
北京市人力資源和社會保障局
北京市衛生健康委員會
北京市醫療保障局
2022年8月8日
北京市老年人能力評估實施辦法(試行)
第一章 總 則
第一條 為進一步規範老年人能力評估工作,根據《中共中央辦公廳 國務院辦公廳關於推進基本養老服務體係建設的意見》《民政部關於推進養老服務評估工作的指導意見》,製定本辦法。
第二條 老年人能力評估工作應當遵循標準統一、客觀公正、科學規範、真實嚴謹、嚴格保密的基本原則。
第三條 本辦法所指的老年人能力評估,是指對具有照護需求且符合規定條件的老年人,按照全市統一的評估標準,依申請對其失能程度、照護需求等進行評估,確定評估等級。
第四條 市民政局牽頭負責本市老年人能力評估工作,負責組織製定老年人能力評估政策、評估標準和操作規範、老年人評估服務指引,編製評估培訓教材,依托市社會福利服務管理平台建立老年人能力評估信息管理係統,指導各區對老年人能力評估工作開展監督管理,對各區開展定期不定期相結合的檢查抽查,並結合日常收集投訴、全市大數據分析等開展針對性檢查督導。
各區民政局負責本區老年人能力評估工作的統籌協調、人員培訓、政策宣傳、異議處理、評估實施和監管等工作,具體事務可通過政府購買服務的方式委托醫療機構或相關專業組織承接。
市、區財政部門負責做好本級老年人能力評估工作的相關資金保障。
市、區衛生健康部門負責組織指導醫療機構推薦具備條件的執業醫師、專業護士作為評估人員,配合建立老年人能力評估人員庫,加強對評估人員監督管理,做好評估結論的應用。
市、區醫保部門負責將享受長期護理保險的老年人失能評估結果及時共享給民政部門。
街道辦事處和鄉鎮人民政府(以下簡稱“街道(鄉鎮)”)負責老年人能力評估的申請受理、初步調查、公示、評估結果確認、政策宣傳和12345市民服務熱線投訴處理等工作,並指導居(村)民委員會協助做好初步調查和公示等工作。
第二章 評估人員
第五條 各區民政局會同衛生健康委建立本區老年人能力評估人員庫,由經培訓且考試合格的執業醫師、專業護士組成。
各區老年人能力評估人員庫一般不少於50人,具體人數由各區根據轄區老年人口數量研究確定。
第六條 各區民政局負責組織評估人員的培訓工作,包括崗前培訓和日常培訓。崗前培訓不少於32學時,日常培訓每年度不少於16學時,培訓內容包括職業道德教育、老年人能力評估政策與評估規範解讀、老年人能力評估信息管理係統使用與申請接單流程、老年人能力評估量表使用方法與注意事項、老年人評估過程中的溝通技巧等,崗前培訓考試合格的可頒發評估人員工作證。
評估人員工作證實行全市統一編號,持證上崗、“亮證評估”,上崗前應簽訂製式的承諾書。
評估培訓以民政行業標準、本市政策文件、地方性標準及政府部門參與編輯的評估教材為主要內容。
評估培訓工作所需費用由區級財政資金安排,納入本區年度預算安排。
第七條 評估行為應客觀公正、獨立開展,任何組織和個人不得幹預。
在開展評估工作前,區民政局應組織評估人員簽署《北京市老年人能力評估人員承諾書》,承諾內容包括開展評估工作時保證客觀公正、未從事依評估結論而開展的相關工作等。
評估人員應對老年人能力評估結果負職業專業技術責任。
第三章 評估流程
第八條 老年人能力評估的對象為主動提出評估申請的老年人,重點對象是因傷病、殘疾、衰弱等原因生活不能自理,以及持有明確醫學診斷證明且已經過6個月(含)以上治療仍不能生活自理的人員。
尚處於醫療診治(在院)過程中身體狀況不穩定的老年人不屬於評估對象。
第九條 申請。
申請能力評估的老年人或其家屬通過登錄北京市民政局官網或首都之窗在線申請並填報基本信息,也可向戶籍所在地或經常居住地的街道(鄉鎮)辦事窗口提出申請。
老年人或其家屬行動不便、讀寫困難的,可由街道(鄉鎮)指定工作人員代為提交申請。
第十條 受理。
街道(鄉鎮)是受理老年人能力評估申請的責任主體。街道(鄉鎮)辦事窗口應當依托市社會福利服務管理平台對申請人提交的老年人能力評估申請信息進行核實、受理。
對於市社會福利服務管理平台內缺乏戶籍信息的人員,由街道(鄉鎮)對申請人核實相關信息後再受理其評估申請。
第十一條 初步調查。
老年人經常居住地街道(鄉鎮)民生保障部門應當自受理申請之日起5個工作日內,組織居(村)民委員會對申請人進行家庭調查,重點核查老年人家庭詳細地址、是否經常在本地居住,以及對身體狀況進行預評估;初步判斷不屬於重度失能老年人的,應明確告知老年人或其家屬,詢問是否繼續評估還是終止評估。
根據調查情況,老年人經常居住地街道(鄉鎮)民生保障部門出具初步調查意見,由經辦人簽字並上傳市社會福利服務管理平台。
第十二條 派單。
初步調查結束後,由區民政局在3個工作日內從本區老年人能力評估人員庫中抽取2名評估人員上門評估,同時通知老年人或其家屬應提前準備3年內病曆、醫療診斷證明、醫保報銷憑證等相關材料。
第十三條 現場評估。
評估人員應在區民政局派單7個工作日內完成現場評估。在區民政局協調約定的時間,按照標準工作流程,持評估電子設備、錄音錄像設備上門實施現場評估後形成現場評估結果。
評估工作應依托市社會福利服務管理平台開展,嚴禁私自使用紙質評估量表、後續上傳評估過程相關信息。評估過程應按照規定規範錄像、全程留痕,評估過程信息由評估人員上傳至市社會福利服務管理平台保管,保管時間不少於5年。
第十四條 現場評估結果經2名評估人員簽字確認後,通過市社會福利服務管理平台轉至街道(鄉鎮)。
第十五條 公示與確認。
街道(鄉鎮)根據評估人員出具的現場評估結果,在申請人經常居住地的社區(村)固定公開欄、所在小區及所在樓門院進行公示,公示期為5個工作日。有條件的地方,可發至居(村)民微信群內公示。公示應當保護評估對象的個人隱私,不得公開與評估無關的信息。
公示無異議的,由街道(鄉鎮)在5個工作日內,在《北京市老年人能力評估工作表》簽署意見,形成評估結論。
公示有異議的,街道(鄉鎮)應當重新組織調查核實。
第十六條 評估結論告知。
街道(鄉鎮)民生保障部門在評估結論形成3個工作日內通過電子或紙質文書將評估結論告知申請人,由其在《北京市老年人能力評估結論告知書》上簽收或留存相關告知證明材料,並報區民政局備案。
第十七條 評估時限。
評估工作自受理申請之日起,應在28個工作日內完成。由於評估對象原因導致評估人員難以按規定時間上門評估的,由區民政局與評估對象協商評估時間;評估對象3次無故推遲或取消評估安排的,經區民政局同意終止其申請。
第十八條 評估有效期。
除85歲及以上被評估為重度失能的老年人,評估結論長期有效之外,其他老年人評估結論有效期為5年。
評估結論有效期屆滿前60日內,街道(鄉鎮)應依托市社會福利服務管理平台提醒申請人重新申請評估。未在規定時間內重新提出申請的,自逾期之日起90天內重新申請且經評估仍為重度失能的,予以補發失能老年人護理補貼。
評估結論為輕度、中度失能的老年人,6個月後方可再次提出評估申請。
第十九條 異議處理。
老年人或其家屬對評估結論有異議的,可自收到《北京市老年人能力評估結論告知書》之日起5個工作日內,向街道(鄉鎮)提出複評申請。5個工作日後提出的,街道(鄉鎮)不再受理。
區民政局按照本辦法規定程序,抽取2名評估人員完成複評;經街道(鄉鎮)公示無異議的,由區民政局出具複評結論並在3個工作日內告知複評申請人。複評結論為本次評估的最終結論。
第四章 評估結論
第二十條 評估結論分為能力評估結論和照護需求評估結論。
(一)能力評估從老年人自理和活動能力、認知能力與精神狀態、感知覺與溝通能力三個維度進行。
對日常生活自理、活動能力和定向力、記憶力、注意力、回憶力、語言能力,以及意識狀態、視覺、聽覺等進行評估,得出身體失能評估結論。
對日常生活自理、工具性生活自理、活動能力和定向力、記憶力、注意力、回憶力、語言能力、情緒與行為,以及意識狀態、視覺、聽覺等進行評估,得出認知失智評估結論。
(二)照護需求評估從自理和活動能力、認知能力與精神狀態、感知覺與溝通能力、社會參與和支持、特殊照護、居住環境與輔助器具設施等六個維度進行。
對日常生活自理、工具性生活自理、改變和保持身體姿勢;定向力、記憶力、注意力、回憶力、語言能力;意識狀態、視覺、聽覺;社會支持評定量表;常見症狀、疾病查詢;適老化(無障礙)設施與康複輔助器具配置等進行評估,得出照護需求評估結論。
第二十一條 能力評估與照護需求評估的對應關係。
老年人能力評估結論分為一級(重度)、二級(中度)、三級(輕度)、四級(正常);照護需求評估結論分為0級—8級,共9個級別。其中照護需求評估結論0級對應能力評估四級、1—2級對應能力評估三級、3—5級對應能力評估二級、6—8級對應能力評估一級。
第二十二條 結合衛生健康部門、民政部門評估不同的特點和要素,評估人員對提出評估申請的老年人開展全要素評估。
依托市社會福利服務管理平台,按照各部門評估量表自動生成各自的評估結果,實現“一次評估,多部門結果應用”。
第二十三條 區民政局依據評估結論為轄區失能老年人發放失能老年人護理補貼、安排居家養老照護服務、輪候入住公辦養老機構、配置康複輔助器具、提供康複護理服務,為養老服務機構發放運營補貼、實施政府購買服務項目。
區衛生健康委將評估為重度失能且有意願簽約的老年人納入家庭醫生簽約服務範疇。
區醫保局提供的長期護理保險評估結論,可作為老年人享受民政部門補貼待遇的依據。
第五章 評估費用
第二十四條 老年人能力評估費用執行市場調節價管理,政府部門委托的評估服務費用標準,通過合同協議方式確定。
評估費用在現場開展能力評估前,由評估人員當場向老年人或其家屬收取,留存電子轉賬證明、收取現金收據等證明材料並上傳市社會福利服務管理平台。
第二十五條 本市城鄉特困、低保、低收入和計劃生育特殊家庭老年人所需評估費用,以及政府主動發起等抽查評估費用,所需經費由老年人經常居住地的區財政負擔。
第六章 監督管理
第二十六條 各區民政局應當會同區衛生健康委等部門加強對評估人員的評估監督、服務質量抽查,麵向社會公眾公布舉報投訴電話,及時查證處理違規行為。
第二十七條 區民政局每半年組織開展一次抽查評估,每次抽查比例不低於本區當年評估為重度失能老年人數的5%,抽查重點為首次評估為重度失能的,或被舉報有異於重度失能日常行為的,或失聯的老年人。
第二十八條 民政、衛生健康、醫保等部門建立評估對象評估結論與醫保數據的驗證比對機製,加強評估結果數據監管;通過投訴舉報受理、隨機抽查等方式,依托養老助殘卡(民生一卡通)對失能老年人數據進行分析與預警。
第二十九條 評估人員應對評估對象、評估過程、評估結果等評估信息予以保密,不得向與評估工作無關的社會組織和個人泄露,不得將評估信息用於履行工作職責或合同義務以外的任何其他用途。
第三十條 評估人員存在下列行為的,區民政局應給予批評教育,情節嚴重或經批評教育仍不改正的,由區民政局取消該評估人員評估資質。
(一)無故不按規定時間為老年人進行評估的;
(二)不使用信息管理係統,擅自使用紙質評估量表,後續上傳評估過程相關信息的;
(三)未上門實地評估、采取線上評估的;
(四)擅自向老年人或其家屬收取額外費用的;
(五)其他嚴重違法違規的情況。
第三十一條 評估人員有下列行為,構成治安違法的,由區民政局依法移送公安機關處理;涉嫌犯罪的,依法移送司法機關處理。
(一)故意出具虛假評估結果造成財政資金損失;
(二)偽造《北京市老年人能力評估結論告知書》;
(三)其他違反法律、法規及相關規定的情形。
第三十二條 評估對象應積極配合老年人能力評估工作開展,接受政府相關部門的抽查評估、監督管理;當身體狀況好轉、不符合重度失能條件時,應主動申請退出。
評估對象因提供的家庭住址不真實、聯係電話虛假空號、謾罵評估人員、拒不配合評估工作等原因,導致評估工作難以開展的,評估人員可以終止評估;再次提出評估申請的,所需費用由評估對象自行承擔。
評估對象以欺詐、偽造證明材料或其他手段獲取評估結論的,由區民政局指導街道(鄉鎮)責令退回由此造成的財政資金損失,取消其政府補貼資金獲取資格且1年內不再接受其申請;處理結果由街道(鄉鎮)在其戶籍地和經常居住地所在社區(村)公開欄、所在樓門院予以公告;構成治安違法的,由區民政局依法移送公安機關處理;涉嫌犯罪的,依法移交司法機關處理。
第三十三條 養老服務機構采取不正當方式幹擾評估工作,采取惡意手段騙取評估結論並據此申請運營補貼的,一經查實,追回虛報冒領資金,並納入養老行業信用黑名單;涉嫌犯罪的,依法移送司法機關處理。
第三十四條 政府部門、街道(鄉鎮)和涉及評估工作的相關個人要自覺接受審計等部門的監督檢查,存在濫用職權、玩忽職守、徇私舞弊等違法違紀行為的,按照有關規定追究相應責任;涉嫌犯罪的,依法移送司法機關處理。
第七章 附 則
第三十五條 本辦法自發布之日起施行。《北京市民政局、北京市財政局、北京市人力資源和社會保障局、北京市衛生健康委員會、北京市退役軍人事務局、北京市醫療保障局、北京市殘疾人聯合會關於印發<北京市老年人能力綜合評估實施辦法(試行)>的通知》(京民養老發〔2019〕42號)同時廢止。
《北京市民政局關於印發<北京市老年人能力綜合評估工作指引>的通知》(京民養老發〔2020〕17號)規定與本辦法規定不一致的,以本辦法為準。
第三十六條 本辦法由市民政局負責解釋。
附件1
北京市老年人能力評估人員承諾書
__________區民政局:
本人__________符合《北京市老年人能力評估實施辦法(試行)》規定,經培訓考試,具有承擔老年人能力評估工作能力。為更好開展能力評估工作,本人承諾如下:
1.嚴格遵守持證上崗、“亮證評估”有關規定;
2.嚴格遵守保密相關規定,對評估對象、評估過程、評估結果等信息予以保密,不向與評估工作無關的任何組織和個人泄露;
3.承諾嚴格履行政策規定,按照評估標準開展評估工作,確保評估過程公平公正;
4.承諾不與老年人或其家屬串通偽造評估過程或評估結果,騙取套取政府財政資金;
5.承諾不允諾老年人評估結果、鼓動老年人參與評估以獲取評估費用;
6.承諾服從評估工作安排。當評估對象為本人近親屬時,主動提出回避申請;
7.承諾不違反規定在評估現場或事後收取申請人任何費用;
8.承諾未從事依評估結論而開展的相關工作。
本人以職業信用和操守為名,如違反上述承諾,本人將退出
評估工作,並願承擔相應法律責任。
承諾人簽字(按手印):____________________
身份證號:_________________________________
執業資格證書編號:________________________
日期:___________
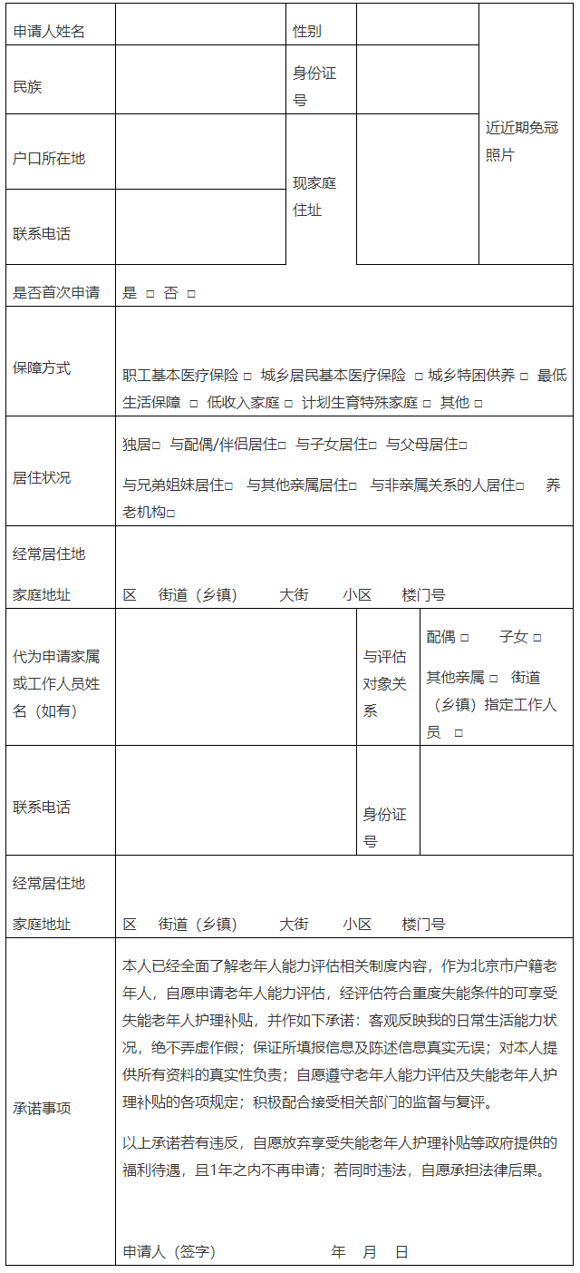
附件2
北京市老年人能力評估申請表

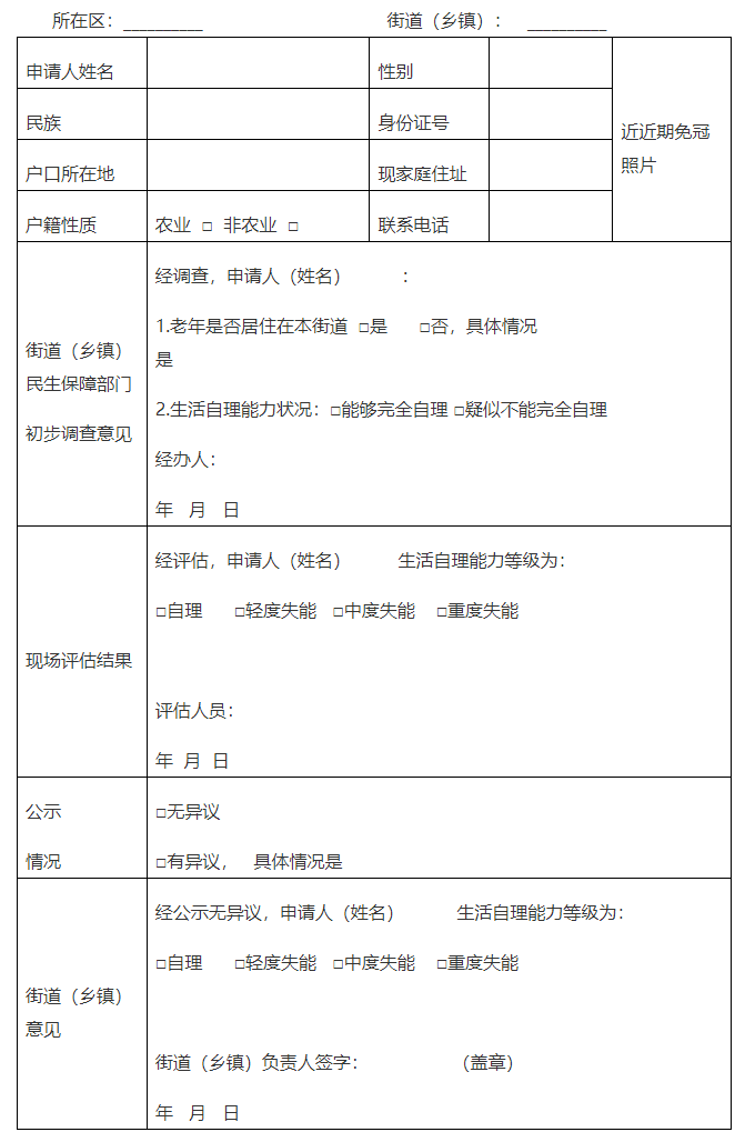
附件3
北京市老年人能力評估工作表

填寫說明:1.所有信息以填表時狀態為準;2.經辦人在符合實際情況□打“√”;3.本表格一式兩份。
附件4
北京市老年人能力評估結論告知書


