為進一步引領機關企事業單位團員青年聚焦首都全麵深化改革的目標任務,獻策新時代首都發展,團市委、市直機關工委、市委改革辦麵向全市機關企事業單位團員青年開展了第九屆“我為改革獻一策”活動。活動得到了市直機關各單位廣大團員青年的積極響應,共有25個單位報送了65個提案。

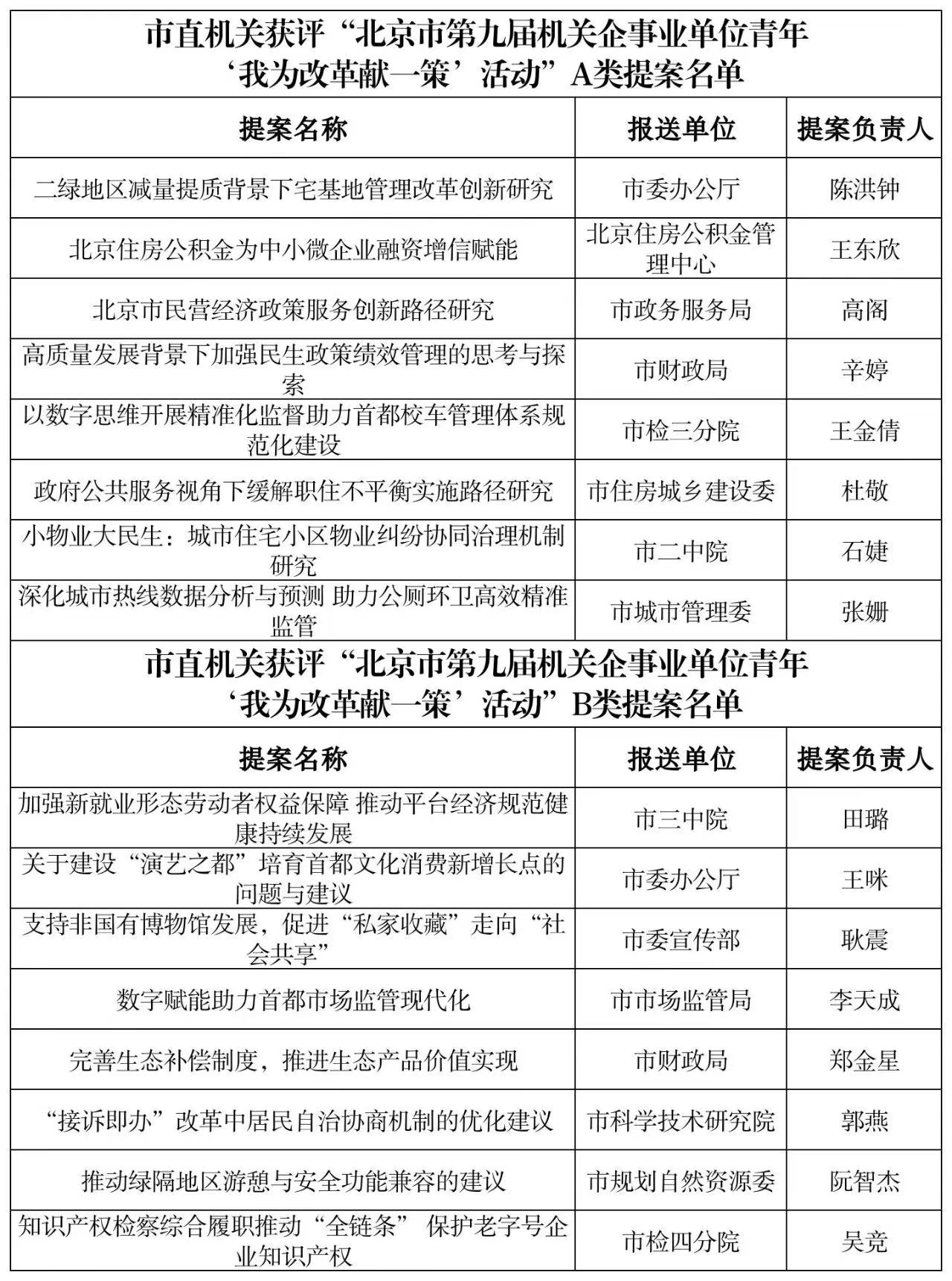
近日,北京市第九屆機關企事業單位青年“我為改革獻一策”活動終審答辯會順利舉辦,共評出10個A類提案,20個B類提案,其中市直機關獲評8個A類提案,8個B類提案,恭喜他們!

下一步,將持續加強宣傳推廣,推動提案的成果轉化,進一步引領廣大機關青年聚焦首都發展,立足崗位建功,為譜寫全麵建設社會主義現代化國家的北京篇章貢獻青春智慧和力量。

新建項目2