圖解2016年6月21日北京市政府常務會議

日期:2016-06-22 13:55    來源:北京日報

分享:
字號:        

圖解2016年6月21日北京市政府常務會議

您訪問的鏈接即將離開“首都之窗”門戶網站 是否繼續?

已歸檔

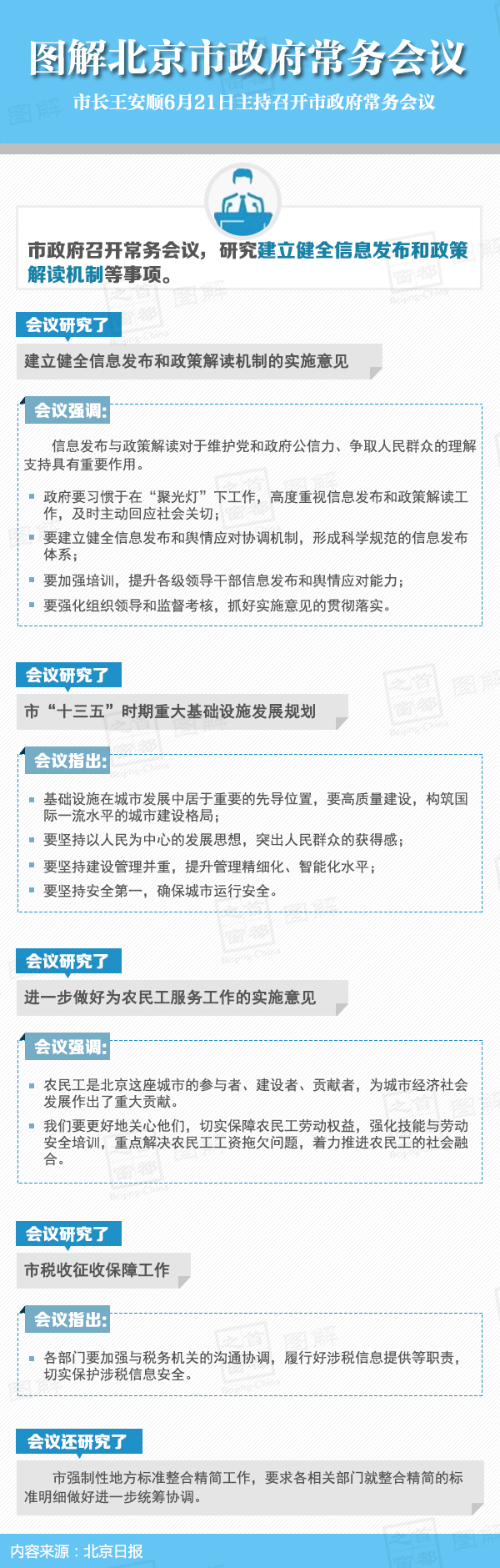
  6月21日下午,市政府召開常務會議,研究建立健全信息發布和政策解讀機製等事項。