圖解2016年5月17日北京市政府常務會議
日期:2016-05-18 10:51 來源:北京日報
相關信息
您訪問的鏈接即將離開“首都之窗”門戶網站 是否繼續?
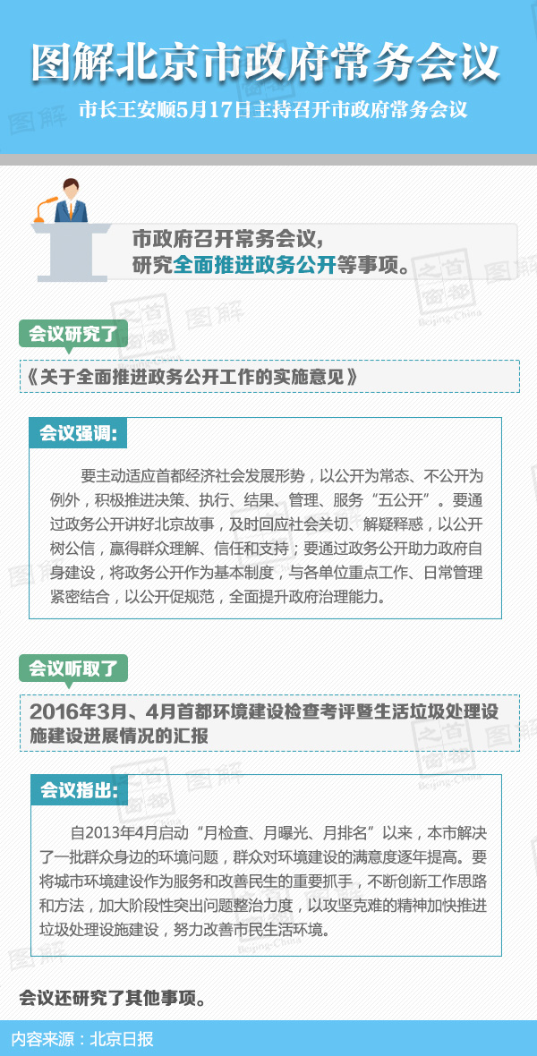
市政府召開常務會議,研究全麵推進政務公開等事項。