——2024年1月21日在北京市第十六屆人民代表大會第二次會議上
北京市發展和改革委員會主任 楊秀玲
各位代表:
按照《北京市國民經濟和社會發展計劃審查監督條例》,受市人民政府委托,現將北京市2023年國民經濟和社會發展計劃執行情況與2024年國民經濟和社會發展計劃草案的報告提請市十六屆人大二次會議審議,並請市政協各位委員提出意見。
一、2023年國民經濟和社會發展計劃執行情況
2023年是全麵貫徹落實黨的二十大精神的開局之年,是三年新冠疫情防控轉段後經濟恢複發展的一年。在以習近平同誌為核心的黨中央堅強領導下,在中共北京市委直接領導下,在市人大及其常委會監督支持下,全市上下堅持以習近平新時代中國特色社會主義思想為指導,全麵貫徹落實黨的二十大和二十屆二中全會精神,深入貫徹落實習近平總書記對北京重要講話精神,落實落細黨中央、國務院各項決策部署和任務要求,以首善標準紮實開展主題教育,堅持穩中求進工作總基調,完整、準確、全麵貫徹新發展理念,堅持以新時代首都發展為統領,加強“四個中心”功能建設,提高“四個服務”水平,深入實施京津冀協同發展戰略,堅持“五子”聯動服務和融入新發展格局,更好統籌疫情防控和經濟社會發展,更好統籌發展和安全,圓滿完成第三屆“一帶一路”國際合作高峰論壇等重大活動服務保障任務,高效應對“23·7”極端強降雨,高質量開展“十四五”規劃中期評估,係統抓好經濟運行調度,努力克服各種不利因素的影響,全力推動穩預期穩增長穩就業政策落地顯效,經濟持續恢複向好,就業物價總體平穩,社會大局和諧穩定,首都高質量發展取得新成效。全市地區生產總值增長5.2%,一般公共預算收入增長8.2%、突破6000億元,居民人均可支配收入實際增長5.2%,城鎮調查失業率4.4%,居民消費價格同比上漲0.4%,較好地完成了市十六屆人大一次會議確定的目標任務。成績來之不易,需要倍加珍惜。
一年來,重點做了以下七個方麵工作:
(一)京津冀協同發展走深走實,城鄉區域協調發展穩步推進,現代化首都都市圈生機勃勃
協同工作推進機製創新完善。深入學習領會習近平總書記在深入推進京津冀協同發展座談會上的重要講話精神,出台本市貫徹落實意見。建立京津冀黨政主要領導協商機製並在京召開首次會議,成立京津冀協同發展聯合工作辦公室並實現集中辦公,組建產業、科創、交通、營商環境等15個專題工作組,形成分領域、分層次的協同工作體係。
非首都功能疏解堅定有序。積極服務保障央屬標誌性項目疏解,首批疏解的在京部屬4所高校雄安校區開工。深入實施北京城市總體規劃,實施核心區控規新一輪行動計劃,服務中央黨政機關辦公用房布局調整,開展故宮及王府井、什刹海等地區綜合整治,推進核心區文物騰退保護利用,營造安全優良的政務環境。紮實開展疏解整治促提升專項行動,疏解提質一般製造業企業112家,拆除違法建設2315萬平方米、騰退土地2282公頃,全市“基本無違法建設”創建目標完成。實施留白增綠383.8公頃,完成1730條背街小巷精細化治理,利用公交場站騰退空間建成公交便民驛站30個,整治城市家具1萬餘處,完成橋下空間整治183處,北京站地區清髒治亂、恢複廣場麵積2500餘平方米,城市公共空間更加清朗有序。首都醫科大學新校區開工,北京大學第一醫院大興院區、朝陽醫院東院區開診運行。
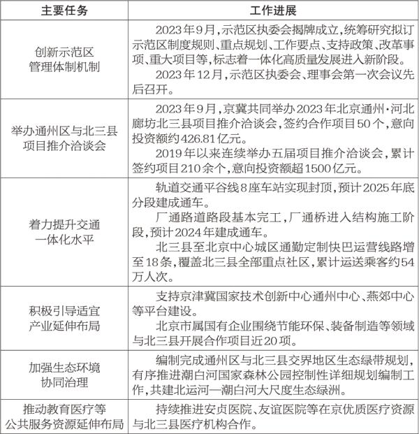
“新兩翼”建設加力推進。全麵落實國家支持高標準高質量建設雄安新區政策措施,以“交鑰匙”方式支持雄安新區建設的“三校一院”開學開診。雄安新區中關村科技園揭牌運營,30餘家創新型企業、11家中關村集成服務機構入駐,京雄高速全線通車。城市副中心高質量發展提速,第二批市級機關陸續搬遷,運河商務區累計注冊企業2萬餘家,首家市屬國企總部大樓北投大廈基本建成。國家綠色發展示範區實施方案經中央深改委會議審議通過,通州區與北三縣一體化高質量發展示範區執委會揭牌。東六環路入地改造隧道雙線貫通,東夏園綜合交通樞紐開通運營。“文化糧倉”大劇院、“森林書苑”圖書館、“運河之舟”博物館精彩亮相,第一實驗學校投用,友誼醫院通州院區(二期)開診,公共服務更加優質。
專欄1:通州區與北三縣一體化高質量發展示範區建設情況

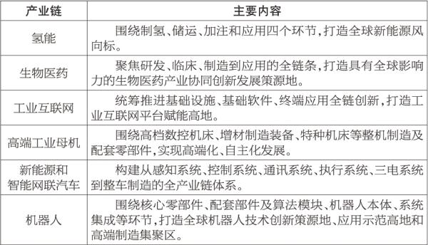
協同創新和產業協作更加緊密。製定促進科技成果轉化協同推動京津冀高精尖重點產業發展工作方案,共建京津冀國家技術創新中心,建立京津冀科技成果轉化供需清單聯合發布線上平台、累計發布科技成果和開放許可專利127項,北京向津冀輸出的技術合同成交額748.7億元、同比增長1.1倍。三地協同編製完成6條重點產業鏈圖譜,啟動產業鏈“織網工程”,生命健康、電力裝備產業集群入選國家先進製造業集群名單。積極搭建產業對接平台,舉辦京津冀產業鏈供應鏈大會、京津冀基金與企業融資對接會、京津產業握手鏈接洽談會等聯合招商活動,簽約項目超200個、意向投資額超1500億元。
專欄2:京津冀6條重點產業鏈圖譜

現代化首都都市圈加快構建。以區域交通設施一體化為支撐,推動形成環京地區通勤圈、京津雄功能圈、節點城市產業圈。交通互聯互通加快推進,城際鐵路聯絡線一期工程、雄安新區至北京大興國際機場快線(京雄快線)等項目加快建設,津興城際鐵路開通運行,天津港至北京大紅門海鐵聯運班列開通,西太路主體完工。生態環境聯防聯控持續深化,共建環評機構跨區域協同監管等工作機製,京冀簽訂官廳水庫上遊永定河流域水源保護橫向生態補償協議。公共服務加強合作,組建22個京津冀高校發展聯盟,5600餘家定點醫療機構異地就醫住院費用直接結算,過境危貨運輸車輛實現繞行首都地區環線高速。
城鄉區域融合協調發展全麵推進。城市南部地區發展勢能不斷蓄積,國家自然博物館正式揭牌,南中軸國際文化科技園全麵開園,麗澤金融商務區累計入駐企業超千家,大興國際氫能示範區南區一、二期建成投用。回天行動計劃紮實推進,回龍觀體育文化中心等37個項目完工投用,奧北森林公園二期開園試運行,“回天有我”創新實踐不斷深化。京西地區高質量轉型提速,成功舉辦2023中國科幻大會,深空探測實驗室落戶首特鋼園區,中關村(京西)人工智能科技園算力中心試運行。生態涵養水平持續提升,落實高質量推動生態涵養區生態保護和綠色發展實施方案,結對區完成新一輪結對協作框架協議簽署。完成全市及分區生態產品總值(GEP)試算工作,率先實現生態涵養區綜合性生態保護補償資金分配與生態係統調節服務價值(GEP-R)聯動掛鉤,發布全國首個特定地域單元生態產品價值(VEP)核算及應用指南、落地全國首個探索項目。深入學習運用浙江“千萬工程”經驗,“百村示範、千村振興”工程全麵啟動,基本完成2800餘個村莊美麗鄉村建設。出台加強點狀配套設施用地管理促進鄉村振興的指導意見。農業中關村總體框架基本形成,實施種業振興行動,自主培育的種禽出口非洲、實現我國種禽出口“零的突破”,國家農業創新港獲批。糧食、蔬菜產量連續四年實現增長。持續做好對口支援幫扶,和田直達航線和旅遊專列開通。
(二)創新驅動發展戰略深入實施,國際科技創新中心建設全麵推進,現代化產業體係加快構建
戰略科技力量建設不斷強化。聯合科技部等部門出台加快推動北京國際科技創新中心建設工作方案。全力服務保障在京國家實驗室高質量在軌運行,優化重組在京全國重點實驗室,陸續產出科研成果。懷柔綜合性國家科學中心重大科技基礎設施集群初步形成,16個設施平台進入科研狀態,國際影響力提升,舉辦國際綜合性科學中心研討會等國際活動50餘場。印發支持世界一流新型研發機構高質量發展實施辦法,穩步推進國家區塊鏈技術創新中心等重大創新平台建設,雁棲湖應用數學研究院開園並舉辦首屆國際基礎科學大會,“悟道3.0”大模型、新一代量子計算雲平台“誇父”等一批重大創新成果湧現。強化科技創新體係化布局,出台基礎研究領先行動方案、關鍵核心技術攻堅戰行動計劃,加大科技攻關力度,推進RISC-V軟件產業及生態建設,發布全球最大中英文語義向量模型訓練數據集,搭建“北腦二號”非人靈長類腦機接口平台。
“三城一區”創新能級穩步提升。編製世界領先科技園區建設方案,實施加快中關村國家自主創新示範區分園高質量發展指導意見。中關村科學城北區東升科技園二期竣工,南區北京衛星製造廠科技園開園。懷柔科學城儀器裝備產業集群入選國家級中小企業特色產業集群,城市客廳AB地塊、雁棲人才社區一期等配套功能設施亮相。未來科學城建立雙碳技術轉移轉化研究院,新型儲能產業示範區揭牌,國際研究型醫院北京高博醫院啟用。創新型產業集群示範區承接三大科學城成果超過270個。國家藥監局藥審中心、核查中心、評價中心選址入駐北京經濟技術開發區。順義區與清華大學共建全國重點實驗室成果轉化基地,國家第三代半導體技術創新中心(北京)啟動建設。
創新生態係統加速優化。中關村24條先行先試改革政策在示範區全域推廣,科創金融改革試驗區獲批並出台建設實施方案,職務科技成果轉化管理試點逐步推進。落實海外人才落地即支持政策,深入推進係列重點人才工程,實施“北京學者”“智源學者計劃”,啟動科學家創業CEO培養工作,國家(中關村)火炬科創學院落成,沙河高教園推動32名科研人員作為“科技副總”到企業任職,打造高水平人才隊伍。加強科技型企業全周期支持服務,出台支持外資研發中心高質量發展、進一步培育和服務獨角獸企業、支持首台(套)等政策措施,累計組建24個創新聯合體,認定外資研發中心107家、專精特新中小企業7180家,擁有獨角獸企業114家。深化知識產權海外糾紛法律費用保險試點,完成國內首筆知識產權海外糾紛法律費用保險出險理賠。成功申辦國際科技園協會(IASP)2025年世界大會,全國首個國際科技組織總部集聚區在京落戶。
現代化產業體係加快培育。出台支持新型儲能等細分行業發展政策,設立信息、人工智能、機器人、醫藥健康等4支政府高精尖產業基金。集成電路等重大項目取得新進展,京東方第6代新型半導體顯示器件生產線開工建設,小米智能手機工廠、理想汽車旗艦工廠提前投產,小米汽車試生產,亦昭生物醫藥中試研發生產基地建成。麵向未來信息、健康、製造、能源、材料、空間六大領域,以前沿技術能力供給引領“產品-標準-場景”聯動迭代,打造未來產業策源高地。北京經濟技術開發區和昌平區“一南一北”兩個機器人產業園落地,全球首枚入軌的液氧甲烷火箭——朱雀二號遙二火箭成功發射,衛星互聯網技術試驗衛星順利入軌,北鬥用戶總規模超過2000萬。推動出台北京證券交易所“深改19條”,推出“北+H”京港兩地上市安排,北京證券交易所累計上市公司241家。北京股權交易中心“專精特新”專板正式運營,入板企業突破200家,積極推進全國首個認股權綜合服務試點。發布促進廣告業、人力資源服務業、動漫行業發展和文化數字化戰略政策措施,首家展示“數字藏品”的博物館掛牌。印發推動先進製造業和現代服務業深度融合發展實施意見,認定首批市級示範園區5家、試點企業35家。
(三)全球數字經濟標杆城市建設提速,智慧城市和數據要素市場加快培育,數字經濟發展優勢鞏固擴大
數字經濟發展基礎持續夯實。完善數字經濟規則製度體係,施行北京市數字經濟促進條例,率先出台更好發揮數據要素作用進一步加快發展數字經濟的實施意見,落地國家數據出境安全評估製度,製定數據交易通用規範等五個地方標準,發布數據清洗、去標識化、匿名化業務規程。實施“光網之都,萬兆之城”行動計劃,新建5G基站3萬個,每萬人擁有5G基站數達49個、全國第一,新增千兆固網用戶94.3萬戶、累計288.7萬戶,編製算力基礎設施實施方案、算力供給規模1.2萬P以上。全球性能領先的區塊鏈與隱私計算算力集群Hive“蜂巢”啟用,工業互聯網標識解析國家頂級節點(北京)累計標識注冊量1262億。全國首個數據基礎製度先行區啟動建設,出台數據資產首登記、首交易、首入表和首開放等創新獎勵措施。北京國際大數據交易所牌照落地,發放71張數據資產登記憑證,數據交易規模超過24億元。北京測繪院完成全國首筆空間數據交易,六家醫院數據流通交易在全國率先破冰。成功舉辦2023全球數字經濟大會。在政府機關試點推進首席數據官製度。
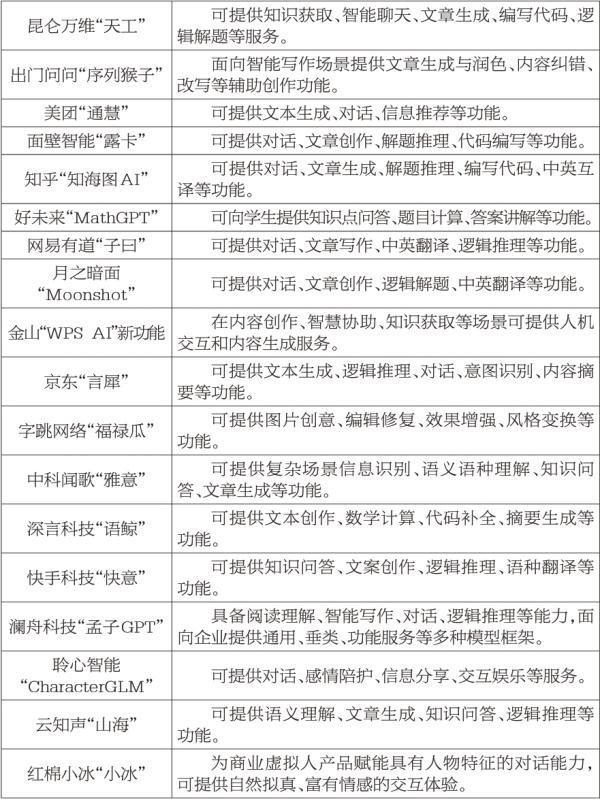
數字產業化和產業數字化雙向發力。全國人工智能頂尖研究機構在京聚集,自然語言處理、通用視覺、多模態交互大模型等關鍵算法技術達到國際先進水平。實施通用人工智能產業創新夥伴計劃,發布總量1152TB的大模型高質量數據集,出台算力券政策為模型創新企業降低智能算力使用成本。“文心一言”“智譜清言”等24個大模型產品通過備案正式上線。印發打造國家信創產業高地三年行動方案,信創行業全技術產業鏈基本形成。平台經濟規範健康發展,本市7個投資案例入選國家平台企業典型投資案例。高級別自動駕駛示範區3.0已完成160平方公裏建設,加快推進後續440平方公裏擴區,部署智能網聯乘用車、無人配送車等八大場景775台自動駕駛車輛在區內測試使用。建成65家互聯網醫院,245家醫院開展互聯網診療服務。加快實施“新智造100”工程,103家企業完成智能工廠和數字化車間建設。支持551家專精特新企業大幅度提升數字化水平,昌平區成功入選全國首批中小企業數字化轉型試點城市。數字經濟增加值占地區生產總值比重達42.9%。
專欄3:北京24個人工智能備案大模型產品及功能


智慧城市建設紮實推進。“七通一平”共性基礎設施加速完善,完成120萬個感知設施注冊上賬,城市碼上線“一碼多用”功能。“京通”用戶超過2200萬、接入800餘項市級服務事項及17個區級旗艦店,“京辦”接入294個係統,“京智”接入22個決策專題。“一網通辦”上線407個新增服務事項,落地22項國家“跨省通辦”事項,“一網統管”智慧供熱項目平均節能率達5%、智慧管網實現外力破壞地下管線事故同比下降75%,“一網慧治”推動應急指揮調度、企業安全生產等領域決策專題應用建設。聚焦民生服務、城市治理等領域發布37項智慧城市場景創新需求,推進回天地區和城市副中心數字化社區建設。
(四)以供給側結構性改革引領和創造新需求,積極擴消費促投資,經濟發展內生動力逐步增強
穩增長係列政策精準發力。推動各項稅費優惠政策精準落地、直達快享,全年新增免減退緩稅費850億元以上。出台進一步推動首都高質量發展取得新突破行動方案,明確了5個方麵50條具體工作任務。調整優化房地產政策。印發實施金融服務首都文化、旅遊、體育及相關產業快速恢複和高質量發展若幹措施等金融支持政策,推動實體經濟融資成本穩中有降。搭建經濟運行監測調度平台,積極開展調查研究,協調解決經濟運行中的重點難點問題。
國際消費中心城市加快建設。堅持把恢複和擴大消費擺在優先位置,著力破除製約擴大消費的製度機製障礙,加快推動消費提質升級。“一圈一策”完成15個重點商圈品質提升,新增864家品牌首店,“北京老字號”達244家。出台汽車、綠色消費等領域消費促進政策。舉辦直播電商購物節,認定首批13家本市特色直播電商基地。優化旅遊景區門票預約服務,推出118條“漫步北京”主題遊線路,朝陽國際燈光節點亮城市夜生活。規範引導帳篷露營地發展,製定影視拍攝服務工作方案。舉辦中國網球公開賽、北京馬拉鬆等重大體育賽事活動。發布促進會展業高質量發展政策,大興國際機場臨空經濟區國際會展消費片區完成城市設計國際方案征集,新國展二期工程加快建設,雁棲湖國際會都棲湖組團改造提升工程完工。“6+4”物流基地和農產品批發市場建設統籌推進。全年市場總消費額同比增長10.2%。
投資質量效益穩步提升。出台政府投資管理辦法,印發加快推進現代化基礎設施體係建設實施方案,研究深化完善投資項目審批改革方案。創新實施真抓實幹促投資獎勵措施,紮實推進“3個100”市重點工程,按季度壓茬推進全年640個項目全部開工。持續加強要素保障,全市建設用地供應4760公頃,發行地方政府專項債券資金949億元,2個基礎設施REITs項目上市發行、募集資金47億元。深化重點項目融資對接,麵向民間資本推介兩批重大項目206個、涉及總投資超過3200億元。全市固定資產投資同比增長4.9%,高技術產業投資增長16.2%,其中高技術服務業投資增長36.1%。重大項目儲備庫總體保持“開一備三”。
城市更新有序實施。落實城市更新條例,製定三年行動工作方案。出台騰退低效產業空間改造利用支持政策,推動金科新區、京西八大廠等重點片區轉型升級。皇城景山三期試點項目落地實施,京張鐵路遺址公園、隆福寺-美術館片區等公共空間改造建成投用,“新工體”投入使用。完成超2000戶平房院落申請式退租和1287戶修繕,啟動危舊房改建、簡易樓騰退20.4萬平方米。全市老舊小區改造新開工355個、新完工183個,新開工老樓加裝電梯1099部、新完工822部,均超額完成年度任務。
(五)重點領域改革穩步推進,對外擴大開放全麵升級,發展活力不斷釋放
“兩區”建設持續深化。深化服務業擴大開放綜合示範區建設2.0方案獲批,入選國家首批自貿試驗區對接國際高標準推進製度型開放試點。便利外國人來京執業和生活,動態發布122項執業資格認可目錄。舉辦投資北京全球峰會、京港洽談會、京澳合作會議第一次會議、中東投資推介會、跨國藥企北京行暨促進生物醫藥產業投資合作圓桌會等活動,落地全國首家外商獨資券商渣打證券、第二家外商獨資期貨公司摩根士丹利期貨,第二家中外合資銀行卡清算機構萬事網聯獲準開業,穆巴達拉投資公司正式開設北京辦事處,大眾集團與地平線合資公司正式注冊成立。以研發創新為特色的中關村綜合保稅區獲批並開工,天竺綜合保稅區成為首個國家級跨境貿易便利化標準化試點。1-11月全市實際使用外資122.5億美元,新設外商投資企業1559家。持續加強“四平台”建設,2023年服貿會達成各類成果超1100項,中關村論壇發布一批重大科技成果,2023北京文化論壇升格為國家級、國際性論壇,金融街論壇形成30餘項重要成果。本市7個項目在第三屆“一帶一路”國際合作高峰論壇相關分論壇簽約,6項成果納入峰會合作項目清單。出台推動“冰雪絲路”高質量發展實施方案,舉辦第五屆“空中絲綢之路”國際合作峰會等。開通北京地區首趟“本地報關、全國通關”的中歐班列,大興國際機場首班全貨機國際航班開通,簽發RCEP(區域全麵經濟夥伴關係協定)證書5084份,本市外貿進出口實現3.65萬億元、同比增長0.3%,對共建“一帶一路”國家出口3496億元、同比增長2.1%。
營商環境改革深入推進。出台全麵優化營商環境打造“北京服務”的意見,構建“1368”營商環境框架體係,完成優化營商環境6.0版改革任務,餐飲店等40個行業“一業一證”全部上線,新增大型活動等23個“一件事”集成服務事項,“6+4”一體化綜合監管試點拓展至50個。頒發全國首張直接變更經營者的個體工商戶營業執照,政府采購實現電子營業執照“一照通投”。在交通運輸等領域推行非現場檢查,對52個領域64個事項開展聯合雙隨機抽查,製定北京法院小額訴訟程序指引。優化企業上市服務,在20個重點領域推行專用信用報告,實現一份報告替代一摞證明。建立破產重整企業“一口申報”信用修複機製。打造京津冀一流營商環境,實現203項政務服務事項“同事同標”。“服務包”機製作用持續發揮,促成新設機構556家、落地重大項目365個,企業訴求辦結率達99.5%、滿意率達99.9%。12345企業服務熱線受理企業訴求6.3萬件,響應率99.96%、解決率94.14%、滿意率97.24%。
專欄4:全麵優化營商環境打造“北京服務”的意見

重點領域改革穩步實施。出台全國統一大市場建設實施方案,開展妨礙建設全國統一大市場問題治理。堅持“兩個毫不動搖”,製定促進民營經濟發展壯大行動方案,建立民營經濟政企溝通交流和問題解決機製、外資企業圓桌會議製度。深化國有企業改革,首次實現經營性國有資產集中統一監管,推進建設世界一流企業專項行動,改革市屬國有文化資產監管體製。44家培訓療養機構改革方案加快落實。發布新版北京市定價目錄,實行工商業峰穀分時電價。
專欄5:貫徹落實加快建設全國統一大市場意見的實施方案

專欄6:促進民營經濟發展壯大行動方案

(六)綠色低碳發展紮實推進,群眾急難愁盼問題加快解決,公共服務和城市治理水平穩步提升
綠色低碳發展有序轉型。印發能源綠色低碳轉型、可再生能源替代等26個“雙碳”專項政策,製修訂數據中心合理用能等15項地方標準,累計發布90項創新型綠色技術。“十四五”時期規劃建設的6個域外綠電基地全部開工、其中2個全容量並網發電,建成首個中深層地熱供暖項目,支持23個淺層地源熱泵項目和27個光伏項目,全年可再生能源消費占比達14%以上。推動出台建築綠色發展條例和三年行動方案,新增超低能耗建築18.2萬平方米。基本完成華能北京熱電廠燃機煙氣等餘熱利用項目、每年可替代供熱燃氣約5100萬立方米。在全國首創利用軌道交通非高峰時段運輸快遞新模式。全國溫室氣體自願減排交易注冊登記和交易係統上線試運行,各類碳排放權產品累計成交超1億噸,探索碳資產質押融資試點。
生態環境質量持續改善。深化“一微克”行動,完成44家企業揮發性有機物“一廠一策”治理,協同推動氮氧化物治理,開展揚塵專項治理攻堅行動,修訂實施空氣重汙染應急預案。96%的農戶實現清潔取暖,累計推廣新能源車77.3萬輛,細顆粒物年均濃度32微克/立方米。建設改造稻香湖再生水廠二期等8座再生水廠,新建汙水管線281公裏,完成150個村生活汙水治理,全市汙水處理率達97.3%。落實土壤汙染防治條例,削減受汙染建設用地麵積23萬平方米。燕山石化藍翠鳥資源綜合利用項目、安定循環經濟園區一期相繼建成,新增醫療廢物處理能力80噸/天、生活垃圾焚燒能力5100噸/天。成功創建全域國家森林城市,南苑森林濕地公園等一批大尺度綠化空間對外開放,62%的公園實現無界融通,新增城市森林、小微綠地等70餘處,西南二環水係濱水步道全線貫通。製定花園城市建設指導意見,開展花園城市建設試點。落實生物多樣性保護規劃,野鴨湖濕地入選國際重要濕地名錄,發現我國最大的國家二級保護植物丁香葉忍冬實生群落,啟動國家植物種質資源庫建設。
社會保障安全網紮密紮牢。印發實施優化調整穩就業政策全力促發展惠民生、因地製宜開展以工代賑工作促進農民群眾就業增收等政策,實施高校畢業生就業創業、重點群體創業推進行動,城鎮新增就業28.1萬人。提高社保待遇標準,惠及全市400餘萬人。出台托育服務體係建設三年行動方案,新增2-3歲托位超過6000個,普惠性幼兒園覆蓋率達到93%。發布新一輪中考改革方案,啟動義務教育階段體育考試改革,強化校外培訓機構常態化監管。優化義務教育資源布局,新增中小學學位3.8萬個,深入推進教師交流輪崗,實現義務教育學校“手拉手”結對全覆蓋。積極支持在京高校“雙一流”建設,創新開展市屬高校分類績效考核。健全傳染病監測預警體係,穩妥有序應對多輪疫情波動和秋冬季呼吸道傳染病流行高峰。深化“三醫聯動”改革,以醫聯體為抓手持續推進分級診療,建設全市統一的預約掛號平台、覆蓋270家醫院,社區衛生服務中心全部提供工作日延時及周末門診服務。加強基本養老服務保障,新建各類養老護理床位6232張,新增養老助餐點243個、農村鄰裏互助養老服務點232個。建成82個“一刻鍾便民生活圈”,“一站式”就近滿足居民多樣化生活需求。創建43個全民健身示範街道和體育特色鄉鎮,開展市民快樂冰雪季等全民健身賽事活動3.3萬場次。加快健全殘疾人社會保障製度和關愛服務體係。建設籌集保障性租賃住房8.2萬套,竣工各類保障性住房9.3萬套。33項重要民生實事全麵完成。
優質文化供給不斷增加。加強市習近平新時代中國特色社會主義思想研究中心建設。中軸線申遺保護三年行動計劃全麵收官,慶成宮整體院落騰退等48項重點任務全麵完成,社稷壇等15處遺產點煥發生機。“三山五園”國家文物保護利用示範區創建任務完成,全國首個文物建築活化利用信用融資項目新市區泰安裏精彩亮相。蒙藏學校舊址、清華園車站舊址正式開放,“進京趕考之路”北京段全線貫通。“我與地壇”北京書市重啟。“演藝之都”建設全麵啟動,舉辦首都市民係列文化活動1.7萬場,“白塔夜話”實現雙塔“跨時空”連線。印發博物館之城建設發展規劃,舉辦首屆北京博物館活動月、首屆北京國際非遺周。
城市精細化治理水平穩步提升。軌道交通三期規劃獲批,地鐵16號線全線貫通、17號線北段開通,軌道交通運營總裏程超過1200公裏。周末及法定節假日放開部分公交專用道供社會車輛使用,統籌公交和軌道站點設置、50米內換乘比例提高到86%,完成軌道交通首都機場線東直門站行李托運配套改造工程。開通50條通學公交車運營線路,試點校接送學生小汽車減少12%。實施“七站”優化提升措施70項,分批有序通過綠色出行一體化服務平台向公眾推送停車場數據。累計建成新能源汽車充電樁約31.55萬個。完成143個3000戶以上大型社區規模優化調整,擴充城市社區工作者1.2萬人。堅持“看天供暖”,冬季提前8天供暖。深入貫徹接訴即辦工作條例,“每月一題”完成全年任務,12345市民服務熱線訴求解決率95.5%、滿意率96.1%。持續推進兩個“關鍵小事”,創建垃圾分類示範小區(村)2800個、達標小區(村)5000個,推動建立老舊小區物業長效管理機製,實現老舊小區物業全覆蓋。
城市安全發展能力持續增強。完成第一次全國自然災害綜合風險普查。深刻汲取“4·18”長峰醫院重大火災事故教訓,開展安全生產和火災隱患大排查大整治,出台嚴格施工動火作業、高風險限額以下小型工程安全管理等“十項硬措施”,深入開展燃氣安全、電動自行車、危險貨物運輸等專項整治,開發推廣“企安安”信息係統。投產天津南港LNG(液化天然氣)應急儲氣設施一期工程。完成5.8萬畝高標準農田建設和200萬噸蔬菜生產任務,耕地保護和糧食安全責任製考核工作穩步推進。試點建設國家“平急兩用”發展先行區。穩妥化解大型企業集團和信托公司等領域風險,不斷深化“平安北京”建設,嚴厲打擊電信網絡詐騙等違法犯罪,切實保障首都社會安全穩定。
(七)積極應對“23·7”極端強降雨,以首善標準抓好災後恢複重建工作,首都防災救災減災能力持續提升
防汛工作紮實有序。深入貫徹落實習近平總書記對防汛救災工作作出的重要指示要求,未雨綢繆強化風險防範。嚴密監測天氣變化,多渠道、全天候更新發布各類提示信息1.69億人次,預置20餘萬人防汛搶險隊伍,12.3萬名幹部下沉進駐山區村落、低窪點位。果斷提前升級發布暴雨紅色預警和啟動防汛應急一級響應,提前疏散轉移54.2萬名工地和險區群眾。以流域為單位科學調度實施預泄騰容。
救災工作及時有力。建立首都防汛救災央地聯合工作機製,強化京津冀協調聯動,堅持央地、軍地、區域、社會協同,一刻不停“搶險、搶修、搶通”。及時啟用大寧水庫和永定河滯洪水庫,統籌調度攔洪抗洪。全力救援三列被困列車,2831名旅客和乘務人員全部安全脫險並及時得到安置。第一時間搶通256個斷路村、507個斷水村、273個斷電村和342個通信中斷村。製定受災人員救助安置方案,迅速撥付救災資金,強化市場保供穩價。深入細致做好災後環境消殺和衛生防疫工作。對市民涉汛涉災訴求接訴即辦。及時舉辦新聞發布會通報權威信息。建立金融保險快速響應機製,為受災群眾和企業紓困解難。
恢複重建加速推進。深入貫徹落實習近平總書記在京考察災後恢複重建工作時重要講話精神,錨定“一年基本恢複、三年全麵提升、長遠高質量發展”目標,形成“1+6+3”規劃體係。做好增發國債項目申報,積極爭取資金支持。製定恢複重建項目聯審聯批機製,2024年汛前需建成的168個項目全部開工、項目總投資267億元,759所受災學校全部如期開學,10057宅房屋修繕加固、482.8公裏電力線路修複、37231台農村清潔取暖設備的維修和更新等任務全麵完成,啟動水庫修複12座、河道修複972.88公裏,確保受災群眾溫暖過冬、返鄉居民安心過年、汛期安全度汛。攜手津冀研究完善全流域防洪體係,建立協同治水工作機製,完善本市防洪工程和應急管理體係,查漏補缺消除防汛薄弱環節和風險隱患。推動10個平原區與門頭溝區、房山區共29個山區鄉鎮(街道)開展結對幫扶,幫助受災地區盡快恢複發展活力、拓寬發展路徑、增強內生動力。
專欄7:“23·7”極端強降雨洪澇災後恢複重建規劃任務

27項計劃指標中,預計25項指標能夠達到或超額完成年初計劃目標。實際利用外資規模受國際政治經濟環境不利因素增多、企業投資信心不強等影響,預計全年完成130億美元左右、低於165億美元的年度目標;平原地區森林覆蓋率受“23·7”極端強降雨、耕地保護空間優化等因素影響,預計全年為31%、低於31.6%的年度目標。總的來看,經濟增長、就業、價格等指標保持在合理區間,科技創新、對外開放、減量發展、綠色低碳、民生保障等反映高質量發展的指標繼續改善。
在看到成績的同時,关键词2也清醒地認識到,首都經濟社會發展還麵臨不少困難和挑戰,工作中還存在一些不足:
一是外部環境不確定難預料因素增多。地緣政治衝突不斷,世界經濟下行壓力加大,全球經貿摩擦指數仍處於高位,國際貿易增速放緩,推動經濟持續回升向好還將麵臨“波浪”和“曲折”。
二是區域協調發展還有差距。京津冀三地尚未形成區域間分工互補、上下遊聯動配套的產業協同發展格局。市域內區域發展仍不平衡,平原新城公共服務和配套設施依然較為薄弱。農村集體經濟發展水平不均衡,農民增收渠道有待拓寬。
三是擴大有效需求仍然麵臨較大挑戰。城鄉居民增收壓力削弱了消費能力和意願,高品質商品服務供應不足,新的消費場景打造還不夠多,消費營商環境還需優化。減量發展背景下要素保障趨緊,房地產市場供求關係發生變化,製造業企業盈利能力下降、投資意願不足,穩投資麵臨困難增多。
四是產業發展新舊動能轉換接續還不夠暢通。創新鏈產業鏈人才鏈資金鏈高效快速耦合還存在難點,“基礎研究、技術創新、成果轉化和產業化”的鏈條還未貫通。醫研產協同還不夠緊密,文化事業和文化產業融合程度不高,教育、醫療、文化等資源優勢尚未轉化為產業優勢。
五是企業生產經營還存在不少困難。企業利潤下降和生產經營成本上升碰頭,資金流動不暢,規上工業產成品存貨、庫存周轉天數、應收賬款增速處於曆史較高水平。企業反映的政策精準度不夠、“找政策”困難、惠企政策申報渠道分散等突出問題還需加快解決。
六是社會民生領域還存在短板弱項。人口結構少子化老齡化趨勢加重,重點群體就業結構性矛盾顯現。公共衛生應急體係仍有不足,養老、教育、交通等領域與群眾期盼還有不少差距,空氣質量改善成效仍不穩固。韌性城市建設還要加強,安全生產領域尚存漏洞。個別大型企業集團仍處在風險暴露期。
二、2024年經濟社會發展計劃安排
2024年是新中國成立75周年,是實現“十四五”規劃目標任務的關鍵一年,是京津冀協同發展戰略實施10周年,做好各項工作意義重大。首都經濟社會發展麵臨諸多有利條件:一是國家宏觀政策效應持續釋放。國家圍繞推動高質量發展出台了一係列政策措施,增發國債支持災後恢複重建和提升防災減災救災能力,為推動本市經濟發展創造了良好政策環境。二是創新驅動能力不斷增強。國際科技創新中心建設加力推進,國家實驗室、新型研發機構等戰略科技力量不斷湧現重大創新成果,企業創新主體地位不斷強化,國高新企業、專精特新小巨人企業、獨角獸企業數量均居全國各城市首位,科技優勢加速轉化為發展優勢。三是數字經濟放大疊加倍增作用加快顯現。本市人工智能大模型優勢明顯,有望推動應用加速落地、催生新的產品和服務模式。數據基礎製度先行區啟動建設,國際大數據交易所等數據要素市場化配置平台持續強化,信創、高級別自動駕駛等領域快速發展,發展新動能不斷增強。四是產業升級厚積薄發。關鍵基礎技術和產品的工程化攻關不斷取得突破,高精尖產業發展成效顯著。先進製造業和現代服務業深度融合,新能源汽車等重大項目建成投產,產業集群加快布局,生產性服務業向專業化和價值鏈高端延伸,形成了製造業服務化和服務業製造化的雙向循環,牽引產業整體向價值鏈高附加值環節邁進。五是京津冀協同發展空間深度拓展。協同創新和產業協作不斷深化,重點領域產業鏈圖譜繪製完成,“一鏈一策”推動產業鏈延鏈補鏈,區域內產業配套能力穩步提升,引領全國高質量發展的重要動力源正加快形成。六是改革開放全麵深化。全麵優化營商環境打造“北京服務”的舉措逐步落地,“服務包”機製不斷健全,進一步穩定和提振企業發展信心。積極融入共建“一帶一路”高質量發展,服務業擴大開放進入新階段,“兩區”建設加快推進,改革開放的係統性、整體性和協同性加強。
(一)總體思路
以習近平新時代中國特色社會主義思想為指導,全麵貫徹落實黨的二十大和二十屆二中全會精神,認真貫徹中央經濟工作會議精神,深入貫徹習近平總書記對北京重要講話精神,堅持穩中求進工作總基調,完整、準確、全麵貫徹新發展理念,堅持以新時代首都發展為統領,深入實施人文北京、科技北京、綠色北京戰略,深入實施京津冀協同發展戰略,堅持“五子”聯動服務和融入新發展格局,著力推動高質量發展,全麵深化改革開放,切實增強經濟活力、防範化解風險、改善社會預期,增進民生福祉,保持社會穩定,推動全麵從嚴治黨向縱深發展,為推進中國式現代化作出首都貢獻。
在工作中要立足首都城市戰略定位,始終牢記“看北京首先要從政治上看”的要求,把堅持高質量發展作為新時代的硬道理,在穩中求進、以進促穩、先立後破上下功夫,充分發揮首都功能引領作用,把“四個中心”“四個服務”蘊含的巨大能量充分釋放出來,大力培育發展新動能、新優勢,突出做好穩增長、調結構、防風險、惠民生、保穩定等工作,保持建首善、創一流的幹勁拚勁,堅定信心,攻堅克難,以新氣象新作為推動首都高質量發展取得新成效。
——更大力度抓經濟、穩增長,推動高質量發展。把穩增長放在更加突出、更加重要的位置,將其作為推動首都高質量發展的一項政治任務和戰略部署。加強本市財政、金融、就業、產業、區域、科技、環保等政策協調配合,持續抓好國際消費中心城市建設,激發有潛能的消費,打好投資調度、要素保障、項目儲備、投融資改革、績效管理“組合拳”,擴大有效益的投資。
——更大力度強創新、活文化,塑造競爭新優勢。大力推進國際科技創新中心和全國文化中心建設,深化科技和文化體製改革,聚焦國家戰略,瞄準核心領域,凝練重大需求,疏通創新源頭、加速創新過程、強化支撐體係,打通事業鏈和產業鏈,推動更多“從0到10”的突破。打造平原新城產業承載空間,加快培育生物經濟,大力推動數字經濟,釋放綠色低碳經濟發展潛能,催生更多新產業、新模式、新動能,發展新質生產力。
——更大力度推改革、擴開放,激發市場活力。持之以恒推動全國統一大市場建設,堅持有效市場和有為政府相結合,促進民營經濟發展壯大,擦亮優化營商環境“北京服務”品牌,“抓大活小”實打實幫助企業解難題、提信心,推動國企敢幹、民企敢闖、外企敢投。穩步擴大製度型開放,用好“兩區”“四平台”,把政策落在具體項目上。深化“一帶一路”國際合作,推動實現更高質量、更高水平“走出去”。
——更大力度防風險、保穩定,增進民生福祉。牢固樹立風險意識和底線思維,不斷增強產業鏈發展、城市運行、民生保障的韌性,切實抓好生產安全、應急管理和重大風險防範化解,以高水平安全保障高質量發展。強化就業優先政策,統籌做好教育、醫療、養老、文體、住房保障等公共服務,讓現代化建設成果更多更公平惠及全體人民。
(二)主要指標
經濟發展方麵。地區生產總值增速安排5%左右,兼顧需要與可能,與“十四五”規劃目標有機銜接,有利於調動各方積極性,提振發展信心,保障和改善民生。全員勞動生產率達到39.5萬元/人左右、保持全國領先,一般公共預算收入增長5%,居民消費價格漲幅3%左右,數字經濟增加值增速7.5%左右。
生態環境方麵。進一步統籌好人口資源環境,常住人口規模控製在2300萬人以內,森林覆蓋率達到44.95%,中心城區綠色出行比例達到75%左右。細顆粒物年均濃度和單位地區生產總值能耗、二氧化碳排放降幅達到國家要求,單位地區生產總值水耗降幅1%左右。
民生保障方麵。居民收入增長與經濟增長同步,城鎮調查失業率控製在5%以內,“七有”“五性”監測評價綜合指數穩步提升,食品安全抽檢合格率超過98.5%,藥品抽驗合格率超過99%,單位地區生產總值生產安全事故死亡率控製在1.05人/百億元以內。
三、實現2024年經濟社會發展計劃的主要任務和措施
(一)加快構建現代化首都都市圈,推動京津冀協同發展不斷邁上新台階
自覺把北京發展放到京津冀協同發展戰略中考量,以“一核”疏解為牽引,“新兩翼”建設為支撐,協同創新和產業協作為動力,人民群眾獲得感幸福感安全感為目標,毗鄰地區深度融合為重點,攜手津冀共同打造中國式現代化建設的先行區、示範區。
深入開展疏解整治促提升專項行動。堅持疏解整治提升一體化謀劃與實施,更好服務首都功能優化提升。(1)完善疏解激勵約束政策措施,積極服務保障國家疏解非首都功能的戰略安排。統籌用好騰退空間和地下資源,優先用於保障中央政務功能、增補公共服務設施,新建停車位1.5萬個、新增有償錯時共享停車位1萬個。(2)疏解提質一般製造業企業100家。完成核心區平房院落2000戶申請式退租、23處非法小散亂物流治理,推動德勝門等6家公交場站向外搬遷。(3)首都體育學院延慶校區實現開工,中國人民大學通州新校區一期投用,友誼醫院順義院區、安貞醫院通州院區竣工投用。拆除違法建設不低於2000萬平方米、騰退土地不低於1500公頃。開展非機動車交通環境秩序整治,分類治理各類圍擋756處。(4)優化提升人居環境和城市品質,實施留白增綠220公頃,實現揭網見綠417公頃。
以“新兩翼”帶動現代化首都都市圈建設。以分內之事全力支持雄安新區建設,推動城市副中心全麵上台階,加快編製現代化首都都市圈空間協同規劃,建設京津冀世界級城市群。(1)堅持雄安新區需要什麽就支持什麽,實施好基礎教育提升、醫療衛生發展、職業培訓創新三項工程,加快雄安新區中關村科技園創新創業企業落地,實現“北京+雄安”政務服務同城化。加強幹部人才支持,助力雄安新區高質量發展。(2)加強城市副中心重大項目儲備和建設,繼續保持千億級投資強度,啟動東六環高線公園建設,副中心站綜合交通樞紐主體工程基本完工,加快實施軌道交通M101線。加快建設國家綠色發展示範區,打造城市副中心新型電力係統等綠色發展標杆示範項目。謀劃推進環球主題公園二期。(3)唱好京津“雙城記”,深化天津濱海-中關村科技園、寶坻天津中關村科技城、京津合作示範區等合作園區建設。(4)推動毗鄰地區深度融合發展,大力支持通州區與北三縣一體化高質量發展,建立區域產業協同機製,加快軌道交通平穀線等項目建設,廠通路及跨潮白河大橋建成通車,加快建設潮白河國家森林公園。推動大興國際機場臨空經濟區體製機製改革,完善聯合管委會、片區、平台公司運行機製,加快打造國家發展新的動力源。用好冬奧遺產資源,協同打造京張體育文化旅遊帶。
持續深化協同創新和產業協作。充分發揮北京國際科技創新中心引領作用,以“強鏈補鏈、集群培育、空間定點、生態完善”為發力點推進京津冀產業協作提檔升級。(1)組建京津冀大設施聯盟,爭取布局更多國家級重大科技基礎設施。以區域內國家級和省市級優秀製造業創新中心為龍頭組建一批創新聯合體,探索打造京津冀科技創新生態圈。(2)統籌建立鏈長製,加快產業鏈圖譜落地,“一鏈一策”開展產業鏈延伸和協同配套。培育新能源汽車、集成電路、網絡安全、生物醫藥、安全應急裝備等一批跨區域的先進製造業集群。(3)聚焦京津、京保石、京唐秦、京雄等交通廊道,推動重點產業鏈和重點園區共建。(4)辦好京津冀產業鏈供應鏈大會、京津冀基金與企業融資對接活動,推動京津冀資本市場服務基地掛牌運營。(5)推動出台京津冀一流營商環境建設行動方案,深化三地“跨省通辦”、政務熱線高效聯動、中介服務信息共享。
加快推動重點領域協同。持續推進區域交通設施一體化建設,加強生態環境聯建聯防聯治,優化公共服務資源配置。(1)建成城際鐵路聯絡線一期,加快實施市郊鐵路S6線,形成串聯首都機場-大興機場的快速通道。加快推進城市副中心線整體提升工程(北京西至良鄉段),實現國道109新線高速通車。加快首都地區鐵路貨運環線規劃建設前期工作,推進豐西、雙橋編組站外遷,持續優化京津冀及北京鐵路樞紐功能布局。強化京津冀機場群、港口群協作,實現北京空港、陸港與津冀海港聯動發展,推動平穀-天津港海鐵聯運常態化開行。(2)攜手做好空氣重汙染應急應對,落實空氣質量持續改善行動計劃,開展生態環境聯合聯動執法。抓好太行山生態綜合治理項目建設,加快實施潮白河、永定河綜合治理與生態修複,推動官廳水庫生態修複和飲用水水源地恢複。啟動燕山-塞罕壩國家公園(北京片區)創建工作。(3)深化京冀優質中小學基礎教育資源對接合作,開展職業院校跨省“3+2”聯合培養。共建跨區域醫聯體,做好京津冀基本醫療保險跨省異地就醫直接結算。加強養老資源對接互補,深化京津冀養老服務協同。逐步實現京津冀社保卡“一卡多用、跨區域通用”。(4)開展京津冀協同發展十周年係列宣傳活動,講好京津冀協同發展的生動故事。
深入推動區域協調發展。在京津冀協同發展框架下推動市域內重點功能區發展,加強功能導入、提升產業能級、完善服務配套,增強區域高質量發展能力。(1)研究製定平原新城高質量發展支持政策,促進優質教育、醫療資源、商業設施等向平原新城布局,謀劃推動“一城一快線”,培育具有國際競爭力的產業集群,加快提升綜合承載力。(2)深入實施城南行動計劃,培育壯大汽車、生物醫藥、集成電路等產業集群,高質量建設麗澤金融商務區、高端製造業基地等重點產業功能區。(3)紮實推進京西地區轉型升級發展,推動老工業區獨立工礦區改造提升,促進科幻、人工智能、特色文旅等產業發展,做亮門頭溝“小院有戲”文化品牌。(4)推動生態涵養區高質量發展,探索建立生態產品信息雲平台,研究推進生態係統調節服務價值與地區生產總值交換補償。(5)以更高標準推動東西部協作和支援合作取得新成效。
(二)統籌協調各項政策措施向高質量發展聚焦,持續提升首都經濟發展質效
堅持穩中求進、以進促穩、先立後破,用好政策空間,找準發力方向,增強宏觀政策取向一致性,形成消費和投資相互促進的良性循環。
統籌用好各類政策工具。加強經濟運行監測分析,儲備並及時出台針對性政策舉措。(1)堅決落實好國家宏觀調控政策,強化政策逆周期和跨周期調節,出台進一步推動首都高質量發展取得新突破行動方案2024年重點政策、項目、任務清單。(2)打好高質量發展政策“組合拳”,財政政策更加注重加力提效,用好增發國債和地方政府專項債券,優化財政支出結構,發揮引導帶動作用;金融政策更加注重服務實體經濟,做好科技、綠色、普惠、養老、數字金融五篇大文章;科技政策聚焦自立自強,營造良好創新生態;產業政策圍繞強鏈補鏈延鏈精準發力;區域政策更加注重補短板強弱項,增強區域主體功能;社會政策兜牢民生底線,解決實際困難。(3)做好經濟形勢和政策宣傳解讀,主動回應社會熱點關切。(4)高質量完成第五次全國經濟普查摸清“家底”。(5)開展“十五五”規劃前期研究。
推動消費上台階提質量。全麵深化國際消費中心城市建設,以多場景、高品質消費供給滿足市民多層次的生活需求,提高居民消費能力,充分發揮消費對經濟發展的基礎性作用。(1)落實進一步擴大消費促進高質量發展若幹措施,鼓勵新能源汽車、智能家居、智能運動休閑裝備等品質化、個性化消費。擴大教育、醫療、康養等服務消費,培育國貨“潮品”等新興消費,大力發展數字消費。(2)提升國際消費服務能力,打造“雙樞紐”國際消費橋頭堡,加強城市海外營銷宣傳,提高外國遊客移動支付便利度,在離境退稅口岸增設自助設備。(3)支持企業舉辦網絡購物節,培育即時零售等線上消費新增長點,合理規劃布局前置倉、共同配送站和快遞末端網點。(4)實施支持商業消費空間公共區域品質提升政策措施。加快推進國際消費體驗區建設,高水平改造提升一批時尚活力步行街,試點在具備條件的地區打造周末限時步行街。完善體育場館、博物館、公園景區等周邊消費配套設施。(5)加快推進故宮博物院北院區、中國大熊貓保護研究中心北京基地等重大項目,謀劃建設“京畿長城”國家風景道,研究舉辦長城主題活動。塑造“環球+運河”文化品牌。優化“快進”“慢遊”鄉村旅遊交通網絡,支持具備條件的鄉村旅遊點申創等級景區。(6)鼓勵市場開發高品質、新潮個性的“北京禮物”,推出具有傳統京味元素和“雙奧之城”現代時尚元素、富有科技含量和品位的旅遊商品和文創產品。支持國內外優秀劇目在京首演。(7)加強與國際國內體育組織合作,舉辦全球高水平賽事,提升中國網球公開賽、北京馬拉鬆等賽事能級。做大做強冰雪運動消費季。(8)高水平舉辦國際汽車展覽會、中國國際供應鏈促進博覽會等大型會展。(9)全麵落實大型活動審批“一件事”集成服務要求。
精準加力有效投資。在“增、補、拓、改”上下功夫,釋放城市更新和產業投資潛力,充分發揮投資對優化供給結構的關鍵作用。(1)繼續實施“3個100”市重點工程,堅持按季度推動160項市區重大項目開工建設。謀劃招引50個以上總投資超過50億元的重大項目。(2)用好綠色審批通道機製,推動168個恢複重建項目於上半年建成投用,305個全麵恢複災區基礎設施和公共服務保障水平的功能提升項目於上半年開工建設,加快推進拒馬河控製性防洪工程、二道河水庫等長遠發展項目前期工作。加快城市排水防澇、地質災害綜合治理、應急能力提升、高標準農田建設等領域使用增發國債資金項目組織實施。(3)積極促進民間投資。健全本市政府和社會資本合作工作機製,形成一批示範項目。完善民間投資主體對接服務和問題反饋機製,及時推動問題解決。(4)加快構建現代化基礎設施體係,推動一批軌道交通、高速公路、物流、能源以及充電樁、5G設施等項目建設。(5)著力擴大產業投資,集中實施一批科技含量高、示範帶動強的科技創新產業項目,集中打造一批發展潛力大、經濟支撐足的重點產業集聚區。(6)出台城市更新條例配套政策,紮實推進三年行動,實施西長安街、中關村東區等一批區域綜合類更新項目,全年推動老舊小區綜合整治新開工300個、完工200個。(7)製定本市保障性住房建設、“平急兩用”公共基礎設施建設、城中村改造等“三大工程”實施方案,拓寬資金來源,優先保障建設用地指標,提出試點項目清單。積極推進城市地下管網建設和地下空間利用。(8)全年商品住宅供地規模300公頃左右。用好地方政府專項債券,推動一批基礎設施REITs項目上市發行。(9)深化政府投資管理和審批改革,完善區屬項目差異化支持機製,優化調整促投資真抓實幹獎勵綜合評價體係。
(三)全力打造世界主要科學中心和創新高地,加快提升創新驅動發展的能力和水平
統籌發揮首都教育、科技、人才優勢,堅定落實創新驅動發展重大國家戰略,提升北京國際科技創新中心的創新力、競爭力、輻射力。
推動高水平科技自立自強。提升創新體係整體效能,不斷塑造創新優勢。(1)全力保障在京國家實驗室高標準高水平在軌運行。出台懷柔綜合性國家科學中心創新實施方案,健全理事會工作機製,提高“懷柔”品牌國際影響力。支持新型研發機構承擔國家戰略任務、推出重大科技成果。推進在京全國重點實驗室體係化發展。圍繞新一代信息技術等高精尖產業領域布局建設北京市重點實驗室。(2)加強基礎研究和關鍵核心技術攻關。修訂北京市自然科學基金管理辦法,完善基礎研究多元化投入機製。集中打好關鍵核心技術攻堅戰,力爭在人工智能、6G、新材料、細胞與基因治療等領域取得一批“卡脖子”關鍵技術新突破。(3)加快世界領先科技園區建設,推進中關村示範區新一輪空間布局優化調整和中關村分園體製機製改革,落實不達標園區摘牌退出機製。(4)加強“三城一區”統籌聯動發展。中關村科學城強化前沿領域布局和原始創新策源功能,大力推動硬科技領域高成長項目落地發展。懷柔科學城謀劃布局能源、生命科學、深海技術等領域前沿技術設施平台。未來科學城深化央地合作、校城融合,加快“生命穀”三期開發建設,“一企一策”盤活用好央企存量資源。創新型產業集群示範區承接“三城”科技成果轉化項目280個以上。
積極構建開放創新生態。充分發揮各類創新主體作用,集聚創新要素,形成央地協同、政企結合、產學研融合、國際合作的創新格局。(1)完善支持全麵創新的基礎製度,落實北京國際科技創新中心建設條例,出台配套措施。深入實施中關村先行先試改革措施,壓茬推出新的試點政策。(2)聚焦本市重點發展的高精尖產業,建設一批領軍企業牽頭的創新聯合體和共性技術平台,探索由企業主導的產學研深度融合新範式。(3)加快推進中關村科創金融改革試驗區建設。鼓勵和引導社會資本設立創業投資基金,支持保險等長期資金加大對科技創新、高精尖產業的投資,完善PE/VC被投企業服務機製,優化私募股權投資發展環境。(4)大力發展科技服務業,培育專注服務科技創新型企業的專營組織機構,支持標杆孵化器建設發展,構建科技企業全周期支持與服務體係,持續培育硬科技初創企業。(5)在高校、科研機構持續開展擴大賦予科研人員職務科技成果所有權或長期使用權試點。探索實行技術總師負責製、經費包幹製、信用承諾製。積極創建國家知識產權保護示範區,優化知識產權快速協同保護機製,擴展專利預審服務分類號範圍。
加快建設高水平人才高地。全方位培養引進用好人才,優化人才發展環境,推動北京成為世界重要的人才中心。(1)聚焦集成電路、人工智能、生物醫藥等重點領域,綜合運用以才引才、平台引才等方式,積極引進戰略科學家和科技領軍人才。(2)深入推進新一輪在京高校“雙一流”建設,建立央屬和市屬高校融合發展機製。支持高校與企業共建國家產教融合創新平台,加快職業院校產教融合實訓基地建設,推動北京經濟技術開發區納入國家產教融合試點城市,培養重點產業急需緊缺人才和複合型人才。在京布局和建設國家級技能大師工作室,實施高技能領軍人才培育計劃。實施校城融合創新發展行動計劃,推動高校聯合共建大學科技園。推動北工大山河灣穀創新區等建設。(3)辦好全球創業者峰會暨創業大賽、高水平人才高地建設論壇和中歐人才論壇等品牌活動。用好“國際人才一站式服務窗口”,推動設立外籍移民事務服務中心。深化京津冀人才一體化發展。加大人才典型選樹力度,營造識才愛才敬才用才的良好風尚。
(四)積極培育產業新優勢新動能,加快構建現代化產業體係發展新質生產力
順應“智能化、綠色化、融合化”產業變革方向,堅持“完整性、先進性、安全性”要求,用好超大規模市場優勢,搭建具有首都特色的現代化產業體係“四梁八柱”。
持續釋放數字經濟新動能。推動數據要素價值釋放,加速推進數字產業化和產業數字化,加快打造數字經濟發展“北京樣板”。(1)研究落實“數據要素×”行動計劃,開展數據資產入表、數據跨境便利化服務等綜合改革試點,推進數據訓練基地、算力調度服務平台等重大項目建設。持續提升北京國際大數據交易所能級。支持市屬國企開展數據資產化試點。建立數據安全監管體係,出台數據安全管理與保護工作辦法。(2)新建5G基站1萬個以上,推進5G-A(增強版5G)和F5G-A(增強型全光網絡)網絡建設先行先試,爭取建設國家新型互聯網交換中心。打造以智能算力為主、通用算力和超算算力多元協同的首都地區算力供給體係。(3)推動通用大模型國際對標和生態構建,促進垂直領域大模型在政務、醫療、工業、教育、生活服務等領域落地,加速人工智能技術賦能科學研究。優化信創產業發展和人才政策,推動國家信創園吸引更多鏈主企業和產業項目落地。推進元宇宙關鍵技術在智慧城市、影視娛樂、數字創意等領域的創新應用。完成高級別自動駕駛示範區建設3.0階段任務、啟動4.0階段任務,推動“五站兩場”等重點應用場景有序開放。大力推廣互聯網醫療、智慧藥房等新型醫療服務。(4)促進平台經濟有序競爭、創新發展,鼓勵平台企業開辟更多新領域新賽道、賦能中小企業數字化轉型、積極參與數據要素市場建設。(5)製定製造業數字化轉型實施方案,培育數字化轉型服務商,推動規上工業企業和專精特新企業加快實現“數轉智改”。(6)提升智慧城市建設水平,完善規劃管控、平台支撐、數據治理三大工作體係,推進感知共性算法適配、城市碼實體標識共享,在“三醫”數據聯動、數字化社區等領域推出新一批標杆工程。
做大做強先進智造產業。以智能製造、高端製造為重要著力點,大力培育新增長點,塑強先進智造產業競爭力。(1)深入落實新型工業化戰略,實施產業築基工程,組織鏈主企業開展“卡脖子”技術攻關。統籌用好新設產業投資基金。(2)大力支持新一代信息技術產業創新發展,加快集成電路領域重大項目建設。(3)推動智能網聯汽車地方立法,做優新能源汽車與智能網聯汽車產業集群。(4)出台第三輪加快醫藥健康協同創新行動計劃,加強原創新藥和高端醫療器械研發,完善創新藥進醫院流程,加快建設一批中試加工、成果驗證等服務平台,聚力打造天壇國家腦科學產業園等6個特色產業園。(5)製定合成生物製造產業發展專項扶持政策,建設合成生物製造產業創新中心、重點實驗室和孵化器。(6)大力支持量子、類人機器人、商業航天、6G等未來產業發展,建立國家北鬥創新應用綜合示範區,打造國內領先的機器人產業綜合集聚區。
鞏固提升現代服務業發展優勢。優化發展模式、提升發展能級、拓展發展領域,增強現代服務業支撐帶動作用。(1)強化國家金融管理中心動能,推動出台北京證券交易所直接IPO製度規則,優化新三板與北京證券交易所層層遞進的上市流程。鼓勵踐行ESG(環境、社會和治理)理念的各類組織或機構在京開展業務。發揮貸款服務中心作用,完善銀政企對接機製,推動中小企業融資擴麵、降本、增效。加快推進資本市場金融科技創新試點,推動金融科技等應用場景加快發展。(2)提升專業服務業發展質效,謀劃設計、人力資源、檢驗檢測等特色專業服務領域創新試點。(3)深入推進兩業融合試點示範,培育形成一批融合性載體,支持一批專業化“一站式”產業服務平台、共性技術服務平台和兩業融合示範園區配套建設項目。
大力推動文化融合創新發展。統籌“一核一城三帶兩區”建設,持續推動“文化+”戰略深入實施,釋放全國文化中心蘊含的巨大能量。(1)積極推進國家級文化產業示範園區(基地)創建,推動798藝術區等產業園區高質量發展。推動演藝空間健康有序發展,依托隆福寺、天橋等文化地標培育高品質文藝展演場所。(2)推動國家級、市級文化和科技融合示範基地建設,持續開展重點革命文物數字化提升項目,建設文物藝術品交易數據平台。(3)打造“大戲看北京”“惠民文化消費季”“大運河文化節”等公共文化服務品牌,新增15家備案博物館向公眾開放,推動大葆台西漢墓遺址保護及博物館改建工程基本完工、路縣故城遺址保護展示工程完工。(4)統籌推動文物建築活化利用,探索分層分類管理工作機製。
推進現代農業提質增效。深入推進鄉村振興戰略,高質量實施新一輪“百村示範、千村振興”工程,建設產業興、鄉村美、農民富的宜居宜業和美鄉村。(1)深化農業中關村建設,積極創建平穀國家農業高新技術產業示範區,推進北京京瓦農業科技創新中心建設,加快推進智慧農業應用場景。(2)深入實施種業振興行動,開展農業關鍵核心技術攻關,建設平穀、通州、延慶種業創新示範區。(3)編製實施新一輪鄉村振興戰略規劃,創建培育20個左右各具特色的鄉村振興示範村,基本完成美麗鄉村建設任務。完成3000戶農村住戶清潔取暖改造。大力發展都市型現代農業和鄉村特色產業,培育生態旅遊、休閑康養等鄉村新業態,積極發展農村電商、直播帶貨,推廣北京特色農產品。大力發展林下經濟。(4)製定實施新一輪促進農民增收措施,加大農民合作社示範社和示範家庭農場培育力度,支持農村勞動力多渠道就業和自主創業增收。
(五)協同推進降碳減汙擴綠增長,持續鞏固提升生態環境品質
牢固樹立踐行綠水青山就是金山銀山的理念,強化區域協同治理,加快形成綠色低碳生產生活方式,實現環境效益經濟效益社會效益多贏,以高品質生態環境支撐首都高質量發展。
大力發展綠色經濟。加快推動發展方式綠色轉型,健全綠色產業體係,切實把環境治理成本轉變為綠色經濟效益。(1)研究製定促進綠色經濟發展的綜合性政策。(2)攻關氫能、儲能、低濃度二氧化碳捕集與利用等關鍵技術。策劃組織世界綠色技術創新大賽,依托北京綠色交易所推動設立國家級綠色技術交易平台。(3)研究設立綠色低碳產業發展基金,培育發展碳核算、碳資產管理、節能環保、綠色認證等綠色低碳第三方服務。策劃綠色會展品牌旗艦活動。推動“綠氫”“氫車”協同發展,力爭建成國家氫燃料電池汽車質量檢驗檢測中心,落地氫內燃機測試平台產業化等項目。(4)加快打造標杆綠色零碳企業,推動工業園區綠色低碳改造。推廣超低能耗建築,裝配式建築占新建建築麵積比例達到50%。
打好汙染防治攻堅戰。堅持精準發力、持續用力,深入打好藍天、碧水、淨土保衛戰,推動生態環境質量持續改善。(1)把打好藍天保衛戰作為重中之重,聚焦細顆粒物和臭氧汙染協同控製,加快新能源汽車推廣應用,推進大宗貨物“公轉鐵”“外集內配”等綠色運輸模式。改造20台燃油鍋爐,完善揚塵監管長效機製。(2)深入實施第四個城鄉水環境治理行動方案,建設減河北等再生水廠,加快推進雨汙水管線混錯接治理工程,開展“清管行動”1萬公裏,動態消除黑臭水體、劣五類水體。持續深化密雲水庫共同保護行動。(3)加強土壤環境全鏈條管理,動態更新建設用地土壤汙染風險管理和修複名錄,探索“環境修複+開發建設”模式。(4)研究構建無廢園區評價體係,推廣垃圾衛生填埋場生態治理修複,開工建設中芯京城危險廢物利用項目。
著力提升生態係統質量和穩定性。堅持係統觀念,不斷提升藍綠空間規模和質量,推動城市與自然更加融合。(1)編製花園城市專項規劃,印發園林綠化彩化行動計劃。建成15處休閑公園、城市森林,打造無界公園20個,實現環二環綠道聯通。落實第二道綠化隔離地區減量提質規劃,建設百善郊野公園等綠隔公園。實施垂直綠化和彩化美化,打造100條城市畫廊。加快實施溫榆河公園二期工程。(2)推進森林資源保護管理條例修訂,出台“大美北京森林”行動方案。實施國家山水工程,加快受災區域生態修複。開展山區森林經營撫育70萬畝,調整平原生態林林分結構10萬畝。(3)編製全市自然保護地體係規劃,推進國家植物園建設。
積極穩妥推進碳達峰碳中和。落實應對氣候變化國家戰略,積極推動能耗雙控向碳排放總量和強度雙控轉變,形成碳達峰碳中和的北京實踐。(1)做好可再生能源利用條例立法保障工作,提前研究配套政策。完善市區兩級碳排放控製體係和統計核算體係,推進重點領域碳標簽試點。(2)力爭建成岱海等4個域外綠電基地,簽訂京晉綠電入京三年協議,建成投用張北-勝利特高壓通道,推進大同-懷來-天津北-天津南特高壓通道建設。在產業園區、公共機構和建築領域推廣分布式光伏發電係統,推進農村地區整村光伏發電應用。實施東北熱電中心等餘熱利用改造項目。推進虛擬電廠試點建設。(3)高效運營全國溫室氣體自願減排交易市場。(4)構建綠色低碳全民行動格局,加快推進公共機構節能降耗,將小客車“油改電”、綠色出行等納入碳普惠激勵範圍。
(六)深入推動改革開放先行先試,塑造首善標準、國際一流的“北京服務”
切實落實“兩個毫不動搖”,持續深化重點領域改革,加快建設更高水平開放型經濟新體製,深化“一帶一路”國際合作,以國際一流營商環境助力首都高質量發展。
推動“兩區”建設取得更大成效。持續推進高水平製度型開放和創新政策落地,打造更加自由便利的投資貿易環境,加快探索更寬領域、更深層次的全麵開放。(1)全力推動深化國家服務業擴大開放綜合示範區170餘項創新舉措落地,力爭對接國際高標準推進製度型開放試點本市事權任務全部落地。(2)深入實施重點園區(組團)發展建設三年行動計劃。推動天竺綜合保稅區打造進口貿易促進創新示範區,試點開展再製造產品進口等。加快首都機場臨空經濟區轉型升級。推進大興國際機場綜合保稅區二期項目建設,加快建設一級貨站等項目。研究完善中關村綜合保稅區信息化圍網方案,力爭封關運行。(3)優化服貿會產品展示、簽約洽談等全鏈條服務,發揮中關村論壇高位鏈接全球創新資源作用,將北京文化論壇打造成為促進文化交流、深化文明互鑒的一流平台,提升金融街論壇全球影響力。(4)推動出台外商投資地方立法,健全外商投資服務機製。推動國際貿易“單一窗口”向跨境貿易全鏈條拓展。打造國際商事仲裁中心。
積極融入新階段共建“一帶一路”高質量發展。深化“一帶一路”國際合作,在深度融入創新、數字、綠色、空中絲綢之路建設方麵作示範。(1)出台本市落實共建“一帶一路”八項行動實施方案,精心打造“絲路會客廳”,支持絲綢之路國際劇院聯盟等國際組織和多邊平台在京發展。(2)辦好“四平台”共建“一帶一路”專題活動。(3)持續推進4個國家級“一帶一路”聯合實驗室建設。(4)以建設國際信息產業和數字貿易港為重點,探索建設“數字絲綢之路”經濟合作試驗區,支持平台企業、數字經濟龍頭企業開拓“一帶一路”國際市場。(5)支持北京市綠色絲綢之路創新服務基地加入“一帶一路”綠色發展國際聯盟,辦好“一帶一路青年使者北京綠色行”係列活動。(6)打造空中絲綢之路的核心樞紐,推動加密東北亞、東南亞、西亞等地區國際航班,提升“空中絲綢之路”國際合作峰會影響力。(7)提升京津冀國際運輸通道能力,與津冀協力創建中歐班列集結中心。(8)加強海外風險監測預警,“一案一策”製定重點海外投資項目風險預案。
擦亮國際一流“北京服務”營商環境品牌。推動修訂北京市優化營商環境條例,製定實施全麵優化營商環境打造“北京服務”意見2024年工作要點,推動政務服務、企業服務、公共服務水平整體提升。(1)積極探索“信用+政務服務”,推動信用管理貫穿審批、服務、監管、執法全鏈條。推進營商環境標準化建設。(2)深化“一業一證”“一件事”改革,全麵推進一體化綜合監管落地實施,擴大非現場監管占比,完善全國市場監管數字化試驗區建設。優化“京通”電腦端、移動端、自助端建設,依托“京通碼”推進“一碼辦事”,推動政務服務從網上可辦向“全程網辦”、好辦易辦轉變。深化全市一體化政策服務平台建設,提高惠企政策通達率和兌現率。(3)對標先進規則,推動受益所有人登記、稅務行政複議線上辦理等試點率先落地。(4)完善“服務包”“服務管家”製度,實行“服務包”企業動態調整。打造中小企業公共服務“一站式”平台。優化提升12345企業服務熱線。出台深化破產製度改革優化營商環境的若幹措施。
突出重點深化改革。聚焦重點領域和關鍵環節,不斷拓寬改革的深度和廣度。(1)深化統一大市場建設,強化競爭政策基礎地位,進一步優化產權製度、社會信用製度、市場準入製度等,推動勞動、資本、土地、技術、數據等要素自主有序流動和高效配置,分批爭取國家賦權試點。鞏固妨礙統一市場和公平競爭的政策措施清理成效。(2)全麵落實促進民營經濟發展壯大行動方案,深入開展清理拖欠企業賬款專項行動。(3)實施新一輪國企改革深化提升行動,建立經營性國有資產委托監管長效機製,加快建設世界一流企業。
(七)堅持在發展中保障和改善民生,努力讓人民群眾有更多獲得感
認真踐行以人民為中心的發展思想,牢記讓人民生活幸福是“國之大者”,圍繞“七有”要求和市民“五性”需求,優先解決“老老人”“小小孩”問題,紮實辦好民生實事。
大力促就業增收入。強化就業優先政策,健全就業促進機製,以充分的就業保障居民收入穩定增長。(1)實施新一輪促進創業帶動就業三年行動計劃。挖掘更多崗位麵向本市高校畢業生、農村轉移勞動力等重點群體招聘,促進12萬城鎮就業困難人員實現就業。實現城鎮新增就業不少於26萬人。(2)提升就業信息資源庫和就業信息平台服務能力,推進首都特色“家門口”公共就業服務。探索建立規範有序的零工市場。(3)鼓勵職業院校、公共實訓基地和各類職業培訓機構針對靈活就業群體,失業人員等重點群體開發培訓項目,全年開展各類培訓不少於70萬人次。(4)研究製定促進共同富裕實施方案,發布企業、行業工資指導線。(5)推進實施個人養老金製度。進一步擴大北京普惠健康保參保覆蓋麵。
不斷完善公共服務體係。堅持盡力而為、量力而行,推動優質公共服務均衡布局。(1)支持公辦園、民辦普惠園、托育機構參加普惠托育試點,新增普惠托位1萬個。優化中小學校布局,新增2萬個中小學學位。深化推動義務教育學校幹部教師交流輪崗和“區管校聘”管理改革。(2)深化疾病預防控製體係改革,完善精神衛生和心理健康服務,提升全民健康素養。推進國家醫學中心在京落地,高標準推進第二、三批研究型病房示範建設。實現有條件的二級以上醫院醫保移動支付、檢查檢驗結果互認、影像共享,加快推進北京衛生健康信息平台建設。強化兒科服務體係和人才隊伍建設,加快提升基層開展兒科和應對冬春季呼吸道疾病的診療服務能力,推動緊密型兒科醫聯體向基層延伸,建設15家母嬰友好醫院。持續建設300個社區中醫閣。(3)打造100個街鄉區域養老服務中心,新建2000張養老家庭照護床位、240個農村鄰裏互助養老服務點,新增養老助餐點300個。積極穩妥推進長期護理保險試點。持續推進“物業服務+養老服務”試點工作。推進家庭適老化改造。發展銀發經濟。(4)在人口集聚區謀劃布局區域級公共體育場館和體育公園,加快推進北京市足球、排球、籃球青年訓練基地前期工作。(5)開展城市社區嵌入式服務設施建設先行試點,向社區居民提供養老托育、社區助餐、健康服務等適配性服務。(6)發揮婦女維權服務機製作用,實施關愛支持幫扶行動。編製國家兒童友好城市建設試點方案。全麵推進康複輔助器具社區租賃服務工作。強化退役軍人安置保障和就業扶持。做好少數民族和宗教群體民生保障。(7)籌建保障性租賃住房7萬套、竣工各類保障性住房8萬套。
(八)不斷提升城市精細化治理水平,建設更加安全韌性的城市
堅持以繡花功夫推進城市精細化治理,持續有效防範化解重點領域風險,堅決守住不發生係統性風險的底線。
加強城市精細化治理。科學把握超大城市治理規律,推動“全要素、一體化”治理,提升共建共治共享水平。(1)編製落實接訴即辦工作手冊,推動市民服務熱線從為民服務“窗口”向“窗口”+“智庫”轉型發展。落實“每月一題”。繼續辦好“向前一步”節目。持續推進城鄉社區服務體係建設。推動社會組織建立健全誠信承諾製度。深入推進回天地區提升發展,織補公共服務設施,繼續實施報到服務事項,推動“回天大腦”2.0迭代升級。(2)提升火車站、綜合交通樞紐與城市交通的接駁換乘效率,推進北京朝陽站等配套交通設施建設,精心打磨“進京第一印象”。實現地鐵3號線一期(東四十條-東風)、12號線(四季青-東風)等軌道交通建成通車,加快建設霍營等軌道微中心。基本建成豐台站交通樞紐、環球影城北綜合交通樞紐。優化調整公交線路,強化城市軌道交通與市郊鐵路、地麵公交的多網融合。提升骨幹路網規劃實施率,建成京密快速路,加快實施安立路快速化改造。開展20項市級疏堵工程。落實智慧交通三年行動計劃,完成600處老舊信號燈升級改造,實現公交碼和地鐵碼“多碼合一”。擴大通學車試點範圍,投入運營600輛,覆蓋中心城區和城市副中心。(3)持之以恒抓好兩個“關鍵小事”,進一步加強生活垃圾分類精細化管理,完成4000個達標和1200個示範居住小區(村)創建,加強再生資源回收體係建設。提升物業服務信息化智慧化水平,建成群眾滿意的物業服務示範項目100個。(4)加強智慧化網格化城市治理,建設城市管理大數據平台,大力提升城市運行監測能力,擴大“京民通”社區治理信息化平台的試點應用。
提升城市運行安全水平。全力提升城市韌性水平,加快推進應急管理體係和能力現代化,為高質量發展提供更加有力的安全保障。(1)加快韌性城市建設和安全發展示範城市創建,完善城鄉基層應急管理組織體係,建設智慧應急信息指揮平台,抓好基層一線作業人員應急培訓和實操演練。加強防汛設施提標升級,完成存量病險水庫除險加固,滾動推進治理積水點16處,突出抓好永定河三家店至盧溝橋左堤勘察消隱加固和山洪溝道治理。打造一批具有“平急兩用”功能的設施,提升平急轉換效率。完善氣象監測預警體係,構建空天地一體的通信保障體係,增強通信設施防災抗毀韌性,推動應急救援設施裝備升級。推進地下管線感知體係向中心城區和城市副中心擴展。係統開展基礎設施消隱改造,完成燃氣、供熱等老舊管線改造1100公裏。(2)推動12萬畝高標準農田建設,穩定糧食播種麵積,確保糧食總產量隻增不減。做好重要民生商品保供穩價工作。建成天津南港LNG應急儲氣設施二期工程,加快實施涿州熱電二期工程。建設儲備管理信息化平台,推進儲備物資數字化管理。(3)深入開展安全生產和消防隱患治本攻堅三年行動,壓緊壓實安全生產責任,持續深化重點行業領域隱患排查治理,全麵提升本質安全水平,堅決防範遏製重特大和有社會影響的事故發生。(4)有效防範化解經濟金融領域重大風險隱患,加強防範打擊非法集資,完善“保交樓”長效監管機製,繼續穩妥化解在京大型企業集團風險。(5)以首善標準縱深推進“平安北京”建設,推進社會矛盾糾紛多元預防化解體係建設。(6)加強國防動員工作製度機製建設,持續辦好“國防動員教育宣傳月”係列活動。
关键词2要以習近平新時代中國特色社會主義思想為指導,在中共北京市委堅強領導下,自覺接受人民代表大會指導監督,積極聽取人民政協意見建議,堅定信心、迎難而上、主動作為,不折不扣抓落實,雷厲風行抓落實,求真務實抓落實,敢作善為抓落實,把主題教育成果轉化為奮力開拓首都高質量發展新局麵的強大動力,在中國式現代化建設中走在前列。

