關於北京市2022年國民經濟和社會發展計劃執行情況與2023年國民經濟和社會發展計劃的報告

日期:2023-01-31 09:07    來源:北京日報

分享:
字號:        

  原標題:關於北京市2022年國民經濟和社會發展計劃執行情況與2023年國民經濟和社會發展計劃的報告

——2023年1月15日在北京市第十六屆人民代表大會第一次會議上

北京市發展和改革委員會主任 穆鵬

各位代表:

  按照《北京市國民經濟和社會發展計劃審查監督條例》,受市人民政府委托,現將北京市2022年國民經濟和社會發展計劃執行情況與2023年國民經濟和社會發展計劃草案的報告提請市第十六屆人大第一次會議審議,並請市政協各位委員提出意見。

  一、2022年國民經濟和社會發展計劃執行情況

  黨的十八大以來,北京在發展史上邁入具有裏程碑意義的新時代。習近平總書記先後10次視察北京、18次對北京發表重要講話,親自為關係首都長遠發展的重大問題、重要規劃、重點事項把關定向,深刻回答了“建設一個什麽樣的首都、怎樣建設首都”這一重大時代課題,為做好新時代首都工作提供了根本遵循。

  過去五年,在以習近平同誌為核心的黨中央堅強領導下,在中共北京市委直接領導下,在市人大及其常委會監督支持下,全市上下堅持以習近平新時代中國特色社會主義思想為指導,全麵貫徹黨的十九大和十九屆曆次全會精神,認真學習宣傳貫徹黨的二十大精神,堅持把習近平總書記對北京一係列重要講話精神作為根本遵循,全麵加強黨對經濟工作的領導,完整、準確、全麵貫徹新發展理念,堅持“五子”聯動服務和融入新發展格局,“四個中心”功能建設全麵提速,“四個服務”水平顯著提高,各項事業邁上新台階。

  堅持以首都發展為統領,首都功能不斷優化提升。實施新一版城市總體規劃。全國政治中心服務保障能力不斷增強,圓滿完成中國共產黨成立100周年慶祝活動、新中國成立70周年慶祝活動等重大活動服務保障任務。深化“一核一城三帶兩區”建設,全國文化中心示範引領作用日益彰顯。國際交往中心功能持續拓展,亞洲基礎設施投資銀行等國際機構落戶。國際科技創新中心建設步伐加快,研發支出占地區生產總值比重穩居全國第一。

  緊抓疏解非首都功能這個“牛鼻子”,京津冀協同發展成效顯著。北京成為全國第一個減量發展的超大城市,滾動開展兩輪疏解整治促提升專項行動,城鄉建設用地減量120平方公裏,核心區人口、建築、商業、旅遊“四個密度”明顯下降。“兩翼”齊飛發展格局正在形成。攜手河北省張家口市成功舉辦了一屆無與倫比的冬奧盛會。重點領域率先突破,現代化首都都市圈生機勃勃,北京大興國際機場建成通航、邁入航空雙樞紐時代,京津冀1小時交通圈基本形成,實現市郊鐵路“從無到有”的重大突破,大運河京冀段旅遊通航。促進區域協調發展一攬子行動計劃有序推進,鄉村振興戰略全麵實施。

  加快打造現代化經濟體係,經濟高質量發展邁出堅實步伐。減量背景下強化創新引領,形成兩個萬億級、五個千億級高精尖產業集群,數字經濟增加值占地區生產總值比重達到42%左右。牢牢扭住擴大內需戰略基點,率先建設國際消費中心城市,投資對優化供給結構的關鍵作用充分發揮。人均地區生產總值、全員勞動生產率、單位地區生產總值能耗和二氧化碳排放始終保持各省區市最優水平。

  緊緊抓住“兩區”建設新契機,高水平改革開放全麵深化。累計形成近200項全國首創性、突破性開放創新舉措,北京證券交易所獲批設立並順利開市,“三平台”成為國家開放發展的重要平台,主動服務融入“一帶一路”建設。率先打造國際一流營商環境,迭代推出五個版本千餘項改革舉措,實現從“跟跑”到“領跑”的轉變。建立健全“服務包”“服務管家”製度,服務型政府建設走在全國前列。提前完成全域無隱性債務試點任務,實現政府投資項目成本績效全生命周期閉環管控。

  著力推進“綠色北京”建設,生態環境品質明顯改善。汙染防治取得顯著成效,優質能源占能源消費總量比重達98.5%以上,細顆粒物年均濃度連續十年下降,空氣質量改善效果被聯合國環境規劃署譽為“北京奇跡”,國家和市級考核斷麵劣五類水體全麵消除,五大河流全部重現“流動的河”並貫通入海。一道綠隔實現“一環百園”,新一輪百萬畝造林綠化任務圓滿收官,森林覆蓋率達44.8%,北京成為世界上生物多樣性最豐富的大都市之一。

  持續優化公共服務供給,民生福祉改善再上新台階。城鎮調查失業率保持在較低水平,居民收入穩步增長。普惠性幼兒園覆蓋率達到88%,堅定有序推動義務教育階段“雙減”工作。麵對前所未有的疫情衝擊,最大程度保護人民生命安全和身體健康,形成超大城市抗擊疫情的寶貴經驗。推進黨建引領“接訴即辦”改革,形成“回天有我”等一批創新實踐,逐步形成黨建引領超大城市基層治理的北京路徑。

  2022年是極為重要、極不平凡的一年,全市上下認真學習宣傳貫徹黨的二十大精神,堅決落實黨中央“疫情要防住、經濟要穩住、發展要安全”的要求,落實市第十三次黨代會精神,統籌疫情防控和經濟社會發展,統籌發展和安全,紮實做好“六穩”“六保”工作,應對超預期因素衝擊,保持了經濟社會大局穩定,既發揮了市場的決定性作用,更充分展現了有為政府在經濟社會發展中的重要作用,預計地區生產總值實現正增長,一般公共預算收入扣除留抵退稅因素後同口徑增長2.6%,較好地完成市十五屆人大五次會議確定的目標任務,為經濟運行整體好轉打下堅實基礎,過程充滿艱辛,成績殊為不易,值得倍加珍惜。

  ——堅持首善標準、擔當作為,圓滿完成各項重大活動服務保障任務。忠誠履行首都職責,以首善標準圓滿完成黨的二十大服務保障任務,迅速興起學習宣傳貫徹黨的二十大精神熱潮,使黨的二十大精神家喻戶曉、深入人心,轉化為廣大黨員幹部和全市人民奮進新征程、建功新時代的強大力量。盡銳出戰、全力投入,以精準有效的疫情防控和細致周到的服務保障工作確保冬奧會、冬殘奧會如期安全順利舉辦,形成了北京冬奧精神,成為全球首個也是唯一的“雙奧之城”,為建設國際一流的和諧宜居之都注入新動能。

  ——堅持人民至上、生命至上,最大限度減少疫情對經濟社會發展的影響。麵對2020年以來最嚴峻、最複雜的疫情考驗,充分發揮首都嚴格進京管理聯防聯控協調機製和涉疫風險應急處置機製作用,在千千萬萬識大體顧大局的首都市民理解配合支持下,有力應對多輪疫情衝擊,為抗疫平穩轉段贏得寶貴時間和最大空間。高效統籌疫情防控和經濟社會發展,市委市政府全麵加強經濟運行調度、抓好逆周期調節,切實做好保供穩價。

  ——堅持穩字當頭、穩中求進,以超常規舉措穩住經濟大盤。建立高頻高位調度機製,各區各部門真抓實幹、主動作為,迅速有力有效落實國家穩增長政策舉措,千方百計為市場主體紓困解難。充分發揮複工複產防控、“服務包”“服務管家”等機製作用,保障重點產業鏈供應鏈不斷、物流保通保暢。聚焦重點行業、重點區域等開展精準調度,信息服務業、金融業等優勢產業引領作用充分發揮。堅持首都城市戰略定位,保持戰略定力,強化創新引領,中關村24條先行先試改革政策落地實施,“兩區”建設顯示度不斷增強,發展新動能新優勢加速形成。

  ——堅持民有所呼、我有所應,人民獲得感幸福感安全感不斷增強。預計全年城鎮調查失業率在5%以內、保持在較低水平,居民人均可支配收入穩定增長,其中農村居民收入增速高於城鎮居民約1個百分點。居民消費價格上漲1.8%。第三輪城鄉水環境治理圓滿收官,細顆粒物年均濃度30微克/立方米、下降9.1%,綠水青山藍天成為首都靚麗底色。以“每月一題”為抓手集中破解一批群眾身邊的操心事、煩心事、揪心事。

  ——堅持全局謀劃、係統推進,經濟工作組織保障全麵加強。市委財經委立足職能定位,加強對本市財經工作關鍵領域和重點任務的總體謀劃、統籌協調、整體推進和督促落實。將立足新發展階段、貫徹新發展理念、融入新發展格局的總要求貫穿始終,有效推動“五子”聯動落地,圍繞高精尖產業、外貿進出口、大宗商品價格等重點領域深化調研,加強前瞻政策儲備。

  一年來,重點做了以下九個方麵工作:

  (一)冬奧盛會成功舉辦,“雙奧之城”獨特魅力全麵彰顯

  高質量完成賽會服務保障。加強遠端防控,實行全流程、全封閉、點對點科學閉環管理,為全球抗疫和舉辦國際重大活動提供了有益經驗。綠色辦奧承諾全部兌現,冬奧會期間細顆粒物平均濃度23微克/立方米,場館100%綠電供應,實現北京冬奧會、冬殘奧會碳排放全部中和目標。交通運輸服務安全、準時、可靠,醫療救治及時專業,城市運行平穩有序,1.8萬名賽會誌願者提供暖心服務,智能餐廳高效便捷,三個冬奧村成為安全、溫馨、舒適的“運動員之家”。雁棲湖酒店群圓滿完成13個國家、4個國際組織等相關接待任務。

  冬奧賽事精彩紛呈。開閉幕式精彩絕倫,中華文化和冰雪元素交相輝映。賽事組織體係運轉順暢,贏得參賽各方一致好評。中國代表團首次全項參賽,北京冰雪運動隊摘得2金1銀,取得曆史最好成績。首次實現全程4K超高清轉播,全球轉播觀眾人數超20億,成為收視率最高的一屆冬奧會。人工智能實時捕捉技術等212項前沿創新成果在冬奧會落地應用,科技元素成為一大亮點。

  冬奧遺產有效利用。落實場館賽後利用計劃,國家速滑館打造“一湖一場一賽道”,首鋼滑雪大跳台成為網紅打卡地,國家遊泳中心升級為“水冰雙驅”的“水立方+冰立方”,延慶冬奧賽區掛牌延慶奧林匹克園區、國家級滑雪旅遊度假地。北京奧運博物館啟動升級改造、完成奧運藏品全球征集。北京國際奧林匹克學院完成概念方案設計。建成16個冬奧文化廣場,舉辦2.31萬場冬奧、冬殘奧城市文化活動和第八屆市民快樂冰雪季等一係列豐富多彩的群眾性活動,人民群眾參與熱情持續高漲。

  (二)精準防疫和助企紓困政策措施同向發力,首都經濟發展韌性進一步增強

  疫情防控能力不斷增強。嚴格落實國家疫情防控方案和優化措施“二十條”“新十條”,分區分類分級開展科學精準防控,因時因勢優化調整疫情防控措施。完成公共衛生應急管理體係建設三年行動計劃,傳染病監測哨點建設成效顯著,市疾控中心遷建項目完成土護降施工,一批疫情防控和重大活動應急場所建設項目交用。科技抗疫支撐作用突出,萬泰鼻噴疫苗、神州細胞重組二價疫苗納入緊急使用,騰盛博藥抗體藥物獲批上市,華輝安健鼻噴預防藥物開展臨床試驗。

  複工複產機製保障企業正常生產經營。取消、調整和優化到崗率、跨區通勤、核酸檢測和查驗等126條政策措施,強化複工複產不審批、不設限。建立物流保通保暢工作機製,智慧貨運綜合服務平台發放重點物資運輸車輛通行證超20萬張。推動52家企業納入國家重點產業鏈供應鏈“白名單”,建立京津冀“白名單”製度,開展企業和各區各部門“雙調度”,為企業提供涉疫處置、閉環生產管理、產業鏈供應鏈保障、疫苗接種等指導服務,及時啟動平穀馬坊、廊坊萬莊、延慶下營等物資保障中轉站,最大限度保持了城市運行和生產經營穩定性、連續性。建立“服務包”和12345企業服務熱線協同考評機製,以四套班子走訪聯係企業為引領,集中開展“防疫情、穩經濟、助企紓困”大走訪,解決企業訴求2.3萬項、服務事項辦結率98.6%。

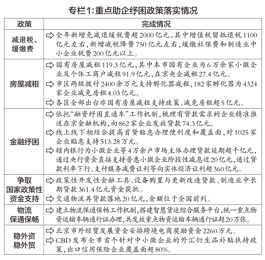
  助企紓困穩經濟措施紮實落地。製定實施統籌防疫情穩經濟“45條”、助企紓困“18條”“新12條”等係列政策措施和配套實施細則,全年新增免減退緩稅費超2000億元,國有房屋減租超百億元、惠及超7萬家企業,為小微企業等4萬餘戶市場主體辦理貸款延期超千億元,通過“融資紓困直通車”工作機製向862家企業發放貸款超70億元。獲批政策性開發性金融工具、設備購置與更新改造貸款、製造業中長期貸款361.4億元。出台本市設備購置與更新改造貸款貼息政策,開展首批項目征集。市場主體活力穩步恢複,全市新設企業24.68萬家、同比增長3.72%,其中科技型企業10.54萬家、同比增長12.21%。

專欄1:重點助企紓困政策落實情況

  就業物價保障力度加大。出台穩就業專項行動實施方案,城鎮新增就業26.1萬人,發布事業單位、社區工作崗位2萬餘個,北京生源高校畢業生就業率達96.1%,促進城鄉就業困難人員就業19.9萬人,農村勞動力就業參保6.5萬人,零就業家庭動態清零,啟動新就業形態就業人員職業傷害保障試點。建設應急保供調度平台,投放豬肉、雞蛋等政府儲備,延長主要農產品批發市場免除蔬菜等進場交易費政策,保障生活必需品量足價穩。落實社會救助和保障標準與物價上漲掛鉤聯動機製、階段性調整價格補貼聯動機製,加大對困難群眾物價補貼力度,發放價格臨時補貼5867.2萬元、惠及169.2萬人次。

  (三)科技支撐和高端產業引領作用不斷增強,國際科技創新中心建設成果湧現

  國家戰略科技力量加快培育。中關村、昌平、懷柔國家實驗室全麵運行,12家在京國家重點實驗室重組為首批標杆全國重點實驗室。新型研發機構發布全球精度最高智能線蟲模型“天寶”、100公裏量子直接通信等一批原創成果。創新生態持續優化,中關村24條先行先試改革出台配套政策40餘項,推出基礎研究稅收試點、科技成果“先使用後付費”等突破性政策措施,發布實施中關村示範區“1+5”係列資金支持政策,國際創投集聚區引進30餘家創投機構、項目和專業服務機構,支持龍頭企業試點組建全國首家國家級創新聯合體。加大關鍵領域人才引進培育力度,試點建設國家(中關村)火炬科創學院、發起設立火炬科創基金,引進各類急需緊缺人才4000餘人。

  “三城一區”建設邁上新台階。中關村科學城推動成立世界數字友好園區聯合創新實驗室,全國首個臨床醫學概念驗證中心揭牌。懷柔科學城地球係統數值模擬裝置正式運行,印發實施交叉研究平台運行經費支持實施細則,雁棲國際人才社區等“科學+城”項目投用,常駐科研人員增加至3700人。未來科學城“生命穀”國際研究型醫院主體竣工,百濟神州創新藥研發中試生產基地等項目開工建設,“能源穀”中兵未來科研中心、國家電投二期等項目開工建設,2022全球能源轉型高層論壇集中簽約落地項目18個。北京經濟技術開發區承接“三城”科技成果轉化項目150項以上,初步形成覆蓋全產業鏈條的集成電路專利池。順義第三代半導體產業園投入運行。

  高精尖產業發展動能持續增強。金融業發揮穩定支撐作用,建立金融支持實體經濟等工作機製,印發實施推進北京全球財富管理中心建設意見等特色金融支持政策,高水平舉辦金融街論壇,推動國家金融科技風險監控中心落地,中關村科創金融服務中心掛牌成立,落地國民養老保險公司等中外資金融機構46家,北京股權交易中心啟動全國首個認股權綜合服務試點。平台經濟規範健康持續發展,發布網絡零售和餐飲服務、房地產信息等“一業一冊”合規手冊,成立平台企業服務工作專班,服務企業積極申報“綠燈”投資案例,支持企業加快科技轉型發展,快手自研雲端智能視頻處理芯片流片成功,百度、京東入選國家跨行業跨領域工業互聯網平台,抖音、美團等企業研發費用大幅增長,帶動全市大中型重點企業研究開發費用增長10%。高端製造業新增長點持續湧現,發布高精尖產業發展資金實施指南等支持政策,北京奔馳順義工廠EQE車型上市,理想汽車北京綠色智能工廠設備進場安裝,小米智能工廠二期主體結構完工,集成電路係列項目部分投產。

  (四)“兩區”建設走深走實,開放發展新優勢不斷鞏固

  “兩區”建設再提速。推動出台自由貿易試驗區條例和促進國家服務業擴大開放綜合示範區建設決定,積極開展國際高水平自由貿易協定規則對接先行先試,出台4個重點領域全產業鏈開放方案和6個關鍵要素全環節改革方案,推出9個全國首創性政策,認定本市首批外資研發中心。推動“三片區七組團”和服務業擴大開放重點園區特色化差異化發展,天竺綜保區二期圍網相關工程通過驗收,大興國際機場綜保區一期正式運營,中德經濟技術合作先行示範區集聚德企90家,中日創新合作示範區新增注冊主體超1000家。北京證券交易所發布融資融券交易細則,北證50指數上線,上市企業達162家。中國國際服務貿易交易會達成各類成果1339個,成立全球服務貿易聯盟,中關村論壇永久會址開工建設,“數字絲綢之路”經濟合作試驗區建設啟動。

  營商環境改革持續深化。加快推動營商環境創新試點城市建設,高質量完成5.0版362項改革任務,出台助企紓困優化營商環境“34條”,為企業減少製度性交易成本約20億元。深入研究世行新評價和國際規則,形成66個國際文獻和標準、106項改革任務等一批清單成果。編製形成668項行政許可事項清單,“一業一證”“證照聯辦”等改革拓展到餐飲、書店等20個行業,辦理材料和時間大幅壓減70%。出台破產製度改革實施方案,率先推出破產重整企業一站式信用修複等服務。創新構建“6+4”一體化綜合監管體係,31個場景已初步建立綜合監管機製,搭建全市統一信用評估中心。市區兩級98%以上事項實現網上辦理,推出20個“一件事”集成辦服務場景。國企改革三年行動高質量收官,率先出台董事會授權管理指引和決策重點事項清單,市管企業經理層成員全部實現任期製和契約化管理,完成工美集團與時尚控股重組等戰略性重組任務,建立市屬國企經濟運行聯合調度機製,推動國企增加在京貢獻。

  (五)數字賦能城市、產業、生活,全球數字經濟標杆城市加快打造

  新型基礎設施統籌布局。推動出台數字經濟促進條例,舉辦2022年全球數字經濟大會,世界互聯網大會國際組織總部、國際數字經濟治理研究院等國際機構落地,發布國內首個數字人產業政策及2項國際標準。新建5G基站2.3萬個,長安鏈推出全球最大區塊鏈存儲引擎“泓”,超大規模人工智能模型訓練平台建成投用,北京國際大數據交易所成立全國首個數據資產登記中心,工業互聯網數字化轉型促進中心(北京)揭牌,銀河航天“小蜘蛛網”衛星組成全國首個低軌寬帶通信試驗星座。高級別自動駕駛示範區3.0階段啟動建設,開放國內首個無人化出行服務商業化試點,首條自動駕駛巴士線路落地。

  智慧城市加快建設。夯實城市數字地基,“京通”上線試運行,“京辦”全市注冊用戶達45萬,“京智”累計接入58個部門588個信息係統,城市碼完成18類實體身份標識規則認定並啟動樓宇碼試點。著力推動數字深度賦能城市運行,全國首個災害應急數據區塊鏈服務平台上線,數字人民幣試點擴大到北京全域、落地場景49.3萬個。支持企業參與智慧城市建設,印發智慧城市全域應用場景開放指導意見,發布兩批13個智慧應用場景“揭榜掛帥”榜單。

  (六)供給側結構性改革深入推進,新的需求潛力持續釋放

  有效投資關鍵作用充分發揮。堅持“四抓”工作路徑,1-11月固定資產投資增長3.2%。按季壓茬推動160個市區重大項目開工建設,180項市重點工程續建項目實現投資1169.9億元,製定加快推進現代化基礎設施體係建設實施方案,重大項目儲備總體實現“開一備三”。強化要素保障,完成四批次集中供地,發行地方政府專項債券資金789億元。出台政府投資管理辦法及細則,項目科學決策與成本管控水平持續提升。向民間資本公開推介項目256個、總投資3549億元,均為五年來最高水平。累計上市基礎設施領域不動產投資信托基金項目5個、募集資金131.6億元,發行上市數量和募集資金規模保持全國首位。投資“有效性”更加突出,高技術製造業、高技術服務業投資分別增長26.6%、58.5%。

專欄2:2022年1-11月市重點工程完成情況

  國際消費中心城市積極培育建設。製定實施助企紓困促進消費加快恢複“27條”,新能源汽車置換補貼拉動1-11月新能源汽車零售額增長17.1%,擴充綠色節能消費券支持品類並完成兩輪發放,餐飲消費券覆蓋全市八成活躍餐飲商戶,京郊住宿消費券帶動京郊住宿消費額增長94%。培育消費新增量,印發商業消費空間布局專項規劃,首鋼園六工匯、亦莊龍湖天街、麗澤天地等高品質消費場景開業,亮馬河國際風情水岸航線二期開啟夜遊新體驗,東城前門大街、朝陽三裏屯太古裏入選首批國家級旅遊休閑街區。印發打造“雙樞紐”國際消費橋頭堡實施方案,完成大興國際機場臨空經濟區國際會展消費功能區全球創意征集。編製完成順義空港、通州馬駒橋、大興京南、平穀馬坊等物流基地提質升級改造方案。

專欄3:培育建設國際消費中心城市實施方案落實情況

  城市更新穩步推進。推動出台城市更新條例,印發實施存量國有建設用地盤活利用指導意見,完成2209戶平房院落申請式退租和1301戶修繕,完成棚改2657戶。老舊小區綜合整治新開工330個、新完工205個,老樓加裝電梯新開工1326部、完工467部。創新“央地合作”模式,推動110個中央和國家機關老舊小區改造項目完工。啟動危舊樓改建134棟,全市首個危舊樓改建試點光華裏5、6號樓回遷入住。首鋼微電子廠光電子芯片產線等老舊廠房改造項目開工建設,隆福寺二期外立麵亮相,完成北京工人體育場改造複建。

  鄉村振興戰略有力落實。製定實施率先基本實現農業農村現代化行動方案、農業中關村建設行動計劃,落實種子條例,京瓦農業科技創新中心總部大樓投用,建成6.3萬畝高標準農田。啟動實施第三批美麗鄉村基礎設施建設任務、完工400餘個村。集體經濟薄弱村基本消除。新增盤活利用閑置農宅1011處。實施鄉村產業振興人才培育“頭雁”項目,培養首批100名鄉村產業振興帶頭人,吸納5.34萬名本地農民參與農村基礎設施建設及管護工作。投入市區支援合作財政資金56.8億元,選派332名專業人才開展“組團式”幫扶,京蒙共同印發協作促進產業高質量發展若幹政策措施,新增企業到位投資70.7億元。

  (七)京津冀協同發展邁上新台階,區域發展更加協調

  非首都功能疏解深入推進。堅持把總規作為城市發展、建設、管理的基本依據,印發實施國土空間近期規劃,開展總規實施體檢及核心區、副中心控規實施體檢,核心區控規第一個三年行動計劃收官。印發實施2022年版新增產業禁限目錄。攻堅克難縱深推進疏解整治促提升專項行動,年初確定的40項任務圓滿完成,8.4萬個點位實現銷賬,疏解提質一般製造業企業166家,拆違騰退土地3041公頃、留白增綠999.3公頃。朝陽醫院東院基本完工,友誼醫院順義院區基本完成內裝修施工,北京信息科技大學昌平校區新增完工校舍15萬平方米。實施故宮周邊等25個重點區域綜合治理,舊鼓樓大街環境整治提升完工亮相、再現中軸線上百年老街曆史風貌。龍澤園街道、六裏橋街道等12個治理類街鄉鎮達標退出督導治理。東城雍和宮橋等5處橋下空間改造試點完工投用。製定重點區域綜合治理、12345疏整促市民訴求分析轉化等37項政策,推動實現重點領域治理常態化長效化。深化超大城市交通治理,全力推進市郊鐵路建設,與國鐵合作組建市域鐵路融合發展集團,城市副中心線整體提升工程(北京西至良鄉段)、霍營綜合交通樞紐一體化綜合利用工程開工建設。地鐵運營總裏程達到797公裏,16號線南段開通運營,“一站一策”優化1434個軌道站點出入口、30米接駁距離占比提升至45%。京良路西段工程橋梁主體完工,次支路建成通車23條,市級疏堵工程完成20項。優化調整公交線路100條,新增定製公交144條,新增有償錯時共享車位約8000個。

  城市副中心高質量發展水平持續提升。落實支持城市副中心高質量發展意見及本市實施方案,繼續保持千億元投資強度,劇院、圖書館與大運河博物館三大文化設施主體工程完工,M101線一期預留工程開工。製定建設國家綠色發展示範區實施方案,北京綠色交易所完成全國溫室氣體自願減排注冊登記係統一期建設,城市副中心成為全國首個大型公共建築全麵執行綠建三星級標準的地區。北京銀行理財子公司正式落戶,華夏銀行總部、首旅集團總部開工建設,張家灣設計小鎮北京國際設計周永久會址建成,全國最大藝術市集落戶宋莊。推動出台通州區與北三縣一體化高質量發展總體方案,舉辦2022年北京通州與河北廊坊北三縣項目推介洽談會,簽約合作項目37個、意向投資額280億元,廠通路潮白河大橋開工建設,北三縣至國貿地區通勤定製快巴試點開通。

  現代化首都都市圈加快構建。實施構建現代化首都都市圈重點任務落實工作方案。雄安新區“三校一院”學校項目全部竣工交付,京雄高速六環至市界段通車。京津冀交通一體化持續推進,京唐城際鐵路開通運營,平穀線進入全麵建設階段。簽訂“十四五”時期京津冀生態環境聯建聯防聯治合作框架協議,永定河山峽段綜合治理與生態修複工程主體完工。出台高精尖產業強鏈補鏈實施方案,京津冀燃料電池汽車示範城市群第一年度燃料電池汽車上牌1239輛,流向津冀技術合同成交額356.9億元,簽訂京津冀營商環境一體化發展合作框架協議。

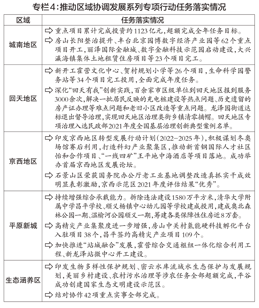
  城鄉區域發展格局進一步完善。城南行動計劃加快推進,北京豐台站開通運營,大興國際氫能示範區起步區北區全麵投運、南區一期建成,大熊貓科研繁育基地開工。深入推進新一輪回天行動計劃,積水潭醫院回龍觀院區二期主體結構封頂。全麵實施京西行動計劃,完成“一線四礦”文旅康養休閑區項目建設國際方案征集工作,中關村科幻產業創新中心揭牌。首輪生態涵養區支持政策圓滿收官,印發新時代高質量推動生態涵養區生態保護和綠色發展實施方案、建立健全生態產品價值實現機製實施方案,密雲、懷柔、門頭溝等5個區被授予“國家森林城市”稱號。出台進一步加強第一道綠化隔離帶地區規劃建設管理實施辦法,編製完成第二道綠化隔離帶地區減量提質規劃,城鄉結合部地區發展後勁進一步增強。

專欄4:推動區域協調發展係列專項行動任務落實情況

  (八)協同推進降碳減汙擴綠增長,城市綠色發展取得新成效

  “雙碳”戰略深入落實。成立碳達峰碳中和工作領導小組,印發碳達峰實施方案及節能等9個領域方案,能效水平持續提升,預計單位地區生產總值能耗下降2%左右。能源結構持續優化,可再生能源發電裝機容量預計達261萬千瓦、增長7.7%。與晉、蒙建立綠電專項合作聯係機製,呼和浩特托克托等域外新能源基地開工建設。修訂碳排放權交易管理辦法,累計成交額突破34億元。推薦發布12個領域84項創新型綠色技術及一批應用場景。

  汙染防治取得新成效。“一微克”行動不斷深化,2.1萬戶農戶完成清潔取暖改造,累計推廣新能源汽車超58萬輛,完成53家企業揮發性有機物“一廠一策”治理,核心區72座燃油鍋爐全部實現清潔化改造。推動出台節水條例,新建汙水管線936公裏,完成312個村汙水治理,全市汙水處理率達97%。推動出台土壤汙染防治條例,消減建設用地汙染麵積約26萬平方米。新一輪百萬畝造林綠化、京津風沙源治理二期工程圓滿收官,累計分別完成造林102萬畝、造林營林922萬畝。國家植物園正式揭牌,溫榆河公園一期全麵開園,奧北森林公園一期完工。

  (九)公共服務和城市治理水平穩步提升,民生安全底線兜住兜牢

  公共服務短板加快補齊。發布基本公共服務實施標準,明確基本公共服務範圍和保障標準。幼兒園提供2-3歲托位3000個,出台推進義務教育優質均衡發展實施方案,新增中小學學位3.6萬個。出台推動職業教育高質量發展實施方案,北京電子科技職業學院、北京財貿職業學院產教融合實訓中心納入國家“十四五”教育強國推進工程。新建改建13家社區衛生服務中心,初步構建四級聯通的公共衛生工作機製。持續推進養老服務基礎設施建設,新建3682張養老家庭照護床位。積極穩妥推進本市黨政機關和國有企事業單位培訓療養機構改革,44家納改機構改革實施方案全部批複,完成中央培療改革領導小組規定的改革任務。創建38個全民健身示範街道和體育特色鄉鎮,新建足球、籃球等100餘處體育健身活動場所。繼續實施家政服務業提質擴容“領跑者”行動,認定本市首批14家員工製家政服務企業。社會化擁軍服務平台上線運行。印發加快發展保障性租賃住房實施方案,籌建保障性租賃住房15.15萬套,竣工各類保障性住房9.3萬套。

  優質文化供給加快培育壯大。推動出台中軸線文化遺產保護條例,南中軸禦道景觀全線貫通。統籌推進“三條文化帶”建設,路縣故城遺址保護展示工程地下主體結構完工,中國長城博物館改造提升工程完成國際方案征集和文物藏品搬遷入庫,三山五園藝術中心主體結構封頂。推動出台公共文化服務保障條例,開展首都市民係列文化活動1.66萬場,北京歌舞劇院項目開工。編製完成博物館之城建設發展規劃,完善實體書店扶持政策,對310餘家書店、1400餘場閱讀文化活動進行扶持。印發實施推進文化產業園區高質量發展若幹措施。

  城市精細化治理持續深化。“每月一題”完成450項任務,推動322個區級“每月一題”重點問題專項治理,辦成1000餘件實事。“向前一步”節目推動一批長期積累的難點問題有效解決。持續抓好兩個“關鍵小事”,建成垃圾分類示範小區(村)1965個,生活垃圾回收利用率達到38%以上,在全國生活垃圾分類考核中名列前茅。印發新版物業服務合同等示範文本,業委會(物管會)組建率、物業服務覆蓋率均達97%。完成285個3000戶以上大型社區規模優化調整。

  城市安全發展水平持續提升。強化糧食能源保障能力,糧食播種麵積115.1萬畝、蔬菜產量198.9萬噸,均超額完成任務目標,能繁母豬存欄量持續穩定在5萬頭左右,北京大興國家糧食儲備庫樓房倉竣工,建成天津南港LNG應急儲備項目一期。構建韌性城市評價指標體係,完成911.6公裏地下管線老化更新改造,中心城區新建改造供水管網120公裏。修訂安全生產條例,安全生產專項整治三年行動收官。成立金融風險化解委員會。開展預售商品住宅項目逾期交付風險排查處置,經營性自建房安全專項整治進入收尾階段。緊盯影響群眾安全感的違法犯罪組織開展係列專項行動。

  2022年27項計劃指標中23項能夠達到或超額完成年初計劃目標,4項預期性指標預計難以完成目標。其中,“地區生產總值增速”受疫情、烏克蘭危機等超預期因素影響,需求收縮、供給衝擊、預期轉弱等三重壓力持續顯現,疊加去年高基數,全年預計實現正增長,低於年初計劃目標;“一般公共預算收入增速”為下降3.7%,扣除留抵退稅因素後同口徑增長2.6%,主要受退稅減稅緩稅以及經濟增速放緩等因素影響;“數字經濟增加值增速”預計為3%左右、低於年初計劃目標4.5個百分點,主要是缺芯、需求不足導致電子行業增速放緩,信息服務業在平台企業轉型發展效果尚未顯現等因素影響下增長動力不足;“中心城區綠色出行比例”預計為73.4%,主要是疫情導致市民出行更加傾向私人化,且為方便市民就醫需求,本市暫緩機動車尾號限行措施,小汽車使用強度提高。總的來看,27項指標中科技創新、對外開放、減量發展、綠色低碳發展等指標持續改善,就業物價保持總體穩定,居民收入穩定增長,城市運行平穩安全。

  在看到成績的同時,关键词2也清醒地認識到,首都“四個中心”功能建設、“四個服務”水平與黨和人民要求相比還有差距,經濟社會發展還麵臨不少困難和挑戰,主要表現在:

  一是外部環境更加複雜嚴峻。世界進入新的動蕩變革期,國際糧食、能源、債務多重危機同步顯現,世界經濟下行壓力增大,衰退風險明顯上升。美國等西方國家對我打壓阻遏不止,芯片、生物技術等領域“卡脖子”問題還需突破,強鏈補鏈任務依然嚴峻。經濟恢複的基礎尚不牢固,需求收縮、供給衝擊、預期轉弱三重壓力仍然較大,國際消費中心城市建設還需進一步適應居民不斷升級的消費需求,投資項目接續不足,內需恢複基礎仍不牢固。企業特別是中小微企業生產經營困難較多,助企紓困政策知曉度有待進一步提高。應對外部多重風險挑戰、推動經濟持續恢複和高質量發展還需付出更多努力。

  二是高水平科技自立自強與高精尖產業發展結合需進一步加強。企業創新成本依然偏高,應用場景開放與企業發展需求錯位、國際知識產權維權難等問題有待破解。科技優勢有待進一步轉化為發展優勢,新能源汽車、集成電路、生物醫藥等高精尖產業規模效應尚不明顯,需要在促進科研成果高效轉化、實現規模化經濟效益上持續發力。高精尖產業核心零部件對外依存度較高,京津冀產業協同存在斷鏈斷層,龍頭企業供應鏈津冀布局比例較低。人才評價標準和方式還需健全,試錯容錯糾錯機製仍需進一步完善。

  三是城鄉區域發展不平衡不充分問題依然突出。盡管近年來城鄉居民收入比逐步縮小,但農村集體經濟發展不均衡,適宜農民就地就近就業的鄉村產業發展還不充分,需要在發展農業特色產業、生態友好型業態以及壯大集體經濟等方麵持續發力。平原新城、城南地區首都功能承載服務作用尚未得到充分發揮,生態涵養區發展和農業農村現代化、新型城鎮化的結合還不夠緊密。

  四是民生領域還有短板弱項。重點群體就業壓力依然較大,2023年北京地區高校畢業生預計達28.5萬人、同比增加1.7萬人,高校畢業生市場化就業渠道還需持續拓展。輸入性通脹等因素影響持續顯現,保持食品價格穩定需要下更大氣力。基本公共服務存在區域性緊缺問題,康複護理和兒童醫療服務資源總量缺口和布局失衡並存,“三城一區”等重點功能區公共服務資源對吸引人才落戶、促進職住平衡的作用有待進一步提升,公共衛生、環境、交通等領域有不少短板。

  五是部分領域風險仍需關注。民生事業、科技創新等重點領域支出需求持續加大,財政緊平衡狀況還將延續。外省市大型房地產企業風險向本市傳導問題需持續關注。個別大型企業集團仍處在風險暴露期,債務違約等風險向金融體係、實體經濟傳導需要引起高度重視。城市生活必需品、能源供應保障能力需要提升,城市老舊管線更新改造任務還很重。

  二、2023年經濟社會發展計劃安排

  2023年是全麵貫徹落實黨的二十大精神的開局之年,做好各項工作意義重大。首都經濟社會發展麵臨諸多有利條件:一是黨的二十大勝利召開描繪了全麵建設社會主義現代化國家的宏偉藍圖,為新時代首都發展指明了前進方向、確立了行動指南,市第十三次黨代會對未來五年工作目標和任務要求作出係統部署,“五子”聯動政策、項目效能將不斷釋放,極大調動和激發了全市上下幹事創業的積極性和主動性,形成錨定率先基本實現社會主義現代化目標,埋頭苦幹、奮勇前進的合力。二是優化疫情防控措施將給經濟恢複帶來重大積極影響,社會生產生活秩序加快恢複,複工複產防控、物流保通保暢、物資保供穩價等機製牢牢守住城市平穩運行和產業鏈供應鏈安全底線,助企紓困穩經濟係列政策將持續顯效。三是創新發展新動能有望集中發力,理想汽車北京綠色智能工廠、小米智能工廠二期等百億級產值重大製造業項目將建成投產,生物醫藥、新能源汽車等領域新增長點加快培育,數字經濟與實體經濟融合發展將催生更多新業態和新模式。四是改革創新引領作用不斷增強,中關村24條先行先試改革、“兩區”建設、營商環境改革政策等落地落實,全國統一大市場建設促進要素資源在更大範圍內暢通流動,大中型重點企業研發費用、新設科技型企業數量保持高速增長,為經濟可持續發展注入強大動力。五是內需恢複潛力依然較大,投資對優化供給結構的關鍵作用有望進一步發揮,現代化基礎設施體係加快完善,全市重大投資項目儲備取得積極成效。消費對經濟發展的基礎性作用將更好發揮,千億級商圈、“雙樞紐”國際消費橋頭堡加快打造,可穿戴設備、戶外運動、康養服務等領域催生更多高品質消費需求。六是區域城鄉協調發展釋放潛能,現代化首都都市圈建設帶動京津冀協同發展重點領域取得新突破,城市更新條例等政策創新調動起各方參與積極性,城南、回天、京西、平原新城、生態涵養區等重點區域短板加快補齊,農業中關村建設、種業振興行動引領全麵推進鄉村振興、農業農村現代化,首都高質量發展空間更加廣闊。

  總體來看,當前首都發展戰略機遇和風險挑戰並存,不確定、難預料因素增多,困難和挑戰嚴峻,但首都經濟韌性強、潛力大、活力足,持續健康發展的良好態勢沒有改變,支撐高質量發展的生產要素條件沒有改變,長期向好的基本麵沒有改變,关键词2要堅持係統觀念、守正創新,敢擔當,善作為,察實情,準確把握首都現代化建設的實踐要求,創造性抓好貫徹落實,著力揚優勢、補短板、強弱項,努力在現代化建設中一馬當先、走在前列。

  (一)總體思路

  以習近平新時代中國特色社會主義思想為指導,全麵貫徹落實黨的二十大和中央經濟工作會議精神,深入貫徹習近平總書記對北京一係列重要講話精神,紮實推進中國式現代化,堅持穩中求進工作總基調,完整、準確、全麵貫徹新發展理念,堅持以新時代首都發展為統領,深入實施人文北京、科技北京、綠色北京戰略,深入實施京津冀協同發展戰略,堅持“五子”聯動服務和融入新發展格局,著力推動高質量發展,突出做好穩增長、穩就業、穩物價工作,抓好強信心、擴內需、促改革、惠民生、保健康、防風險,推動全麵從嚴治黨向縱深發展,為率先基本實現社會主義現代化開好局起好步。

  (二)主要指標

  經濟發展方麵。地區生產總值增速安排4.5%以上,兼顧需要與可能,與“十四五”規劃目標有機銜接,有利於引導各方麵把精力集中到提高發展質量效益上來。全員勞動生產率達到36萬元/人左右、保持全國領先,一般公共預算收入增長4%左右,居民消費價格漲幅3%左右,數字經濟增加值增速6.5%左右。

  生態環境方麵。進一步統籌好人口資源環境,常住人口規模控製在2300萬人以內,森林覆蓋率達到44.9%,平原地區森林覆蓋率達到31.6%,中心城區綠色出行比例達到74.7%左右。細顆粒物年均濃度和單位地區生產總值能耗、二氧化碳排放降幅達到國家要求,單位地區生產總值水耗降幅為1.5%左右。

  民生保障方麵。居民收入增長與經濟增長基本同步,城鎮調查失業率控製在5%以內,“七有”“五性”監測評價綜合指數在109左右,食品安全抽檢合格率超過98.5%,藥品抽驗合格率保持在99%以上,單位地區生產總值生產安全事故死亡率控製在1.2人/百億元以內。

  三、實現2023年經濟社會發展計劃的主要任務和措施

  持續加強黨對經濟工作的全麵領導,更加自覺從“國之大者”高度謀劃和推動首都工作,充分挖掘“四個中心”“四個服務”蘊含的巨大能量,堅持穩字當頭、穩中求進,把實施擴大內需戰略同深化供給側結構性改革有機結合起來,加快構建具有首都特點的現代化經濟體係,努力實現經濟發展主要預期目標,推動經濟運行整體好轉,實現質的有效提升和量的合理增長,以新氣象新作為推動高質量發展取得新成效。

  (一)著力構建現代化首都都市圈,深入推動京津冀協同發展

  深入實施北京城市總體規劃,堅持減量發展,進一步處理好“都”與“城”“舍”與“得”、疏解與提升、“一核”與“兩翼”的辯證關係,嚴格人口、建設規模雙控,堅定不移推進非首都功能疏解,加快構建現代化首都都市圈,推動京津冀協同發展取得新進展新成效。

  深入開展疏解整治促提升專項行動。保持思想不鬆、機製不變、力度不減、標準不降,以提升鞏固擴大疏解整治成果。(1)落實總規實施第二階段重點任務,完成分區規劃修改維護工作,加快編製重點街區控規,啟動實施核心區控規新一輪行動計劃。積極拓寬減量提質途徑,城鄉建設用地再減8平方公裏左右。(2)嚴格執行新增產業禁限目錄,積極服務保障國家疏解非首都功能的戰略安排。疏解提質一般製造業企業100家以上,推進大紅門地區4家已關停市場轉型升級,著力開展非法、小散亂物流整治。堅守人口總量天花板,鞏固中心城區人口調控成果。(3)實現朝陽醫院東院開診試運行,友誼醫院順義院區基本完工,力爭首都醫科大學新校區校本部開工建設,推進中國農業大學平穀創新港項目落地。(4)治理違法建設2000萬平方米以上、騰退土地2000公頃以上,對新增違法建設“零容忍”,實現全市基本無違法建設區創建目標。完成183處城市道路、公路橋下空間清理整治,完成100個“基本無群租房小區”創建任務。(5)壓茬推進留白增綠379公頃,推動朝阜路、古城南街等18條林蔭道路建設,新增城市綠地200公頃,建設休閑公園、城市森林15處。

  推動城市副中心高質量發展。落實支持城市副中心高質量發展意見,緊抓兩個示範區建設,全力打造新時代城市建設發展的典範和京津冀協同發展橋頭堡。(1)保持千億元以上投資強度,行政辦公區二期竣工,劇院、圖書館與大運河博物館三大文化設施建成投用,加快東六環入地改造、城市副中心站綜合交通樞紐等重大項目建設。(2)積極承接中心城區產業疏解,推進首旅集團、華夏銀行等市屬國企搬遷項目建設,北投集團項目完工。依托運河商務區引進一批國內外優質財富管理機構,高水平建設運營環球主題公園,台湖演藝小鎮北京交響樂團永久團址外立麵亮相。創新人才引進機製,大力吸引符合城市副中心發展定位的高層次、高技能、緊缺急需專業性人才。(3)高標準建設國家綠色發展示範區,推動北京綠色交易所升級為國家級平台,建成城市副中心規劃展覽館等綠色建築示範項目。(4)加快建設通州區與北三縣一體化高質量發展示範區,組建管理機構,健全工作運行機製。製定實施城市副中心與周邊地區一體化交通體係提升規劃,加快平穀線建設,建成廠通路道路段,推動石小路開工。推動實施通州與北三縣差異化新增產業禁限目錄,營造優勢互補的一體化產業發展體係,繼續辦好項目推介洽談會。

  著力構建現代化首都都市圈。推進通勤圈、功能圈、產業圈“三圈”構建,帶動重點領域協同發展取得新進展。(1)促進環京地區通勤圈深度融合。加快一體化交通體係建設,研究推動市郊鐵路延伸服務環京通勤,聚焦重點區域完善道路網絡。(2)促進京津雄功能圈聯動發展。全力支持雄安新區建設,服務央屬標誌性疏解項目在雄安新區落地,“三校一院”學校實現開學、醫院竣工交付,京雄高速全線通車,共建雄安新區中關村科技園。唱好京津“雙城記”,推動天津濱海中關村科技園等重點園區建設,促進北京空港、陸港與天津港規劃銜接和融合。(3)促進節點城市產業圈強鏈補鏈。落實京津冀產業協同發展“十四五”實施方案,推動龍頭企業新一代信息技術、新能源汽車產業配套項目落地津冀。落實京津冀營商環境一體化發展合作框架協議,推動市場準入、監管執法、產權保護等跨區域合作。(4)帶動交通、生態、產業等重點領域協同發展。鞏固提升“軌道上的京津冀”,實現城際鐵路聯絡線一期站前工程全部完工,京哈高速拓寬改造、國道109新線高速完工,承平高速主體開工。深化京津冀汙染聯防聯控聯治和生態環境共建,協同做好空氣重汙染應急應對,推進潮白河國家森林公園建設,研究建立永定河-官廳水庫生態保護補償機製。推動京冀曹妃甸協同發展示範區等重點產業承接平台建設,加快構建京津冀協同創新共同體,推動京津冀自由貿易試驗區協同發展。深化區域教育、醫療等公共服務共建共享,促進養老服務協同。

  紮實做好後冬奧文章。發揮“雙奧之城”優勢,充分用好物質、文化和人才遺產,提升城市四季活力。(1)加強後冬奧冰雪運動發展,實現國家高山滑雪中心南區訓練及熱身賽道項目落地,積極爭取在冬奧場館舉辦國際高端賽事,持續舉辦市民快樂冰雪季活動,吸引帶動更多群眾參與冰雪運動。(2)出台“冰雪絲路”高質量發展實施方案,打造“冰雪絲路”北京-河北支撐帶,協同建設京張體育文化旅遊帶,推動延慶海陀山奧運村配套設施建設,打造最美冬奧城和國際知名休閑度假旅遊目的地。拓展冬奧景區全季全時全民旅遊,實現奧運場館四季運營。(3)完成北京奧運博物館改造升級,加快建設北京國際奧林匹克學院,北京冬季奧林匹克公園東北部地區環境整治提升項目完工。

  (二)著力推動國際科技創新中心建設,不斷塑造發展新動能新優勢

  堅持科技是第一生產力、人才是第一資源、創新是第一動力,依靠創新培育壯大發展新動能,產業政策注重發展和安全並舉,科技政策聚焦自立自強,抓住全球產業結構和布局調整過程中孕育的新機遇,開辟新領域、製勝新賽道,加快構建更具國際競爭力的現代化產業體係。

  堅持教育優先發展。加快建設高質量教育體係,健全學校家庭社會協同育人機製,深入推進首都教育現代化。(1)開展普惠托育服務試點,支持單位和社區辦托,擴大幼兒園托班試點規模、新增托位6000個。拓展學前教育資源布局,鼓勵有條件的高校和企事業單位開辦幼兒園,鞏固普及普惠發展成果。出台中小學學位建設專項行動計劃,新增中小學學位2萬個,擴大校長、教師交流輪崗比例,促進義務教育優質均衡發展。鞏固深化“雙減”工作,豐富課後服務供給,加強特殊教育和普通教育融合聯動。(2)支持在京高校“雙一流”建設,深化市屬高校分類發展改革,促進基礎、前沿、新興、交叉學科高質量發展,加快沙河、良鄉高教園建設,推動高校科技創新全麵融入經濟社會發展。(3)統籌職業教育、高等教育、繼續教育協同創新,落實推動職業教育高質量發展實施方案,培育產教融合型企業,推進北京電子科技職業學院、北京財貿職業學院產教融合實訓中心項目,加快培養高精尖產業急需緊缺人才。

  推動實現高水平科技自立自強。發揮好政府在關鍵核心技術攻關中的組織作用,突出企業科技創新主體地位,集聚力量進行原創性引領性科技攻關。(1)打造戰略科技力量,全力保障國家實驗室建設運行,瞄準研發目標提前研究布局配套轉化平台,服務在京全國重點實驗室體係化發展,出台加強世界一流新型研發機構統籌管理辦法,力爭在人工智能、區塊鏈、量子信息、生命科學、網絡安全等領域取得更多創新應用成果。推動國家實驗室、全國重點實驗室、高校院所、新型研發機構和科技企業等多元主體協同創新。(2)高水平建設主平台主陣地,推動中關村24條先行先試改革政策擴大到示範區全域,圍繞稅收金融、人才激勵、企業創新等領域研究提出下一批先行先試改革建議,出台中關村世界領先科技園區建設方案。中關村科學城統籌南北區均衡發展,實現東升科技園二期竣工。懷柔科學城力爭綜合極端條件實驗裝置正式運行,輕元素量子材料等6個交叉研究平台試運行,推動人類器官生理病理模擬裝置等項目開工建設,建成科學設施平台開放共享信息服務平台,推動幹細胞與再生醫學研究院遷入。未來科學城推動國際研究型醫院等平台開放共享,持續提升央企項目建成率、使用率、貢獻率。北京經濟技術開發區承接“三城”科技成果轉化項目150項以上,順義加快第三代半導體產業集聚。(3)營造良好創新生態環境,出台基礎研究領先行動方案,實施關鍵核心技術攻堅戰行動計劃,推行“揭榜掛帥”“賽馬”等新型管理製度,聚焦新一代信息技術、醫藥健康、新材料、新能源、智能網聯汽車等領域布局重大科技項目群,突破一批“卡脖子”技術,完善科技成果評價機製,爭取更多產業項目在京落地轉化。出台促進科技企業孵化器高質量發展若幹措施,支持龍頭企業牽頭組建創新聯合體、布局建設共性技術平台。圍繞未來新技術前瞻引領、綠色低碳轉型發展等重點領域,形成一批示範帶動、突破“卡脖子”技術的重大應用場景。落實知識產權保護條例,研究出台知識產權質押融資支持政策和創新舉措,推進海外知識產權糾紛法律費用保險試點項目。

  積極打造高水平人才高地。提高人才自主培養質量和能力,加快引進高端人才,為我國建設世界重要人才中心和創新高地提供戰略支撐。(1)實施高水平人才高地建設方案,深化外國人來華工作許可、居留許可“兩證聯辦”改革,推進外籍人才工作許可審批權下放,動態調整境外職業資格認可目錄和考試目錄。(2)加強人才引進培養,培養造就更多大師、戰略科學家、一流科技領軍人才和創新團隊、青年科技人才、卓越工程師、大國工匠、高技能人才。深入實施“朱雀計劃”,加快引進項目經理、技術經紀人等多層次人才。實施科技領軍人才培養項目、“科技新星”計劃,完成新一批北京學者選拔。(3)優化人才發展環境,更好解決住房、購車、醫療和子女教育等後顧之憂。落實國際交往語言環境建設條例,加快建設阜誠醫院等國際醫療項目,提升國際教育、醫療服務品質,做好入境商務人員服務保障,打造國際化工作和生活環境。

  鞏固拓展現代服務業發展優勢。加快推動服務業高端化、數字化、融合化發展,打造“北京服務”新名片。(1)推動“科技-產業-金融”良性循環,出台中關村科創金融改革試驗區實施方案。製定實施促進創業投資和股權投資高質量發展若幹措施,引導長期資本加大對創投、二手份額轉讓基金出資力度。北京證券交易所引入融資融券交易,研究探索信用債、資產證券化等品種,推動北京優質企業、優質資產到北京證券交易所等上市交易。(2)鞏固信息服務業發展優勢。積極促進平台經濟持續健康發展,發布實施在線旅遊等行業“一業一冊”合規手冊,積極向國家爭取形成一批“綠燈”投資案例,支持平台企業在引領發展、創造就業、國際競爭中大顯身手。製定支持北京經濟技術開發區信創產業發展若幹政策,實現信創園一期主體結構封頂、全年新增企業50家。高標準建設國家網絡安全產業園區等信息科技標杆項目。(3)提升專業服務業發展能級。落實“十四五”時期公共法律服務體係建設發展規劃,打造服務國際科技創新中心和國際交往中心建設的國際商事仲裁中心。製定實施推動谘詢服務業高質量發展舉措,提升管理、技術、審計、信用評級等谘詢服務行業規範化、專業化發展水平。(4)落實推動先進製造業和現代服務業深度融合發展實施意見,聚焦新一代信息技術與製造業服務業融合等重點領域,支持一批重點項目建設,培育形成一批示範園區和試點企業。

  持續提升高端製造業發展能級。狠抓傳統產業改造升級和戰略性新興產業培育壯大,紮實推進高精尖產業集群建設,提升產業鏈供應鏈韌性和安全水平。(1)完善產業發展政策支持體係,研究劃定全市工業用地保護控製線,再出台一批高精尖產業配套支持政策。發揮高精尖產業服務協調機製作用,廣泛聽取企業等多方麵意見建議。(2)大力發展新能源產業,在落實碳達峰碳中和目標任務過程中鍛造新的產業競爭優勢。製定新能源汽車高質量發展實施方案,推動自動駕駛先進傳感器等關鍵零部件量產,加快衛藍新能源8GWh固態鋰離子電池生產線項目落地建設,實現理想汽車北京綠色智能工廠竣工投產。(3)提升新一代信息技術發展動能,加強集成電路係列重要研發產業項目建設,實現小米智能工廠二期投產、京東方北京6代線開工。圍繞基礎軟件、工業軟件等重點領域開展科技攻關,通過“揭榜掛帥”等方式支持一批關鍵軟件產品研發。(4)做強醫藥健康產業,加快布局新型抗體、細胞和基因治療等前沿領域,實現亦昭生物醫藥中試研發生產基地等項目竣工投產。(5)加快商業航天產業基地建設。開工建設延慶無人機裝備產業基地。

  (三)著力推動“兩區”製度創新落地見效,全力打造改革開放“北京樣板”

  積極開展規則、規製、管理、標準等製度型開放的先行先試,營造市場化、法治化、國際化一流營商環境,切實落實“兩個毫不動搖”,深度破除製約高質量發展的體製機製障礙,充分激發和保護企業發展活力,讓國企敢幹、民企敢闖、外企敢投。

  推動“兩區”建設再上新台階。在政策創新和項目落地上力求實效,更大力度推動外貿穩規模、優結構,更大力度促進外資穩存量、擴增量。(1)全麵實施自由貿易試驗區條例和促進國家服務業擴大開放綜合示範區建設決定,推動出台服務業擴大開放綜合示範區建設2.0方案,爭創國家服務貿易創新發展示範區和數字貿易示範區。推動外商投資立法。(2)啟動重點園區(組團)發展建設三年行動,“一組團一對策”推動破解園區體製機製障礙。進一步健全全市招商引資市區協同和資源共享工作機製,推動更多外資標誌性項目落地建設。積極爭取設立中關村等新綜保區,投用大興國際機場綜保區區港聯絡通道,加快建設臨空經濟區國際航空總部園。積極推進國際航空客運恢複發展,大力拓展國際貨運航線。依托中德、中日國際合作產業園吸引高水平製造業項目和一流企業入駐。(3)推動共建“一帶一路”高質量發展,拓展“一帶一路”聯合實驗室、“藤蔓計劃”合作夥伴,掛牌成立本市“一帶一路”綜合服務平台。支持國有、民營企業積極參與“一帶一路”建設,深化與東盟、區域全麵經濟夥伴關係協定成員國等國際合作,提升風險防控能力。高水平舉辦中國國際服務貿易交易會、中關村論壇、金融街論壇,加大對國際組織、國際機構落地支持。

  深化營商環境改革。以企業需求為核心,以進一步降低製度性交易成本為重點,深化簡政放權、放管結合、優化服務改革,推動營商環境整體優化提升,始終保持首善之區營商環境的領先地位。(1)以世行評價為牽引,全麵落實國家營商環境改革任務,對標國際先進迭代出台新一輪改革實施方案。提高政策製定和執行的精準性,推動各項政策高質量落地見效。(2)全市推廣投資項目承諾製、標準地等試點改革,將企業開辦、不動產登記“全程網辦”等改革拓展至外資企業。深入推動寫字樓、會展設施、村民自住樓等項目核準權限下放,推進企業投資項目核準和備案領域信用分級分類管理。建立完善全市統一的數字服務、數字監管、數字營商平台,推出更多“一證通辦”事項和“一件事”集成辦服務場景,持續推進“6+4”一體化綜合監管改革。強化競爭政策基礎地位,全麵實施公平競爭審查製度,加強反壟斷和反不正當競爭執法。(3)持續完善“服務包”“服務管家”製度,動態調整企業名單,進一步完善考評體係,持續提升服務水平,為企業解難題、辦實事。加大研發創新、場景應用、融資上市等支持力度,加快培育一批獨角獸、專精特新小巨人、隱形冠軍企業。

  穩步推進重點領域改革。不斷提高國資國企、價格等重點領域改革的廣度和深度,有效破解一批結構性、體製性問題。(1)深化國資國企改革,加強國有企業戰略性重組和專業化整合,提升科技創新能力,努力打造一批產業集中度高、核心競爭力強的世界一流企業。優化黨委、董事會、經理層的權責清單和運行機製,完善中長期激勵“政策包”“工具箱”,同步健全約束製度。(2)修訂新版北京市定價目錄,完善危險廢物處置收費機製。配合國家開展北京電網第三監管周期輸配電價核定工作,研究完善城鎮供熱價格形成機製。(3)出台落實加快建設全國統一大市場意見實施方案,深入實施要素市場化配置綜合改革試點,在關鍵環節實現突破。研究製定深化高質量市場主體改革若幹措施,鼓勵支持民營經濟和民營企業發展壯大。

  (四)著力促進數字賦能城市、產業、生活,加快打造全球數字經濟標杆城市

  著眼世界前沿技術和未來戰略需求,促進數字經濟和實體經濟深度融合,打造更具優勢的數字產業集群。

  縱深推進新型基礎設施建設。完善數字經濟基礎設施和支撐體係,全麵激發數據資源要素潛力。(1)落實數字經濟促進條例,製定公共數據管理、數據開放和數據交易管理等全要素配套體係構建方案,積極向國家爭取開展數字經濟全產業鏈開放綜合試點。(2)加快形成以數據專區、大數據交易所、數據跨境三輪驅動的數據要素開放流通平台,推動大數據平台數據專區引入長安鏈實現“以鏈控數”,持續完善國際大數據交易所功能。加大政府數據開放共享力度。(3)新建5G基站1萬個以上,推動5G實現從基站的全覆蓋到應用的全覆蓋,係統推進新一代數字集群專網、高可靠低延時車聯網、工業互聯網、衛星互聯網和邊緣計算體係等新型基礎設施建設。推進6G技術研發。

  大力推進產業數字化和數字產業化。深化傳統產業數字賦能,激發數字技術創新活力。(1)深入實施“新智造100”工程,加快中關村工業互聯網產業園等項目建設,對200家規上企業開展智能化診斷評估,新增20個數字化車間和智能工廠。(2)培育數據驅動的未來產業,製定區塊鏈行業標準,出台加快建設具有全球影響力的人工智能創新策源地實施方案,建成區塊鏈先進算力平台。加快突破互聯網3.0關鍵領域核心技術,提高數字化場景應用水平。

  推動智慧城市建設。推動新一代信息技術和城市基礎設施深度融合,讓數字技術更好惠及民生、造福人民群眾。(1)深入推進智慧城市“七通一平”基礎設施建設,深化“京通”“京辦”“京智”應用,加快空間計算操作係統等底層技術工具庫研發,推動感知體係等基礎設施建設取得突破。(2)推動智慧城市應用場景開放,推進智慧交通、智慧醫療、智慧文旅等建設,深化數字化社區建設試點,持續推進數字服務適老化改造。(3)基本完成高級別自動駕駛示範區3.0階段擴區任務,推動智能網聯汽車立法,推進車路協同路側基礎設施標準體係和認證體係建設。

  (五)著力擴大有效需求和深化供給側結構性改革,增強經濟發展內生動力

  找準實施擴大內需戰略同深化供給側結構性改革的有機結合點,通過高質量供給創造有效需求,支持以多種方式和渠道擴大內需,持續暢通經濟循環。

  充分發揮投資對優化供給結構的關鍵作用。圍繞補短板、揚優勢持續擴大有效投資,更加注重依靠投資穩定經濟運行、增強發展後勁。(1)加快構建係統完備、高效實用、智能綠色、安全可靠的現代化基礎設施體係,集中開工一批重大基礎設施項目,補齊公共服務、城市運行等領域短板,支撐“五子”聯動成局成勢。(2)繼續實施“3個100”市重點工程,堅持按季壓茬推動160項市區重大項目開工建設。強化項目謀劃儲備,加快洽談引進、落地實施一批“牽一發而動全身”的重大項目。(3)精準有效優化資金土地要素供給。用足用好政府專項債和國家政策性金融工具,落實本市設備購置與更新改造貸款貼息政策。加大力度再推動一批基礎設施領域不動產投資信托基金項目上市發行。保持住宅用地供應穩定。(4)深入落實市政府投資項目決策審批改革方案,嚴格成本管控。通過政府投資和政策激勵有效帶動全社會投資,加大向民間資本推介重點領域項目力度,鼓勵和吸引更多民間資本參與重大工程和補短板項目建設,以優質示範項目激發社會投資活力。(5)出台用地使用權配置辦法等城市更新條例配套政策,推動城市更新在吸引社會資金、實施手續審批等方麵取得實質性突破。老舊小區綜合整治新開工300個、完工100個,老樓加裝電梯開工1000部、完工600部,開展2000戶平房院落申請式退租和1200戶修繕,開工建設銅牛二期、北泡二期等老舊廠房改造項目。

  深化國際消費中心城市建設。把恢複和擴大消費擺在優先位置,增強消費能力,改善消費條件,創新消費場景。(1)落實商業消費空間布局專項規劃,完成崇文門、朝青等重點商圈品質提升,啟動西單商場、五棵鬆萬達廣場等重點商場改造提升,實現西北旺萬象匯、京西大悅城等大型商業綜合體開業,新引進國內外品牌首店800家左右,推動亮馬河國際風情水岸沿線商業建設。(2)支持網絡零售、直播電商等消費新業態持續健康發展,支持重點平台搭建“北京品牌”線上專區,推動建立一批直播電商總部與結算中心。實施綠色節能消費政策,優化消費券適用商品範圍。(3)試點建設80個布局合理、業態豐富、智慧便捷的“一刻鍾便民生活圈”,新建改建24小時藥店100家。發布移動便民商業服務設施標準規範,鼓勵企業因地製宜投放廂(櫃)式智能便利設施、移動餐飲售賣車等。(4)深入推動“雙樞紐”國際消費橋頭堡建設,推進大興國際機場臨空經濟區國際會展消費功能區等項目,完善跨境電商線上綜合服務平台,鼓勵企業建設運營海外倉。(5)製定實施平穀馬坊、房山竇店物流基地建設運營方案,推動通州馬駒橋、大興京南、順義空港物流基地升級改造,加快菜鳥中國智能骨幹網等重點物流設施建設。

  (六)著力推進城鄉區域協調發展,朝著共同富裕目標堅定邁進

  做好全麵推進鄉村振興這篇大文章,優化重大生產力、基礎設施和公共服務區域布局,全麵推進城鄉融合和區域協調發展,為實現共同富裕打下堅實基礎。

  深入推動區域協調發展。係統推進、分區施策,狠抓一攬子行動計劃落地見效,引導重大項目和優質資源要素優先布局。(1)深入實施城南行動計劃,豐台火車站交通樞紐實現建設進度過半,加快建設京東方生命科技產業基地數字醫院、北京第四實驗學校等項目,推進大興市場路片區城市更新,高標準建設大熊貓科研繁育基地,力爭開工建設樂高主題樂園。(2)加快推進新一輪回天行動計劃落地,投用回龍觀體育文化公園南部場館,積水潭醫院回龍觀院區二期基本完工,持續深化“回天有我”創新實踐。(3)加快推動京西地區轉型發展,深化新首鋼工業遺存和冬奧遺產可持續利用,打造首鋼科幻產業集聚區。開工建設王平地中海酒店、新首鋼怡和合作項目、中關村(京西)人工智能科技園。(4)持續推進平原新城高質量發展,加快新龍澤站微中心等項目建設,提升城市活力,加速高精尖產業集聚,打造經濟發展新增長極。(5)以持續提升生態涵養品質、加快生態優勢向發展優勢轉化為重點促進生態涵養區發展。建立生態產品價值實現機製,探索建立生態產品總值與生態涵養區綜合性生態保護補償資金分配的聯動掛鉤機製。圍繞承接中心城區部分專項功能疏解轉移,推進平穀馬坊等新市鎮和懷柔楊宋等重點發展小城鎮功能區建設,打造城鎮體係的關鍵節點,帶動周邊鄉村地區發展。(6)出台加快實現第一道綠化隔離地區全麵城市化若幹改革措施,高標準實施第二道綠化隔離帶地區減量提質規劃,加快構建與首都高質量發展相匹配的環城綠色發展新格局。

  堅持農業農村優先發展。促進農村一二三產業融合發展,打響“北京優農”金字招牌,建設宜居宜業和美鄉村。(1)全麵提高農業標準化、智能化生產水平,完成高標準農田建設5.5萬畝,推動4個區高效設施農業試點項目建成投產。加快創建國家農業綠色發展先行區,建設6個國家級生態農場。推進老北京水果資源保護利用與提質增效,圍繞30萬畝以上規模化果園示範推廣土壤改良、節水灌溉等現代產業技術。建立3個高效花卉種苗繁育、產業化示範基地。(2)強化農業科技支撐,落實部市合作協議及農業中關村建設行動計劃,積極落實向農業中關村核心區賦權事項,加快實施核心區重大基礎設施項目,深化政企研合作模式,圍繞農業機器人、生物育種等6大領域開展農業核心技術攻關,推動智慧果園、無人農場、智能連棟溫室等14個農業科技應用場景建設,孵化、轉化一批先進農業科技成果。深入落實種業振興實施方案,建設平穀、通州、延慶種業創新孵化基地,推動玉米、小麥等種源關鍵技術聯合攻關取得突破。(3)持續實施休閑農業“十百千萬”暢遊行動,提升60個美麗休閑鄉村、100個休閑農業園區。推動鄉村民宿與區域旅遊聯動發展,提升服務規範化、標準化、現代化水平。基本完成第三批美麗鄉村基礎設施建設任務,持續推進農村戶廁改造提升、生活垃圾和汙水治理,主城區對農村鄉鎮學校、衛生院開展手拉手幫帶。加強農村精神文明建設,推動形成文明鄉風、良好家風、淳樸民風。

  大力促進農民增收。健全促進農民增收長效機製,把產業增值環節更多留在農村、增值收益更多留給農民,千方百計拓寬農民增收致富渠道,確保農村居民收入增速持續快於城鎮居民。(1)發展壯大農村集體經濟,持續開展集體經濟薄弱村幫扶專項行動,建立長效鞏固提升機製,確保薄弱村動態消除。支持農村集體經濟組織統籌引領盤活利用閑置農宅150處以上。基本完成農村承包地二輪延包試點任務,保持土地承包關係穩定。開展新型農業經營主體提升行動,加快培育市級示範家庭農場。(2)製定實施加強點狀配套設施用地管理促進鄉村振興指導意見。發展“小而精、專而特”的特色農業,鼓勵發展林藥、林花、林蜂、林遊等綠色產業,發展林下經濟20萬畝。(3)持續深化京蒙東西部協作,紮實推進對口支援西藏、新疆、青海、湖北巴東各項工作,穩步開展南水北調對口協作、京冀對口幫扶、京沈和京長對口合作。

  提高居民收入水平。製定促進共同富裕行動計劃及擴大中等收入群體實施方案,把促進青年特別是高校畢業生就業工作擺在更加突出的位置,發揮好社保、轉移支付、慈善等收入調節作用,在高質量發展中促進共同富裕。(1)抓實落細就業優先政策,健全分階段、全覆蓋的大學生職業生涯規劃與就業指導體係,確保北京生源高校畢業生就業率不低於95%。完成促進創業帶動就業三年行動計劃收官,全年新增參保創業單位不少於4萬戶,帶動新增就業崗位不少於20萬個,加強青年就業援助。持續保持零就業家庭動態清零,幫助城鄉就業困難人員就業,實現城鎮新增就業26萬人,切實保障農民工工資發放。(2)製定加強新時代高技能人才隊伍建設實施意見,鼓勵企業開展技能人才入股,建立技能人才市場化等級工資製,實施首都技能人才“金藍領”培育行動計劃。發揮企業工資指導線、勞動力市場工資指導價位、最低工資標準等指導作用,推行工資集體協商製度,著力增加一線勞動者勞動報酬。(3)繼續穩步提高各項社保待遇標準,穩妥開展第三支柱個人養老金和新就業形態就業人員職業傷害保障試點工作。支持有意願有能力的企業、社會組織和個人積極參與公益慈善事業。

  (七)著力為群眾多辦實事,在更高水平上保障和改善民生

  認真踐行以人民為中心的發展思想,盡力而為、量力而行,緊扣“七有”要求和市民“五性”需求,紮實辦好民生實事,推動群眾物質生活和精神生活雙提升,不斷把人民對美好生活的向往變為現實。

  持續完善公共服務體係。聚焦人民群眾多層次、多樣化需求,著力推動公共服務資源均衡布局、優質資源下沉基層。(1)加快補齊婦幼保健、精神衛生、中醫等短板,推動平穀婦幼保健院遷建、房山中醫醫院新院區等項目建設。完善分級診療機製,實現22家市屬三級醫院通過基層預約轉診平台投放號源,建設一批社區衛生服務中心,更好發揮家庭醫生作用。開展公立醫院高質量發展試點,新建6家專科醫聯體。推動兒童醫院、宣武醫院、天壇醫院等醫院建設國家醫學中心。完善心理健康服務體係。拓展互聯網醫療應用。鼓勵引導社會資本支持中醫藥傳承發展。廣泛開展全民健身活動,改擴建10個體育公園,著力打造15分鍾健身圈。(2)出台加強基本養老服務體係建設實施意見,完善“物業服務+養老服務”支持政策,提升普惠性養老服務,製定居家老年人家庭適老化改造政策,支持大型國企在京外建設養老服務基地。(3)落實新修訂的婦女權益保障法,推動修訂未成年人保護條例,加強家庭家教家風建設,積極推進兒童友好城市建設。健全殘疾人關愛服務體係,推廣康複輔助器具社區租賃服務。加大殯葬改革力度。全麵貫徹黨的民族政策和宗教工作基本方針。高標準做好退伍軍人服務保障。(4)加快健全多主體供給、多渠道保障、租購並舉的住房製度,籌建保障性租賃住房8萬套、竣工各類保障性住房9萬套。

  不斷提升首都文化軟實力和國際影響力。立足文化自信自強,紮實推進全國文化中心建設,更好滿足群眾日益增長的精神文化需求。(1)把學習宣傳貫徹黨的二十大精神作為一項長期政治任務,推動黨的二十大精神走進基層、走進群眾,持續開展黨史、新中國史、改革開放史、社會主義發展史宣傳教育。推進“進京趕考之路”等紅色資源傳承利用。加強中國特色哲學社會科學體係建設。(2)抓好文明城區創建三年行動計劃收官,推進“聚力共建 文明北京”“文明駕車 禮讓行人”“光盤行動”“V藍北京”“空調調高一度”等主題活動,爭創全國文明典範城市。(3)以中軸線申遺保護為抓手,帶動老城整體保護,推進萬寧橋、太廟、先農壇、永定門等中軸線遺產點保護修繕任務。推進路縣故城、琉璃河考古遺址公園建設,基本完成長城國家文化公園(北京段)建設和“三山五園”國家文物保護利用示範區創建。促進非物質文化遺產、老字號保護傳承和創新發展,建立急需保護的非遺代表性項目目錄。(4)落實公共文化服務保障條例,提升圖書館、博物館等設施智能化服務水平,著力打造“演藝之都”,持續擦亮“大戲看北京”文化名片,打造“會館有戲”文化品牌,推進書香京城建設,評選推介一批示範書店,辦好惠民文化消費季,開展1.6萬場首都市民係列文化活動。(5)培育文化產業新增量,推動北京智慧電競賽事中心項目投入運營,推進國家區塊鏈可信數字版權生態創新應用試點工作。深入實施“文化+”融合發展戰略,加快5G+8K、AR、VR等技術在文化領域應用,推動文化產業園區高質量發展。(6)創新內外聯動的文化傳播體係,持續做好“魅力北京”重點活動,辦好北京優秀影視劇海外展播季,推動文化走出去提質增效。

  (八)著力推動綠色低碳循環發展,促進經濟社會加快綠色轉型

  牢固樹立和踐行綠水青山就是金山銀山的理念,加快推動產業結構、能源結構、交通運輸結構等調整優化,推進生態優先、節約集約、綠色低碳發展。

  加快發展方式綠色轉型。推進各類資源節約集約利用,加快構建廢棄物循環利用體係,推動形成綠色低碳生產生活方式。(1)持續提升能效水平,推動各類園區綠色低碳循環化改造升級,依托工業互聯網、區塊鏈等新技術,實現涉企綠色低碳動態監測、精準控製和優化管理。加快推進大宗貨物“公轉鐵”,實施部分地鐵線路照明節能改造、低效數據中心綜合治理等一批節能降碳工程,大力發展綠色建築、裝配式建築。(2)實施全麵節約戰略,製定再生資源回收管理暫行辦法,大興安定循環經濟園區建成投運,推動沼氣“發電自用+餘電上網”模式更大規模應用。完善150個社區可回收物和大件垃圾回收體係,推進800個居住小區裝修垃圾“收運處”一體化規範治理,支持一批家電回收重點項目建設。實施節水條例,市區黨政機關、重點高耗水單位全部建成節水型單位。(3)打造綠色智慧能源產業集群,加快國家氫燃料電池汽車檢驗檢測中心等重點項目落地,提速未來科學城“能源穀”建設,支持新型儲能、氫能、低速風電、高效光電等能源領域技術研發和產業化落地。(4)建立健全麵向中小微企業和市民的碳普惠激勵機製,構建全民參與減碳的良好格局。

  深入推進環境汙染防治。堅持精準治汙、科學治汙、依法治汙,持續打好藍天、碧水、淨土保衛戰。(1)持之以恒深化“一微克”行動,開展重點行業企業揮發性有機物“一廠一策”精細化治理。實施氮氧化物治理專項行動,逐步淘汰國四重型柴油營運貨車,在公交、環衛、出租等重點行業推廣新能源車。有序推進核心區外燃油鍋爐清潔化改造。強化揚塵精細化管控。(2)實施第四個城鄉水環境治理行動方案,動態消除黑臭水體、劣五類水體。溫榆河生態治理、清河老河灣生態治理工程開工,實現永定河平原南段(一期)工程主體完工,加快推進密雲水庫入庫河流及支溝濕地保護與生態修複工程。(3)落實土壤汙染防治條例,強化土壤汙染風險管控和修複,逐步削減受汙染建設用地麵積。

  提升生態係統多樣性穩定性持續性。堅持山水林田湖草沙一體化保護和係統治理,加快生態係統保護和修複。(1)核心區繼續挖潛增綠,其餘各區全部達到國家森林城市標準,建成霞雲嶺國家森林公園、朝南萬畝森林公園二期,加快南苑森林濕地公園、奧北森林公園、國際生態馬拉鬆公園建設,新建10處郊野公園。新增各類森林步道100公裏、健康綠道50公裏。(2)優化森林結構,提升生態係統功能,推動實施北京北方防沙帶生態保護修複工程,完成退化林分修複12萬畝。實施山區森林經營林木撫育70萬畝。(3)落實生物多樣性保護規劃。加快國家植物園建設方案報審,高質量建設國家植物園。

  積極穩妥推進碳達峰碳中和。健全製度規範,優化能源結構,發揮“雙碳”戰略對經濟社會係統性變革的推動作用。(1)全麵落實碳達峰實施方案,強化碳排放總量和強度“雙控”。印發實施分領域分行業實施方案和保障方案,基本形成“1+N”政策體係。推動應對氣候變化、可再生能源立法,開展分布式光伏、地源熱泵等領域地方標準製修訂。(2)簽訂京蒙“綠電進京”框架合作協議,投產錫林郭勒盟北方上都、呼和浩特托克托新能源項目等一批域外新能源基地。(3)製定新一輪熱泵支持政策,開工建設人民大學通州新校區綜合能源站工程等項目,落實推進光伏發電高質量發展實施意見,新建公共機構建築、園區、廠房屋頂光伏覆蓋率達到50%,力爭可再生能源利用比例提高到13%左右。(4)製定虛擬電廠建設指導意見,建立調節性(可中斷)電力負荷資源庫,提高智慧調度水平。

  (九)著力探索構建有效的超大城市治理體係,努力讓城市生活更美好

  堅持人民城市人民建,人民城市為人民,做優黨建引領、多方參與、居民共治的基層治理體係,以繡花功夫提升首都城市現代化治理水平。

  進一步夯實基層治理基礎。深化主動治理、未訴先辦,強化條塊結合、部門協同、共建共治,集中破解高頻共性難題。(1)深入推進接訴即辦工作條例落地見效,建設接訴即辦“智慧大腦”。優化“每月一題”改革協同機製,探索更多基層治理“小切口”改革。(2)開展街道辦事處條例實施三年評估,繼續推進3000戶以上大型社區規模優化調整,持續開展“撤村建居”工作。加強社區工作者工作待遇保障,完善薪酬體係,用好各項激勵措施,拓寬社區工作者成長空間。全麵推動社區(村)減負工作。(3)完善共建共治共享的社會治理製度,支持引導社會力量積極參與。加強社區(村)議事協商規範化建設,繼續辦好“向前一步”節目,推進危樓改建、老舊小區改造等領域問題解決。

  深化交通綜合治理。促進軌道交通與地麵公交、慢行係統、道路網等多網融合發展,構建綜合、綠色、安全、智能的立體化現代化城市交通係統。(1)實施軌道交通第三期建設規劃,加快12號線、17號線北段等項目建設,加快推進霍營等綜合交通樞紐建設。充分發揮市域鐵路融合發展集團主體作用,全麵推進市郊鐵路新城聯絡線(T3航站樓-大興新城段)、東北環線等重點項目建設,研究擴大微中心建設試點範圍,推進通密線電氣化改造,加快構建“一幹多支”市域(郊)鐵路主骨架。(2)建成安寧莊北路,實現順黃路、長雙路等開工,完成20項市級疏堵工程。優化調整65條公交線路。(3)推動非機動車管理條例修訂,推進回龍觀自行車專用路東拓、南展工程。(4)加快智慧交通建設,推進超高速移動通信係統綜合業務承載網建設應用,開展智慧停車建設,推進全市公共停車場動靜態數據與MaaS平台共享,老舊信號設備智能化升級改造800處。

  提高城市精細化管理水平。堅持問題導向,突出精準施策,持續提升城市品質和人居環境。(1)推動背街小巷環境整治與街區更新相融合,著力打造一批精品宜居街巷。有序實施核心區月壇等街道13公裏電力架空線入地改造和二環路、什刹海等地下管線更新改造。(2)加強生活垃圾全流程精細化管理,開展“垃圾分類我主導”係列活動,提升居民準確分類投放水平,加快建設朝陽、首鋼、昌平、懷柔等廚餘垃圾處理骨幹設施,完成北神樹垃圾衛生填埋場生態修複試點項目。(3)持續提升物業管理水平,不斷推進住宅專項維修資金改革等創新措施落實,狠抓物業管理突出問題和“治理類小區”治理,加快形成物業管理長效機製。

  (十)著力守穩守牢安全底線,全力確保人民群眾生命財產安全

  樹牢安全發展理念,始終堅持人民至上、生命至上,更好統籌發展和安全,切實擔負起維護首都安全的政治責任,牢牢守住不發生係統性風險底線。

  保障首都公共衛生安全。認真落實新階段疫情防控舉措,對新冠病毒感染實施“乙類乙管”,科學開展疫情監測評估,有效維護社會生產生活正常運轉。(1)推動新型疫苗、新藥等科研成果有效應用,著力保健康、防重症,著重做好老年人等重點群體防疫保障。(2)做好設施、人員、藥品、物資等資源供給儲備,加強醫療救治等服務供給,加大社區衛生服務投入,提高基層防病治病和健康管理能力,加大全科醫生培養力度,加強鄉村醫療隊伍和公共衛生體係建設,抓好農村地區疫情防控。深化愛國衛生運動,強化醫療衛生知識普及,推出相關健康指引,廣泛開展各種健康促進活動。加強市民特別是老年人和青年學生心理健康疏導與維護。(3)加快製定實施新一輪公共衛生應急管理體係建設行動計劃,完善疾控網絡,提升首都應對突發公共衛生事件的能力,加快推進市疾控中心遷建項目,提升醫療救護設施配備。

  確保首都經濟安全。有效防範化解重大經濟金融風險,打好經濟安全主動仗。(1)依法將各類金融活動全部納入監管,持續防範打擊非法集資,壓降私募基金等專項領域金融風險,加強企業債券存續期管理,防止形成區域性、係統性金融風險。(2)提升財政精細化管理水平,全麵部署運行專項債券穿透式監測係統,完善直達資金“全鏈條”監管製度體係,努力將全市債務風險保持在綠色區間。(3)堅持“房住不炒”定位,紮實做好保交樓、保民生、保穩定各項工作,推動房地產業向新發展模式平穩過渡。

  切實保障城市安全穩定運行。及時消除影響城市運行和居民生活的風險隱患,推動安全生產治理模式向事前預防轉型,築牢城市安全運行防線。(1)確保糧食能源安全,糧食播種麵積穩定在100萬畝以上,蔬菜產量達到200萬噸,穩定生豬基礎產能。嚴密做好各類應急物資儲備和供應體係建設,保障廊坊萬莊、平穀馬坊、延慶下營等中轉站應急運轉。落實社會救助和保障標準與物價上漲掛鉤聯動機製,及時有效緩解結構性物價上漲給部分困難群眾帶來的影響。推動天津南港LNG應急儲備項目一期投運。(2)製定韌性城市空間專項規劃,應急預案體係建設三年行動計劃收官,編製完成市級應急避難場所規劃,做好自然災害、事故災難各類應急物資儲備。高質量完成自然災害綜合風險普查,加強公共消防基礎設施和消防隊伍建設,全麵做好森林防滅火和防汛抗旱工作,加快海綿城市建設,推進大寧、崇青等7座病險水庫除險加固工程,治理積水點20處。全麵落實安全生產責任製,持續強化重點行業領域和重點部位安全隱患治理,基本完成經營性自建房安全隱患分類整治。開展燃氣、供熱、供排水管道老化更新三年行動,推進370公裏管線改造任務。深化食品藥品全鏈條安全監管。(3)堅決維護首都社會大局穩定,推進掃黑除惡常態化,堅持和發展新時代“楓橋經驗”,做好社會矛盾糾紛多元預防化解。強化網絡數據安全,開展打擊網絡黑色產業鏈等專項行動。推動國防動員體製改革落地,完成153處人防工程功能恢複和再利用。

  各位代表,2023年任務更加艱巨而繁重,关键词2將在認真總結經驗的基礎上,持續提升服務市場主體能力,大力提振市場信心,充分發揮複工複產防控等工作機製作用,保障企業正常生產經營。注重圍繞市場主體需求施策,針對企業、群眾訴求反映較多的問題加快製定實施一係列精準覆蓋、便利申請、切中關鍵的政策,推動政策舉措全麵落地,增強時效性和精準性。用好“服務包”“服務管家”機製和12345服務企業熱線,主動對接走訪服務企業,聽意見、送政策、解難題、抓落實。聚焦結構性就業矛盾,完善高校畢業生、就業困難人員等重點群體精準支持體係,促進高質量充分就業,切實抓好各類風險防範化解,保持社會大局和諧穩定。

  关键词2要堅持以習近平新時代中國特色社會主義思想為指導,深入學習宣傳貫徹黨的二十大精神,堅持和捍衛“兩個確立”,增強“四個意識”、堅定“四個自信”、做到“兩個維護”,在中共北京市委的直接領導下,自覺接受人民代表大會指導監督,積極聽取人民政協意見建議,認真做好“十四五”規劃中期評估,腳踏實地,埋頭苦幹,更加奮發有為推動新時代首都發展,奮力譜寫全麵建設社會主義現代化國家的北京篇章。

2023年北京市國民經濟和社會發展計劃指標

您訪問的鏈接即將離開“首都之窗”門戶網站 是否繼續?

已歸檔