京政發〔2022〕17號
各區人民政府,市政府各委、辦、局,各市屬機構:
現將《北京市“十四五”時期交通發展建設規劃》印發給你們,請認真貫徹落實。
北京市人民政府
2022年4月10日
北京市“十四五”時期交通發展建設規劃


前言
“十四五”時期是我國全麵建成小康社會、實現第一個百年奮鬥目標之後,乘勢而上開啟全麵建設社會主義現代化國家新征程、向第二個百年奮鬥目標進軍的第一個五年。交通發展將向更加注重質量效益轉變、向更加注重各種交通方式一體化融合發展轉變、向更加注重創新驅動轉變。《北京市“十四五”時期交通發展建設規劃》是全麵落實《交通強國建設綱要》的第一個五年規劃。未來五年,新一輪技術革命將帶來行業的深刻變革,國家係統布局“新基建”,北京建設全球數字經濟標杆城市,將加快交通數字化轉型和智能化升級,構建綜合、綠色、安全、智能的立體化現代化城市交通係統。
本規劃依據《京津冀協同發展規劃綱要》《北京城市總體規劃(2016年-2035年)》《交通強國建設綱要》《國家綜合立體交通網規劃綱要》《“十四五”現代綜合交通運輸體係發展規劃》和《北京市國民經濟和社會發展第十四個五年規劃和二〇三五年遠景目標綱要》等製定,明確了“十四五”時期北京交通發展建設的總體要求、具體指標和主要任務,是指導“十四五”時期北京交通發展建設的行動綱領。
一、發展基礎
“十三五”時期是北京發展史上具有重要裏程碑意義的五年,北京交通事業發展成效顯著。京津冀核心區1小時交通圈、相鄰城市間1.5小時交通圈基本形成,中心城區綠色出行比例提升至73.1%,高峰時段平均道路交通指數降低至5.48(2019年數據),“慢行優先、公交優先、綠色優先”理念深入人心,道路交通擁堵態勢得到有效控製,為實施京津冀協同發展戰略、落實首都城市戰略定位、加強“四個中心”功能建設、提高“四個服務”水平奠定了堅實基礎。
(一)京津冀交通一體化躍上新台階
1.形成航空“雙樞紐”格局
2019年9月底北京大興國際機場正式投運,成為國家發展的新動力源和麵向世界的新國門,國際交往服務功能明顯提升,“五縱兩橫”外圍綜合交通體係同步實施,京津冀協同發展取得明顯成效。北京首都國際機場航線網絡結構與綜合交通體係持續完善。航空“雙樞紐”格局初步形成,年旅客吞吐量超過一億人次。
2.構建“軌道上的京津冀”
京雄城際鐵路全線建成通車,北京至雄安新區實現50分鍾快速通達。京張高鐵開通運營,增加北京至西北方向高鐵通道。城際鐵路聯絡線一期加快建設,京港台高鐵、京哈高鐵、京唐城際、京濱城際鐵路建設全麵提速,區域城際鐵路網正在加速形成。截至“十三五”期末,京津冀範圍內已規劃的7條國家幹線鐵路建設不斷推進,以北京、天津為核心樞紐,貫通連接河北各地市的全國性鐵路網已基本形成。北京市域範圍鐵路運營總裏程達1351公裏,完成城市總體規劃2035年目標(1900公裏)的71.1%。
3.推進綜合交通樞紐建設
建成京張高鐵配套清河火車站、北京朝陽站等鐵路樞紐,完成北京北站改造工程,開工建設北京城市副中心站和北京豐台站改建工程。北京市域內規劃8座鐵路全國客運樞紐站全部進入加速完成期,有力支撐“軌道上的京津冀”多層級鐵路網絡銜接、融合。路地聯動、綜合施策,完成北京南站、北京西站和北京站交通綜合治理任務,接駁交通保障能力和服務品質持續改善。
4.路網通達性進一步提升
北京市域內國家高速公路網“斷頭路”清零,冬奧會和冬殘奧會、世園會保障項目、北京大興國際機場配套道路建成通車。“十三五”時期高速公路新增裏程191公裏,總裏程達1173公裏。大力推進普通國市道建設,區域路網持續完善,全市公路總裏程達22264公裏,較“十二五”期末增加379公裏,完成城市總體規劃2035年目標(23150公裏)的96.2%,普通國市道二級路以上比例達89.4%。完成綜合檢查站規劃建設和運維管理頂層設計,建成京禮高速延崇站,實現異地建站新突破。
5.促進京津冀運輸服務一體化
人流、物流、信息流一體化加快實現。38條跨省公交線路實現常態化運營,總裏程達2700公裏,日均客運量超過20萬人次。加快省際毗鄰地區道路客運班線公交化改造,完成平穀至遵化、寶坻、薊縣等5條客運班線的公交化改造,“省際公交化”成為常態,跨區域出行更加便捷。推進交通一卡通跨區(市)域、跨運輸方式互通,累計發行北京交通互聯互通卡700餘萬張,實現與全國288個城市互聯互通。實現京杭大運河(通州城市段)遊船通航。依托京津冀綜合交通運輸通道,實現部分區域性快遞分撥中心外遷,跨區域物流體係更加完善。推進京津冀交通領域立法協同。
(二)“四個中心”保障能力增強
1.持續優化交通出行結構
截至“十三五”期末,北京市中心城區綠色出行比例達73.1%,較“十二五”期末增長2.4個百分點,進一步縮小與城市總體規劃2035年目標(80%)之間的差距。
軌道交通網絡擴大覆蓋,服務品質全麵提升。“十三五”時期8號線(三期、四期)、6號線西延、大興機場線等軌道交通線路(段)通車,新增運營裏程172.9公裏、達727公裏,工作日客運量最高突破1377萬人次,居全國第一。市郊鐵路運營線路增至4條、市域內運營裏程達364.7公裏。截至“十三五”期末,軌道交通(含市郊鐵路)總裏程達1091.7公裏。軌道交通運營組織持續優化,10條線路發車間隔小於2分鍾,列車服務可靠度達3051.11萬車公裏/次,較“十二五”期末提升近7倍。適時采取超常超強網絡化運營措施,有效保障了市民出行需求。實現全市軌道“一碼通乘”和移動支付全覆蓋,發布軌道列車時刻表,乘客出行更加便捷。2020年國際地鐵協會(CoMET)KPI對標中北京地鐵排名第一。
努力優化公交運輸服務,服務水平持續改善。完成三環路、京藏高速、京港澳高速、成府路等公交專用道施劃,新增公交專用道裏程579.6車道公裏,總裏程達1005車道公裏,完成城市總體規劃2035年目標(1500車道公裏)的67%,公交專用道基本成網,公交路權得到進一步保障。發布《北京市地麵公交線網總體規劃》並持續優化地麵公交線路,實現三環內24小時公交全覆蓋。豐富多樣化公交服務模式,新增開行定製班車線路、旅遊公交、高鐵快巴(北京南站)、醫院專線等多樣化公交線路135條,總數達455條。截至“十三五”期末,中心城區建成區地麵公交站點500米覆蓋率達100%,公交線網密度達3.35公裏/平方公裏。天通苑北綜合交通樞紐投入運營,清河站配套交通樞紐主體完工,望京西交通樞紐實現開工,城市公共交通銜接換乘效率得到提升。實現北京交通APP查詢公交實時到站信息線路全覆蓋,推進公交二維碼支付,實現“一碼通行、互聯互通”,不斷提升乘客出行體驗,使乘客出行可計劃、可預期。“公交都市”建設通過驗收,榮獲“國家公交都市建設示範城市”稱號。
步行和自行車重新回歸城市,慢行出行環境顯著改善。編製完成十餘項規劃、標準和規範,完成《步行和自行車交通設施改善技術指南》修訂,出台《步行和自行車交通環境規劃設計標準》,推進行業標準化、規範化發展。建成全國第一條自行車通勤專用路,全長6.5公裏,日均通行量超4000輛次,有效提升回龍觀至上地通勤出行效率。實施慢行係統品質提升行動,完成中心城區次幹路及以上3218公裏慢行係統治理工作,慢行係統逐步連片成網。完成CBD西北區、回龍觀等9處慢行係統示範街區建設,以點帶麵推動全市慢行交通環境整體提升。
2.持續緩解交通擁堵
中心城區道路擁堵狀況逐步緩解,道路交通指數持續下降,“十三五”期末道路交通指數5.48(2019年數據),較“十二五”期末5.7下降了3.9%。
持續推進城市道路網建設。建成廣渠路二期和東延、長安街西延、運河東大街、林萃路、馬家堡西路南延、金中都南路、西三旗南路等城市快速路和主幹路,建成197條次支路,城市道路總裏程達6147公裏,較“十二五”期末減少276公裏(受片區開發和拆遷因素影響),其中快速路390公裏(較“十二五”期末增加6.7公裏)、主幹路1020公裏(較“十二五”期末增加50.7公裏)、次幹路682公裏、支路及以下道路4055公裏。
多措並舉調控擁車、用車。實施小客車指標調控政策,製定麵向“無車家庭”指標配置方案,2020年麵向無車家庭一次性增發2萬個新能源小客車指標。截至“十三五”期末,全市機動車保有量為656.95萬輛(其中小客車527.3萬輛),有效控製了小客車過快、無序增長態勢。製定實施高排放貨車通行管理措施,外埠進京貨車數量降低26%,國三排放標準柴油貨車全市域禁行。加強外埠客車進京通行證管理,限製辦理次數及有效時間,長期在京使用的外埠客車數量下降56%。持續加大對租售小客車指標、輕微型貨車非法改裝和闖禁行等違法行為的打擊力度。
3.智慧交通助力便捷出行
一體化出行服務加速推進。在全國率先出台交通出行數據開放管理辦法,深化大數據在城市交通治理中的應用,促進交通行業和互聯網企業深度融合。大力發展共享交通,打造基於移動智能終端技術的服務係統,實現“出行即服務”,推出國內首個綠色出行一體化服務(MaaS)平台,覆蓋全市95%以上公交線路,實時信息匹配準確率超過97%,用戶數累計達2400餘萬人,為市民合理選擇出行時間、出行方式和出行路線提供高品質、精細化服務。實現北京市公共交通“一碼通乘”,累計注冊用戶超過920萬人,跨方式刷碼比例超過20%,公共交通換乘更加便捷。
科技創新成果豐碩。推進延崇“智慧高速”建設,在國內率先開展高速公路封閉場景下的車路協同測試。開放全國首個40平方公裏的自動駕駛測試區域,測試道路達200條700公裏,共87輛自動駕駛車輛取得測試牌照,測試裏程超過200萬公裏,自動駕駛發展水平全國領先。軌道交通首都機場線在全國率先嚐試基於EUHT-5G(超高速無線通信技術)的地鐵通信傳輸平台,綜合承載列車控製係統、視頻監視係統、乘客信息係統、列車廣播等多種業務,向乘客提供多元化的乘車體驗。開通國內首條擁有完全自主知識產權、全自動運行的軌道交通燕房線。北京大興國際機場儀表著陸係統(ILS)ⅢB類低能見度運行保障、全區域全天候高級地麵活動與控製化係統(A-SMGCS)四級燈光引導、使用平視顯示器(HUD)實施跑道視程(RVR)75米起飛能力等三項技術均達到世界領先水平。
4.能源結構調整成效初現
優化載運工具能源結構,累計淘汰營運柴油貨車6.9萬輛,公交車輛中清潔能源和新能源比例達90.2%,純電動出租車比例達15.8%,全麵推進汽柴油動力遊船更新為清潔能源。實施綠色貨運獎勵、新能源貨車通行權優先政策。綠色郵政建設初見成效,新能源快遞車輛比例近40%,電子運單使用率達99%。依托“公轉鐵”試點推動300萬噸大宗貨物由公路轉向鐵路,實施重點貨類公鐵聯運等六大工程,到發鐵路運輸比例逐年提高,生產用煤全部實現鐵路運輸。建成北京市交通領域節能減排統計監測平台(二期),獲批成立“國家能源計量中心(城市交通)”。
5.安全服務保障能力持續提升
圓滿完成一係列重大活動交通保障。構建扁平高效的“三級體係、二級指揮”調度機製,通過調控出行需求、增加公共交通運力、加強秩序整治和強化設施安全運行,圓滿完成國慶70周年慶祝活動、“一帶一路”高峰論壇、中非合作論壇北京峰會等重大活動交通保障任務。加快冬奧交通項目建設,清河交通樞紐及配套道路、鬆閆路改線、京禮高速及阪泉服務區等建成運營。圓滿完成各類軍事運輸、國防科研運輸等重大活動交通保障任務。
城市副中心交通保障有力。提升軌道交通6號線、7號線、八通線等線路運力,加強城市副中心與中心城區快速聯係。完善城市副中心路網體係,建成廣渠路東延和行政辦公區周邊通濟路、運河東大街等重點道路,開工建設東六環入地改造工程。提升公共交通服務水平,建成土橋公交中心站,加快建設東小營中心站、東夏園綜合交通樞紐等樞紐場站。開通22條接駁行政辦公區的定製公交線路。優化互聯網租賃自行車投放布局,提高出行可達性和便捷性。
交通係統運行平穩有序、安全可靠。健全完善交通行業安全雙重預防控製體係,製定本市交通行業安全生產領域改革發展實施方案,交通行業整體實現安全生產突發事件數、亡人數、傷人數逐年下降,未發生較大以上生產安全責任事故,行業安全生產管理水平顯著提升。道路交通安全水平總體平穩,“十三五”期末萬車死亡率為1.47,呈持續下降趨勢。
(三)交通綜合治理構建新格局
1.全麵升級交通綜合治理工作機製
成立北京市交通綜合治理領導小組,加強高位協調,從更深層次、更廣領域對“交通病”進行綜合治理,形成“市區聯動、部門協同、社會參與”的共擔共治、綜合治理工作格局。綜合執法改革基本完成,首次實現交通係統全部執法門類的行政處罰及相關行政檢查、行政強製的集中統一執法。
2.深入推進精治共治法治
以道路停車治理為突破口,全麵加強靜態交通秩序管理。機動車停車秩序和互聯網租賃自行車停放秩序明顯改善。實施道路停車改革,“停車入位、停車付費、違停受罰”觀念深入人心。以全麵實行道路停車電子收費、納入政府非稅收入和規範管理為標誌,推動全市道路停車改革,全市施劃7.6萬個道路停車位,實現了“人工現金收費模式”向“電子收費模式”轉變、“經營性收費”向“行政事業性收費”轉變。合理增加停車設施供給,推進中心城區和通州區29個居住區停車設施建設項目。實現330個停車場、2.8萬個停車位錯時共享,充分利用存量車位緩解“停車難”問題。圍繞軌道站點建成41個駐車換乘(P+R)停車場,平均利用率超過80%。出台資金獎勵政策,鼓勵、推動社會力量參與機動車停車設施建設和運營服務。“十三五”期末全市停車位數量約424.7萬個,其中配建停車位占總量的96.3%。互聯網租賃自行車監管與服務平台正式投入使用,接入3家企業90萬輛自行車動、靜態數據。開展互聯網租賃自行車專項治理,在中心城區和通州區施劃自行車停放區1.5萬個,規範引導互聯網租賃自行車停放,淨化城市環境。
創新社會治理體係,持續開展交通堵點治理。按照治理難度、治理周期、對係統影響程度,將全市堵點分為三級,市區聯動開展滾動治理。發布中小學校、醫院周邊交通擁堵治理工作實施方案,落實學校、醫院主體責任並開展定期監測,有效緩解了學校、醫院周邊擁堵。“十三五”時期累計治理堵點943處。
加強交通法治環境建設,依法治理取得新進展。出台《北京市機動車停車條例》《北京市非機動車管理條例》《北京市查處非法客運若幹規定》《北京市小客車數量調控暫行規定》等13部交通領域地方性法規、規章,為打擊違法行為、推進行業健康發展提供法規支撐。製定網約車管理實施細則、互聯網租賃自行車指導意見、私人小客車合乘意見等336個規範性文件,為解決北京交通發展中的熱點難點問題提供了製度支撐。積極穩慎製定深化改革推進出租汽車行業健康發展政策,促進巡遊車轉型升級,規範網約車發展。落實新版《道路旅客運輸及客運站管理規定》,關停麗澤等6個長途客運站,緩解中心城區交通壓力。加大交通違法打擊力度,搭建“一組兩辦”組織架構,建立“黑車”治理長效機製;印發“黑車治理”專項行動方案,推進委托執法和行政強製執行工作,形成執法閉環。製定執法工作規則、執法工作協作辦法,推進執法規範化建設。在全國率先啟動公路超限非現場執法工作,全路網超限超載率連續10年維持在1%以內,處於全國領先水平。
總體來說,“十三五”時期綜合交通運輸體係建設成效顯著,交通運輸治理體係和治理能力現代化邁出新步伐。與此同時,交通行業正處於轉型發展的關鍵時期,交通發展不平衡不充分的矛盾依然突出,居民出行仍麵臨通勤距離長、出行不便捷和交通擁堵等諸多“痛點”,交通係統仍存在一些薄弱環節:
一是交通出行結構和能源結構優化需要加強。綠色出行比例與規劃目標還有較大差距,且出行比例調控難度不斷增大,須進一步強化全社會綠色出行理念,優化綠色出行供給和擁車用車調控政策。交通領域距離碳達峰碳中和目標差距較大,除提高綠色出行比例外,還需大力推動交通運輸工具新能源化,不斷降低交通領域碳排放。
二是交通設施在更高水平的互聯互通需要加強。京津冀區域城際鐵路互聯互通水平仍需提升,軌道交通對京津冀協同發展和“一核兩翼”空間格局的支撐仍然不足;軌道交通線網層級還不完善,已開行市郊鐵路的通勤功能尚未充分發揮,軌道交通“四網融合”(幹線鐵路、城際鐵路、市郊鐵路、城市軌道交通)仍在起步階段,整體網絡化運營效能仍然不高。城市道路網層級結構有待優化,次幹路、支路等低等級道路規劃實施率低,道路網密度距離發展要求仍有差距。依托城市道路網的地麵公交線網站點覆蓋有待完善,公交出行效率及可靠性有待提高。步行和自行車出行環境仍有待改善,安全連續的專用路權仍有短板。軌道交通、地麵公交、自行車、步行等網絡間的“多網融合”有待強化。交通樞紐建設進度仍然滯後,支撐各交通方式聯通的作用仍然不強。
三是交通運輸治理體係和治理能力現代化需要加強。立體化、現代化綜合交通運輸體係尚未完全建立,地域間、行業間、部門間壁壘仍然存在,各運輸方式一體化融合發展的體製機製仍不健全。過度依賴行政手段的粗放管理模式沒有得到根本改變,市場、經濟、法律、技術等手段運用不足。市場治理規則有待完善,統一開放、競爭有序的現代交通市場體係仍未健全。社會參與交通治理仍需進一步擴大,社會組織依法自治、自發自律以及公眾文明出行、共建共治共享的意識有待強化。
四是交通行業與新技術深度融合需要加強。“互聯網+交通”正深刻改變著居民的出行方式,傳統行業的轉型升級仍然滯後,新技術與行業管理的深度融合仍顯不足。交通服務模式、服務品質與新時代人民對交通個性化、多樣化、品質化的期待仍有差距,借助新技術推進交通供給側結構性改革仍處於探索階段。
二、發展環境
(一)形勢要求
“十四五”時期,首都交通事業發展麵臨一係列新機遇新挑戰,對北京完善綜合交通體係工作提出新要求。
2019年9月,習近平總書記出席北京大興國際機場投運儀式時強調,城市軌道交通是現代大城市交通的發展方向。發展軌道交通是解決大城市病的有效途徑,也是建設綠色城市、智能城市的有效途徑。北京要繼續大力發展軌道交通,構建綜合、綠色、安全、智能的立體化現代化城市交通係統,始終保持國際最先進水平,打造現代化國際大都市。
建設交通強國要求交通發展實現“三個轉變”,即推動交通發展由追求速度規模向更加注重質量效益轉變,由各種交通方式相對獨立發展向更加注重一體化融合發展轉變,由依靠傳統要素驅動向更加注重創新驅動轉變。
國家、區域和城市發展戰略要求交通係統做好支撐,牢牢把握交通“先行官”定位,融入構建新發展格局、打造國內國際雙循環核心樞紐、落實京津冀協同發展戰略、實施城市總體規劃、推進“兩區”建設、推進新一輪城市更新,為重大戰略落地實施提供基礎保障。
人民群眾對“美好出行”的需求不斷提升,對交通發展質量提出更高要求,交通發展應秉持“以人為本”理念,著力為人民群眾提供高品質出行服務。
實現碳達峰後穩中有降對交通綠色發展提出更高要求,交通領域碳排放量占全社會碳排放量比重較高,減排任務很重,必須采取積極行動,在“十四五”時期邁出堅實步伐。
科技創新與新技術發展應用正在深刻改變傳統交通發展模式,國家係統布局“新基建”、北京建設全球數字經濟標杆城市,將加速交通發展轉型升級。
(二)需求變化
1.客運需求
“十四五”時期,非首都功能進一步疏解,首都功能核心區將逐漸“靜下來”,城市副中心、多點新城、環京周邊地區的出行需求將顯著增加。人民群眾對交通出行品質的要求顯著提高,交通需求將進一步呈現多樣化、個性化、差異化特點。交通係統將進一步深化供給側結構性改革,實現更加靈活調度組織,以滿足不同區域、不同類型出行需求,提供便利化服務。
預計2025年中心城區日均出行總量將達約4100萬人次,較“十三五”期末3619萬人次增長約13%。城市副中心與中心城區之間的客流交換量顯著增加。隨著“一市兩場”(北京首都國際機場和北京大興國際機場)服務能力不斷提升以及城際鐵路網不斷完善,預計城市對外客運中民航、鐵路客運量將持續上升,公路客運量將呈下降態勢。
2.貨運需求
“十四五”時期,隨著非首都功能疏解和運輸結構調整向縱深推進,物資供需總量將穩中有升,預計2025年將達約3.87億噸(“十三五”期末約3.7億噸),公路、鐵路、航空、管道運輸將呈現差異化發展趨勢,大宗貨物“公轉鐵”持續推進,公路貨運量有所降低,鐵路、航空與管道貨物運輸量略有上升;正南、東南和東部物資流通帶將強化,北京大興國際機場及臨空經濟區、京平公轉鐵綜合物流樞紐產業園等將成為新的物資流通區域;郵政快遞業新模式新業態不斷湧現,生產性物資品類將下降,生活類物資等需求將持續增長。
(三)發展趨勢
在交通發展外部形勢要求和客貨運輸需求特征變化的基礎上,未來交通將呈現以下主要發展趨勢:
一體化。綜合交通體係整體效能持續提升,多方式交通網絡融合發展,依托MaaS平台,跨方式、跨區域一站式服務能力顯著提升,實現旅客聯程聯運、貨物多式聯運。
人本化。由車本位向人本化轉變,更加注重滿足人民群眾日益多樣化、個性化的出行需求,差異化交通服務供給模式不斷豐富。
便利化。快速交通網絡逐步完善,實現交通出行熱點區域之間大容量、快速化交通通道覆蓋,多種方式之間換乘便捷,居民通勤出行效率大幅提升。公共交通服務人口、崗位比例持續提升,居民出行更加便捷。
綠色化。為實現碳達峰後穩中有降,交通領域節能減排降碳工作將繼續向縱深推進,綠色出行比例持續提升,運輸結構持續優化,新能源車加快替代傳統燃油車。
智慧化。交通行業加速數字化、智慧化轉型升級,科技創新水平大幅提升,實現交通建設、運行、服務、管理全鏈條信息化和智慧化。
集約化。在資源環境約束背景下,交通係統更加強化資源集約化高效利用,實現要素市場化配置,提升交通發展質量效益。
現代化。交通體係更加綜合、綠色、安全、智能,全社會交通文明水平不斷提升,交通秩序和交通運行狀況持續向好,交通運輸治理體係和治理能力現代化水平明顯提升。
三、總體要求
(一)指導思想
堅持以習近平新時代中國特色社會主義思想為指導,全麵貫徹落實黨的十九大和十九屆曆次全會精神,深入貫徹習近平總書記對北京一係列重要講話精神,堅持穩中求進工作總基調,完整、準確、全麵貫徹新發展理念,堅持以首都發展為統領,深入實施人文北京、科技北京、綠色北京戰略,以推動高質量發展為主題,以深化供給側結構性改革為主線,以改革創新為根本動力,以滿足人民日益增長的美好生活需要為根本目的,統籌發展和安全,牢牢把握交通“先行官”定位,著力推動交通發展由追求速度規模向更加注重質量效益轉變、由各種交通方式相對獨立發展向更加注重一體化融合發展轉變、由依靠傳統要素驅動向更加注重創新驅動轉變,著力落實慢行優先、公交優先、綠色優先,構建綜合、綠色、安全、智能的立體化現代化城市交通係統,著力優化供給、調控需求、強化治理,打造一流設施、一流技術、一流管理、一流服務,建設人民滿意、保障有力的首善交通,為加強“四個中心”功能建設、提高“四個服務”水平和京津冀協同發展提供支撐,為加快建設交通強國和構建新發展格局做出北京貢獻。
(二)基本原則
堅持以人民為中心。堅持以人為本、需求導向,落實“慢行優先、公交優先、綠色優先”,實現綜合交通體係和諧有序運轉,打破區域和行業壁壘,優化各種交通方式之間的銜接換乘,滿足出行者全時程出行服務需求。
堅持服務大局。以首都發展為統領,牢牢把握交通“先行官”定位,發揮交通基礎性、先導性、戰略性和服務性的“開路先鋒”作用,堅持交通引導城市發展模式,支撐城市空間布局和功能優化調整,支撐首都“四個中心”功能建設、“四個服務”水平提升,支撐京津冀協同發展,支撐加快建設現代化經濟體係和構建新發展格局。
堅持高質量發展。推動質量變革和交通發展模式轉變,將新發展理念貫穿到發展全過程、各領域,以安全、便捷、高效、綠色、經濟為價值導向,持續完善交通運輸高質量發展的指標體係、統計體係、政策法規體係、績效評價體係,以係統觀念推進交通運輸降本增效、高質量發展。
堅持一體化融合發展。推動效率變革和發展路徑轉變,建設更加經濟、高效的現代化綜合交通體係,協同推進各種交通方式硬聯通和軟聯通,著力推進基礎設施聯通、運輸服務聯程、技術標準兼容、要素資源共享、體製機製銜接,提升綜合交通運輸整體效率。
堅持創新驅動。通過技術創新、機製創新實現服務創新。把數字化作為創新驅動的主引擎,加快推動新技術與交通運輸深度融合,推進裝備技術升級,加速新業態新模式發展,全麵推進交通運輸數字化轉型、智能化升級。
堅持綜合治理。堅持“優化供給、調控需求、強化治理”,推進交通綜合治理。以優化供給為基礎,持續推進供給側結構性改革,打造一流設施、一流技術、一流管理、一流服務的綠色交通係統;以調控需求為目標,堅持“限”和“推”雙向發力,持續優化擁車用車管理,助推小汽車出行更多轉向綠色出行,形成更加合理的交通出行結構;以強化治理為保障,持續推進交通運輸治理體係和治理能力現代化,為實現交通供需匹配、首都交通高效韌性運行提供保障。
堅持安全底線。安全是交通運輸的紅線、底線和生命線,保障生命安全是交通運輸發展的基本前提。統籌發展和安全,強化提升人員素質、提高車輛設備設施質量、改善運營環境和管理的安全基礎,強化隱患排查治理、實施動態監測預警和搶修救援能力,建設平安交通。
(三)主要目標
1.二〇三五年遠景目標
到2035年,基本建成綜合、綠色、安全、智能的立體化現代化城市交通係統,打造一流設施、一流技術、一流管理、一流服務,建設人民滿意、保障有力的首善交通。
——對外交通體係。京津冀成為國家綜合立體交通網主骨架的重要一極,與長三角、粵港澳大灣區、成渝地區雙城經濟圈之間形成綜合性、多通道、立體化、大容量、快速化的交通主軸,構建多方式、多通道、便捷化的京哈、京藏交通走廊,並形成京延通道。京津冀城市群率先建成城際鐵路網,形成“軌道上的京津冀”。率先實現京津冀城市群內部2小時、全國主要城市3小時通達,“全球123快貨物流圈”(國內1天送達、周邊國家2天送達、全球主要城市3天送達)。
——交通樞紐體係。北京作為國際性綜合交通樞紐城市,聯動天津、雄安、石家莊等城市,打造麵向世界的京津冀國際性綜合交通樞紐集群。圍繞北京首都國際機場和北京大興國際機場2個國際航空樞紐、北京站等10個全國鐵路客運樞紐、若幹個區域客運樞紐組成的多層級客運樞紐,構建協同融合、銜接高效的綜合交通樞紐體係。打造北京天津雄安全球性國際郵政快遞樞紐集群。
——城市綜合交通體係。打造1小時“門到門”通勤圈,形成軌道交通、地麵公交、步行和自行車等多網融合、便捷銜接的城市綜合交通體係。推動軌道交通“四網融合”,構成2500公裏以上的軌道網,有效支撐首都圈內5萬人口以上城鎮組團發展和通勤需求。地麵公交、慢行交通、出租車(含巡遊車和網約車)和小客車與軌道交通高效銜接,實現多方式協同發展,提升交通服務品質。建成步行和自行車友好城市,形成連續安全的慢行交通網絡,慢行交通成為市民健康生活的一部分。創新服務模式,實現對交通需求的實時動態響應,讓人民群眾享受“出行即服務”。交通出行安全有序,交通係統韌性顯著提升。
——綜合治理體係。形成適應交通高質量發展的體製機製和統一開放競爭有序的交通運輸市場,構建起綜合交通運輸新型治理機製,實現交通運輸治理體係和治理能力現代化。完善綜合交通大數據中心體係、綜合交通運輸信息平台和智慧出行平台,構建數字化城市交通平行係統,實現城市交通係統全方位感知,為設施規劃建設、交通管理決策、運營調度組織和出行服務提供支撐保障。發展國際化大都市先進交通文化,形成首都交通文明品牌,彰顯公平、健康、理性的交通文明,引領全國交通文明發展。綜合交通法規體係完備,不同運輸方式法律製度有效銜接,形成行業良好法治環境,法治要求貫穿於綜合交通運輸規劃、建設、管理、運營服務、安全生產各環節全過程。建立以信用為基礎的新型監管機製,交通係統法治意識明顯增強。
2.“十四五”時期發展目標
初步構建起綜合、綠色、安全、智能的立體化現代化城市交通係統,交通發展邁上新台階。
——國際連接高標準,國門形象得到顯著提升。國際交通聯係能力大幅提升,“一市兩場”國際樞紐功能顯著增強,形成國內國際雙循環相互促進的重要紐帶。加快建設空港集疏運體係,提高空港陸側交通運行效率,支撐具有國際影響力的世界級空港城建設。
——區域協同高效率,京津冀交通一體化水平顯著提升。城際鐵路暢通便捷,高速公路輻射能力進一步提升,城市副中心“橋頭堡”交通框架基本形成,“一核兩翼”交通聯係方便快捷。區域交通一體化、公交化水平顯著提高,初步構建京津冀城市群2小時交通圈和北京都市圈1小時通勤圈,基本實現市域內1小時快速交通服務全覆蓋,有力支撐以首都為核心的世界級城市群發展。
——服務首都高水平,“四個服務”水平顯著提升。以首都發展為統領,重大活動服務保障能力顯著增強,國際化服務水平顯著提升;數字化、智能化轉型取得新突破,交通科技水平和創新能力持續攀升;交通文明禮讓、信用出行、誌願服務蔚然成風,交通文明程度大幅提升;交通出行品質和效率不斷改善,市民對交通出行滿意度不斷提升。
——行業發展高質量,交通發展質量和效益顯著提升。交通出行結構、運輸結構和能源結構不斷優化,綠色低碳發展水平明顯提升;具有首都特點的現代化綜合交通體係基本形成,軌道交通“四網融合”取得實質性突破,軌道交通與地麵公交、慢行係統的融合發展水平顯著提升;智能、平安、綠色、共享交通發展水平顯著提高,全方式全時程“一站式”出行服務基本完善;加強區域統籌和城鄉統籌,麵向所有出行者提供均等化的基本公共交通服務取得新進展;數字經濟成為發展新動能,交通產業持續壯大,勞動生產率持續提升。
——綜合治理高效能,交通治理現代化水平顯著提升。交通治理各領域基礎性製度體係基本完善,市場治理規則、規範、標準進一步完善,以信用監管為基礎的新型監管機製基本構建,統一開放的交通運輸市場基本形成,共建共治共享的治理格局進一步完善。平安交通建設水平顯著提高,交通事故傷亡率顯著下降,突發事件應急處置能力顯著增強,統籌發展和安全的能力進一步增強。
圍繞“國際連接高標準、區域協同高效率、服務首都高水平、行業發展高質量、綜合治理高效能”等五個方麵共設置22項規劃指標,其中3項為約束性指標,19項為預期性指標。

四、主要任務
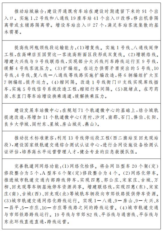
(一)推進軌道交通高質量融合發展
以高質量網絡化運營服務為目標,堅持軌道交通新線建設和既有線改造提升並重,著力完善線網層級,構建“四網融合”的快線通勤網絡,擴大1小時通勤圈;著力突破技術標準障礙,提升城市軌道交通與市郊鐵路融合度,實現“一套體係、一網運營、一票通行、一站安檢”;著力突破線網瓶頸,強化網絡整體運輸效能,推動全網資源共享、高質量網絡化運營和降本增效;著力強化軌道線網與城市空間、城市功能、市民出行及由此延伸的增值服務之間的融合,健全“軌道+土地”模式,構建“軌道上的都市生活”。
1.全麵實施軌道建設規劃,推進多層級軌道網絡建設
基本建成“軌道上的京津冀”。落實京津冀核心區鐵路樞紐總圖規劃,以高鐵和城際鐵路建設為重點,推進跨區域重大軌道交通基礎設施建設。推進城際鐵路聯絡線建設,支撐城市副中心和“一市兩場”地區發展,提升同城化效應。構建方便快捷的首都市郊鐵路體係,編製出台市郊鐵路線網規劃與五年建設行動計劃。推進鐵路客貨運外環線建設和大型鐵路編組站外遷,為開行市郊鐵路創造有利條件;立足保障服務本地的城市物資供應配送,推動部分鐵路貨運場站擴能改造及設施升級。到2025年,市郊鐵路運營裏程力爭達到600公裏。
中心城區加密完善線網。全麵完成北京市第二期(及第二期調整)軌道交通建設規劃,啟動實施第三期軌道交通建設規劃,加密中心城區軌道交通線網。“十四五”時期新增城市軌道交通運營裏程約300公裏,軌道交通(含市郊鐵路)總裏程力爭達到約1600公裏。
城市副中心加快建設軌道網絡。強化交通樞紐功能,建成站城一體的城市副中心站綜合交通樞紐,推進軌道交通“四網融合”,同步推進城市航站功能建設。新建城市副中心軌道線網,提升軌道交通服務能力,初步形成“一環六橫四縱”的軌道交通格局。

2.推進“四網融合”,構建全域快速軌道網
構建全域快速軌道網,加快實現1小時通勤。推進城市軌道交通郊區線提速改造,通過增加越行線、增購快速列車、開行大站快車,提高平均旅行速度。對城市副中心線、東北環線等市郊鐵路增設複線,推動實現市郊鐵路高頻次公交化服務。按照付費區換乘要求在城市軌道交通與市郊鐵路交匯處增建換乘站,對既有換乘站實施升級改造,促進兩網融合。推動利用幹線鐵路、城際鐵路為城市(群)提供通勤服務,增加外圍停靠站,減輕中心城區交通壓力。
突破技術標準障礙,強化城市軌道交通與市郊鐵路融合。統一城市軌道交通各專業網絡設備接口標準,通過主要設備統型、重要係統製式統一、接口標準規範,建立統一基礎支撐體係。推進車輛兼容,采用較小的城市軌道車輛限界、加裝雙套車載信號及供電係統的雙流車,實現車輛兼容、跨線運行。推進票務係統兼容,通過票務APP互聯互通、一碼通行、付費區換乘和聯程運輸,實現“一票通行”。實施“信用+智慧安檢”新模式,通過人檢標準對接、物檢標準統一,實現“一站安檢”。
3.推進融合發展,提高軌道交通出行占比
構建“軌道上的都市生活”,提高軌道交通對小客車競爭力。強化網城融合,通過增加支線和聯絡線,提高軌道網與城市通勤需求的匹配度,實現相關重要區域之間直聯直通。推動站城融合,推進遺留車站出入口建設,實施位置不合理出入口改移,增設車站出入口,推進出入口與周邊建築、地下通道和街區相聯通,提升城市軌道交通的服務水平,增加客流吸引力。推進多網融合,促進軌道交通與地麵公交深度融合,形成一張線網圖,統一車站命名,並縮短地麵公交站和地鐵車站出入口的換乘距離;在既有地鐵車站出入口設置非機動車停放區;在市郊鐵路和地鐵遠端車站增建小汽車駐車換乘停車場(P+R)。強化車站增值服務,優化站內公共空間設備設施布局和客流組織,增設便民服務設施,形成網絡化便民服務。
強化軌道網整體運輸效能,提高軌道交通出行占比。通過增設複線、擴增編組、縮短行車間隔,提高瓶頸線段運輸能力,並釋放相關線路運力。通過增建聯絡線、跨線運行,改變客流流向,分擔途經線路客流壓力。針對換乘堵點增設換乘通道,緩解換乘壓力。建設發展車站微中心,均衡軌道網絡客流,為客流低迷線段、方向和時段增補客源,提高網絡總體運輸效能。與此同時,逐步形成“一個車站一座城”“一條線路一串城”“一張線網一群城”的城市格局,進一步豐富“軌道上的都市生活”。
4.完善軌道網網絡功能,實現高質量網絡化運營
按照“中心城區遠端車輛段布局檢修功能,近端車輛段停車”思路,推動網絡化檢修布局,提高檢修效率,特別是將近端車輛段騰出的檢修基地轉為停車場地,推動網絡化停車布局,推進城市軌道交通線網跨線停車,實現車輛基地停車資源共享。利用城市軌道交通線網聯絡線和車輛段停車資源,組織跨線運行與雙向不平衡運行,利用中途折返線組織多交路套跑,實現車流與客流耦合,大幅降本增效。組織城市軌道交通與市郊鐵路跨線運行,提高市郊鐵路通勤服務水平。推進軌道交通運營業務數字化轉型、智能化升級,建設下一代智慧軌道交通,全麵提升軌道交通運營安全、服務水平及運營效率。


(二)打造便利快捷的地麵公交係統
持續優化地麵公交線網,促進地麵公交與軌道交通兩網融合,形成軌道、公交一張網。推動地麵公交網絡化運營,強化基礎能力建設和優先政策保障,提升地麵公交服務能力和水平。
1.優化地麵公交線網,促進公交與軌道兩網融合
促進公交與軌道功能融合。細分公共交通市場,發揮軌道和地麵公交各自獨特的優勢,形成軌道服務中長距離出行、地麵公交服務中短距離出行的公共交通互補發展模式。在軌道線網密集地區,加強地麵公交接駁和微循環,減少長、大線和路由重複線路,與軌道局部重複線路原則上不超過5公裏;在軌道交通覆蓋不足的市郊地區,適當發展公交長線;針對軌道換乘係數高的斜向出行,增加直達公交線路。
促進公交與軌道線網融合。結合第三期軌道交通建設規劃編製公交線網規劃。發揮地麵公交布局靈活的優勢,針對服務軌道線路空白、軌道站點接駁不便、軌道換乘係數過高等問題,精準匹配公交出行需求,持續優化調整公交線路。在滿足基本服務需求的基礎上,持續開展需求響應式公交服務;積極拓展多種服務方式,為廣大群眾尤其是偏遠地區群眾出行提供更加便利的服務。結合道路條件、線路功能和客流需求等因素,優化調整公交車型結構。
促進公交與軌道站點融合。結合公交與軌道的功能定位,統籌公交和軌道站點規劃,形成疏密有致、互為補充的站點布局,確保中心城區集中建設區公共交通站點500米半徑全覆蓋,提高服務人口和就業崗位的比例。提升地麵公交和軌道的換乘效率,提高軌道車站周邊換乘距離小於50米的公交站點占比,縮短換乘距離。
促進公交與軌道運營融合。確保接駁軌道站點的公交微循環線路與軌道首末服務時間相銜接,方便乘客換乘出行;結合高峰、平峰軌道和地麵公交客流需求,靈活調整公交線路和運力投放;夜間軌道停運後,充分發揮地麵公交在城市出行中的保障作用,確保中心城區城市公共交通服務時間全覆蓋。
2.推動網絡化運營,提升公交服務水平與效率
提升公交專用道使用效率。修編公交專用道地方標準,編製完成公交專用道總體規劃,推進公交專用道連續成網。研究優化公交專用道準入政策,加強精細化管理,充分提升道路資源利用率。加大公交專用道執法力度。
提升公交場站保障能力。推進公交場站建設、移交和公交站台提升改造。疏解首都功能核心區公交場站駐車保養功能,加快落實中心城區外圍公交場站規劃,打造便民、立體、綜合的新型場站。統籌推進公交智慧場站建設,隨公交場站建設同步完善配套能源設施。將橋下空間優先應用於布設公交場站。
提升公交網絡化調度能力。推動三級調度向兩級調度指揮體係轉變,實施區域靈活調度,提高供需匹配程度和資源利用效率。研究打破車輛、停車場、線路、管理之間的界限,完成網絡化運營總體設計,實現客流、車輛耦合並高效韌性運行。到2025年,地麵公交幹線準點率達85%,車輛平均滿載率達65%。
3.構建一幹多支城市副中心公交網絡,提供便捷服務
提供與中心城區之間快速通勤服務。優化公交線路運營組織,形成“一幹多支+接駁換乘”的高效運營模式。中心城區和城市副中心間依托京通、京哈、廣渠路等高快速路實現中間段快速通行。強化兩端接駁,依托微循環線深入街區、辦公樓,做好與公交幹線和地鐵站的接駁換乘。大力發展點到點的定製公交服務模式,縮減公交全過程通勤時間。
深化城市副中心地麵公交整合,提升線網服務效率。進一步整合優化城市副中心公交線網,以城市副中心為試點,加強軌道和公交兩網融合,持續優化公交線路,形成軌道公交一張網。發展多樣化公交和需求響應式公交服務,持續增加一批定製公交線路。加強城市副中心與順義、大興、平穀、亦莊等周邊區域以及特色小鎮的公交聯係。
加強與北三縣公交聯係,提供快速進京服務。優化北三縣進京公交線路,加強與城市副中心區域公交接駁。利用市場化手段開行市內與北三縣之間的定製快巴,研究通行支持政策,實現點到點快速通勤。實施公交車和定製快巴集中遠端安檢,減少檢查站滯留時間,實現快速進京。創新跨區域交通建設組織模式,建設區域智能化交通管理指揮平台。
加快配套公交專用道、道路和場站建設。完善公交專用道係統,全麵提升與中心城區聯係通道公交運行速度。依托城市副中心內部公交主要通道,規劃施劃一批公交專用道,形成連續公交專用道網絡。加快建設公交場站。
4.完善公交政策體製,深入落實公交優先戰略
研究建立公交專用道規劃、施劃、運維和運營管理工作機製,為推動落實公交專用道提供保障。研究建立公共交通運營服務政府財政補貼、運營服務標準及考核評價、票製票價、公交優先保障措施之間的聯動機製。深化地麵公交行業改革,厘清政企職責,促進企業增收節支、降本增效,推動地麵公交高質量發展。

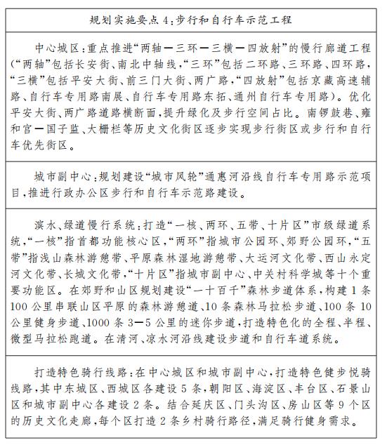
(三)建設步行和自行車友好城市
構建廣泛覆蓋、連續安全、環境友好、彰顯文化的步行和自行車網絡體係,充分發揮慢行交通在中短距離出行和公共交通“最後一公裏”接駁中的重要作用。按照完整街道理念,規劃設計適宜慢行的街道和街區,進一步提升步行和自行車出行吸引力,使慢行交通成為市民健康生活的一部分。
1.構建安全連續慢行網絡,保障慢行交通路權
分片區逐步完善慢行基礎設施網絡。在首都功能核心區、城市副中心、重點功能區打造係統連續、通達便捷的慢行網絡。製定慢行係統專項規劃,隨城市道路建設進一步完善步行、自行車基礎設施。進一步明確中心城區次幹路及以下等級道路步行、自行車通行路權,係統整治步行、自行車出行環境,組織實施五環內道路局部路段缺失人行步道、自行車道的增設工作,實現慢行係統連續成網。到2025年,五環以內路幅寬度12米及以上道路全部施劃非機動車道分道線,機非混行道路全部增設自行車優先標識。
改善城市副中心步行和自行車環境。優先保障步行和自行車路權,打通堵點、斷點,沿河、沿綠、沿路建成連續舒適的慢行大網絡,實現路網密、節點通、快慢有序,步行和自行車道總裏程達到約1500公裏。圍繞軌道站點增加自行車換乘(B+R)設施。
加強城市道路慢行係統與園林綠道、濱水道路三網融合。強化城市道路、巡河路與綠道係統融合,研究製定三網融合規劃設計標準,編製典型巡河路或綠道與城市道路融合規劃概念方案。開展公園和綠道向城市慢行係統開放的研究工作,大力推動綠道與城市慢行係統聯通融合。充分利用綠道資源,形成以休閑健身為目的的健走、跑步、騎行係統,為市民營造良好慢行環境。“十四五”時期,完成奧林匹克森林公園至十三陵水庫42公裏綠道以及永定河、潮白河等綠道建設,新建綠道350公裏。開展既有城市巡河路慢行係統改造,強化節點融合,通過工程改造、優化指引標誌等方式保障濱水道路與城市慢行係統的有效銜接。在保障巡河路基本功能基礎上,建設濱水騎行、步行係統,充分利用現有城市濱水空間資源,優化沿線景觀設計,提升市民親水、近水體驗。“十四五”時期,全市建設濱水慢行係統約400公裏。
2.持續改善慢行空間品質,提升慢行出行體驗
實施路口精細化設計,推動慢行友好化改造。合理布設平麵過街通道,最大限度縮小行人過街距離。在人行橫道較長的路段上,因地製宜設置安全島,保障行人過街安全;按需求設置自行車和行人平麵過街設施,保證騎行和步行的連續性、安全性,減少自行車繞路、逆行等現象。開展異形路口專項排查工作,針對尺度較大的路口實施路口縮窄工程,通過增設安全島、調整路口斷麵結構、優化交通流線組織、加強交通秩序管理等措施,保障路口的自行車和行人過街的安全性、舒適性。打造自行車優先示範路口,通過設置自行車專用信號燈、施劃自行車分道標線等方式提高路口的騎行效率和安全性。
優化軌道站點周邊接駁環境,提升市民綠色出行體驗。圍繞軌道站點構建安全、連續、便捷、舒適的慢行接駁通道網絡,鼓勵“騎行+公共交通”通勤方式,優化非機動車停放設施布局,規範非機動車停車秩序,逐步改善軌道站點周邊慢行接駁環境。“十四五”時期完成中心城區、城市副中心和亦莊新城全部軌道站點的慢行接駁環境優化工作。
複合利用街道空間,提供多樣化服務功能。打造“完整街道”,構建功能與景觀相協調、U型空間良好的空間秩序及慢行環境。利用街道空間為行人提供休憩座椅、存車設施、城市家具和城市綜合服務亭等,通過空間複合利用,營造市民交往場所。
建設完整林蔭道,為行人和騎行者提供連續樹蔭。加大各級城市道路高大喬木的種植力度,提高沿街綠蔭覆蓋,交叉口使用通透式綠化配置,形成連續、完整林蔭道,打造愉悅、平靜的慢行環境,同時緩解熱島效應,美化城市。
3.引導慢行特色生活方式,打造慢行文化氛圍
推進首都功能核心區健步悅騎城區建設。結合老城曆史文化街區保護、城市更新、交通組織優化等工作,打開城市公園、藍網綠道,開辟健步悅騎空間,塑造場所交往空間。打造特色文旅騎行線路,點亮老城文化、激活城市經濟,引導鼓勵市民遊客“騎行逛京城”。
打造城鄉騎行旅遊線路。結合“漫步北京”計劃,打造城區、郊區特色騎行路線,串聯城市外圍文化景點,增加與路徑特色相匹配的古都風韻驛站,實現近距離感受鄉村風貌,助力鄉村經濟發展。
組織開展慢行特色活動。組織開展自行車賽事,打造賽事品牌,提高社會影響力。定期在首都功能核心區、重點商圈等典型區域組織“無車日”“綠色騎行”活動。

4.改善設施與服務,促進無障礙化出行
完善交通設施設計,實現設施無障礙化。持續推進城市道路、公共交通無障礙設施建設,打造覆蓋全麵、無縫銜接、安全舒適的無障礙出行環境。開展城市道路無障礙設施排查工作,完善人性化無障礙設計、加強適老化改造,擴大無障礙設施覆蓋範圍,建設對兒童、老年人、殘障人士等群體更為友好的無障礙環境。完善機場、火車站、長途客運站等客運樞紐無障礙設施,推進軌道交通既有線車站無障礙升降平台和爬樓車更新工作,持續加大無障礙公共汽(電)車等無障礙交通運輸工具投入力度,力爭實現中心城區公共交通無障礙運輸工具全覆蓋。
推動新技術應用,實現信息無障礙化。探索傳統無障礙設施設備數字化和智能化升級,加快政府政務、公共服務、電子商務、電子導航等信息無障礙建設,打造無障礙智慧城市。圍繞老年人出行服務場景,加強無障礙信息通用產品、技術的研發與推廣應用,解決老年人運用智能技術“數字鴻溝”問題。完善場站、樞紐、車輛的通訊係統、語音導航和導盲係統建設,推廣應用微信、微博、手機APP、便民熱線預約服務等創新方式,為老年人、殘障人士等提供多樣化、便利化的無障礙信息服務。探索建立無障礙信息和交通出行信息的同步更新和維護協調機製。
提升服務環境,實現服務無障礙化。製定城市公共交通無障礙服務政策,鼓勵運營企業製定完善老年人、殘障人士等乘坐交通運輸工具的服務細則。加強從業人員教育培訓,提升服務標準化水平,改善無障礙出行軟環境。建立無障礙出行信息需求反饋機製,加強問題巡查和整改。鼓勵社會力量參與開展專業化、多元化無障礙出行服務。
(四)推動道路係統更高水平成網
加大道路設施補短板力度,著力打通斷頭、消除瓶頸、優化結構,結合城市更新、樞紐配套、片區開發大力建設次支路,加強代征道路移交管理,提高路網密度,推動道路係統更高水平成網。完善道路養護機製,強化全壽命周期管理,提升道路服務品質。
1.彌補路網係統短板,支撐重點區域發展
持續提升高速公路輻射能力。提升市域內國家綜合立體交通網水平,修編公路網規劃,實施重點通道局部擁堵段改造。強化對城市副中心、北京大興國際機場等重點區域發展支撐,加強北京市與天津市、河北省交通基礎設施銜接,疏解北京地區過境交通流量。到2025年,高速公路總裏程達到1300公裏。
提升改造重點區域普通公路。進一步提升京津冀區域公路互聯互通水平,打通交通堵點。圍繞城市副中心、“三城一區”、城南地區、大運河文化帶等重點功能片區發展推進公路建設。加強幹線公路與城市道路有效銜接,升級改造重點擁堵路段。“十四五”時期計劃建設普通國道100公裏,新、改建市道190公裏,普通國市道二級路以上比例達到90%。
推動“四好農村路”高質量發展。推進鄉村公路提檔升級,形成路網結構更加優化、等級水平逐步提升、沿線設施更加完善的鄉村公路網絡,支撐鄉村振興戰略。進一步完善民俗旅遊村、休閑農業園等周邊鄉村旅遊道路建設,促進交通與旅遊融合發展。實施鄉村公路“窄路加寬”工程,進一步提升鄉村公路服務水平。持續開展“四好農村路”和城鄉交通運輸一體化示範創建,每年完成“美麗鄉村路”200公裏。建立區、鄉鎮和村三級鄉村公路“路長製”。
隨城市重點區域同步完善骨幹道路網。圍繞回龍觀天通苑地區、城市南部地區、新首鋼高端產業綜合服務區、“三城一區”等重點區域,完善快速路網,推進城市主幹路建設。支撐城市副中心發展,基本建成“十一橫九縱”骨幹道路體係。打通城市副中心與北三縣之間待貫通路段,完善北三縣聯通城市副中心快速道路係統,加快跨區域骨幹道路對接。規劃建設大件運輸、貨運專用通道,提高通達能力和承載能力。“十四五”時期計劃建設快速路約80公裏、主幹路約480公裏(其中市級主幹路80公裏、區級主幹路400公裏)。
優化路網層級結構,提高路網密度。在城市副中心、麗澤金融商務區、新首鋼高端產業綜合服務區、南苑-大紅門等區域的新建地區落實8公裏/平方公裏路網密度要求,建設實施“窄馬路、密路網”。隨城市更新、片區改造同步推進城市建成區微循環道路建設,加強代征代建道路移交管理,進一步織密路網。


2.完善道路養護機製,提升路網服務品質
全麵提升公路養護水平。持續開展國市幹線和重要縣級公路修複養護工作,積極對橋梁、隧道等進行預防性養護和專項養護。完成四、五類低荷載橋梁改造工程,農村公路存量四、五類橋梁(隧道)改造基本完成。完善公路養護市場準入和退出機製,提高公路養護作業單位專業化水平,研究建立道路設施全壽命周期養護管理機製和效果評價製度。建立績效評價與養護成本相掛鉤的長期監測機製,以“增效”促“降本”,優化道路全壽命周期養護成本。著力推動全市公路設施數字化、養護專業化、管理現代化、運行高效化、服務優質化。到2025年,力爭國市道一、二類橋梁比例大於95%,高速公路總體技術狀況平均優等路率達到90%以上,普通國道總體技術狀況平均優良路率達到90%以上,其中高速公路路麵技術狀況指數達到92以上、普通國市道路麵技術狀況指數達到88以上。高速公路當年新發生次差路段次年實施養護工程比例達到100%,普通國市道當年新發生次差路段次年實施養護工程比例達到95%以上,全麵提升公路品質。農村公路總體技術狀況優良中等路率達到85%,年均養護工程實施比例不低於5%。
提升城市道路服務品質。以服務品質為核心,轉變道路管理機製,培育具有競爭性的城市道路養護市場,充分激發養護市場主體活力,提升科技創新能力,推動養護管理智慧化,研究建立獎勵性政策,強化績效考核效果,完善從業單位信用評價體係。研究“大修全壽命周期”養護模式,實施城市道路大修綠色養護示範工程。“十四五”時期保持每年道路大修不少於150萬平方米。
(五)構建科學合理的靜態交通體係
在分類施策的總體思路下,區分居住停車和出行停車,堅持區域差別化發展原則,在城市不同圈層範圍采取不同的供給和管理策略,緩解居住停車壓力,強化停車“以靜製動”作用。
1.統籌供需,緩解居住停車壓力
建立底賬,理清供需關係。建立完善停車設施與居住停車需求登記製度,摸清供需底賬。推進完成停車設施信息報送,及時、準確掌握各類停車資源,並動態更新、及時發布,到2025年,實現全市的集中建設區停車設施信息報送工作100%覆蓋。
盤活存量,釋放資源潛能。研究出台共享停車鼓勵政策,引導社會停車資源向周邊居民提供居住停車服務,拓展共享停車資源,逐步過渡到市場化自發共享停車,到2025年,共享停車泊位力爭達到10萬個。對居住區及周邊閑置或利用率較低的居住停車設施,按照“一庫一策”原則提升利用效率。
統籌資源,實施共同治理。將停車治理納入社區治理體係,充分發揮社區、業主委員會、物業管理委員會的協調作用,建立與居民共商、共治、共建、共享機製。建立信息發布渠道,將共享車位、道路車位等各類停車資源向居民發布。
2.多措並舉,調控出行停車需求
健全路外停車設施供給與使用管理製度。對於新改建公共建築配建車位,統籌考慮道路交通運行情況、公共交通發展水平等因素,對配建指標進行動態評估,適時調整配建停車泊位標準,合理控製出行停車設施供給。做好公共建築和路外公共空間停車場管理製度設計,推動規範收費管理,抑製出行停車需求。
動態優化道路停車位設置。實現道路停車改革全覆蓋,並在此基礎上實行車位總量控製,建立年度評估機製,根據評估結果定期對既有道路停車位進行調整,到2025年,道路停車位總量控製在10萬個以內。試點開展限時長道路停車位管理,鼓勵短時停車,道路出行停車平均時長控製在2小時以內。
加強駐車換乘停車場建設。發揮駐車換乘停車場的“截流”作用,緩解中心城區交通擁堵。修編駐車換乘停車場專項規劃,並與街區控規、軌道線網規劃對接。結合既有軌道線路補建、改擴建一批駐車換乘停車場。結合軌道交通在建線路、公共交通樞紐的發展,新增一批駐車換乘停車場。探索利用既有社會公共停車場承擔駐車換乘功能。到2025年,P+R停車設施規模達到1.5萬個。
3.執法保障,營造良好停車環境
持續加大違法停車執法力度,逐步實現公共空間執法全覆蓋,提高執法頻率,實現晝夜停車執法全覆蓋,進一步壓縮“免費”停車空間。研究違法停車“隨手拍”鼓勵機製,調動群眾監督積極性,充分發揮停車管理員、街道網格員、綜合執法隊伍作用,利用“隨手拍”提供執法線索。
強化科技支撐,推動道路停車電子收費視頻設備接入交管執法係統,實現執法功能。加強非現場執法設備建設,擴大利用既有“雪亮工程”、屬地綜合監控等各類視頻資源,提高違法停車非現場執法覆蓋麵。
4.培育市場,推動停車設施建設
統籌協調,完善價格製度。定期評估道路停車位現行收費政策與實施效果,加強路外停車收費價格監測,統籌路內、路外價格關係,優化停車收費分區、計費單元、價格標準等,建立與路外停車市場化相協調的、更為精細的道路停車收費製度。在商業區、辦公區等出行停車集中區域試點實施道路停車收費價格動態調整。
突破瓶頸,拓展建設用地。明確土地分層開發實施細則與操作流程,鼓勵利用地下空間分層規劃停車設施。研究出台停車設施與便民服務設施、公交場站、公園綠地等複合土地利用辦法。研究在胡同區開展區域化停車試點。進一步加強臨時停車場用地統籌,各區、街道(鄉鎮)梳理轄區內零散用地、閑置土地、儲備用地、邊角地、拆違騰退等土地資源,製定年度供地計劃並滾動更新。
鼓勵引導,激發市場動力。落實土地要素市場化配置政策,采用長期租賃、先租後讓等方式靈活供地,引導社會資本參與停車設施投資建設。鼓勵將各類臨時用地按區域劃分,以“集中打包,統一管理”方式、按照“政府出地、市場出資”的公私合作模式(PPP),通過合理確定收費標準、政府適當讓渡項目收益權等方式,撬動社會資本參與建設。研究停車設施確權和不動產登記政策,為交易、融資等市場行為奠定基礎。研究簡化新改擴建居住停車設施或臨時停車設施的規劃建設審批手續,降低企業負擔,縮短建設周期。鼓勵規模化建設運營,通過允許設立便民設施、廣告等支持政策,提升設施綜合收益能力。
5.智慧賦能,提升停車服務管理
匯集停車動靜態數據。研究建立智慧停車設施建設標準,完善停車場設備端、中心端及信息服務端的標準規範。利用停車設施信息登記、經營性停車設施備案等機製,全麵匯聚標準化停車靜態數據。接入經營性停車場動態數據,為智慧停車管理、服務提供基礎。到2025年,市級停車資源綜合管理服務係統接入停車設施數據達到90%,公共停車場智慧化達標率100%。
推廣智慧停車服務。結合MaaS平台提供涵蓋停車的一體化出行服務,促進智慧停車服務水平整體提升。向社會公開停車資源數據,支持企業開發智能化停車服務應用,實現信息查詢、車位預約、車位共享、車位導航、電子支付等服務功能集成。引導鼓勵停車服務企業依托信用信息提供收費優惠、通行後付費等便利服務。選取典型區域開展智慧停車服務試點示範。
開展智慧停車監管。優化市級停車資源綜合管理平台功能,服務於市、區、街道(鄉鎮)三級管理應用。結合停車動靜態數據進一步開展精細化管理,提高設施利用率,動態調整管理策略,精準治理難點亂點。
建立靜態交通監測評價體係。構建靜態交通監測評價體係,對停車現狀和治理效果進行評價,對道路停車秩序進行監測,識別違停高頻路段,實現精準執法。
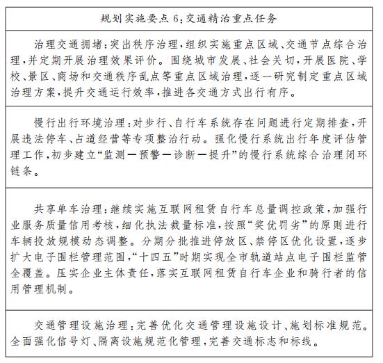
(六)精細化調控交通需求
將綜合交通承載能力作為城市發展的約束條件,以優化交通出行結構為目標,堅持係統治理、源頭治理、綜合施策,深化實施交通需求管理。持續調控機動車出行需求,降低機動車使用強度;持續助推綠色出行需求,提升綠色出行比例。促進交通供需時空匹配,協調城市發展與交通的互動關係。
1.促進職住平衡發展,從源頭調控交通需求
結合城市更新,加強對既有城市用地開發項目的功能修補,推動產城融合發展,促進職住平衡,從源頭縮短通勤距離。推進居住用地優先在軌道交通、大容量公共交通廊道節點周邊布局,同步在周邊區域組團式實施商業和公共服務設施項目,形成一批職住平衡、生態宜居、交通便利的多功能社區。完善區域交通評估標準,並納入街區控規和規劃實施單元,促進區域與交通協調發展。推廣網上辦公、視頻會議、網上審批等工作方式,提高線上辦事比例,減少交通出行。
2.持續優化交通結構,從方式調控交通需求
加強擁車用車管理,降低小客車出行強度。調控小客車數量,逐步增加新能源指標占比,優先向無車家庭配置小客車指標,加強“一人名下多車”治理,推動個人名下第二輛及以上在本市登記的小客車有序退出,到2025年,全市小客車保有量控製在580萬輛以內。持續強化機動車通行管理,落實外埠進京車輛禁限行和國三柴油貨車全市域禁行措施,實施工作日高峰時段區域限行交通管理措施,加強違規電動三四輪車管理,實施新能源物流配送車輛優先通行政策,並適時研究新的通行管理措施。加快推動小客車由購買管理向使用管理轉變,運用科技、經濟、法律、行政等手段,在管好道路停車的基礎上,強化居住區停車管理和單位停車管理,綜合施策、“以靜製動”,調控小客車使用需求,降低小客車使用強度。
倡導綠色低碳出行理念,提高綠色出行比例。強化綠色導向,推進綠色出行網絡建設,促進道路設施、軌道交通、地麵公交、慢行係統等網絡有機融合,鼓勵引導市民由小客車出行向軌道交通、地麵公交、步行和自行車等綠色出行轉變,爭創綠色出行城市。推進軌道交通網絡化發展,統籌利用既有鐵路,構建快速聯係城市副中心及多點新城的軌道網絡。基於完整街道理念優化道路空間再分配,研究設置複合型專用道。在綜合交通樞紐或公共交通站點規劃設計中,優先考慮公交、慢行等綠色出行方式的空間分配。通過減少機動車道數量、壓縮機動車道寬度,推動道路空間向綠色出行方式傾斜。引導道路停車位減量化發展,結合實際需求動態調整,為綠色出行提供更多的通行空間。依托MaaS平台,通過碳交易等市場化手段,完善麵向綠色出行群體的碳普惠激勵模式,引導市民逐步形成低碳生活方式和消費理念。研究完善新形勢下綠色出行統計口徑和指標測算方法。到2025年,中心城區綠色出行比例力爭達到76.5%,城市副中心綠色出行比例達到80%。
優化調整貨物運輸結構,提升綠色貨運比例。促進城市貨運綠色發展。充分發揮鐵路在大宗貨物中長距離運輸中的骨幹作用。依據“宜公則公、宜鐵則鐵”的原則,持續優化貨物運輸結構,到2025年,實現全市貨物到發綠色運輸比例不低於12%。
3.引導預約彈性出行,從時間調控交通需求
積極引導錯峰和彈性出行。降低通勤出行峰值強度,重點組織企業聚集區域、產業園區實行錯時上下班、彈性工作製等。研究軌道交通“高峰票價+通勤優惠”,引導旅遊出行、生活出行與通勤高峰錯峰。
逐步推廣預約出行。在全社會培育預約出行理念,緩解集中交通出行壓力。優化社會活動預約,完善醫療機構預約就診機製,針對景點、大型文體賽事等研究總量調控、分時預約等措施,分散客流。擴大地鐵進站預約試點範圍,結合智慧安檢,對預約進站的“常旅客”提供安檢通行便利,吸引更多乘客選擇預約出行。
4.強化區域出行管控,從空間調控交通需求
強化首都功能核心區交通管控,多措並舉讓核心區“靜”下來。探索核心區旅遊交通組織模式,降低核心區旅遊交通密度。加強核心區停車治理,控製出行停車需求,降低小客車出行依賴。
(七)推進交通運輸治理體係和治理能力現代化
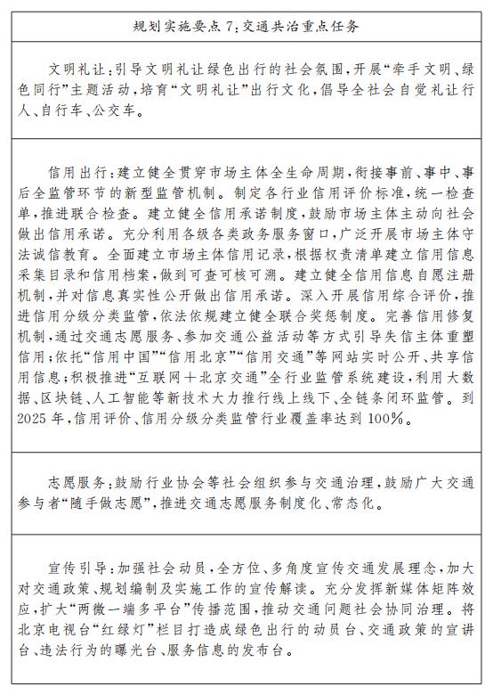
堅持和完善北京市交通綜合治理領導小組確立的“市區聯動、部門協同、社會參與”治理體係和工作機製,橫向進一步完善部門協同,縱向延伸到居委會、物業公司和居民,進一步完善“橫到邊、縱到底”的交通治理責任體係及監管評價機製,促進精治、共治、法治,推進交通運輸治理體係和治理能力現代化。
1.智慧引領加強精治,大力整治交通秩序
建立科學合理的行業標準規範體係。創建全麵、係統的交通標準體係,涵蓋現代化綜合交通體係全部領域,進一步明確交通領域基礎設施和服務供給內容和質量標準,為市場主體經營服務、政府行業監管提供更加精細化的參照依據。進一步完善標準化管理體製機製,加強地方標準、團體標準和企業標準建設,打造“北京交通標準”品牌。
加強智能化統計監管與考核評價。建立完善行業運營監測評價指標體係,確立各領域評價指標及目標值。建立完善評價指標統計分析體係,利用智慧化、信息化手段,提升對指標的實時動態分析監測能力。完善行業發展評價體係,將指標完成情況作為主要依據,對行業企業進行信用評價。

2.推動社會協同共治,提高交通治理參與度
完善多方協同聯動機製。在交通綜合治理工作機製基礎上,進一步擴大完善“市區聯動、部門協同”交通治理體係。加強市區兩級聯動,落實基層管理部門和交通運輸企業參與交通治理的責任。圍繞規劃、建設、管理、執法等交通治理的各相關環節,強化部門協同,共同提高交通綜合治理效果。加強京津冀協同合作,推進京津冀交通一體化工作。
打造首都交通文明品牌,形成文明交通氛圍。培育國際化大都市先進交通文化,重點打造首都交通文明禮讓、信用出行、誌願服務三大文明品牌,引領全國交通文明。通過“治堵大家談”“@北京交通微訪談”等廣播網絡互動品牌欄目,加強交通文明宣傳動員,引導群眾遵守、踐行規則,提升群眾自治、自我管理能力,營造全社會共建共治共享的和諧交通氛圍。
深化拓展“接訴即辦”,暢通市民參與治理渠道。統籌12328交通運輸服務監督電話、12345市民服務熱線和信訪工作,優化工作流程,加快訴求響應,督促提高訴求解決率和滿意率,使市民成為參與交通治理的生力軍。完善交通違法市民舉報機製,鼓勵市民積極主動參與交通違法治理。


3.改善交通法治環境,優化交通運輸營商環境
完善法規政策,推進行業規範健康持續發展。健全法規政策標準製定機製,拓寬公眾參與渠道,強化公平競爭和合法性審核,提升製定質量。著力推進公共交通、綠色出行、出租汽車、鐵路安全等重點領域立法。加強規範性文件管理,細化行業要求,動態調整規範性文件清單。梳理法規政策標準,規範市場準入、退出條件,健全市場經營規則,明確監管責任,逐步形成覆蓋交通運輸全行業的綜合監管服務手冊。根據不同領域特點和風險程度確定監管內容、方式和頻次,在交通全行業推行“一業一策”“一業一查”“一業一評”,實現分級分類監管。
健全依法行政製度,加快交通法治化建設。健全交通法治組織機構,加強基層法治力量。完善重大行政決策程序,全麵實行專家論證、風險評估和合法性審核,適時公開決策事項目錄。健全行政矛盾預防化解機製,推動訴源治理,充分發揮專業法律顧問、公職律師作用,實現個案監督糾錯與倒逼依法行政的有機結合。堅持以公開為常態、不公開為例外,全麵推進交通運輸各行業行政決策、政務服務、信用和執法等結果適時公開。
深化“放管服”改革,提升政務服務水平。進一步深化“放管服”改革,推動形成穩定、公平、透明、可預期的營商環境。全麵梳理事項、精簡申辦材料、減少辦事環節、壓縮辦理時限,實行交通運輸全行業“線上線下、服務標準、服務品質、品牌形象”統一的政務服務標準。推行證明事項告知承諾製,擴大交通運輸領域非安全事項的告知承諾適用範圍,大力推進容缺受理。建立以市場為導向的反壟斷風險預警機製,大力清除市場準入隱性壁壘。強化市交通部門與市市場監管、公安交管等部門的協同聯動,逐步實現跨行業事項的同步辦理、並聯審批。持續深化交通運輸政務服務平台建設,推行電子證照、電子印章、電子檔案,全麵實現“一網通辦、全程網辦、跨區協辦、全市可辦”。
加強行政執法管理,推進規範公正文明執法。深化“管理包含執法,執法是管理的手段”交通執法理念,提升交通執法水平,不斷提高人民群眾滿意度。持續深化交通執法協作,促進行業管理與執法深度融合。規範執法程序,明確立案標準,細化裁量基準,統一執法文書,實行市區統一、行業一致的執法規範。加大對旅客運輸、危險貨物運輸、交通基礎設施建設等重點領域和“兩客一危”車輛、大中型橋梁和隧道安全等重點事項的執法力度。大力推進非現場執法和信息化移動執法,強化執法信息共享和跨部門協同聯動。全麵推行輕微違法行為依法免予處罰清單,做到寬嚴相濟、法理相融,讓執法既有力度又有溫度。落實行政執法“三項製度”,實現行政執法信息及時準確公示、行政執法全過程留痕和可回溯管理、重大行政執法決定法製審核全覆蓋。持續提升綜合執法管理信息化水平,推進行政執法全流程辦案、全過程記錄,實現全市行政執法“一張網”,深入推進審批、信用、監管、執法“四網”融合發展。



(八)提升交通運輸綜合服務水平
圍繞實現客運“立體換乘”、貨運“無縫銜接”目標,構建多層級一體化綜合交通樞紐體係和綜合運輸服務係統,推動各種運輸方式功能融合、標準協同、運營規範、銜接便捷、信息智能、服務高效,不斷提升綜合交通運輸服務一體化發展水平。依托綜合交通樞紐體係,加強城市內外交通融合發展,統籌各種交通方式協同發展。促進交通運輸與相關產業深度融合,提高綜合運輸效益。
1.構建多層級客運交通樞紐體係
提升航空“雙樞紐”國際競爭力。強化京津冀機場群分工協同,優化航線網絡布局,形成分工合作、優勢互補、協同發展的世界級機場群,提升在全球資源配置中的樞紐地位。優化航路航線網絡結構,打造國內快線品牌,擴大北京“雙樞紐”國際航線網絡覆蓋麵和通達性,初步構建樞紐航班波,優化國際航班中轉銜接流程,到2025年,國際航線質量力爭達到亞洲領先水平。提高機場陸側綜合交通服務效率,促進空側與陸側交通融合,增強北京首都國際機場對外交通輻射能力,實現北京大興國際機場與中心城區“1小時通達、一站式服務”、與周邊城市2小時通達。結合麗澤商務區站、城市副中心站綜合交通樞紐建設,同步推進城市航站樓建設,實現機場航站樓服務向城市端延伸。研究推進航空無托運行李旅客免安檢換乘軌道交通。
建設係統配套、一體便捷的全國鐵路客運樞紐。隨新建鐵路綜合客運樞紐同步推進建設配套城市綜合交通樞紐,實現各種交通方式立體或同台換乘,推進鐵路和城市軌道交通雙向安檢互認,為京港台高鐵(豐雄商段)、京唐城際、京濱城際、京哈高鐵等順利通車提供保障。優化既有火車站客運功能定位,結合豐台站、城市副中心站建設,優化北京站、北京西站、北京北站等主要客站列車開行方案及協作關係,提升鐵路和城市交通融合水平。研究製定火車站地區客流高峰期交通接駁保障的常態化措施,提高旅客集疏散效率。
推動打造現代化綜合交通樞紐服務體係。不斷提升綜合交通樞紐銜接換乘水平、集疏運能力、轉運效率、運營管理效能、信息化智能化水平,推進樞紐係統融合發展。推動新建綜合交通樞紐各交通方式集中布局,實現空間共享、服務協同、立體或同台換乘,打造全天候、一體化換乘環境。推動既有綜合交通樞紐功能完善和整合提升,鼓勵不同運輸方式共享功能空間、設施設備。
推廣以乘客為中心的“出行即服務”理念。積極發展“旅客聯程運輸”“行李直掛”“徒手旅行”等服務。不斷完善基於智能終端的“一站式”出行服務。不斷完善“一卡通用”“手機支付”等方便乘客的支付方式。不斷完善機場、火車站之間的交通設施和運輸服務,增強夜間旅客運輸服務能力。
2.完善貨運交通樞紐節點功能
支持“一市兩場”貨運航線發展,統籌規劃全貨機業務,重點發展中轉、冷鏈、多式聯運等特色業務,滿足對高端消費品和國際國內快件服務需求,服務建設國際消費中心城市。加快綜合貨運樞紐多式聯運換裝設施與集疏運體係建設,統籌轉運、保稅、郵政快遞等功能,提升多式聯運效率與物流綜合服務水平。推進北京空港、陸港與天津港的融合,加強與唐山港、黃驊港等港口群對接,用好津冀出海通道,建設安全綠色、暢通高效的貨物運輸體係。發展集裝箱海鐵聯運,研究開行北京-天津港集裝箱鐵路班列。


3.促進交通與郵政快遞融合發展
促進交通運輸設施服務加載郵政快遞功能。在民航和高鐵發展中統籌考慮郵政快遞服務需求。加強機場、火車站、長途汽車站綠色通道和裝卸、接駁、倉儲功能區建設,提升交通樞紐的寄遞配套能力。推動郵政、快遞企業入駐區級客運站,拓展鄉鎮客運站郵政快遞中轉及收投服務功能。
完善城市及農村地區末端配送網絡。統籌規劃集零售、配送和便民服務等多功能為一體的末端配送網點,建設共同配送站、公共取送點、智能快件箱等末端設施,打通城市末端配送“最後一公裏”。推動社區、公共建築在紅線範圍內預留或增加快遞、貨運車輛裝卸、分揀區域或設施,減少對道路交通秩序的影響。依托遠郊區綜合運輸服務站,推進“區域集散、網點駐鄉、投遞進村”的農村快遞共同配送平台建設。整合各類資源,分期分批組織建設服務“三農”和農村電商的快遞末端網點,進一步完善農村三級寄遞物流網絡,提升“村村通快遞”服務水平,提高設置快遞投攬站點行政村的比例。
4.促進交通與現代物流融合發展
立足空港型國家物流樞紐優勢,加強現代物流體係建設,優化物流通道和樞紐布局。拓展延伸國際物流快運網絡,力爭實現“雙樞紐”貨運吞吐量翻番。完善航空口岸功能,發展“卡車航班”“空空中轉”通關模式,構建高價值商品的快捷物流服務網絡。適應京津冀一體化發展需要,構建網絡化鐵路貨運新體係,串聯暢通環京公路運輸網絡通道。建設新型一體化聯運轉運銜接設施,鼓勵發展多式聯運、甩掛運輸、統一配送、夜間配送等運輸組織模式。在大興、亦莊、房山等南部地區依托綜合運輸通道和交通樞紐節點布局產業園區,密切通道沿線經濟產業聯係,高效聯通骨幹網絡和出海口。依托綜合交通樞紐建設全球供應鏈服務中心,有效融入開放、安全、穩定的全球物流供應鏈體係。
5.促進交通與旅遊融合發展
加快旅遊風景道、旅遊交通體係規劃建設,打造具有廣泛影響力的自然風景線。實現京杭大運河(北京段)全線旅遊通航,推進京冀段大運河互聯互通。完善公路沿線、服務區、客運樞紐、遊船碼頭等旅遊服務設施功能,支持紅色旅遊、鄉村旅遊、度假休閑旅遊、自駕遊等相關交通基礎設施建設。健全重點旅遊景區交通集散體係,鼓勵發展定製化旅遊運輸服務,形成交通帶動旅遊、旅遊促進交通發展的良性互動格局。
(九)促進交通運輸行業綠色發展
深入貫徹綠色發展理念,以滿足城市客貨運輸基本需求為前提,以減少交通碳排放、構建超低排放區為目標,以能源結構調整為主線,著力優化新能源汽車性價比及配套新能源補給網絡,強化用戶購買和使用意願;著力優化調控政策,形成“限油推電”的政策導向;著力強化宣傳引導和執法,助推全社會形成機動車新能源化的新時尚,加快推進交通行業碳達峰碳中和進程,增強交通運輸持續健康發展能力。
1.推動交通行業能源消費變革,加速綠色低碳轉型
推廣低碳新能源運輸工具。堅持“宜電則電、宜氫則氫、宜油則油”原則,推進公交、出租(含巡遊、網約)、旅遊、貨運等交通行業車輛“油換電”。“十四五”時期市屬公交車(山區線路及應急保障車輛除外)、巡遊出租車(社會保障和個體車輛除外)實現100%新能源化,辦理貨車通行證的4.5噸以下物流配送車輛(不含危險品運輸車輛、冷鏈運輸車輛)100%為新能源汽車,推進水運遊船行業新增及更新船舶全部為新能源船舶。推動市級黨政機關、事業單位公務用車,執法公務用車,區級公務用車,國有企業用車新能源化。引導小客車進一步向新能源車發展,鼓勵存量小客車“油換電”。加快促進新能源智能汽車技術提升和成本下降,滿足各場景應用需求。按照共享充電設施理念,統籌充換電基礎設施和加氫站布局建設,滿足不同區域、不同車型、不同階段的新能源車能源補給需求,為新能源車輛推廣應用提供基礎保障。推動在高速公路服務區等交通運輸服務場站增加新能源車充換電基礎設施。
大力推廣節能減排技術。不斷提高國市幹線公路廢舊瀝青路麵材料的回收利用率,基本實現路麵舊料“零廢棄”。積極探索將建築垃圾應用於城市道路基層填築、水泥磚等的循環利用技術。鼓勵道路養護和建設中利用節能環保材料、技術和設備,積極推廣溫拌瀝青等技術。在橋梁、隧道等交通基礎設施中全麵推廣高效照明產品、智能通風控製等新技術、新設備。利用供電設備節能改造等技術,降低交通基礎設施運營能耗水平。實施公交係統節能計劃,提升軌道交通牽引能效。
2.加強交通汙染及排放治理,有效控製移動源汙染
持續推動汙染治理。強化源頭管理,聚焦交通行業重點領域,突出精準、科學治汙,組織行業落實揮發性有機物治理、運輸及車輛結構調整、揚塵精細化管控等汙染防治措施。研究在首都功能核心區、城市副中心等區域分階段實施低排放區、超低排放區、零排放區等管控措施。嚴把規劃、方案設計、環評審批和驗收關,對未進行環評或未完成環評驗收項目,督促建設單位履職盡責,嚴控問題增量。明確既有道路噪聲汙染超標嚴重點位治理主體,分年度推進實施,逐步減少問題存量。研究建立長效機製,逐步緩解城市道路、公路沿線噪聲,減緩機場噪聲影響。
落實應對氣候變化行動計劃。積極部署碳減排措施,抓好公交、軌道等行業重點用能單位節能管理,提升能效水平,促進交通行業綠色低碳轉型和生態環境質量協同改善。
(十)建立穩定可靠的安全保障體係
統籌發展和安全,牢固樹立安全發展理念,建立健全由“人、機、環、管”四大要素和“治、控、救”三道防線組成的矩陣式安全控製體係,以“隱患治理、風險防控、應急處置”為抓手,加強隱患排查治理,強化安全基礎,實現本質安全;加強隱患風險管控,強化實施動態監測,提高事故預警能力;加強搶險救援,強化突發事件應急處置,提高搶險救援能力。
1.構建安全控製體係,提升交通係統韌性
落實行業安全監管責任和企業主體責任。按照“黨政同責、一崗雙責、齊抓共管、失職追責”原則和“管行業必須管安全、管業務必須管安全、管生產經營必須管安全”“誰主管、誰負責”的要求,將安全生產作為行業管理重要內容,依法依規履行安全監管責任,指導、督促交通企業加強安全管理,切實履行安全主體責任。夯實交通行業企業主體責任,健全落實全員安全生產責任製。推進實施企業主要負責人安全生產承諾製,明確企業主要負責人、管理人員和每個崗位的安全責任。強化企業安全生產管理,實現安全責任到位、安全投入到位、安全培訓到位、安全管理到位、應急救援到位。
加強安全隱患排查與治理。建立完善隱患排查“一張網”,強化隱患排查識別,建立隱患清單。完善區域安全生產綜合評價指標體係。實現隱患智能化動態分析、全過程記錄管理和評價。強化隱患排查治理工作,對重大隱患掛牌督辦,強化隱患排查的監督執法力度,推進建立安全生產隱患依法處置和追責機製。強化事故隱患“清單管理”,實現重點監管企業清單編製全覆蓋和事故隱患目錄重點行業領域全覆蓋,全麵推動安全生產事故重大隱患清零和一般隱患“減增量、去存量”工作,掛賬隱患整改合格率達到95%以上。“十四五”時期實現全市交通運輸行業“安全體檢”全覆蓋。
強化風險監控和事故預防能力。建立完善安全風險研判機製、風險防控協同機製和風險防控責任機製。研究建立行業安全生產係統風險管理機製,深化行業安全生產風險管理體係建設。強化重大風險源管控,實現重大風險源實時動態監測和事故預警。加強智能化監測預警,全麵構建預防控製體係,強化前端安全指標分析及前端數據應用,做到安全關口前移。積極推行交通行業安全生產責任保險。推進“兩客一危”安全智能監管平台建設,強化重點營運車輛動態智能監管,逐步實現事故及危險信息的多部門共享。深入實施公路安全生命防護工程,加大安全運行監測與智能預警係統建設力度。健全重大突發公共衛生事件和自然災害風險防控、隱患治理和應急響應體係,固化常態化經驗做法,提升交通係統抵禦重大疫情和自然災害能力。
提高應急處置與事故救援能力。完善交通應急機製建設,提升應急預案的權威性、實效性和可操作性,推廣巨災條件下突發事件風險情景構建工作,開展地震等巨災條件下交通係統受損情景研究,強化應急場景建設,全方位提升城市交通韌性。完善優化京津冀區域交通應急機製建設,深化京津冀和軍警地交通應急合作。提高應急指揮調度扁平化、信息化、聯動化水平,優化交通行業應急救援隊伍建設標準,強化應急裝備技術支撐。加強極端天氣和自然災害突發事件預警能力建設,提升應急救援社會化、專業化、區域化水平,提高交通應急處置綜合保障效能。強化突發事件預警處置,加強風險防控和隱患治理,保持首都交通安全平穩運行。
加強道路交通運行安全監管。發揮交通安全部門聯席會議作用,完善道路交通安全責任體係。完善道路交通安全隱患動態排查治理長效機製,提升研判、預防、處置能力。完善郵政快遞、外賣送餐車輛管理機製和政策措施,壓實監管和主體責任,規範行業健康發展。深化交通安全“七進”活動(進企業、進校園、進機關、進社區、進農村、進家庭、進公共場所),加強公眾宣傳,提高群眾交通安全守法意識。完善長大橋梁隧道、高風險公路的安全監測係統和防護、避險設施。明確鐵路平交道口市區兩級安全管理責任,持續推進平交道口改立交工程,消除安全隱患。完善交通基礎設施安全技術標準規範,重點針對事故常發地區開展交通安全專項整治。加強道路交通設施隱患排查治理,進一步規範完善交通標誌標線,強化信號燈等道路交通安全設施規範化管理,提高道路交通安全水平。到2025年,力爭實現道路交通事故死亡人數下降9%。
2.加強重大活動保障,提升安全服務保障能力
強化重大活動交通服務保障能力。堅持綜合統籌、多方聯動、專業支撐、市場服務相協調,堅持集約出行、公交優先理念,強化信息互聯互通、智能精準調度,係統精準提供交通服務保障。完善重大國事活動常態化交通服務保障機製,健全國家重大活動專業化、製度化交通服務保障政策,優化扁平指揮體係、聯合精準調度工作機製,實現央地、市區、部門協調聯動。分類分級製定重大活動交通服務保障實施方案和突發事件應急處置預案,科學安排保障力量。加強京津冀國際交往功能協作,完善京津冀重大活動聯合承辦和協同交通保障機製。
為冬奧會和冬殘奧會提供全方位交通保障。有序推進臨時交通場站、冬奧保障酒店周邊道路等基礎設施按期完工。研究製定冬奧會和冬殘奧會期間奧運專用道、公路鏟冰除雪、服務車輛高速公路快速通行等保障方案。推進勤務指揮科技建設,加強五棵鬆、首體等場館周邊交通組織引導。做好冬季鏟冰除雪設備、物資、隊伍儲備,完善應急站點建設,提升應急保通能力。重點圍繞城市交通設施無障礙升級改造、場館周邊道路綜合治理、賽時城市交通運行管理等方麵做好交通保障工作。全麵總結冬奧會和冬殘奧會交通保障全流程工作經驗,為未來大型活動交通保障提供借鑒和參考。
3.推進國防交通建設,促進軍民融合發展
加強國防交通基礎設施建設。依托公路、城市道路、綜合交通樞紐建設,進一步提升交通基礎設施的國防功能。繼續推進駐京部隊特別是重點部隊進出口道路建設和養護工作,進一步改善部隊交通出行條件。
提升國防交通保障能力。完成國防動員體係交通戰備專項改革任務,加強國防交通專業保障隊伍建設。調整優化國防交通物資儲備品種和規模,重點加強對軍地倉儲、物資等應急應戰資源的統籌。梳理評估北京地區交通重點目標管理情況,逐步建立健全國防交通保障方案預案體係,進一步加強國防交通潛力掌控,持續提升軍事運輸和國防科研運輸保障能力。
加強國防交通信息化建設和科研工作。推進北京市國防交通信息平台建設與維護,構建完善國防交通大數據體係,推動運用大數據技術創新國防交通保障模式。圍繞國防交通保障能力提升,形成一批具有首都特色的交通戰備科研成果。
(十一)科技賦能提升交通智慧化水平
支撐智慧城市建設,推動5G技術、北鬥係統、遙感衛星技術與人工智能在交通領域的應用,推動“標準統一、設施統建、數據統合”三個統籌,建設“智慧交通基礎設施、智慧交通數據雲腦、智慧交通應用場景”三大體係。推進車聯網、自動駕駛等技術的落地實施,在試點基礎上,逐步推動傳統交通基礎設施的智能網聯化改造,構建車路一體的新型交通設施,在保證安全前提下,穩妥有序擴大自動駕駛試點範圍,推動自動駕駛技術在交通運輸行業應用。實現全方位、全角度、全鏈條、全要素數字化轉型,培育發展交通運輸新技術、新模式、新業態,形成科技創新發展新動能,為市民提供高品質出行服務。
1.推進交通新基建,夯實智慧交通基礎
推進交通基礎設施數字轉型和智能升級,利用新技術賦能交通基礎設施發展,提升交通網絡效應和運營效率。
構建交通行業“一套碼”。按“城市碼”編碼標準,統一“人、車、路、設施”的交通編碼體係,實現交通設施數字化管理一套台賬,逐步實現交通行業“一碼統管”。
建設交通行業時空“一張圖”。在全市時空“一張圖”基礎上,針對交通綜合規劃、精細治理、出行服務等特色需求,建立交通地上、地下時空基準網和時空一張圖,實現與城市感知數據的統管共用和多源感知終端“一張圖”。
建立交通行業“一台賬”。加強全市感知數據共享共用,重點推動交通視頻感知智能分析能力建設,從道路感知、車輛感知、客流感知三個方麵,實現路、車、人動態感知的全覆蓋和互聯互通,不斷完善交通行業感知體係。
打造交通行業“一張網”。充分運用全市1.4G寬帶集群專網、100G帶寬政務外網,以及4G/5G商業通信網,著力推進軌道交通EUHT-5G綜合業務承載網建設,逐步打造有線無線、公專結合的高韌性強安全交通傳輸網。
搭建交通行業“一朵雲”。搭建北京市交通“1+N”行業雲體係,包括1個交通政務雲和N個交通企業雲,實現政務雲和企業雲之間網絡互聯、資源共享。
2.建設智慧信息平台,打造“智慧交通大腦”
構建交通治理雲腦。重構資源層、中台層、應用層三級智慧交通建設架構,實現係統建設統籌集約和統一智慧賦能,建設數字化共性支撐平台,提升交通數據、視頻、地圖、指揮調度基礎能力,建設綜合協同調度係統,升級自動預警、綜合指揮調度能力,完善綜合協同調度體係。進一步完善交通行業大數據平台,依托全市大數據平台建立交通數據專區,推動交通大數據共享開放應用。
構建交管執法雲腦。構建新一代智慧交通管理體係,推進建設警務雲數據中心,完善“安全運維、標準規範”保障,搭建“網絡通信、感知控製、數據平台”支撐,加速推進指揮調度、交通組織、政務服務、事故預防、執法辦案等業務應用建設,實現交通管理業務流程再造和提質增效。
構建出行服務雲腦。完善綠色出行一體化服務(MaaS)平台。依托大數據、5G等新技術,進一步提升MaaS平台一體化交通服務對引導綠色出行的貢獻,重點實現停車誘導、接駁引導、聚合出行、綠色出行碳激勵等應用場景。開展一體化出行的頂層設計,建立基於社會視角的評價機製,引領北京MaaS體係化發展,持續完善MaaS產業生態。完善以綠色出行方式為主的多方式銜接核心功能,提升全程出行體驗。
3.推廣智慧示範應用,促進行業轉型升級
實施泛在智能的城市感知全覆蓋工程,在交通治理領域實施一批“揭榜掛帥”示範應用,培育一批品牌化示範項目和領軍企業,打造“智慧軌道”“智慧公交”“智慧道路”“智慧停車”示範工程。打造覆蓋全生命周期的智慧軌道建設應用體係,構建高精度定位網、高精度時間同步網、高通量通信網和空間數字化信息服務平台。提升公交運行服務智能化、信息化水平,提高公交供需匹配效率,提升與軌道交通之間協同運營能力。打造智慧高速示範工程,探索實現基礎設施數字化、車路協同示範應用,推進信號燈智能化改造升級,實現路網管理和服務智能化,到2025年,智慧道路總裏程超過300公裏。打造由數據平台、服務平台、聚合平台構成的停車信息管理與服務體係。



五、實施保障
(一)加強組織領導
深化黨建引領作用。始終把黨的領導貫穿到規劃實施的各領域和全過程,堅持以人民為中心的發展思想,推動廣大黨員幹部牢固樹立“四個意識”,堅定“四個自信”,堅決做到“兩個維護”,充分發揮各級黨組織在推進“十四五”時期北京交通發展建設中的作用。激勵幹部擔當作為,以提高治理能力為重點,加強領導班子和幹部隊伍建設,建立健全幹部擔當作為的激勵和保護機製,鍛造信仰堅定、政治過硬、理論精通的交通隊伍。堅持凝心聚力,更好地把黨建工作和交通綜合治理工作深度融合,發揮好黨建引領“十四五”交通發展建設的作用。
加強北京市交通綜合治理領導小組的統籌協調作用。將“十四五”規劃任務逐年分解,並將重點工作納入交通綜合治理工作框架推進實施。市交通部門要聯合市發展改革、財政、規劃自然資源、住房城鄉建設、生態環境等部門提高規劃實施協同性,完善部門聯動機製,加強在公共財政投入、土地供應、重大項目建設時序上的統籌協調,合理確定重點任務年度安排和行動計劃。加強與鐵路、民航部門溝通對接,推動相關規劃任務同步實施,促進對外交通與城市交通協同。進一步健全路市多層次對接協調機製,固化高層會晤機製,建立路市聯席工作機製,共同推動落實關於深化鐵路領域戰略合作的框架協議。不斷深化完善交郵融合發展體製機製。
(二)完善政策機製
資金保障。探索建立政府資金與社會資本合作的資金保障機製,加強交通固定資產投資保障。加強市區統籌,完善市區兩級交通設施建設固定資產投資分擔機製。探索交通基礎設施領域引入REITs模式,持續推進PPP模式建設部分軌道交通線路和高速公路,推行績效付費機製,完善政府與社會資本風險共擔機製。綜合考量規劃條件、樞紐功能、商業需求、交通條件等因素,深化完善分類引導的交通樞紐建設投融資模式。
政策保障。加強重大交通戰略和規劃研究,完善規劃體係,強化交通基礎設施建設項目前期儲備機製,適度超前、優先發展交通基礎設施,提前規劃控製交通戰略走廊和重大交通設施用地。綜合考慮經濟發展、社會需求、城市環境容量等因素,研究製定交通資源配置的優先規則和相關政策,確保交通用地、資金資源向綠色交通傾斜,並建立社會化監督與評價機製。開展城市交通綜合調查,為交通發展提供支撐。
(三)強化考核評價
製定規劃任務分工及考核機製。對規劃指標、重大工程項目、重大政策、重大改革措施進行任務分解,明確責任部門及完成時限。以本規劃為依據,針對重點領域、專項任務製定實施方案、行動計劃和年度計劃,分解落實規劃提出的發展目標、主要指標和重點任務,設置年度目標並做好年度間綜合平衡,確保規劃目標任務有計劃、按步驟得到落實。
加強規劃任務實施監督評估。將“十四五”規劃任務與城市總體規劃“城市體檢”工作相結合,對規劃指標、重大工程項目、重大政策、重大改革措施實施情況開展跟蹤監測分析,強化動態管理,保障規劃實施效果。建立評估指標體係,係統開展規劃年度、中期及總結評估工作。