國辦發〔2020〕39號
各省、自治區、直轄市人民政府,國務院各部委、各直屬機構:
《新能源汽車產業發展規劃(2021—2035年)》已經國務院同意,現印發給你們,請認真貫徹執行。
國務院辦公廳
2020年10月20日
新能源汽車產業發展規劃(2021—2035年)
發展新能源汽車是我國從汽車大國邁向汽車強國的必由之路,是應對氣候變化、推動綠色發展的戰略舉措。2012年國務院發布《節能與新能源汽車產業發展規劃(2012—2020年)》以來,我國堅持純電驅動戰略取向,新能源汽車產業發展取得了巨大成就,成為世界汽車產業發展轉型的重要力量之一。與此同時,我國新能源汽車發展也麵臨核心技術創新能力不強、質量保障體係有待完善、基礎設施建設仍顯滯後、產業生態尚不健全、市場競爭日益加劇等問題。為推動新能源汽車產業高質量發展,加快建設汽車強國,製定本規劃。
第一章 發展趨勢
第一節 新能源汽車為世界經濟發展注入新動能
當前,全球新一輪科技革命和產業變革蓬勃發展,汽車與能源、交通、信息通信等領域有關技術加速融合,電動化、網聯化、智能化成為汽車產業的發展潮流和趨勢。新能源汽車融匯新能源、新材料和互聯網、大數據、人工智能等多種變革性技術,推動汽車從單純交通工具向移動智能終端、儲能單元和數字空間轉變,帶動能源、交通、信息通信基礎設施改造升級,促進能源消費結構優化、交通體係和城市運行智能化水平提升,對建設清潔美麗世界、構建人類命運共同體具有重要意義。近年來,世界主要汽車大國紛紛加強戰略謀劃、強化政策支持,跨國汽車企業加大研發投入、完善產業布局,新能源汽車已成為全球汽車產業轉型發展的主要方向和促進世界經濟持續增長的重要引擎。
第二節 我國新能源汽車進入加速發展新階段
汽車產品形態、交通出行模式、能源消費結構和社會運行方式正在發生深刻變革,為新能源汽車產業提供了前所未有的發展機遇。經過多年持續努力,我國新能源汽車產業技術水平顯著提升、產業體係日趨完善、企業競爭力大幅增強,2015年以來產銷量、保有量連續五年居世界首位,產業進入疊加交匯、融合發展新階段。必須搶抓戰略機遇,鞏固良好勢頭,充分發揮基礎設施、信息通信等領域優勢,不斷提升產業核心競爭力,推動新能源汽車產業高質量可持續發展。
第三節 融合開放成為新能源汽車發展的新特征
隨著汽車動力來源、生產運行方式、消費使用模式全麵變革,新能源汽車產業生態正由零部件、整車研發生產及營銷服務企業之間的“鏈式關係”,逐步演變成汽車、能源、交通、信息通信等多領域多主體參與的“網狀生態”。相互賦能、協同發展成為各類市場主體發展壯大的內在需求,跨行業、跨領域融合創新和更加開放包容的國際合作成為新能源汽車產業發展的時代特征,極大地增強了產業發展動力,激發了市場活力,推動形成互融共生、合作共贏的產業發展新格局。
第二章 總體部署
第一節 總體思路
以習近平新時代中國特色社會主義思想為指引,堅持創新、協調、綠色、開放、共享的發展理念,以深化供給側結構性改革為主線,堅持電動化、網聯化、智能化發展方向,深入實施發展新能源汽車國家戰略,以融合創新為重點,突破關鍵核心技術,提升產業基礎能力,構建新型產業生態,完善基礎設施體係,優化產業發展環境,推動我國新能源汽車產業高質量可持續發展,加快建設汽車強國。
第二節 基本原則
市場主導。充分發揮市場在資源配置中的決定性作用,強化企業在技術路線選擇、生產服務體係建設等方麵的主體地位;更好發揮政府在戰略規劃引導、標準法規製定、質量安全監管、市場秩序維護、綠色消費引導等方麵作用,為產業發展營造良好環境。
創新驅動。深入實施創新驅動發展戰略,建立以企業為主體、市場為導向、產學研用協同的技術創新體係,完善激勵和保護創新的製度環境,鼓勵多種技術路線並行發展,支持各類主體合力攻克關鍵核心技術、加大商業模式創新力度,形成新型產業創新生態。
協調推進。完善橫向協同、縱向貫通的協調推進機製,促進新能源汽車與能源、交通、信息通信深度融合,統籌推進技術研發、標準製定、推廣應用和基礎設施建設,把超大規模市場優勢轉化為產業優勢。
開放發展。踐行開放融通、互利共贏的合作觀,擴大高水平對外開放,以開放促改革、促發展、促創新;堅持“引進來”與“走出去”相結合,加強國際合作,積極參與國際競爭,培育新能源汽車產業新優勢,深度融入全球產業鏈和價值鏈體係。
第三節 發展願景
到2025年,我國新能源汽車市場競爭力明顯增強,動力電池、驅動電機、車用操作係統等關鍵技術取得重大突破,安全水平全麵提升。純電動乘用車新車平均電耗降至12.0千瓦時/百公裏,新能源汽車新車銷售量達到汽車新車銷售總量的20%左右,高度自動駕駛汽車實現限定區域和特定場景商業化應用,充換電服務便利性顯著提高。
力爭經過15年的持續努力,我國新能源汽車核心技術達到國際先進水平,質量品牌具備較強國際競爭力。純電動汽車成為新銷售車輛的主流,公共領域用車全麵電動化,燃料電池汽車實現商業化應用,高度自動駕駛汽車實現規模化應用,充換電服務網絡便捷高效,氫燃料供給體係建設穩步推進,有效促進節能減排水平和社會運行效率的提升。
第三章 提高技術創新能力
第一節 深化“三縱三橫”研發布局
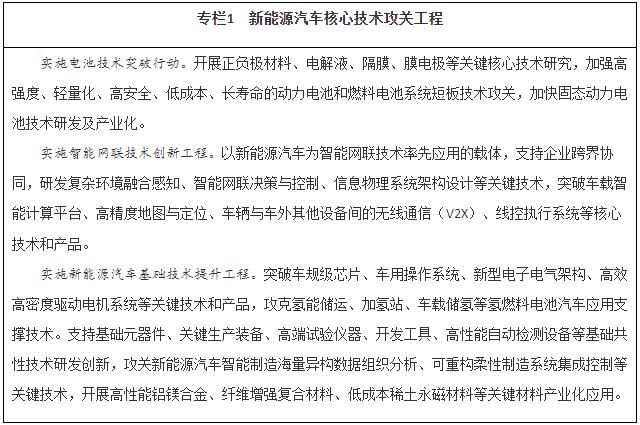
強化整車集成技術創新。以純電動汽車、插電式混合動力(含增程式)汽車、燃料電池汽車為“三縱”,布局整車技術創新鏈。研發新一代模塊化高性能整車平台,攻關純電動汽車底盤一體化設計、多能源動力係統集成技術,突破整車智能能量管理控製、輕量化、低摩阻等共性節能技術,提升電池管理、充電連接、結構設計等安全技術水平,提高新能源汽車整車綜合性能。
提升產業基礎能力。以動力電池與管理係統、驅動電機與電力電子、網聯化與智能化技術為“三橫”,構建關鍵零部件技術供給體係。開展先進模塊化動力電池與燃料電池係統技術攻關,探索新一代車用電機驅動係統解決方案,加強智能網聯汽車關鍵零部件及係統開發,突破計算和控製基礎平台技術、氫燃料電池汽車應用支撐技術等瓶頸,提升基礎關鍵技術、先進基礎工藝、基礎核心零部件、關鍵基礎材料等研發能力。

第二節 加快建設共性技術創新平台
建立健全龍頭企業、國家重點實驗室、國家製造業創新中心聯合研發攻關機製,聚焦核心工藝、專用材料、關鍵零部件、製造裝備等短板弱項,從不同技術路徑積極探索,提高關鍵共性技術供給能力。引導汽車、能源、交通、信息通信等跨領域合作,建立麵向未來出行的新能源汽車與智慧能源、智能交通融合創新平台,聯合攻關基礎交叉關鍵技術,提升新能源汽車及關聯產業融合創新能力。
第三節 提升行業公共服務能力
依托行業協會、創新中心等機構統籌推進各類創新服務平台共建共享,提高技術轉移、信息服務、人才培訓、項目融資、國際交流等公共服務支撐能力。應用虛擬現實、大數據、人工智能等技術,建立汽車電動化、網聯化、智能化虛擬仿真和測試驗證平台,提升整車、關鍵零部件的計量測試、性能評價與檢測認證能力。
第四章 構建新型產業生態
第一節 支持生態主導型企業發展
鼓勵新能源汽車、能源、交通、信息通信等領域企業跨界協同,圍繞多元化生產與多樣化應用需求,通過開放合作和利益共享,打造涵蓋解決方案、研發生產、使用保障、運營服務等產業鏈關鍵環節的生態主導型企業。在產業基礎好、創新要素集聚的地區,發揮龍頭企業帶動作用,培育若幹上下遊協同創新、大中小企業融通發展、具有國際影響力和競爭力的新能源汽車產業集群,提升產業鏈現代化水平。
第二節 促進關鍵係統創新應用
加快車用操作係統開發應用。以整車企業需求為牽引,發揮龍頭企業、國家製造業創新中心等創新平台作用,堅持軟硬協同攻關,集中開發車用操作係統。圍繞車用操作係統,構建整車、關鍵零部件、基礎數據與軟件等領域市場主體深度合作的開發與應用生態。通過產品快速迭代,擴大用戶規模,加快車用操作係統產業化應用。

推動動力電池全價值鏈發展。鼓勵企業提高鋰、鎳、鈷、鉑等關鍵資源保障能力。建立健全動力電池模塊化標準體係,加快突破關鍵製造裝備,提高工藝水平和生產效率。完善動力電池回收、梯級利用和再資源化的循環利用體係,鼓勵共建共用回收渠道。建立健全動力電池運輸倉儲、維修保養、安全檢驗、退役退出、回收利用等環節管理製度,加強全生命周期監管。

第三節 提升智能製造水平
推進智能化技術在新能源汽車研發設計、生產製造、倉儲物流、經營管理、售後服務等關鍵環節的深度應用。加快新能源汽車智能製造仿真、管理、控製等核心工業軟件開發和集成,開展智能工廠、數字化車間應用示範。加快產品全生命周期協同管理係統推廣應用,支持設計、製造、服務一體化示範平台建設,提升新能源汽車全產業鏈智能化水平。
第四節 強化質量安全保障
推進質量品牌建設。開展新能源汽車產品質量提升行動,引導企業加強設計、製造、測試驗證等全過程可靠性技術開發應用,充分利用互聯網、大數據、區塊鏈等先進技術,健全產品全生命周期質量控製和追溯機製。引導企業強化品牌發展戰略,以提升質量和服務水平為重點加強品牌建設。
健全安全保障體係。落實企業負責、政府監管、行業自律、社會監督相結合的安全生產機製。強化企業對產品安全的主體責任,落實生產者責任延伸製度,加強對整車及動力電池、電控等關鍵係統的質量安全管理、安全狀態監測和維修保養檢測。健全新能源汽車整車、零部件以及維修保養檢測、充換電等安全標準和法規製度,加強安全生產監督管理和新能源汽車安全召回管理。鼓勵行業組織加強技術交流,梳理總結經驗,指導企業不斷提升安全水平。
第五章 推動產業融合發展
第一節 推動新能源汽車與能源融合發展
加強新能源汽車與電網(V2G)能量互動。加強高循環壽命動力電池技術攻關,推動小功率直流化技術應用。鼓勵地方開展V2G示範應用,統籌新能源汽車充放電、電力調度需求,綜合運用峰穀電價、新能源汽車充電優惠等政策,實現新能源汽車與電網能量高效互動,降低新能源汽車用電成本,提高電網調峰調頻、安全應急等響應能力。
促進新能源汽車與可再生能源高效協同。推動新能源汽車與氣象、可再生能源電力預測預報係統信息共享與融合,統籌新能源汽車能源利用與風力發電、光伏發電協同調度,提升可再生能源應用比例。鼓勵“光儲充放”(分布式光伏發電—儲能係統—充放電)多功能綜合一體站建設。支持有條件的地區開展燃料電池汽車商業化示範運行。
第二節 推動新能源汽車與交通融合發展
發展一體化智慧出行服務。加快建設涵蓋前端信息采集、邊緣分布式計算、雲端協同控製的新型智能交通管控係統。加快新能源汽車在分時租賃、城市公交、出租汽車、場地用車等領域的應用,優化公共服務領域新能源汽車使用環境。引導汽車生產企業和出行服務企業共建“一站式”服務平台,推進自動代客泊車技術發展及應用。
構建智能綠色物流運輸體係。推動新能源汽車在城市配送、港口作業等領域應用,為新能源貨車通行提供便利。發展“互聯網+”高效物流,創新智慧物流營運模式,推廣網絡貨運、掛車共享等新模式應用,打造安全高效的物流運輸服務新業態。
第三節 推動新能源汽車與信息通信融合發展
推進以數據為紐帶的“人—車—路—雲”高效協同。基於汽車感知、交通管控、城市管理等信息,構建“人—車—路—雲”多層數據融合與計算處理平台,開展特定場景、區域及道路的示範應用,促進新能源汽車與信息通信融合應用服務創新。
打造網絡安全保障體係。健全新能源汽車網絡安全管理製度,構建統一的汽車身份認證和安全信任體係,推動密碼技術深入應用,加強車載信息係統、服務平台及關鍵電子零部件安全檢測,強化新能源汽車數據分級分類和合規應用管理,完善風險評估、預警監測、應急響應機製,保障“車端—傳輸管網—雲端”各環節信息安全。
第四節 加強標準對接與數據共享
建立新能源汽車與相關產業融合發展的綜合標準體係,明確車用操作係統、車用基礎地圖、車樁信息共享、雲控基礎平台等技術接口標準。建立跨行業、跨領域的綜合大數據平台,促進各類數據共建共享與互聯互通。

第六章 完善基礎設施體係
第一節 大力推動充換電網絡建設
加快充換電基礎設施建設。科學布局充換電基礎設施,加強與城鄉建設規劃、電網規劃及物業管理、城市停車等的統籌協調。依托“互聯網+”智慧能源,提升智能化水平,積極推廣智能有序慢充為主、應急快充為輔的居民區充電服務模式,加快形成適度超前、快充為主、慢充為輔的高速公路和城鄉公共充電網絡,鼓勵開展換電模式應用,加強智能有序充電、大功率充電、無線充電等新型充電技術研發,提高充電便利性和產品可靠性。
提升充電基礎設施服務水平。引導企業聯合建立充電設施運營服務平台,實現互聯互通、信息共享與統一結算。加強充電設備與配電係統安全監測預警等技術研發,規範無線充電設施電磁頻譜使用,提高充電設施安全性、一致性、可靠性,提升服務保障水平。
鼓勵商業模式創新。結合老舊小區改造、城市更新等工作,引導多方聯合開展充電設施建設運營,支持居民區多車一樁、臨近車位共享等合作模式發展。鼓勵充電場站與商業地產相結合,建設停車充電一體化服務設施,提升公共場所充電服務能力,拓展增值服務。完善充電設施保險製度,降低企業運營和用戶使用風險。
第二節 協調推動智能路網設施建設
推進新一代無線通信網絡建設,加快基於蜂窩通信技術的車輛與車外其他設備間的無線通信(C—V2X)標準製定和技術升級。推進交通標誌標識等道路基礎設施數字化改造升級,加強交通信號燈、交通標誌標線、通信設施、智能路側設備、車載終端之間的智能互聯,推進城市道路基礎設施智能化建設改造相關標準製定和管理平台建設。加快差分基站建設,推動北鬥等衛星導航係統在高精度定位領域應用。
第三節 有序推進氫燃料供給體係建設
提高氫燃料製儲運經濟性。因地製宜開展工業副產氫及可再生能源製氫技術應用,加快推進先進適用儲氫材料產業化。開展高壓氣態、深冷氣態、低溫液態及固態等多種形式儲運技術示範應用,探索建設氫燃料運輸管道,逐步降低氫燃料儲運成本。健全氫燃料製儲運、加注等標準體係。加強氫燃料安全研究,強化全鏈條安全監管。
推進加氫基礎設施建設。建立完善加氫基礎設施的管理規範。引導企業根據氫燃料供給、消費需求等合理布局加氫基礎設施,提升安全運行水平。支持利用現有場地和設施,開展油、氣、氫、電綜合供給服務。

第七章 深化開放合作
第一節 擴大開放和交流合作
加強與國際通行經貿規則對接,全麵實行準入前國民待遇加負麵清單管理製度,對新能源市場主體一視同仁,建設市場化、法治化、國際化營商環境。發揮多雙邊合作機製、高層對話機製作用,支持國內外企業、科研院所、行業機構開展研發設計、貿易投資、基礎設施、技術標準、人才培訓等領域的交流合作。積極參與國際規則和標準製定,促進形成開放、透明、包容的新能源汽車國際化市場環境,打造國際合作新平台,增添共同發展新動力。
第二節 加快融入全球價值鏈
引導企業製定國際化發展戰略,不斷提高國際競爭能力,加大國際市場開拓力度,推動產業合作由生產製造環節向技術研發、市場營銷等全鏈條延伸。鼓勵企業充分利用境內外資金,建立國際化消費信貸體係。支持企業建立國際營銷服務網絡,在重點市場共建海外倉儲和售後服務中心等服務平台。健全法律谘詢、檢測認證、人才培訓等服務保障體係,引導企業規範海外經營行為,提升合規管理水平。
第八章 保障措施
第一節 深化行業管理改革
深入推進“放管服”改革,進一步放寬市場準入,實施包容審慎監管,促進新業態、新模式健康有序發展。完善企業平均燃料消耗量與新能源汽車積分並行管理辦法,有效承接財政補貼政策,研究建立與碳交易市場銜接機製。加強事中事後監管,夯實地方主體責任,遏製盲目上馬新能源汽車整車製造項目等亂象。推動完善道路機動車輛生產管理相關法規,建立健全僵屍企業退出機製,加強企業準入條件保持情況監督檢查,促進優勝劣汰。充分發揮市場機製作用,支持優勢企業兼並重組、做大做強,進一步提高產業集中度。
第二節 健全政策法規體係
落實新能源汽車相關稅收優惠政策,優化分類交通管理及金融服務等措施。推動充換電、加氫等基礎設施科學布局、加快建設,對作為公共設施的充電樁建設給予財政支持。破除地方保護,建立統一開放公平市場體係。鼓勵地方政府加大對公共服務、共享出行等領域車輛運營的支持力度,給予新能源汽車停車、充電等優惠政策。2021年起,國家生態文明試驗區、大氣汙染防治重點區域的公共領域新增或更新公交、出租、物流配送等車輛中新能源汽車比例不低於80%。製定將新能源汽車研發投入納入國有企業考核體係的具體辦法。加快完善適應智能網聯汽車發展要求的道路交通、事故責任、數據使用等政策法規。加快推動動力電池回收利用立法。
第三節 加強人才隊伍建設
加快建立適應新能源汽車與相關產業融合發展需要的人才培養機製,編製行業緊缺人才目錄,優化汽車電動化、網聯化、智能化領域學科布局,引導高等院校、科研院所、企業加大國際化人才引進和培養力度。弘揚企業家精神與工匠精神,樹立正向激勵導向,實行股權、期權等多元化激勵措施。
第四節 強化知識產權保護
深入實施國家知識產權戰略,鼓勵科研人員開發新能源汽車領域高價值核心知識產權成果。嚴格執行知識產權保護製度,加大對侵權行為的執法力度。構建新能源汽車知識產權運營服務體係,加強專利運用轉化平台建設,建立互利共享、合作共贏的專利運營模式。
第五節 加強組織協同
充分發揮節能與新能源汽車產業發展部際聯席會議製度和地方協調機製作用,強化部門協同和上下聯動,製定年度工作計劃和部門任務分工,加強新能源汽車與能源、交通、信息通信等行業在政策規劃、標準法規等方麵的統籌,抓緊抓實抓細規劃確定的重大任務和重點工作。各有關部門要圍繞規劃目標任務,根據職能分工製定本部門工作計劃和配套政策措施。各地區要結合本地實際切實抓好落實,優化產業布局,避免重複建設。行業組織要充分發揮連接企業與政府的橋梁作用,協調組建行業跨界交流協作平台。工業和信息化部要會同有關部門深入調查研究,加強跟蹤指導,推動規劃順利實施。