


序 言
“十三五”時期(2016年—2020年),是我國全麵建成小康社會的決勝階段,是北京深入落實“四個中心”城市戰略定位、加快建設國際一流和諧宜居之都的關鍵階段,也是房山全麵貫徹京津冀協同發展國家戰略,牢牢堅持首都城市戰略定位,進一步深化“三化兩區”發展戰略和“一區一城”新房山發展思路,適應發展新常態,實現發展新轉型,譜寫“新城新業新生活”房山夢新篇章的關鍵時期。
《北京市房山區國民經濟和社會發展第十三個五年規劃綱要》(以下簡稱《規劃綱要》)主要體現房山區委、區政府的施政方針和戰略意圖,明確房山區“十三五”時期發展的戰略目標、重點任務和發展路徑,是指導全區國民經濟和社會發展的重要依據,是全區人民共同奮鬥的行動綱領。
本《規劃綱要》編製的主要依據是《中共中央關於製定國民經濟和社會發展第十三個五年規劃的建議》、《中共北京市委北京市人民政府關於貫徹<京津冀協同發展規劃綱要>的意見》、《中共北京市委關於製定北京市國民經濟和社會發展第十三個五年規劃的建議》、《中共北京市房山區委關於製定房山區國民經濟和社會發展第十三個五年規劃的建議》。
第一篇 “十二五”規劃執行情況和“十三五”時期發展環境
第一章 “一區一城”新房山建設取得實質性進展
“十二五”時期是房山發展曆程中極不平凡的五年。麵對錯綜複雜的形勢和艱巨繁重的任務,在市委、市政府的正確領導下,全區廣大幹部群眾開拓創新,攻堅克難,有效應對國際金融危機影響、產業結構深度調整等多重挑戰,緊扣“一區一城”發展定位,以新型城市化為第一拉動力,堅持“城業互動、城業並舉”,加快重點功能區建設,積極探索“大項目帶動小城鎮”的發展模式,走出了一條房山特色科學發展之路,“十二五”確定的主要任務圓滿完成。特別是成功抗擊“7·21”特大自然災害,圓滿完成服務保障2015年世界田徑錦標賽、紀念中國人民抗日戰爭暨世界反法西斯戰爭勝利70周年等重大政治任務,高水平舉辦第四屆中國蘭花大會、北京市農民體育健身運動展示周等重大活動,區域綜合實力、對外影響力和美譽度大幅提升,全區經濟社會發生了曆史性變化,在房山發展史上書寫了嶄新篇章。
經濟總量逐步壯大,綜合實力顯著提升。地區生產總值超過550億元,年均增長超過8%,人均地區生產總值超過8500美元;一般公共預算收入年均增長超過12%,順利完成規劃預期目標;全社會固定資產投資高位運行,五年累計超過2400億元,大幅超額完成1500億元的規劃目標;區域稅收快速增長,累計超過980億元;社會消費品零售總額超過230億元,大幅超額完成規劃目標。
產業結構持續優化,轉型升級取得突破。大力推進新型城市化、新型工業化,著力發展高精尖製造業、戰略性新興產業、生產性服務業,轉型成效逐步凸顯。三次產業結構由2010年的“3.9:64:32.1”調整為2015年的“2.6:58.3:39.1”。2015年區屬企業工業產值在全部工業中的占比由2010年的20%上升至39.3%,中央市屬企業占比由2010年的80%下降到60.7%,其中燕化公司占比由2010年的70%以上,下降至60%以下。石化“一業獨大”、燕化“一企獨大”的狀況正逐步改觀。“高精尖”產業發展迅猛,與中關村緊密對接、聯手打造中關村南部創新城,中發展集團全麵接管中關村新興產業前沿技術研究院,並順利投入運營,北京高校大學生創業園入駐良鄉高教園區,優客工場、創新穀、知識產權科技創新園等雙創項目簽約落地,國家級高新技術企業認定數量已達到119家。長安汽車產能釋放,年產值突破百億,九州一軌、奧祥通風等眾多優質項目進展順利。文化創意產業發展勢頭強勁,集聚帶動效應日益明顯。金融業發展取得新突破,恒通科技、河山管業成功上市,各類金融機構不斷豐富,北京基金小鎮入駐機構超過50家,管理資產規模超千億元,“北京互聯網金融安全示範產業園”項目落地。積極通過PPP模式、政府購買服務、創投基金等方式,拓寬社會資本投資渠道。成立房山金融商會,構建銀政企溝通橋梁。旅遊業升級步伐加快,通過轉變旅遊發展方式,旅遊經濟指標穩步提升。中國房山世界地質公園博物館、霞雲嶺四馬台村、紅酒莊園等一批新興旅遊品牌促進房山旅遊品質提升。
創新格局加快構建,功能區建設日趨成熟。房山中央休閑購物區(CSD)現代服務產業集群建設取得新成效,奧特萊斯旗艦中心、中糧萬科半島廣場銷售火爆,成功舉辦第四屆中國蘭花大會。北京高端製造業基地產業聚集效應日漸明顯,企業總數達19家,投產企業7家,年產值和稅收分別超過150億元和10億元。北京石化新材料產業基地50多個項目建成投產,八億時空液晶顯示材料、53萬噸潤滑油搬遷項目穩步推進。中國房山世界地質公園順利通過聯合國教科文組織2014年再評估,在亞太地質公園網絡中發揮了核心作用,並引領了全球世界地質公園網絡的發展。地質公園建設在保護生態環境與地質遺跡,促進西部山區轉型與發展,提升景區品味與市民素質等方麵日益顯現出良好的綜合效益。地質公園博物館被評為北京首批科教旅遊示範單位,北京文化矽穀、雲居寺文化景區等項目進展順利。北京農業生態穀引進一批重大項目,中糧智慧農場建成開園,7大板塊集成了27項行業領先技術,走在了國內科技農業發展的前列。長陽科技園、海聚基地、物流基地等功能區也充分發揮各自優勢,呈現出高精尖發展態勢。
新城建設穩步推進,城鄉麵貌日新月異。加快推進新城、特色小城鎮和魅力鄉村建設,推進城鄉一體化進程,現代休閑特色和生態宜居魅力日益彰顯。城市化率顯著提升,超過70%。以長陽半島為核心的新城示範區建設成效明顯,已經成為首都最具活力和吸引力的城市板塊之一。大力促進新城規劃落實,良鄉、燕房兩大新城加速推進、協調發展,深入開展棚戶區和城鄉結合部改造,北部山區人口遷移、良鄉新型城鎮化示範區等項目進展順利。重大交通基礎設施建設加快,軌道交通房山線、燕房線、京石二通道、京良路等重大交通設施不斷健全;城鄉公交線路日益完善,形成快捷有序的城鄉公交客運網絡,合理解決軌道交通最後一公裏出行問題;推廣自行車慢行係統建設,投入使用3000輛公共自行車。新城環境不斷美化,重點大街、重點區域環境整治全麵開展,新城濱水森林公園建成開園,城市綜合承載力和城市形象明顯提升。全麵開展新農村建設,大力發展都市型現代農業,突出民生工程,促進經濟發展方式轉變和傳統農村社會結構轉型,持續實施“五項工程”、“三起來”等工程,極大提升了村容村貌,提高了農民幸福指數。建立城鄉統一的社會保障製度,完善公共服務體係,湧現出一批重點小城鎮和韓村河、四馬台、龍門台、曉幼營等一批新型農村社區,進一步推動了城鄉體製融合。
民生保障持續改善,社會事業全麵進步。全區就業形勢穩中向好,城鎮登記失業率始終控製在4%以內;城鄉居民收入持續較快增長,人民生活水平穩步提高,城鎮居民人均可支配收入和農村居民人均純收入年均增長均超過10%;社會保險覆蓋麵逐年擴大,保障水平穩中有升。社會管理模式日趨完善,社會治理取得新進展,以大數據為支撐,建立基礎信息數據庫,初步建成網格化社會服務管理係統,積極培育專業性社會組織。公共服務資源規模和質量不斷提升,教育綜合實力顯著增強,通過名校辦分校等方式引入北京四幼、北京小學、黃城根小學、北京四中等優質教育資源,積極推進教師進修學校、少年宮等項目。醫療衛生體係日益完善,每千常住人口擁有衛生技術人員8人,超額完成規劃目標,良鄉醫院成功晉升三級,區中醫院被評為三甲中醫院,引入武警總醫院。成功舉辦國際長走大會等一係列群眾性賽事和體育文化周等活動,良鄉體育中心二期已投入使用。以功能疏解帶動人口疏解,不斷加強人口調控,2015年全區常住人口104.6萬人,其中常住外來人口27.4萬人。
生態環境建設卓有成效,居民生活品質大幅提升。“山區綠屏、平原綠網、城市綠景”三大體係建設不斷加強,建設西南綠色生態屏障,實施京津風沙源治理、太行山綠化、彩葉工程等重點綠化工程;大規模實施平原造林,城市綠化覆蓋率和森林覆蓋率均提前達標;提升城市綠色景觀,建設一批精品公園綠地,推進一批城市綠蔭工程;長溝國家泉水濕地公園、琉璃河濕地公園、青龍湖森林公園等項目有序開展,中小河道治理等重點工程持續推進,天開花海入選“中國美麗田園”,韓村河村被評為“全國美麗鄉村”,全區生態環境治理取得明顯成效。嚴格落實北京清潔空氣行動計劃,二氧化硫、氮氧化物排放量大幅下降;實施水環境綜合治理,加強對水環境和汙染源的監管力度,水環境持續改善;再生水利用率、生活垃圾無害化處理率大幅提升。2013年順利通過國家衛生區複審。深入實施產業結構優化減排,全麵清退疏解不符合首都城市功能定位的產業,切實加大環境綜合整治。積極推進壓減燃煤和清潔能源建設,擴大煤改電、煤改氣覆蓋範圍,統籌推進全區節能減碳工作,萬元地區生產總值能耗下降到1.7噸標煤以下,市政府下達的“十二五”節能目標提前兩年完成。
文化建設成果豐碩,城市文明程度持續提升。公共文化事業加快繁榮,精神文明建設深入民心。公共文化設施加快推進,文化陣地建設得到鞏固和提高,以基層特別是農村為重點,建立覆蓋區、鄉、村三級的公共文化服務體係框架,實現數字影院、益民書屋、農村文化活動室、文化資源共享工程全覆蓋,廣播電視、網絡實現“村村通”。精神文明建設突出貫徹“一個主線”,抓好“五個到位”,實現“五個提升”,社會主義核心價值體係建設不斷推進,城鄉文明程度顯著提高,人文環境更加優化,社會凝聚力、特色文化感召力和人民群眾創造力顯著增強。積極運用微博、微信等新平台,講好房山故事、傳遞房山聲音,房山對外影響力和美譽度大幅提升。廣大人民群眾積極參與“北京榜樣”、“身邊好人”、“綠色出行”、“清潔空氣、藍天行動”等係列活動,廣泛傳頌“十大道德標兵”、“百名道德模範”、“千戶文明示範家庭”、“萬名文明之星”等先進事跡,以“微動畫”、公益廣告等形式,宣揚了一大批道德典型,群眾性精神文明創建活動蓬勃開展。
體製改革紮實推進,發展環境持續改善。深化醫藥衛生體製改革,積極推進房山區第一醫院公立醫院改革試點,擴大總額預付試點,加強區域醫療聯合體建設,實施城鄉居民大病保險。全麵開展區域協同發展領域改革工作,推進京津冀協同政策落實及項目對接。對口幫扶、南水北調對口協作有序推進。農村配套改革持續深入,累計完成453個村的農村集體經濟產權製度改革,集體土地所有權確權登記頒證全部完成,集體建設用地使用權確權登記頒證啟動。建設服務型法治政府,健全依法行政領導機構,形成了黨政結合、齊抓共管、依法行政的良好態勢。深化行政審批製度改革,精簡行政審批事項,實施行政審批一站式全程辦事代理製,籌建綜合行政服務中心,實行“前台受理、後台辦理、限時辦完、一地辦結”的一條龍運行模式,加強行政執法規範化,不斷提升政府執行力。推進以政府信息公開為核心的政務公開,提高執行權力運行透明度,連續三年被市政府辦公廳評為全市政府信息公開優秀等級。安全生產形勢持續好轉,應急管理組織及預案體製不斷完善。
萬眾一心抗洪救災,眾誌成城重建家園。2012年7月21日,房山區遭受了建國以來罕見的特大暴雨、山洪、泥石流侵襲,造成了人員和財產的重大損失。災情發生後,全區堅持以人為本、生命至上,第一時間發出災害預警預報、轉移受災群眾和組織搶險救援,最大限度保證了人民群眾生命財產安全,把災害損失降到了最低程度。迅速開展災後恢複重建,修複和翻建水毀房屋,組織完成縣級以上道路和城鄉受損供水管線修複,實施水工建築水毀修複、災後河道應急修複等工程,全麵開展河道拆違清障和中小河道治理,啟動地質災害隱患點排查整治,啟動永久避險安置房建設,提前實施山區人口遷移閻村二期和良鄉、青龍湖安置項目,完成山區險戶搬遷。全麵打贏了搶險救災和善後維穩工作攻堅戰。
尤為重要的是,習近平總書記視察北京發表重要講話以來,全區把貫徹落實中央精神、市委要求和房山實際相結合,立足融入京津冀協同發展大局,從房山發展階段性特征出發,不斷總結發展規律性認識,邊學邊幹,邊總結邊提升,逐步走出了一條具有房山特色的新路子,探索形成了一係列新理念、新模式、新舉措,“三化兩區”發展思路不斷深化,“一區一城”功能定位逐步落實,產業轉型、城市轉型、社會轉型等各方麵工作有序鋪開,全區呈現出高精尖要素加速聚集、社會事業蓬勃發展的良好態勢,曆史性地拉開了房山區第三次轉型的序幕,推動房山發展踏上了新的征程。
第二章 房山發展迎來重大曆史機遇
“十三五”時期是房山深入落實首都城市戰略定位、全麵融入京津冀協同發展、加快第三次轉型的關鍵時期。房山進入產業轉型的攻堅期,城市轉型的加速期,社會轉型的特殊期,麵臨重大機遇和嚴峻挑戰,總體上仍處於大有可為的重要戰略機遇期。
一、新趨勢新要求
“十三五”時期是全球經濟複蘇和調整期,我國“四個全麵”戰略布局和五大發展理念深入實施期,京津冀協同發展等國家戰略對區域格局產生新的影響,首都“四個中心”建設深入推進,新時期房山區發展呈現新的階段性特征和要求。
新常態下創新成為引領發展第一動力。受國際金融危機深層次影響持續、全球經濟貿易增長乏力和我國投資消費需求增長放緩、部分行業產能過剩嚴重等因素影響,我國經濟發展進入新常態,呈現出速度變化、結構優化、動力轉換三大特點。我國發展重要戰略機遇期,正在由原來加快發展速度的機遇轉變為加快經濟發展方式轉變的機遇,正在由原來規模快速擴張的機遇轉變為提高發展質量和效益的機遇,經濟長期向好基本麵沒有變,經濟結構調整優化的前進態勢沒有變。新常態下創新被擺到發展全局的核心位置。隨著信息革命的深化,互聯網、大數據等新業態正以前所未有的廣度和深度引發形成新的生產方式、商業模式和增長空間,以工業4.0、智能製造等為代表的新一輪科技革命和產業變革蓄勢待發。新常態在北京表現得更為突出和明顯。房山必須及時跟上新常態,把握發展大邏輯,敏銳捕捉新常態下的新機遇,實施創新驅動,加強科技創新部署,推動科技強區戰略,加快打造大眾創業、萬眾創新新引擎,促進產業轉型、城市轉型、社會轉型,努力走出一條具有房山特色的全麵轉型發展之路。
“四個全麵”、“五位一體”和“五大發展理念”成為區域發展基本遵循。中央提出了全麵建成小康社會、全麵深化改革、全麵依法治國、全麵從嚴治黨的戰略布局,提出了經濟建設、文化建設、社會建設、政治建設、生態建設“五位一體”的建設格局,提出了創新發展、協調發展、綠色發展、開放發展、共享發展“五大發展理念”。這些都要求首都發揮首善之區的示範作用。房山區作為首都重點發展新區,必須深入貫徹“四個全麵”戰略布局;必須把生態文明建設放在更加突出位置,融入經濟建設、政治建設、文化建設、社會建設各方麵和全過程,努力建設美麗房山;必須以五大發展理念引領發展定位、發展思路和發展重點。
“四個中心、一個之都”新定位成為首都發展根本依據。北京把落實首都城市戰略定位、建設國際一流的和諧宜居之都作為主線,正在全力推進疏解非首都功能、治理“大城市病”、提升首都核心功能、實施創新驅動發展等重大戰略任務,下大力氣解決發展方式轉變、提高城市品質、補齊發展短板、城鄉結合部整治等一係列重點難點問題。作為北京西南門戶,房山區處於京保石發展軸橋頭堡,扼守北京平原西部,是中心城區疏解非首都功能、產業向南部轉移的重要通道,在“四個中心,一個之都”定位目標指引下必將發揮京津冀重要樞紐節點和輻射帶動作用。
二、新機遇新挑戰
未來五年,房山區發展麵臨新的重大機遇和一係列有利條件。
京津冀協同發展為房山全麵轉型發展提供重大戰略支撐。京津冀協同發展戰略為房山帶來曆史性的重大戰略機遇。房山既屬於京津冀協同發展中“一核”、“雙城”的重要節點,更是“三軸”、“四區”中京保石發展軸和中部核心功能區、西北部生態涵養區的重要組成部分,特別是作為京保石發展軸的戰略起點,房山是連接京津冀的重要樞紐。在京津冀協同和北京有序疏解非首都功能、調整優化城市區域功能布局的關鍵時期,房山區作為首都西南門戶樞紐、城市發展新區和生態涵養區,將成為中心城區先進生產要素和功能疏解的重要承接地,有利於房山引入研發創新等新興產業和優質教育、醫療等公共服務資源,推動產業轉型和提升人居環境。同時,房山也是北京向周邊地區輻射的門戶和橋梁,在新一輪發展中,房山區完全可以通過深化區域合作機製,積極與保定、涿州、高碑店、石家莊等地進行戰略合作,共建京保石發展軸,以科技創新成果轉化平台為引領打造跨區域全產業鏈。
中關村國家自主創新示範區的全球影響力逐步擴大。建設具有全球影響力的科技創新中心和高科技產業基地,是中關村自主創新示範區在新時期的發展目標。房山區具備京南地區最豐富的科研創新資源和較為雄厚的產業基礎,通過與中關村自主創新示範區深入合作,共建中關村南部創新城,可望成為高精尖產業和科技資源向河北孵化和輻射的新樞紐。
北京新機場建設將帶動京南地區加速發展。北京會議會展年需求量極大,目前北京大型會議、展覽中心都集中在首都機場方向,房山區具備世界級的文化資源和京南地區最為多樣的生態資源,可以通過緊緊把握北京建設國際交往中心和北京新機場的重要機遇,打造京南地區重要的商務會展和休閑旅遊集聚區。此外,房山區的琉璃河、長陽等地區距空港30公裏左右,適合發展都市型產業、現代服務業、居住、商業和文化休閑產業,作為空港經濟擴散輻射的外圍產業。
國家新型城鎮化綜合試點、國家生態保護與建設示範區建設帶來重大契機。房山被正式確定為國家新型城鎮化綜合試點地區,同時被批準為國家生態保護與建設示範區。兩大國家級試點與示範,將為房山加快城市化進程、率先形成城鄉一體化新格局,特別是為促進農民市民化、推動產城融合、提高土地利用效率、帶動新農村建設提供不竭動力;為加強生態建設、推進生態保護與建設製度和政策創新、強化首都西南生態屏障的重要地位提供強大支撐。
與此同時,國際金融危機深層次影響依然存在,國內經濟下行壓力加大,京津冀各地區競相發展態勢日趨激烈,房山經濟總量不大、產業結構不優的發展實際沒有變,底子薄、基礎差、欠賬多的基本區情沒有變。需要关键词2增強憂患意識,冷靜觀察、沉著應對,並集中力量解決好製約和影響房山區科學發展的不平衡、不協調、不可持續問題。
經濟結構仍然較單一,新興產業尚處於加速培育時期。石油化工相關的基礎與新材料產業仍占據房山區工業總產值的70%左右。以汽車及交通裝備製造、生物醫藥為代表的新興產業增長迅速,但尚處於加速培育期。隨著新城新區建設的不斷完善,房地產業逐步成長為支柱產業,但在建設用地紅線約束、北京疏解非首都功能背景下,石化產業和房地產業發展都麵臨一定壓力。
平原地區人口快速增長,城市建設管理與公共服務水平仍待提升。隨著全區人口規模不斷擴張,尤其是長陽、竇店、閻村和城關等平原街道(鄉鎮)人口增長迅速,逐漸出現“城市病”苗頭,資源環境壓力加大,公共服務和社會治理任務加重,對城市管理水平、城市安全保障、應急協調帶來挑戰。目前,部分鄉鎮服務設施配置標準較低,優質公共服務資源短缺矛盾已開始凸顯。全區整體城市品位不高,城市精細化管理水平不夠,同時全區戶籍人口城鎮化率仍明顯低於全市平均水平,城鎮化進程需進一步加快。
生態空間建設和維育力度仍需提升,大氣與水汙染現象仍然存在。生態環境修複任務艱巨,生態空間總量不足、生態資源分布不均等問題仍然存在,平原造林和生態維育需要進一步加強,水土流失、能源消費結構不夠合理、汙水處理設施相對滯後等亟需改變。
土地利用方式較為粗放,職住分離等現象逐漸凸顯。長期以來全區土地利用方式較粗放,效率較低,人均城鄉建設用地麵積遠高於國家標準和全市平均水平。由於就業崗位分布不均與房價落差,良鄉、長陽等鄰近城區、交通條件較好地區吸引大量城區人口購房,產業發展相對不足,職住平衡、產城融合需要大力加強。
綜合分析,房山發展處於大有可為的重要戰略機遇期乃至黃金機遇期,既要如期實現全麵建成小康社會目標,也要作為城六區功能和人口疏解的主要承接地之一,全力承接中心城區功能人口疏解、積極承載首都新增功能要素、有序疏解非首都功能。关键词2必須準確把握戰略機遇期內涵的深刻變化,準確把握我區發展的階段性特征,切實增強機遇意識、憂患意識、責任意識,充分利用一切有利條件,積極解決突出矛盾和問題,加快全麵轉型發展。
第三章 打造京保石發展軸橋頭堡
一、指導思想與基本要求
“十三五”時期房山區經濟社會發展的指導思想:高舉中國特色社會主義偉大旗幟,深入貫徹習近平總書記係列重要講話和對北京工作的重要指示精神,堅持“四個全麵”戰略布局,堅持“創新、協調、綠色、開放、共享”的發展理念,全麵融入京津冀協同發展大局,主動適應經濟發展新常態,緊緊圍繞首都城市戰略新定位,深化生態宜居示範區和中關村南部創新城功能定位,以提高發展質量和效益為中心,以推進供給側結構性改革、促進全麵轉型發展為主線,把生態文明大旗舉得更高,加快新舊發展動能接續轉換,統籌推進經濟、政治、文化、社會、生態文明和黨的建設,奮力打造京保石發展軸橋頭堡,努力為首都率先全麵建成小康社會、建設國際一流的和諧宜居之都貢獻力量。
推動“十三五”時期全區經濟社會發展,必須遵循堅持人民主體地位、堅持科學發展、堅持深化改革、堅持依法治國、堅持統籌國內國際兩個大局、堅持黨的領導等重大原則;必須把“創新、協調、綠色、開放、共享”的發展理念貫穿轉型發展全過程和各領域,以發展理念轉變引領發展方式轉變,以發展方式轉變推動全區轉型發展,努力走出一條符合首都要求,具有房山特色的科學發展之路。
基本要求是:
——大力強化首都核心功能。牢牢把握首都城市戰略定位,堅持有所為、有所不為,使全區經濟社會發展更好服務首都城市戰略定位,在不斷強化首都核心功能中推動全麵轉型。堅決退出不符合首都功能定位產業,全力承接高精尖,在處理好人口資源環境矛盾的同時,承擔起中心城區功能人口承接的職責,使首都核心區外溢功能要素留在房山,更好地實現房山轉型發展,提升經濟發展質量,實現新型工業化、信息化、城鎮化、農業現代化同步發展。
——大力強化生態文明。高舉生態大旗,把生態文明建設放在全區發展更加突出的位置,用綠色把城市隔離,用水係把城市連通,實現城在林中、路在綠中、人在景中,讓生態環境優勢成為打造高精尖、承接首都核心功能的最大王牌。實行最嚴格的生態環境保護,構建科學合理的城市化格局、農業發展格局、生態格局。推動低碳循環發展,牢固樹立節約集約循環利用的資源觀,推動優勢資源利用集約化、高效化,緊缺資源利用減量化、涵養化。加大環境治理力度,深入實施大氣、水、土壤汙染防治行動計劃。深入推進礦山生態修複和造林綠化,建設國家公園,築牢首都西南生態屏障。
——大力強化創新驅動。把創新擺在全區發展全局的核心位置,加快推進科技創新、文化創新、製度創新等各方麵創新。深入實施創新驅動戰略,充分利用北京市作為全國科技創新中心的帶動作用,與中關村深入對接,全力建設中關村南部創新城。積極推動大眾創業、萬眾創新,擴大有效供給,推動新產業、新業態蓬勃發展。全麵深化改革,加快形成有利於創新發展的市場環境、投融資體製、產權製度、人才培養引進使用機製,深入推進簡政放權、優化政務環境、提高政府效能,充分發揮市場在資源配置中的決定性作用,同時更好發揮政府作用。
——大力推動協同發展。緊緊把握北京在京津冀協同發展中的核心地位,充分發揮房山區的比較優勢,與保定、涿州等周邊市區縣協同推動區域生產力布局優化,推動錯位發展與融合發展,創新合作模式與利益分享機製,推動把京保石發展軸打造為產業協同發展和城鎮聚集示範軸。推動城鄉協同發展,推動平原、淺山區和山區協同發展,健全城鄉發展一體化體製機製,促進城鎮公共服務向農村和山區延伸。推動物質文明和精神文明協同發展,加快文化強區建設。
——大力加強城市建設治理。統籌城鎮規劃、建設和管理,統籌地上與地下、平原與山區、常態與應急,大力提升城市規劃建設和精細化智能化管理水平。推進依法治區,堅持黨的領導、人民當家作主、依法治國有機統一,堅持維護人民群眾利益和維護司法權威有機統一,充分發揚社會主義民主,健全社會主義法製,嚴格規範行政執法行為,加快推進城市治理的標準化、規範化、精細化,嚴格做到依法行政、依法治理。深入開展法製教育,加快推進誠信體係建設,形成全社會依法共融、和諧共進的製度環境。
——大力增進民生福祉。堅持以人民為中心的發展思想,堅持發展為了人民、發展依靠人民、發展成果由人民共享,使全區人民在共建共享發展中有更多獲得感,增強發展動力。深入推進以人為核心的新型城市化,千方百計保障農民利益,讓農民真正融入城鎮,成為市民。著力加強以保障和改善民生為重點的社會建設,增加公共服務供給,提高教育質量,促進就業創業,縮小收入差距,完善社會保障製度,推進健康房山建設,落實人口政策,加強人口調控,創新社會管理模式,不斷提高人民群眾生活質量和滿意度,促進社會公平正義和人的全麵發展。
二、發展目標
“十三五”時期房山區發展的總目標是:打造京保石發展軸橋頭堡。把房山打造為京保石發展軸橋頭堡,是房山區全麵融入京津冀協同發展的必然要求,是承接首都核心功能、帶動周邊區域發展的必然選擇,是實現房山區全麵轉型的有效途徑,是京保石發展軸沿線各地的高度共識。要全麵提升“內承外聯”功能,對內成為承接市區功能外溢的主要承載地之一,對外成為麵向北京新機場、輻射拉動周邊河北省地區發展的重要樞紐節點,在產業發展、基礎設施、旅遊生態等方麵實現協同發展,橋頭堡引領作用切實發揮,把京保石發展軸打造成為京津冀世界級城市群“三軸”中的示範軸。
“十三五”時期房山區發展的主要目標是:首都核心功能不斷強化,“郊區病”、“山區病”得到有效解決,實現從京郊區縣到區域樞紐節點、從資源產業基地到區域創新中心、從生態屏障到生態休閑文化勝地“三個轉變”, 產業轉型、城市轉型、社會轉型取得重大進展,人民生活水平和質量進一步提高,全麵建成小康社會任務圓滿完成,加快邁向高收入地區行列,生態宜居示範區全域推進,中關村南部創新城加速崛起,京保石發展軸橋頭堡地位凸顯。
——經濟發展質量顯著提高。經濟運行保持在合理區間,“十三五”期間地區生產總值年均增長7%,到2020年實現地區生產總值比2010年翻一番,一般公共預算收入年均增長7%左右。經濟結構顯著優化,不符合首都城市功能定位的產業有序清退疏解,金融、文化等新興業態不斷壯大,服務業比重達到50%左右,重點功能區發展質量和支撐作用進一步加強。投資效率和企業效益明顯提升,消費對經濟增長貢獻加大,單位土地產出效率和全社會勞動生產率顯著提高。創新驅動水平加快提升,全社會研發經費支出占全區生產總值比例達到3%左右,每萬人口有效發明專利擁有量達到10件,創新創業氛圍日益濃厚。區域經濟發展的穩定性、可持續性穩步提高。
——地區綜合承載力顯著增強。首都核心功能不斷強化,“城市病”、“郊區病”、“山區病”得到有效解決,城市形象、城市品質大幅提升,城市服務管理更加人性化、精細化,城市運營保障能力進一步增強,城鄉一體化取得重大進展,農村和山區發展邁上新台階,城鄉麵貌發生顯著變化,戶籍人口城市化率達到62%以上,全區常住人口控製在130萬人以內。
——城鄉居民生活顯著改善。社會主義核心價值觀更加深入人心,房山文化魅力更加彰顯,曆史文化與當代新文化交相輝映,文化產業和文化事業繁榮發展,群眾道德素質、科學素質、健康素質和文明程度進一步提高。覆蓋城鄉居民的公共服務體係和社會保障體係不斷完善,與廣大群眾息息相關的就業、就醫、就學和住房條件大為改善,困難群眾生活得到有效保障,城鄉居民人均可支配收入年均增長7%,到2020年實現城鄉居民人均收入比2010年翻一番。社會治理體製更加完善,社會更加和諧穩定。
——生態宜居水平顯著提升。城市宜居性進一步提高,全社會生產方式、生活方式更加綠色、低碳。萬元地區生產總值能耗和二氧化碳排放降幅達到市級要求,萬元地區生產總值水耗下降15%以上,細顆粒物(PM2.5)濃度降幅達到市級要求,汙水處理率顯著提升,主要河道生態係統逐步恢複,山水林田園生態空間布局更加優化,首都西南生態屏障作用進一步增強,居民宜居宜憩和生態休閑需求得到充分滿足。
——各方麵體製機製改革顯著深化。改革氛圍更加濃厚,束縛轉型發展的體製機製障礙進一步破除,市場決定性作用充分發揮,社會發展活力進一步釋放,公共服務、城鄉一體化、國有企業、投融資等方麵改革取得實質性突破,政府職能加快轉變,法治政府基本建成,人民民主更加健全,黨的建設製度化水平顯著提升,區域治理體係和治理能力現代化取得重大進展。開放包容氛圍更加濃厚,實現與周邊地區對接合作、互動互補,區域國際化水平顯著提升。

第二篇 功能定位與空間布局
第一章 功能定位
根據國家對北京市戰略定位要求,“十三五”期間,房山把加快發展轉型、融入京津冀協同發展進程放在核心位置,按照首都建設“四個中心、一個之都”的戰略部署,深化豐富“一區一城”定位,充實內涵,適應新常態,融入京津冀,依托中關村,全麵推進經濟、政治、社會、文化、生態文明建設,將房山區建設成為生態宜居示範區、中關村南部創新城。這兩大功能定位,是在房山區“十二五”“首都高端製造業新區和現代生態休閑新城”兩大功能定位基礎上的進一步豐富和發展,是適應首都新定位和新目標的升華,是引領房山未來發展的旗幟和形象。
一、生態宜居示範區
習近平總書記指出:“綠水青山就是金山銀山。”郭金龍書記考察房山時強調:“宜居是城市的生命力所在,不僅生態環境要宜居,生產方式、生活方式也要宜居。”從一定意義上說,房山最大的優勢就是有山有水有生態。近幾年來,全區下大力氣拆違建、治河道、建公園,目的就是打造好的環境、提升城市宜居性、引進好的項目。這一點必須堅定不移地做下去,而且必須要做大文章。客觀地說,房山離生態宜居標準差距還較大,但是全區上下要有追求達到更高目標的雄心壯誌。這既是房山轉型的現實需要,也是著眼於國際一流和諧宜居之都的長遠追求。
“十三五”時期房山建設生態宜居示範區,就是要突出生態建設和疏解退出不符合首都功能定位產業,始終高舉生態文明建設大旗,把生態置於全區城鄉建設的每一個角落,把綠色貫穿產業發展的每一個環節,把低碳融入百姓生活的每一個細節,全麵提升房山生態宜居水平。要打造高品質的生態空間。高標準推進山、水、林、田、園建設,強化水源涵養區和濕地保護,加快建設河流生態廊道,實現河道綜合治理全覆蓋,建設琉璃河濕地公園、青龍湖森林公園等一批大公園,深入推進平原地區綠化,持續實施太行山綠化、京津風沙源治理、礦山生態修複等工程,全力打造環首都國家公園、首都西南生態屏障和京津冀大都市綠化帶;切實加大大氣汙染治理力度,確保PM2.5年均濃度持續下降,努力建設讓群眾看得見山、望得見水、記得住鄉愁的綠色生態新家園。要全力提高城市宜居性。不斷強化首都核心功能,堅決退出疏解不符合首都功能定位產業,大力整治環境,全力承接市區優質資源轉移,加快補齊基礎設施和公共服務配套兩大短板,打造更為宜居的城市生活環境、生產環境;加快建設智慧城市,推動水、電、氣、暖、熱等城市基礎設施智能化升級,不斷提高城市管理精細化水平,讓城市更加人性化、更加便利化;持續開展城鄉環境綜合治理,提升城市綠化覆蓋麵,美化淨化市容市貌,大幅改善城市形象,不斷提高城市宜居品質。要全麵提升山區生態涵養功能。山區是房山提升生態宜居水平的關鍵。要充分發揮山區生態優勢,依托中國房山世界地質公園,加大山區資源整合,切實加大生態涵養保護力度,讓山區生態優勢充分釋放,成為人們向往的好去處。
二、中關村南部創新城
從當今時代發展潮流來看,創新已經成為引領發展的第一動力。適應新一輪科技革命和產業變革,我國推出了“中國製造2025”等一係列重大創新舉措,全力推動大眾創業、萬眾創新。北京正在大力實施創新驅動發展戰略,推出了“北京創造2025”,全力打造全國科技創新中心。科技創新中心是首都“四個中心”中唯一新提出的核心功能,涵蓋一二三產業,是首都未來發展的重要支撐。從房山自身來看,這些年依托中關村,瞄準高精尖,全麵推動創新發展,製定了一係列創新政策,打造了一批眾創平台,引進了一批創新項目,全區創新氛圍更加濃厚、創新態勢更加明顯。這為建設中關村南部創新城創造了條件,也得到了市委、市政府的充分肯定。
建設創新城要突出承接,重點依托中關村新興產業前沿技術研究院、良鄉高教園區等,積極承接各類高精尖創新資源和人才,進一步集聚優質科研、創新和高教資源,建設科教新城,努力成為首都建設國家科技創新中心的戰略支點,帶動高技術製造業和戰略性新興產業發展。建設創新城要以打造三大創新平台高地為重點,全力加快科技創新、金融創新、文化創新,推動房山產業結構大跨步邁向高精尖。建設創新城要以重點功能園區為載體,全麵深化與大企業合作,加快推動產業園區邁向高精尖,全麵提升北京基金小鎮、北京互聯網金融安全示範產業園、良鄉高教園區、北京高端製造業基地、中央休閑購物區(CSD)、中國房山世界地質公園等重點功能區對區域經濟的貢獻度。建設創新城要大力營造一流的創新環境,加快推動中關村政策在房山落地,不斷深化“五個一”保姆式服務,發揮企業創新主體作用和群眾首創精神,充分激發調動全社會創新創業熱情,使房山成為大眾創業、萬眾創新的一片熱土。
第二章 空間布局
根據北京市城市空間優化調整要求及房山區打造京保石發展軸橋頭堡總目標,統籌考慮全區發展呈現出的新態勢,統籌考慮城市布局、產業布局和生態布局,堅持區域經濟互補、主體功能定位清晰的原則,在“十二五”時期“兩軸三帶五園區”的基礎上,構建“三團、三軸、兩區”的空間格局,即“三大城市組團、三條城市發展軸、兩大功能發展區”。
三大城市組團,即長良、燕房、竇店三大城市組團;三條城市發展軸,即城市服務發展軸、科技創新發展軸、新興服務發展軸;兩大功能發展區,即平原核心功能區和山區生態涵養區。
一、三大城市組團
充分發揮長良、竇店、燕房三大城市組團的龍頭帶動作用,成為承擔首都核心功能、承接聚集高精尖要素、引領京保石發展軸發展方向的和諧宜居示範區。
聚焦長良組團,打造國際一流的和諧宜居之都先行區。發揮長陽鎮、拱辰街道、西潞街道等臨近中心城區的優勢,積極主動承接首都核心區符合首都功能定位的優質產業、人才等優質資源的轉移,大力發展樓宇經濟、金融服務、科技教育、現代商貿、互聯網+等城市經濟,打造生態宜居的長良組團。長良組團包括長陽鎮、拱辰街道、西潞街道、閻村鎮等地區。
提質竇店組團,建設中關村科技創新試驗區。發揮長安汽車等大型龍頭企業的集聚效應,加快智能裝備、軌道交通等無汙染高科技產業集聚,完善重點產業鏈,發展循環經濟。注重發揮竇店組團在京保石發展軸上高科技製造業的示範引領作用,向北主動承接中心城區符合首都功能定位的產業疏解,向南對接河北涿州、保定等新興市場,最大限度地實現“北承南聯”的區位價值。推動和建設產城融合、職住平衡典範。竇店組團包括竇店鎮、良鄉鎮。
升級燕房組團,建設轉型發展和業城融合示範區。突出石化新材料科技產業基地的集聚化、融合化、低碳化的發展方向,大力引進高精尖產業,大力發展科技研發服務業,與竇店組團一起構建首都實體經濟發展的前沿陣地,打造高品質城市形象。燕房組團包括燕山街道、城關街道、周口店鎮、石樓鎮等地區。
“十三五”期間,要著力加強三大組團的內部交通組織、功能聯係和整體協作,實現一體化發展。大力加強竇店鎮、閻村鎮等基礎相對薄弱地區的新興功能承接、基礎設施和公共服務設施建設,使之成為新興產業和功能的承載地。
二、三條城市發展軸
三條城市發展軸要以團帶軸、以軸串城,推動高精尖要素向沿線城鎮聚集,打造京保石發展軸總體框架下的城鎮聚集軸和高精尖產業發展軸,帶動京保石發展軸上一小時經濟圈內保定、涿州等區域的聯動發展。城市服務發展軸主要依托軌道交通線,串聯長良組團和燕房組團,連接長陽鎮、閻村鎮、城關街道、燕山街道等城鎮。科技創新發展軸主要依托京港澳高速,串聯長良組團和竇店組團,連接良鄉鎮、竇店鎮、琉璃河鎮等城鎮;城市服務發展軸和科技創新發展軸是房山通過優質服務和先進製造業參與京冀合作和首都功能疏解的重要通道。新興服務發展軸主要依托京昆高速,串聯平原與山區,連接青龍湖鎮、周口店鎮、石樓鎮、韓村河鎮、長溝鎮、大石窩鎮、張坊鎮等城鎮;以青龍湖森林公園建設、長溝北京基金小鎮興起、周口店申辦2018年第42屆世界遺產大會等為契機,打造立足北京、輻射京津冀、放眼全國乃至具有國際影響力的金融、文化、旅遊等產業體係,推動房山努力打造成為京保石發展軸上國際文化交流中心。
三、兩大功能發展區
平原核心功能區包括所有平原地區鄉鎮,是引領京保石發展軸橋頭堡建設、承接首都功能、發展高精尖產業的核心區域,以打造優質產業區和高品質的生活區為目標,增強輻射帶動能力,實現率先發展、聯動發展。山區生態涵養區包括所有山區鄉鎮,是支撐首都西南生態屏障的重點區域,要以中國房山世界地質公園為龍頭,和河北省保定、淶水等市、縣協同推進中國房山世界地質公園一體化進程,共建環首都國家公園,形成京津保生態屏障,構建京津保大旅遊格局。增強生態涵養和旅遊休閑功能,實現綠色發展、特色發展。

第三篇 全力承接集聚高精尖資源
積極把握首都加快城市發展新區建設和城六區高精尖資源疏解的曆史契機,以彌補短板和承接提升為主線,以優化區域空間結構、經濟結構和城市結構為目標,積極承接城六區高精尖產業和公共服務資源,優化提升城市功能,推動全區實現跨越式、高精尖化、轉型升級發展。同時,穩步推進全區非首都功能的疏解轉移工作。
第一章 抓好資源承接和功能提升
一、積極承接優質產業資源
圍繞全區“十三五”重點發展產業,以規劃建設的產業功能區為載體,強化對產業發展關鍵環節、薄弱環節、增值環節等的針對性招商力度,大力承接城六區疏解和外溢的高精尖製造、石化科技、文化創意、金融、健康醫療等優質產業資源,打造科技創新和高精尖產業高地。


積極承接教育醫療資源。推動優質教育和醫療衛生資源均衡布局,重點與位於城六區的高等院校、中職院校和優質中小學等對接、合作,通過部分院係搬遷、辦分校、聯合辦學等模式開展合作。積極承接中心城區優質培訓資源落戶房山。吸引中心城區優質醫療衛生資源,通過整體搬遷、開辦分院、合作辦醫、專科協作、對口支援等方式向房山轉移布局。強化開展遠程診療、派駐專家、交流進修等多種方式的合作,協同共建分級診療體係,共同提升醫療服務水平。

二、積極承接公共服務資源
以建立高品質、便民化的生活服務體係為核心,積極承接城六區專業化、社會化服務資源入區發展,讓城市發展更好地服務人民生活,提升房山區在企業孵化、技術創新、商務服務等方麵的支撐能力,縮小與首都中心城區的發展差距,促進區域均衡發展。


三、積極吸引高精尖人才資源
結合京保石發展軸產業定位,承接高精尖人才和項目來房山創新創業,推動高精尖產業創新發展。承接城六區疏解和外溢的高精尖人才和項目落戶房山,改善房山的產業和人才結構,推動創新發展。積極推動京津冀人才一體化發展,促進產業和人才的合理流動。


四、優化提升城市功能
以創建國家生態保護與建設示範區為契機,堅持生態環境建設與基礎設施建設並重,優化城市空間,塑造城市特色,加快城市功能提檔升級。

第二章 抓好有序疏解和不符合首都功能定位產業退出
以“嚴控增量、疏解存量、疏堵結合”為原則,穩步推進房山區非首都功能的疏解轉移工作。
一、抓好增量控製
嚴控新增不符合首都功能的產業。強化產業政策調控,嚴格執行新增產業禁止限製目錄,嚴把企業登記、項目審批準入關。嚴控新增一般性製造業,不再新增高耗水農業,不再新建和擴建除滿足市民基本需求的零售網點以外的商品交易市場設施,不再新建和擴建未列入規劃的區域性物流中心和批發市場。
二、抓好存量疏解
對不符合首都城市戰略定位的功能和產業,明確負麵清單,采取打擊取締、逐步關閉、調整疏解、升級改造等多種方式,大力優化發展環境,推動全區承接首都核心功能和融入京津冀協同發展。
全麵清退疏解不符合首都城市功能定位的產業。主要包括三類,即無證無照非法類、禁止類和限製類。未來5年內,全麵打擊取締全區範圍內所有無證無照的非法企業,依法依規淘汰退出禁止類企業,從嚴審批限製類企業。

三、強化政策支撐
堅持政府引導和市場調節相結合,統籌規劃、政策、標準、管理、服務等措施,不斷完善強化首都核心功能的配套政策。
實施全域空間管控。劃定城市增長邊界和生態保護紅線,統籌城鄉建設和生態保護空間管控,生態紅線區禁止開發,健全全域空間管控機製。
嚴控新增建設用地。嚴格按照市級要求控製全區城鄉建設用地麵積,促進建設用地集約節約使用。
強化市場化疏解導向機製。理順市場要素價格形成機製,製定完善分區域、階梯式、差別化的公共服務、資源性產品價格和收費政策。製定實施更加嚴格的節水、節地、節能、環保等標準。
第三章 共同推動京保石發展軸協調發展
要自覺打破“一畝三分田”思維定勢,發揮京保石發展軸橋頭堡的引領作用,以生態建設、旅遊協作、環境治理、基礎設施建設、產業協作為重點,主動推進與京保石發展軸上保定、涿州、石家莊等城市的合作對接,以軸率點,以點帶麵,推動產業要素沿軸向集聚,共同將京保石發展軸打造成為京津冀地區重要的先進製造業發展帶和城鎮聚集示範軸。
一、形成京保石軸線城市組團化發展格局
以京港澳、京昆高速公路和京保石鐵路為交通紐帶,串聯北京中心城區、長良組團、竇店組團、涿州碼頭園區、涿州中心城區、涿州鬆林店園區、保定、石家莊等各城鎮發展組團,並以永定河、南拒馬河、農田等作為各組團間生態隔離,以各組團作為軸線支點,形成以軸串點、以點帶麵的京保石軸線城市組團化發展格局。

二、協同建設京保石科技創新共同體
聯合京保石沿線城鎮,推動形成京保石科技創新共同體,推進實施全麵創新改革試驗,促進中關村南部創新城科技創新資源和成果開放共享,共同培育壯大企業技術創新主體,協同突破新能源汽車、智能裝備、新能源新材料等科技創新重點領域,加強科技成果轉化服務體係建設,充分發揮首都科技服務輻射帶動作用,構建區域科技功能分工明確、產業鏈與創新鏈高效銜接、創新要素有序流動與共享的創新驅動發展格局。
三、加快融入京津冀一體化交通網絡建設
落實京津冀協同發展交通一體化規劃,加快推進房山區的高速公路網完善和軌道交通建設,重點加強京保石走廊的通道對接,構建輻射周邊區域的客貨運體係。打通與北京新機場及京南其他地區的快速聯係通道。
四、加快推進京西南旅遊協作建設
以中國房山世界地質公園建設為抓手,深化與保定市的旅遊發展對接,全麵落實“合力打造京西南黃金線路”合作協議,整合區域旅遊資源,共同開發旅遊精品路線,打造中國房山世界地質公園等黃金旅遊線路,加快實現雙方資源信息共享、產品線路共融、品牌項目共建、政府企業共通,構建區域旅遊聯動發展格局。依托現有中心城鎮、中心村,沿拒馬河規劃一批特色文化風情小鎮,共同推動拒馬河生態文化旅遊走廊建設。
五、共同推進區域生態環境建設
協同周邊區縣,共同劃定生態保護紅線,修複廢棄礦山生態環境。與保定市等共同推動大外環城市森林圈、環首都國家公園、京西南濕地群和農田水網建設。完善大氣汙染聯防聯控協作機製,推動建立區域水資源統一管理調配機製,加大水汙染治理和水景觀建設力度,加快構建區域高品質人居環境。協同推進永定河、拒馬河、小清河等綠色生態河流廊道治理,著力改善地表水環境質量。嚴格控製地下水超采,協同開展地下水回補,協同治理水生態,提高地下水涵養水平。推進固體廢物的協同處置和循環利用。進一步完善京津冀森林防火、農業林業有害生物防治、野生動物疫源疫病監測等區域聯防聯控體係。推動建立一體化的環境準入和退出機製,協同構建統一的生態環境規劃、標準、評價、監測、執法體係。
第四篇 建設綠色生態家園
堅持全域生態化理念,深入落實生態涵養區功能定位,圍繞建設國家生態保護與建設示範區,把生態置於全區城市建設的每一個角落,把綠色貫穿產業發展的每一個環節,把低碳融入百姓生活的每一個細節,進一步優化生態空間布局,大力改善生態環境,讓生態優勢轉化為發展優勢的作用更加彰顯,實現天更藍、地更綠、水更清、山更美,構建京冀堅固的綠色生態屏障,為京津冀西北部生態涵養區建設做出更大貢獻。
第一章 優化生態空間格局
以中國房山世界地質公園為依托,協同保定野三坡、霞雲嶺、拒馬河、長溝、琉璃河等臨近區域,共同構建京津冀世界級城市群生態體係。建設環首都國家公園、首都生態屏障和京津冀大都市區綠帶,防止京冀城鎮化地區的成片蔓延;同時大力拓展生態空間功能,建設服務市民、全域覆蓋的休閑遊憩空間體係。
一、優化區域生態格局
綜合考慮房山區地形地貌、生態係統和地理單元的完整性,突出區域主體生態功能的一致性,考慮自然條件、生態保護和建設措施的相似性,嚴守生態保護控製線,確保生態功能不降低、麵積不減少、性質不改變。在更大範圍保護生態,擴大綠色生態空間,以更高標準治理環境汙染,持續提高環境容量和質量,注重以休閑遊憩功能促進全域生態空間的保護。重點構建“一屏兩帶三圈”生態空間格局,打造西部屏障水源涵養區、中部森林濕地綠化美化帶、東部城市景觀生態休閑區三個區域,共創京保石生態協同發展生態體係,優化區域生態格局,促進生活空間、生產空間、生態空間的有機融合。
西部屏障水源涵養區。以國家生態保護與建設示範區試點建設為契機,以恢複和提高植被覆蓋為基本目標,以涵養水源為重點,加強西部山區生態涵養和保育,建設喬、灌、草相結合的森林係統。深入實施人工造林、低效林改造、生態清潔小流域、封山育林和礦山恢複等工程,控製水土流失,強化京西南生態屏障。依托自然山體建設山地風情體驗區,體現山地原生態景觀,積極推進山區的生態旅遊產業,重點發展山地運動旅遊、休閑觀光業等,促進保護與科學利用的有機統一。
中部森林濕地綠化美化帶。以快速路網和河流水係為生態廊道,濕地資源為載體,發展綠道體係,建設郊野森林濕地環帶,加快平原防護林體係和公園綠地建設。依托長溝國家泉水濕地公園、琉璃河濕地公園等重大項目帶動促進濕地的保護、建設和合理利用。沿城市主幹道,大規模開展綠化美化,大尺度建設生態景觀廊道。建設現代農業示範區,著力推動農業園區化、果園景觀化,進一步凸顯房山優美的田園風貌。注重發揮農業的生態功能,依托農田建設都市農業體驗區,促進栽培、育種、觀賞、設施等都市農業的集群化、高效化發展。
東部城市景觀生態休閑區。以提升城市生態功能為目標,結合農業產業結構調整,建設成片森林和恢複連片濕地,提升新城河道景觀效應,擴大生態空間,整體構建生態宜居的城市公園生態圈。選擇重要節點進行休閑公園建設,為市民提供遊憩休閑場地。建設集體育、休閑、遊憩於一體的綠道體育帶。加強各類綠地養護管理,提高管護水平。

二、協同推進環首都國家公園建設
落實北京市國家公園試點體製改革要求,加強與河北省保定、涿州等周邊區域協作,打造一批跨區的國家森林公園、國家濕地公園。積極推動野山坡等環首都國家公園,試點整合現有自然保護區、風景名勝區等,明晰資源歸屬,創新經營管理,積極促進山區轉型發展,強化首都西南生態屏障的功能。

第二章 深入落實清潔空氣行動計劃
以治理PM2.5為重點,打好大氣汙染防治攻堅戰。確保“十三五”期間,全區空氣質量明顯改善,到2020年,重汙染天數較2015年大幅度減少,空氣中細顆粒物(PM2.5)年均濃度降幅達到市級要求。
一、加快燃煤壓減和清潔能源改造
綜合運用市區政策,“改、替、建、調”多措並舉,突出抓好工業、供暖燃煤鍋爐清潔能源改造,加快推進農村地區實施煤改電(氣),推進送氣下鄉,新建天然氣、電力能源基礎設施,進一步優化能源結構,全麵推進壓減燃煤,全區基本實現無煤化。
二、實施工業廢氣汙染防治
重點退出汙染排放較大的生產工藝、生產企業,壓縮水泥產能,啟動冶金、家具等製造行業的退出工作。實施石化、汽車製造、平板印刷、工業塗裝行業的VOCs排放改造。
三、實施機動車排放汙染防治
推廣使用電動汽車,推進充電站項目建設,深入實施推動公交車、公務車、環衛車、郵政和末端物流配送車電動化,做好公交、政府機關的新能源汽車示範應用工作,加快淘汰更新老舊電動車。
四、實施城市揚塵汙染防治
加強土方施工場地揚塵控製,確保有效使用高效洗輪機、防塵墩率達到100%。從事建築垃圾、土方、砂石運輸的車輛須符合“建築垃圾運輸車輛標準”,嚴格密閉要求,並納入北京市建築垃圾綜合管理信息平台,實現即時監控,信息共享。
五、推進綠色城鎮化建設
強化城鎮化過程中的綠色低碳智能理念,高標準建設城市供排水、交通、能源、垃圾處理等基礎設施係統。示範推廣綠色建築,以集中住宅和大型公建為重點,新建建築全麵執行綠色建築設計、施工、運行管理標準,政府投資的新建建築和大型公共建築達到二星級及以上綠色建築標準,爭創北京市綠色建築示範區。
第三章 有效改善水生態水環境
一、加強水環境綜合整治
修複重要水生態係統,重點治理飲用水源區水環境,加快拒馬河全流域生態治理和保護,促進水生態健康。劃定河湖水生態保護紅線,加大水生野生動植物類自然保護區和水產資源保護區保護力度。開展截汙控源和河道治理,在山區建設生態清潔小流域。強化水源涵養區林地管護和濕地建設與保護,積極推進琉璃河濕地公園、長溝國家泉水濕地公園等大尺度濕地恢複,並充分發揮京冀生態資源優勢,推進公園實現跨區域連接京冀,形成京冀生態協同發展良好局麵。推進永定河、拒馬河、大石河、小清河等主要河流廊道建設,在河道兩側建設植被緩衝帶和隔離帶,降低人為活動對自然生態係統的幹擾與影響。
二、加強飲用水安全保護
強化飲用水水源環境保護,重點加強拒馬河五渡地表水源地、張坊應急水源地、磁家務水源地、婁子水水源地、上萬水源地、竇店高端製造業基地水源地等6個區級飲用水水源地,以及長溝集中水廠、竇店健源水廠、閻村鎮水廠、韓村河集中水廠、青龍湖曉幼營水廠等5個鄉鎮級飲用水水源保護管理。加大水庫周邊生態修複和汙染治理力度,全麵實施水庫周邊庫濱帶綠化建設。係統推進水資源管理,完成農村飲用水水源保護區的劃定工作,持續推進飲用水水源環境狀況評估工作。
第四章 大力開展生態修複
以保障區域生態安全和為城市宜居提供生態服務為目標,保護和修複自然生態係統,構建安全生態格局,拓展城市生態空間。到2020年,力爭全區林木綠化率達到60.5%,森林覆蓋率達到32%,人均公共綠地麵積達到15.72平方米。
一、推進重大生態保護和修複工程
劃定生態紅線,對紅線保護區進行嚴格管控。積極推進京津風沙源治理、太行山綠化等工程,實施困難地人工造林,實現可治理沙化土地全部得到基本治理,加大濕地資源保護力度。加快青龍湖、史家營、大石窩等鄉鎮的廢棄礦山生態修複,在條件較好的地方建設礦山公園。
二、推進城市生態空間拓展工程
擴大平原地區森林空間,繼續強化平原地區主要道路、河流兩側綠色生態廊道綠不斷線、景不斷鏈,並延至河北省界。建設綠色通道體係,構建以交通幹線綠色通道為骨幹,以濱水綠線為支幹,以平原林網為脈絡的綠色廊道網絡。推動健康綠道建設,到“十三五”末完成綠道建設200公裏左右。推動城市節約型園林和小微綠地建設。提升主要通道景觀效應,建設北部108國道百裏彩帶風景廊道、京昆旅遊交通廊道、拒馬河綠色生態廊道等。持續推進平原地區綠化建設,進一步完善平原地區大尺度城市森林格局,推進青龍湖森林公園等景觀公園建設,提升城市品質。
第五章 促進資源節約集約利用
堅持節約優先,加強生產、流通、消費等各環節節約,大力發展循環經濟,認真落實能源和水資源消耗、建設用地等總量和強度雙控行動,認真落實好應對氣候變化的各項要求,用最少的資源消耗支撐經濟社會持續健康發展。
一、提高城鄉土地節約集約利用水平
充分利用現有建設用地,嚴控新增。大力提高建設用地利用效率,開展建設用地整理尤其是對擬騰退的舊村莊、廠房、廢棄工礦等的整理工作。嚴禁新出現違法用地。做好存量建設用地的挖潛,加大對閑置土地和低效用地的處置力度,鼓勵開發利用地上地下空間,結合城市地下空間的開發建設人防工程,並充分利用人防工程建設便民服務場所,顯著提高土地利用效率。穩步推進農村集體建設用地節約集約利用,積極爭取城鎮建設用地增加與農村集體建設用地減少相掛鉤的試點工作,引導農民改變居住觀念,鼓勵建設多層或複合式的農民公寓,嚴格控製單家獨院。
二、構建社會化高效節水體係
以提高用水效率為核心,控製計劃用水總量,實行最嚴格的水資源管理製度,提高全民水危機意識、節水意識、水資源保護意識,大力推進節水型社會建設。“十三五”期間每年換裝節水器具3000套,每年創建節水型社區3~5個,節水型校園2~3個,節水型村莊40~50個,節水型企業40~60個。在糧食主產區,以噴灌施肥為主,配套抗旱品種、保護性耕作等農藝節水技術,提高水肥利用率,發展高效節水灌溉麵積11.91萬畝。在灌溉條件受限地區,重點推廣雨養旱作節水模式,以搶墒等播種為主,配套農藝節水技術,實現農業高效節水,降低農業用水量。
三、深化重點領域節能低碳
按照綠色生態、開源節流、高效循環的原則,進一步強化工業、建築、交通、服務業等重點領域節能挖潛,提高能效水平。全麵推廣利用清潔生產、能源審計、合同能源管理等新機製,開展綠色采購和綠色消費,管控存量、控製新增,支持環保產業發展。到2020年,全區能耗總量、單位地區生產總值能耗降幅達到市下達目標。
抓好二氧化碳等各類溫室氣體排放控製,努力提高適應氣候變化能力。積極研究製定低碳發展中長期戰略和路線圖。完善低碳發展產業政策,推動形成以低碳排放為特征的產業體係和經濟結構。提高低碳能源消費比重。大力發展低碳技術,控製工業、建築、交通、農業、廢棄物處置等領域碳排放水平。積極開展低碳園區、低碳社區、低碳鄉鎮建設,積極爭取近零碳排放區示範工程,建設低碳城市。不斷提高適應氣候變化能力,完善氣候變化監測預警信息發布體係。根據氣候變化趨勢,提高城市規劃、建設及安全運行的氣候變化適應能力,提高農業與林業適應能力,提升公共衛生領域適應氣候變化的服務水平。大力推進造林綠化,努力增加森林碳匯。
第六章 健全生態文明製度體係
一、健全生態保護補償機製
製定實施重要生態功能區生態補償辦法,在“養山就業”的生態補償製度基礎上,加大政府“生態公益林生態效益促進發展資金”對山區鄉鎮的投資力度。完善生態補償製度和資源有償使用製度,拓寬生態補償方式和渠道,探索森林碳匯交易,推行碳排放權、排汙權、水權交易製度。
二、健全政績考核製度
全麵落實主體功能區規劃,根據區域主體功能定位,實行差別化的考核製度,健全財政、投資、產業、土地、人口、環境等配套政策和各有側重的績效考核評價體係。對限製開發區域、禁止開發區域和重點生態功能區,實行生態保護和自然文化資源保護優先的績效評價;對農產品主產區,實行農業優先的績效評價。
第五篇 以創新驅動構建高精尖經濟結構
“十三五”時期,要緊緊圍繞京津冀協同發展國家戰略和首都“四個中心”戰略定位,大力實施創新驅動發展戰略,融入中關村,瞄準高精尖,大力推動金融創新、科技創新和文化創新,推進供給側結構性改革,釋放新需求,創造新供給,推動新產業、新業態蓬勃發展,加快構建符合首都要求的高精尖經濟結構。
第一章 大力推動金融創新
搶抓北京調整優化金融功能格局的機遇,努力建設新型金融機構聚集、新型金融業態豐富、金融服務完備、輻射功能突出、引領作用明顯的新型金融聚集區。
一、大力發展新型金融
以私募基金、互聯網金融、綠色金融等新型金融業態為重點,突出金融創新,形成北京金融街、CBD等金融聚集區的有效補充。
重點發展基金業。以北京基金小鎮為核心,積極對接金融街和CBD,吸引創業投資基金、股權投資基金、證券投資基金、對衝基金及資產管理計劃等家庭財富管理及其他財富管理機構進駐和發展,建成有較高價值的基金研發和創新平台、基金發行服務和產權交易平台、基金產業孵化平台、信息交流平台和企業融資平台,形成以基金及其相關產業鏈為主體的新型金融高地,力爭打造國家級基金產業創新試驗區。
積極發展互聯網金融。以北京互聯網金融安全示範產業園為核心,積極引進基於互聯網的第三方支付機構、網絡信貸、金融電商、眾籌融資、商業保理、互聯網金融門戶等互聯網金融機構,以及具有互聯網金融交易的要素機構,支持互聯網企業、電子商務企業、金融機構在房山設立互聯網金融機構。鼓勵孵化器、大學生創業實踐基地等創新創業服務載體提供麵向互聯網金融的創業服務。
探索發展綠色金融、文化金融和小微金融。發展綠色金融,加大金融對環首都國家公園、循環經濟、空氣治理等京津冀地區重點生態工作的支持,引導金融機構創新綠色金融產品和服務模式。發展文化金融,吸引文化融資擔保、文化小額貸款、文化投資基金、文化信托、文化保險等集聚發展。發展小微金融,支持小額貸款公司、村鎮銀行及小微企業金融服務專營機構等在房山聚集發展,拓展京津冀地區小微企業債券融資與股權融資途徑。
發展金融後台服務。以北京互聯網金融安全示範產業園為龍頭,重點發展金融安全科技服務,打造金融安全產業的研發中心、企業孵化中心、創新引領中心、信息交流中心。
二、推動京津冀區域金融協同發展
積極承接北京金融功能疏解。積極爭取區域性發展基金落戶,爭取中心城區金融機構在我區設立京津冀總部和基金投資、資產管理、互聯網金融等事業部及專業子公司,積極吸引全國性金融會議、論壇的永久會址落戶房山,建立健全有利於京津冀協同發展的金融服務體係。
探索京津冀區域金融合作。深化區域內多層次資本市場分工協作,探索在我區成立區域性股權交易市場,推進京津冀區域內金融資源跨區域流動。聯合保定、石家莊等京保石發展軸沿線地區共同發起設立區域協同發展基金,增強服務輻射功能,助推京津冀協同發展。
推動金融協同監管。探索建立金融監管協同機製和區域金融發展協作機製。聯合京保石發展軸沿線地區推動建立區域統一的信貸管理、征信體係,實現支付結算、異地信貸、信用擔保等業務同城化。
三、充分發揮金融服務實體經濟作用
大力發展直接融資。引導、扶持企業進入資本市場,探索建立直通資本市場的產業培育基地,並配套相關支持政策,鼓勵企業進入資本市場。推動更多企業上市和掛牌。
構建小微企業金融服務體係。推動房山區小微企業投融資服務平台建設,為小微企業提供全方位的金融服務,實現投融資的有效對接,探索建立小微企業貸款風險補償金。
做好房山區創業投資引導基金的管理和運作。建立與北京市科技創新活躍區域的產業對接渠道。配套建設孵化器、產業園、示範基地,構建“基金+基地+產業”的創新產業培育體係。
四、構建“一核多點、有源無界”的金融創新布局
重點打造基金小鎮,同時鼓勵新型金融業態在拱辰樓宇金融中心、海聚博源創新產業園、青年創業園房山園、創新穀、良鄉高教園區等商務樓宇和創新創業載體中的孵化和聚集。
五、優化新型金融發展環境
打造房山新型金融聚集區品牌。加強宣傳推介,舉辦私募基金峰會、新型金融全球論壇等金融服務業會議活動,集聚業界精英力量,打造新型金融俱樂部,提升房山新型金融聚集區影響力。加強人才保障。加快研究製定全區金融人才培養、交流、引進計劃,在稅收、戶籍、購房、就醫、子女入學等方麵予以支持。加強金融風險防控。加強與在京金融管理部門的溝通協調,切實發揮監測預警、協調化解、善後處置等工作機製的作用,嚴厲打擊非法集資行為和非法金融活動,保障金融業快速健康發展。
第二章 大力推動科技創新
充分利用中關村國家自主示範區創新示範引領的優勢,與中關村管委會開展深度合作,共建中關村南部科技創新城,進一步明確產業定位和空間布局,全麵承接優質資本、高精尖項目和領軍人才,借助中關村的DNA,努力把房山打造成為全國科技創新中心的新高地。
一、構建科學合理的科技創新布局
依托長良、竇店兩大城市組團和中關村房山園,構建“雙核五基地”的空間布局,形成科技研發、科技服務和科技成果轉化互動發展的眾創空間布局。

建設一批科技研發集聚區。以良鄉高教園區為基礎,以中關村新興產業前沿技術研究院為引領,建設科技研發集聚區。引進一批重點實驗室、工程技術中心和企業技術中心。推動北京大學、清華大學、北京理工大學等一批高校和科研機構的重大應用科技成果孵化與產業化,加快引進一批國內外頂尖專家。
重點打造創新服務集聚區。以房山新城為主要載體,以長良組團為核心,打造創新服務集聚區。重點建設和引進科技孵化中心、中細軟知識產權科技創新園、大學生創業園、創客空間載體、天使投資機構等。大力培育總部辦公、金融服務、文化創意、科技成果轉化服務、商務服務等新興產業,成為首都西南最具創造活力的智匯城。利用房山區樓宇資源,打造天資科技文創孵化廣場、綠地啟航國際、拱辰樓宇金融中心等眾創空間,建成“群星拱照”的樓宇經濟產業集群。
突出科技創新重點。圍繞智能裝備、軌道交通、生物醫藥及生命科學、新能源新材料、工業互聯網等重點領域,重點引進和建設應用科學實驗室、研發基地、技術中心、上市企業、天使投資機構、城市配套設施、科技成果轉化平台。同時推動科技研發成果向周邊鄉鎮和津冀地區輻射,構建跨區域創新產業鏈。

二、推進全麵創新改革
實現創新政策和機製的先行先試。全麵落實中關村國家自主創新示範區的“1+6”和“新四條”等優惠政策,同時製定出台房山特色的創新政策,著力將中關村房山園打造成“先行先試”的創新試驗區,積極落實各項創新政策,擴大政策受益麵和覆蓋麵。
創新園區管理體製與發展模式。積極促進融資模式創新、開發模式創新、合作模式創新、發展模式創新,提高資本運作能力和功能區運營管理水平。打造中關村一區十六園統籌發展機製示範園,建立高層聯席會議機製、重大事項會商審議機製、中關村南部科技創新城建設工作例會機製、市區聯動機製,落實各項頂層設計和區域合作計劃。
完善創新投融資體係。建立並完善包括創業投資、銀行信貸、資本市場以及保險業等在內的科技型中小企業金融服務體係,開展科技和金融結合試點。發揮各種創業投資引導基金的杠杆和引導作用,大力發展為高新技術產業服務的股權投資基金。加快發展信用評級、資產評估、融資擔保、投資谘詢等專業服務,促進金融與科技結合,降低創新的成本和風險。


三、促進創新資源集聚
圍繞首都核心功能和產業發展定位,堅持高效、高附加值、高輻射力方向,大力吸引創新能力強、技術水平高、產業鏈條長、帶動能力強的優勢企業和資源入駐。依托《“創業中國”中關村引領工程》,打造一批創新創業活動品牌,營造“鼓勵創新、寬容失敗”的文化氛圍。加大對創新創業類企業的引入和宣傳力度,推動成功創業者、青年創業者、天使投資人、創業導師、創業服務機構等在房山聚集。大力培育和引進一批專業性強、創新活躍、產業融合度高、帶動作用顯著的生產性服務業企業,重點發展研發設計、第三方物流、融資租賃、信息技術服務、節能環保服務、電子商務等新興業態,鼓勵企業開展科技創新、產品創新、管理創新、市場創新和商業模式創新。建立和完善科技創新服務體係、知識產權建設體係和創新人才發展體係,全麵提升房山區創新服務能力與水平。構建和完善有利於創新創業的生態係統,讓創新創業血液自由湧動,讓人才、資金、技術、管理等創新要素在房山充分活躍。
四、培育壯大企業技術創新主體
建設以企業為創新主體,政府、社會資本、高校院所等多元化主體參與成果轉移轉化的協同、利益共享和風險共擔機製,初步形成高校院所、企業與第三方專業服務機構“三駕馬車”共同驅動的多元化技術轉移轉化路徑。積極搭建企業與高校院所、相關領域專家的資源合作平台,構建“創新課題-衍生技術-科技成果-產業化”鏈條,以人才發展引導,以企業為主體的原始技術轉化新模式,提升企業自主創新能力;積極推動重大科技成果轉移轉化項目落地房山,持續釋放區域創新增長活力。
五、強化創新成果轉化應用
完善產學研用協同創新機製。深入對接北京高校和科研院所資源,以良鄉高教園區為基礎,放眼全市科教資源,支持打造校企合作平台,引導研發成果和技術產品在房山就地產業化,努力將科教資源優勢轉化為創新資源優勢。廣泛推動校企、校地、企地合作。高效配置和集成創新資源,加快建立以創新資源和要素集聚為特征的協同創新機製。積極完善中介服務體係。支持鼓勵專利中介服務、高技術服務、谘詢服務、孵化器和科技園等快速發展,促進創新成果轉化服務的專業化發展。鼓勵知識產權創造。積極鼓勵支持智能裝備、新材料、文化創意等高新技術領域企業的知識產權創造活動,鼓勵企業實施知識產權戰略。以重大科技專項成果轉化項目為重點,推進技術專利化,鼓勵核心技術成果高效生成自主知識產權。加強知識產權的管理和保護。積極推進知識產權服務業發展。
六、完善創新人才的引進與培養機製
深入實施“百校千才進房山”行動計劃,構建支撐人才工作十大平台,即人才引進平台、專業化人才招聘平台、大學生實習實訓平台、人才互動交流平台、人才專項培養平台、人才智力轉化平台、人才創新創業平台、人力資源服務產業化平台、人才政策集成平台、人才管理服務平台,形成“引才、育才、用才、留才”的完整工作鏈條,打造京保石發展軸上的人才高地。通過各支撐平台係列活動的開展,大力宣傳推介區域資源,吸引高層次人才、創新創業領軍人才等群體到房山紮根發展;完善校企地合作機製,創新人才培養模式,提升人才培養的質量,促進項目成果的轉化;提升人才管理和服務的水平,建立人才數據庫和追蹤評價體係,實現人才的科學管理和個性化服務。
第三章 加快構建高精尖經濟結構
著眼提質增效,加快推進轉方式、調結構,大力促進產業結構服務化、產業布局集聚化、產業要素融合化、經濟發展低碳化、經濟形態高質量化,加快形成創新引領、技術密集、價值高的經濟結構。強化首都經濟特征,大力發展服務經濟、總部經濟、知識經濟、綠色經濟和循環經濟。瞄準產業高精尖環節和業態,深度調整優化三次產業內部結構及產業鏈結構,著力培育高精尖產業,改造提升房地產、建築等傳統產業,積極推進“北京創造2025”、工業4.0、互聯網+、“大眾創業、萬眾創新”等重大行動落實,加速催生新技術、新產品、新模式、新業態。
一、促進製造業向智能化、服務化轉型
聚焦高精尖產品,依托中關村南部科技創新城,強化北京科技創新中心功能,深入對接中關村國家自主示範區,推動傳統製造業生產方式向柔性、智能、精細轉變,瞄準國際前沿技術和產業發展趨勢,把戰略性新興產業作為產業轉型的突破口。加快承接中關村研發創新、孵化中試功能,重點培育發展智能裝備、新材料、新一代信息技術、核電技術、軍民融合高科技、生物醫藥及生命科學等六大產業集群。
智能裝備產業集群。充分發揮北京高端製造業基地、良鄉經濟開發區等先進製造業基地優勢,重點發展具有感知、決策、執行等功能的智能專用裝備、先進軌道交通裝備、雲端智能機器人、提升汽車零部件競爭力、中高檔數控係統與功能部件、通用航空裝備等,推進全區製造業由傳統製造向智能製造轉變。
新材料產業集群。以中關村新興產業前沿技術研究院世界一流尖端材料研發為引領,整合北京石化新材料科技產業基地石化新材料研發優勢,積極發展納米材料、石墨烯等戰略前沿材料,推進高性能工程塑料、高性能纖維複合材料、3D打印專用材料等新材料發展,積極轉化技術成果,形成國內乃至國際上具有較高知名度的新材料產業集群,為京津冀高精尖產業發展提供源動力。
新一代信息技術產業集群。以推進光環新網房山綠色雲計算基地為重點,加快新一代信息網絡技術開發,加強以網絡化操作係統、海量數據處理軟件等為代表的基礎軟件、雲計算軟件、工業軟件、智能終端軟件、信息安全軟件等關鍵軟件的開發,基本形成具有較強創新能力的軟件和信息技術服務產業群。
核電技術產業集群。以中核產業園、中美核安保示範中心建設為重點,拓展核電係統研發設計、核電技術應用、核電工程及標準指定服務領域,促進工程服務、設備維護、檢測認定、安全審查及標準製定、核安保示範、教育培訓等核電技術服務業發展,未來成為亞太地區乃至全球最大、設備最齊全、設施最先進的核安保交流、培訓中心、核電研發中心。
軍民融合產業集群。以推進長陽航天城建設為契機,加快區域軍民融合高科技產業發展,重點發展智慧城市、工業自動化、探測製導、城市抗洪應急搶險救災係統、無線電測量、特種材料等一批具有航天高科技術、高附加值的產業,成為北京市航天軍民結合示範園區。
生物醫藥與生命科學產業集群。適應生命健康產業蓬勃發展趨勢,積極培育發展幹細胞轉化、可穿戴醫療設備、高技術醫療器械、生物醫藥、基因檢測等生物科技和生命科學產業集群。
大力發展製造業高精尖環節。大力發展石化科技服務,重點承接石化企業總部、行業協會、谘詢機構、電商平台、產學研基地等石化科技服務載體,承接石化研發中試、科技培訓、技術推廣、檢驗檢測、工程設計等科技服務業態,承接和培育一批石化科技服務企業,打造石化科技服務業產業集群。依托高等院校、中核研究院等科技型企業的智力資源優勢,構建科技服務體係,促進科技服務業向專業化、產業化發展,提高科技研發服務業水平。積極吸引知識產權、創業孵化、科技谘詢等中介及運營機構到房山設立分公司和辦事處,促進房山科技服務業的全產業鏈發展。圍繞科技金融、技術轉移服務、創新孵化服務、科技谘詢服務等重點領域,引進一批巨頭企業,培育若幹個大中型風險投資機構。
二、著力提高服務業比重和水平
緊緊圍繞提升城市服務功能,大力發展總部樓宇、電子商務、文化、旅遊休閑、健康養老等現代服務業,推進以雲計算、大數據、物聯網等技術支撐的服務業應用創新和商業模式創新,努力提升生活性服務業品質。
積極發展總部樓宇經濟。充分利用首開雙子座、綠地啟航國際、長陽天地等現代化商務樓宇,發展一批市場化、專業化、集成化、網絡化的“眾創空間”,重點推進北大創業訓練營、中美科技創業產業園、北京雙擁軍人創業園等項目建設。繼續完善相關配套政策,促進更多“雙創”型企業落戶發展。積極發展總部經濟,吸引中心城區企業轉移總部、全球500強企業開設地區總部,積極引進金融、文化創意等各類企業總部及研發設計、創業孵化、知識產權保護、技術評估等服務機構入駐,增加商務樓宇吸引力和凝聚力。加快建設房山超級蜂巢、首創奧特萊斯二期、京煤集團總部基地、北京中融安全印務生產基地等重大項目。
大力推進電子商務發展。充分利用產業功能區、商務樓宇等資源優勢,積極引進優質電子商務企業落戶,特別是知名大型電商企業入駐,探索建設電商企業集聚區,促進房山電子商務產業快速發展。積極推動電子商務在傳統服務業中的應用,加快華冠電子商務平台、澎湃汽車主題公園汽車電子銷售服務平台的建設,實現線上數據與線下資源的優勢互補,促進傳統商貿企業多元化發展,打造商業強區。
加快文化產業發展。深度挖掘曆史文化資源,以壯大市場主體、提升品牌服務能力為重點,加大政策扶持力度,加快培育壯大設計創意、文化藝術、新媒體等新型文化業態,大力提升文化創意產業競爭力和影響力。
提高旅遊休閑產業水平。依托獨特豐富的自然景觀和曆史文化資源,推動全區旅遊資源深度整合,做大做精房山旅遊品牌,加快實現景點經濟向景區經濟的實質性轉變。以中國房山世界地質公園作為全區旅遊發展的龍頭和品牌進行建設,推進十渡、上方山—雲居寺、周口店、石花洞、聖蓮山、百花山—白草畔等六大園區基礎設施建設和產品升級,實現地質公園整體優化提升。加強與天津、河北旅遊產業溝通互動,打造京津冀精品旅遊一體化項目。加速推進“智慧旅遊建設”,以大旅遊、大數據、大服務、大管理構建房山區智慧旅遊的發展體係和平台,從管理、營銷、服務、企業等方麵創新一係列智慧旅遊信息服務,讓智慧旅遊引領產業發展,提升遊客體驗度和滿意度。加大宣傳營銷力度,樹立房山區旅遊形象,提升房山區旅遊知名度。到“十三五”末,全區接待旅遊人數達到1000萬人次左右。
促進健康養老業發展。積極打造健康醫療、養老產業集群。積極引進國內外知名的健康管理、醫療檢測、養老服務等領域企業,培育健康服務新興業態,將房山區打造成為國家、北京養老產業的領航區和國際一流的健康醫療服務基地。重點發展中藥養生、亞健康人群醫療保健及相關產品研發、保健產品、功能性養生產品等,構建全鏈條的生態健康休閑環境。提升生活性服務業品質。深入實施生活性服務業提升工程。推動傳統商品交易市場調整提升,加大升級改造力度。支持傳統商貿服務業企業調整經營結構,創新經營方式,利用現代信息技術,實現轉型升級。健全完善商業網點建設,鼓勵通過連鎖經營方式改造提升社區內服務業態形式,加快社區購物中心、超市等商業設施建設,增強社區服務能力,探索發展一站式社區商業便民服務綜合體,引導零售、餐飲、再生資源回收等生活性服務業組合進入集聚發展。積極發展農村連鎖配送網絡,嚐試建立電商服務點,推動農村市場消費新模式。
積極謀劃發展臨空經濟。發揮房山臨近北京新機場優勢,依托新機場輻射作用,積極發展臨空經濟。重點依托竇店高端製造業基地,積極發展臨空型高技術製造研發和戰略性新興產業,探索發展軍民兩用、平戰結合的高技術特種(軍工)製造業,作為新機場臨空經濟區內航空製造業的上遊供應商,為新機場軍用功能配套服務。重點依托中國房山世界地質公園,圍繞新機場建設,采取多種形式加強房山旅遊品牌宣傳推廣,提高景區服務質量,吸引更多旅遊者通過新機場來房山旅遊休閑,使房山旅遊業與新機場客運業實現共同發展。重點依托北京農業生態穀,推進以高科技園藝化、設施化、工廠化生產方式發展生態綠色農業、觀光休閑農業、市場創匯農業、高科技現代農業等現代都市農業,全力為新機場提供配套服務,在為機場提供高質量航空食品的同時,利用農業資源、農業景觀吸引遊客前來觀光、品嚐、體驗、娛樂、購物。
三、大力發展都市型現代農業
以服務首都為出發點,以做精產業、富裕農民為落腳點,立足房山,服務京津冀,以品種優良化、方式生態化、經營產業化、質量安全化、布局合理化、服務體係化為目標,著力發展生態農業、循環農業、高效節水農業,圍繞“菜籃子工程”、現代種業和休閑農業等主要業態,推動傳統農業向都市型現代農業轉型。著力推進中國北京農業生態穀、國際紅酒城等重點項目。
調整優化農業結構。以北京農業新定位為導向,通過清退疏解不符合首都城市功能定位的產業,承接高精尖產業,大力發展都市農業。優化糧食種植,穩定蔬菜生產,控製畜禽養殖。著力發展以高科技為主導的現代種業和集生產、休閑、觀光一體的農業園區與農業基地,大力發展景觀農業、科技農業、精品農業、示範農業、休閑農業,開展豐富多彩的農業嘉年華活動。
加快發展新型業態。著力發展特色農業、綠色農業、精品農業等,培育一批有競爭力、帶動力強的龍頭企業和示範園區,打造國家現代農業示範區。進一步強化農產品質量安全,鞏固國家級農產品質量安全示範區縣和北京市優級標準化基地評定成果。推廣竇店、琉璃河、韓村河等夏糧主產地區種子生產規範和標準化生產管理模式。推進小麥籽種繁育基地建設,加快籽種產業升級換代。提升全區蔬菜生產能力和質量安全水平。加快以互聯網+為重點的物聯網、電子商務、農場雲管理等現代信息技術在農業領域的應用。
著力發展特色農業。大力發展葡萄酒產業,完善葡萄酒產業與旅遊文化產業配套對接,加快推進房山產區建設,重點加強青龍湖葡萄酒核心區和張坊葡萄酒文化旅遊區等基礎設施建設。提高設施食用菌生產質量和產量,大力發展果樹、林下經濟、綠色高效養殖和中草藥種植等特色產業。推動農業博覽園建設。推動休閑農業提檔升級,提升一批特色鮮明的休閑鄉村、園區、景觀路,擴大“中國最美休閑鄉村”、“中國美麗田園”品牌知名度,增強景觀農業服務功能,持續打造“四季房山 大美田園”生態景觀,保持2萬畝種植麵積。
第四章 加快重點功能區建設
重點功能區的全麵快速崛起是建設中關村南部科技創新城和構建高精尖經濟結構的關鍵。“十三五”時期,繼續以轉變產業發展方式為主線,以承接優質產業資源為方向,打造重點產業功能區,集中力量重點建設北京高端製造業基地、北京基金小鎮、北京石化新材料科技產業基地、中央休閑購物區(CSD)、中國房山世界地質公園、中國北京農業生態穀、良鄉高教園區等,構築房山未來發展的重要引擎。
北京高端製造業基地。加強與中關村管委會、中關村發展集團的深度合作,抓好中關村新興產業前沿技術研究院運營,聚焦城市軌道交通、新能源汽車和特色航空產業,加快完善產業鏈條,發展產業鏈條的高精尖環節。加速人才團隊及研發型、總部型企業集聚,全麵打造科技研發及成果轉化的服務環境。
北京基金小鎮。依托長溝鎮的資源稟賦,打造國家級基金產業創新試驗區,主要吸引股權投資基金、創業投資基金、證券投資基金、對衝基金等基金相關產業鏈實體入駐,著力構建基金產業聚集區、基金創新示範區、基金文化引領區,同時加快完善高級公寓、生態社區、國際學校等綠色人居環境,形成產業特色凸顯、服務配套齊全、自然環境優美、生態綠色典範的基金產業聚集區,成為立足京津冀輻射全國的資本聚集高地、京津冀財富管理中心和京津冀協同發展的新熱點。力爭到“十三五”末,引進、培育200家以上的基金管理機構及相關產業鏈實體,管理資產規模達到10000億元。
北京石化新材料科技產業基地。堅持向高精尖、精細化方向發展,加強科技研發力度,提高資源利用效率,優化產品結構,重點推進產業鏈向下延伸,加強上下遊產品銜接,實現石化產業的內生增長。加大研發創新投入和創新人才引進,積極引進各類高等院校的新材料研究、石化科技服務等特色產業資源,整合中石化現有石油化工以及新材料科技資源和力量,大力發展前沿新材料研發、知識產權經營等科技服務業態,將房山區打造成為具有國際影響力的石化新材料科技創新高地。
中央休閑購物區(CSD)。依托永定河水岸、長陽濱水公園優美環境,著力發展商務休閑、總部、文化創意、科技成果轉化服務等產業,注重發展樓宇經濟,大力引進國際知名企業開設地區總部,重點推進首創奧特萊斯二期、中核北京科技園、長陽軍民融合高科技產業園等項目建設,形成配套設施齊全、創新驅動突出的商務休閑產業集群。
中國房山世界地質公園。充分挖掘房山區豐富的自然資源和獨特的曆史人文景觀,以原始獨特的古人類遺址、特色岩溶景觀、典型地質構造遺跡、厚重的文化遺存為依托,聯合淶水、淶源、易縣等地區抓好旅遊環境的優化和提升,重點推進旅遊綜合服務區、休閑步道、景觀廊道等項目建設,把中國房山世界地質公園建設成為國際一流的旅遊度假目的地。
中國北京農業生態穀。依托北京新機場的臨空優勢,積極引進農業產業化龍頭企業總部和研發中心、農業科研機構和從事農副產品貿易的管理機構、品牌營運中心等優質業態環節入駐,以科技創新引領現代農業發展,打造建設以生態為引領,集農產品加工、綠色種植示範、農業研發和創新、國際農業總部以及國際農業交流為一體的、聚集國內外農業高科技人才、田園牧歌式的、一二三產相融合的農業高科技示範園區。
良鄉高教園區。按照“建設國家智慧城市示範區、打造創新要素匯集區、爭當惠及區域發展的引擎源”的發展思路,堅持集群化發展,發揮在園高校的技術和資源優勢,著眼提升園區對人才、技術、成果、資金、平台等要素的虹吸力,結合區域發展需求,大力培育智能硬件與光機電一體化、生物醫藥與健康管理、節能環保與新材料、文化創意等高精尖產業形態,努力建設成為中關村南部科技創新城的核心區之一。
同時,積極推動海聚博源創新產業園(北京互聯網金融安全示範產業園)、物流基地等功能區建設不斷取得新進展。
第六篇 統籌城鄉一體化發展
以國家新型城鎮化綜合試點建設為契機,按照“東部優先、西部優化”總體部署,以新城、重點小城鎮和新農村的城鄉差異化、一體化、協同化空間發展為核心,統籌城市和農村發展的人口、產業、基礎設施、公共服務等要素資源的分布,進一步強化三大類空間的主體功能,加快城市空間格局由功能過度集中在新城地區向多功能區域共同支撐轉變,構建城鄉一體、多點支撐、均衡協調的城鄉發展格局。
第一章 優化新城地區功能
大力提升新城綜合承載能力,尤其是產業發展、基礎設施、公共服務設施和生態環境水平,努力建成交通便捷、功能完備、產城融合、職住匹配的生態宜居和科教新城。加大對國家及北京市各類項目、政策、財政資源的吸引力度,積極吸引首都及外地優秀的企業、服務資源向新城地區集中,強化公共服務和人居環境建設,強化房山區就地城鎮化人口和優秀人才的吸引力和服務能力,推動我區新型城市化提速。積極推進城區升級改造,向國際一流標準看齊,大力提升城市規劃、建設和管理水平。鞏固提升長陽鎮、拱辰街道、西潞街道、燕山地區、城關街道等周邊的農村地區,打造城市融入型農村發展新模式。
一、大力提升新城綜合承載能力
把新城作為未來城市建設的重點,加快完善新城交通網絡,增強新城與中心城的軌道交通和道路係統聯係。按照新城人口規模配置基本教育醫療等公共服務,引導適宜的高校、醫院等疏解項目落地,加快新城休閑公園和公共綠地建設,完善環新城綠化隔離帶,在具備條件的區域建設大尺度城市森林。
二、大力提升服務功能
著力培育支撐長良組團的新業態發展,重點打造長陽—良鄉組團的商貿中心區,進一步擴大首創奧特萊斯、中糧萬科半島廣場等影響力,推進首開雙子座、綠地啟航國際、勝茂廣場等商業綜合體建設,為樓宇經濟和總部經濟發展提供保障,使良鄉和長陽成為北京重要商業中心或功能區;促進蘇莊、東沿村、燕房、高教園區以及沿房山輕軌主要站點周邊社區商業次中心區建設,力爭將其打造成為區級商圈,提升服務質量。依托良鄉高教園區,充分發揮各所大學的智力、科技、人才和人文優勢,與大型企業“聯姻”,做到高科技研發孵化與生產全過程的融合發展,集聚人才,逐步打造成集知名院校、研發機構、技術研究院、智慧型產業孵化基地等為一體的智匯城。加快推進長陽科技園、軌道交通站點周邊開發、智慧城市等重點項目的建設。打造集綜合服務、科技創新和教育研發於一體的現代化綜合新城。
三、推動棚戶區與舊城區改造
繼續推進老舊小區和棚戶區改造,改善居民居住條件,全麵提升新城風貌和城鎮綜合承載能力。加快推進拱辰漁兒溝、南關,長陽鎮黃管屯、西營、高嶺、馬廠,城關中心區,琉璃河鎮中心區01、02片區,農業生態穀,山區人口遷移等棚戶區改造項目。
四、推動城鄉結合部改造
加大對城鄉結合部的綜合治理和改造力度,繼續實施統籌城鄉的新型城鎮化示範區的建設進程,推行城市化建設管理模式。以“城中村”、城市周邊農村地區為突破口,加快農村地區撤村建居、農村市民化等工作,加強農村集體經濟的現代企業股份製改造等,打造一批城市化的居民社區。加強和完善竇店—閻村組團、燕房組團和城郊結合部的公共服務和基礎設施配套,著力推進西潞街道“北五村”城鄉一體化及長陽新城周邊棚戶區改造進程,推進環境綜合整治,促進工業用地等二次開發。積極探索農村集體土地改革新模式和老城區改造新路徑,研究製定相關配套政策。
五、加強跨行政區統籌管理
加強交通、市政、社會事業等公共資源統籌協調和共建共享,建立跨行政區環境綜合整治的長效機製,消除區際結合部管理盲點,提高社會管理和公共服務保障能力。


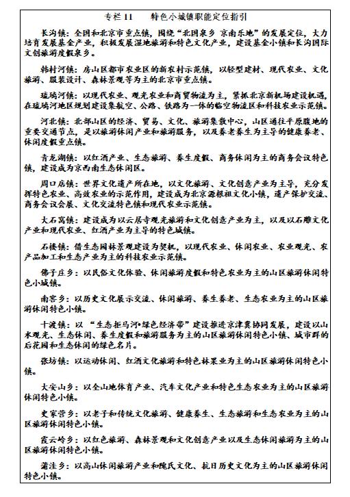
第二章 推進特色小城鎮建設
為防止新城地區由於人口快速聚集衍生的產城分離、潮汐交通、臥城等大城市病的出現,“十三五”時期要集中力量打造一批特色突出、環境優美、經濟繁榮、基礎設施和公共服務設施完善的現代宜居小城鎮。把小城鎮作為承接產業、轉移就業、提供服務的新空間,加強與城市發展的統籌規劃與功能配套,增強服務城市、帶動農村、承接疏解人口的功能。根據主體功能區規劃和區域功能分區,立足小城鎮資源條件和發展基礎,發揮京港澳高速、京昆高速、公鐵聯運等交通優勢,實施“築巢引鳳”,推進“重點小城鎮+功能區建設+大項目帶動”模式,以中關村南部創新城建設為契機,圍繞基金小鎮、北京高端製造業基地、中國北京農業生態穀等功能區布局,積極承接首都中心區優質產業,加快高精尖產業和商貿服務業的培育發展。
強化大項目帶動城鎮開發模式。以良鄉鎮、竇店鎮、琉璃河鎮、長溝鎮、張坊鎮、河北鎮等典型中東部地區為核心,以重點企業項目引進為契機,加快推動小城鎮綜合開發建設。積極引導設立小城鎮發展基金,采取PPP等方式吸引社會資本進入,深度謀劃推進與中海集團合作的良鄉統籌城鄉新型城鎮化示範區項目,與中糧集團合作的以挖掘燕都文化為支撐的琉璃河特色小鎮,與華夏幸福基業合作的以建設北京國際賽車穀為抓手的張坊鎮整體開發建設,與國開東方合作的青龍湖鎮國際文化生態創新區整體開發建設等。
大力推進山區轉型發展。堅持科學規劃、生態優先、人口遷移、培育高精尖、永續發展的基本原則,按照“搬出來、引進去”的發展思路,推動減少山區人口,發展綠色產業。全力打造生態山區,構建南北兩條水岸風景帶,努力實現山區景觀化。積極推進北部山區人口遷移和南部山區永久避險安置房工程建設,推動山區人口向中心城鎮集中,統籌推進山區村鎮整合,盤活利用山區閑置資產。在提檔升級休閑農莊、養生山吧、采摘園等鄉村旅遊新業態的基礎上,積極開發建設登山步道,打響“要爬山·到房山”品牌。



第三章 加快美麗鄉村建設
積極吸引大企業、大資金、大項目進入農村,深入挖掘有開發潛力的山區農村旅遊資源,重點協調發展西部山區的十渡、霞雲嶺、史家營、河北等典型區域的分散村落,縮減小型村、空心村、自然村。加強山區險村搬遷、拆村並居和新民居建設,縮小城鄉居民人均收入差距。加快交通客運、治水治汙、環境整治、景觀綠化、減煤換煤、電網改造、社會保障、公共服務建設和傳統村落保護等,充分利用村落的生態自然資源、曆史文化資源,推進生態旅遊業的品牌化建設。既積極穩妥推進農村城市化,又大力推進農村現代化、可持續化,建設城鄉一體的基礎設施和基本公共服務,建立農村基礎設施管護、維護的機製,統一城鄉居民社會保障,讓農民就地享受到城市生活。
一、建設新型農村社區
立足改善農村人居條件、傳承鄉村文化與農業文明,推進富有田園特色和鄉村風貌的新型農村社區、農村新民居建設。參照城鎮建設標準加快基礎設施和公共服務設施建設,推進城市服務管理向農村延伸,加強舊村改造。通過村企合作、成立股份有限公司等方式,盤活農村土地資源、農村勞動力等農村資產。
二、推進城市管理服務延伸
推進基本公共服務和社會保障向農村延伸覆蓋、生產生活社會服務網絡向農村延伸發展,加快城鄉管理和公共服務的一體化。逐步實施農村社區化管理。積極培育麵向農村生產生活服務的社會化服務體係,全麵改善農村生產生活條件。
三、建立農民增收長效機製
積極拓寬非農就業渠道,支持農民自主創業。加大農村富餘勞動力培訓力度,促進農民轉移就業,穩步提高農民工資性收入。通過發展經營性不動產等方式增強農村集體經濟活力,加強對農村集體經濟組織管理,提高集體經濟“三資”管理水平,增加農民的財產性收入。健全農業補貼等支持保護製度,鼓勵發展多種形式的農家樂和農村山區旅遊,提高農民經營性收入。逐步提高農民轉移性收入。積極推進轉居、搬遷,促進增收。著力提高低收入農戶收入,實施精準扶貧,確保全部脫貧。
第七篇 加快基礎設施升級
以預防和治理“城市病”作為重點,建設安全、高效、便捷的現代化市政基礎設施體係,促進能力建設實現新跨越、結構優化取得新進展、區域發展趨於平衡、服務水平取得新突破。
第一章 交通
著力推進京津冀交通協同發展,繼續加強與主城區的快速交通聯係,積極融入北京新機場的交通組織,加強與河北省的交通聯係,發揮房山區在京保石發展軸上的樞紐作用,加快交通基礎設施建設,堅持以公共交通、綠色出行為先導,提升交通綜合管理與服務水平,積極倡導文明出行,努力緩解新城內部的交通擁堵,確保交通整體安全順暢。
一、構建立體化的軌道交通網絡體係
依托京津冀城際鐵路網絡體係, 建設立體化、多層次的軌道交通,構建方便、快捷、高效的出行係統。提前謀劃、加快推進京石城際鐵路及城際鐵路聯絡線建設,推進軌道交通燕房線主線竣工通車運營並啟動燕房線周口店支線建設,研究利用既有京原鐵路線,開通北京西站到十渡景區快速鐵路專線。最終形成“兩橫兩縱”為骨幹的區域軌道交通網絡體係,為京冀地區交通協同提供強有力的支撐和保障。
二、構建通達的對外道路交通體係
以打通高速公路斷頭路、消除國省幹道瓶頸路段為主要措施,積極推進房山區對外交通網絡體係建設。加強我區與中心城的交通聯係。積極推進京良路西段、豐良路、京周路改擴建、108國道新建、京良路西延線、京昆高速北通道等大通道建設,為承接和疏解奠定夯實的交通基礎。加快構建我區與北京新機場的交通聯係。通過推進西部發展帶聯絡線、京昆高速與大廣高速連接線(房黃亦聯絡線)及新機場場前北線西延項目,形成與新機場聯係的兩橫一縱的交通體係。加強與河北省的交通聯係。通過107國道(六環-市界)改擴建、房易路改擴建、良常路南延、淶寶路與張涿高速連接線等項目建設,加強與河北省臨近市縣的交通聯係,推動我區成為京冀協同發展的橋頭堡。
三、構建互聯互通的對內道路交通體係
進一步完善新城路網結構。加快辰光東路、昊天大街、燕房西北環線、丁東路、燕房路改擴建、房山站東路等新城主幹道路建設,推進匯商西潞、昊天南大街等次幹路和知興西路、河東路等支路的建設,打通道路微循環,實現路網合理級配,提升通行效率,形成循環暢通的新城內部路網結構。結合新時期的工作重點,為城鄉結合部地區功能提升、新城棚戶區改造和城鄉一體化建設、重點功能區發展做好基礎設施保障。打通南北聯係,積極推進山區路網建設。加強山區鄉鎮之間、山區與平原地區間的交通聯係,解決山區斷頭路問題,重點建設勝南路、108國道與京昆高速連接線(石水路)、大堂路等道路,拓寬改造良三路、良坨路、閻河路等道路工程。加強旅遊通道建設。實施雲居寺路改擴建、京昆高速與張涿高速連接線、淶寶路改擴建、千榆路應急避險工程等,加強山區旅遊環線建設,帶動全區旅遊業發展。加強產業園區路網建設。重點建設規劃北一街(G107-良常路)、紫碼路(G107-房黃亦聯絡線)改建等工程。
四、加快公交都市建設
推動公共交通智能化與信息化建設,為乘客提供便捷的出行信息服務,建成以軌道及快速公交為骨幹、常規公交為主體、多種運輸方式相協調的綜合客運交通體係。強化大容量快速公交係統在房山區和中心城之間複合交通走廊中的骨幹地位,結合軌道交通房山線和燕房線的建設進程,動態調整地麵公共交通網絡布局和運營模式,盡快建立快速公共交通係統,形成高水平的公共交通服務體係。建立多級的公共交通樞紐,重點推進長陽、吳店、竇店、閻村等客運站建設,提升換乘環境,縮短換乘距離,以樞紐為核心調整公共交通的線網布局,形成分區、分級的公交網絡模式。
五、完善城市慢行係統建設
通過實施必要的機非分離措施,建立與城市土地利用相協調的自行車廊道與步行係統,為步行和自行車出行者創造安全、便捷和宜人的交通環境,做好與其他交通方式的合理銜接和換乘。推廣綠色出行計劃,大力發展公共自行車,建設全麵覆蓋新城中心地區、人流密集區及地鐵周邊的公共自行車服務係統。
六、合理配建停車設施
重點建設公共停車設施和軌道站點周邊P&R設施。結合小汽車增長,合理建設(布局、規劃)新城停車設施,包括基本停車設施、公共停車設施和P&R設施。實行不同區域的停車配建指標差異化和不同區域停車策略差異化,配合實施交通需求管理。在大型公共交通換乘樞紐處,特別是軌道交通房山線和燕房線站點周邊設置P+R停車場地,方便私人汽車停放以換乘公共交通進入城市中心區。充分利用道路、地下空間、可利用空地、廢棄建築等資源,增加停車位供給,切實加強停車管理,建立起新城內良好的停車秩序。
七、有效防治交通擁堵
認真落實各部門、街道(鄉鎮)的停車秩序管理、次支路和微循環建設、交通綜合治理、農村公路管養等交通工作主體責任,納入績效考核。按照《北京市緩解交通擁堵第十三階段工作方案》的要求,以有效緩解交通擁堵狀況為目標,以解決“停車難、行車難、乘車難、行路難”問題為突破口,用“加減乘除”等新的舉措和方法,綜合施策,有效防治交通擁堵,抓好交通基礎設施建設,優先發展公共交通,加大公租自行車建設力度,倡導綠色交通,大力提高交通供給能力和服務水平,不斷滿足人民群眾對改善出行環境的新要求。
第二章 能源
圍繞區域功能定位和服務重點的原則,能源供給立足均衡協調、安全可靠、清潔多元,適度超前,構建以天然氣、電力清潔能源為主體,因地製宜推廣應用地熱、太陽能等可再生能源的能源供應保障體係,實現能源供應體係新跨越。
一、電力設施
按照適度超前、優化均衡、重點優先的原則,加快重點和熱點地區電力基礎設施建設,實施4*(1+1+1)網格化工程,加快北京石化新材料科技產業基地和張坊北京國際賽車穀中心區110KV輸變電站等建設。本著安全可靠、結構合理的原則,優化主配網結構,並逐步實施智能化,加快農網升級改造,保障農村地區“煤改電”電力需求;本著即插即用、平衡穩定的原則,支撐分布式光伏發電接入。試點實施電力體製改革,試水北京高端製造業基地售電側建設運營管理。加快電動汽車充電基礎設施建設。

二、天然氣設施
以北京市清潔空氣行動計劃為契機,按照安全穩定、供需平衡構建燃氣梯級供應結構。即中東部平原發展帶(新城區域和重點鄉鎮)實現市政管道天然氣全覆蓋;西部淺山區發展帶以壓縮天然氣、管道天然氣和瓶裝液化石油氣的差別供應;西部深山區鄉鎮以瓶裝液化氣供氣為主的燃氣供應體係。“十三五”時期,大幅提高天然氣氣化率,天然氣供暖比例達70%,以市場化試點手段,完成新城範圍內五座集中供熱鍋爐房“煤改氣”,2017年全區基本實現清潔能源化。
三、熱力供應設施
按照節能減排、穩定安全、清潔高效、因地製宜原則,全力優化供熱用能結構,新城組團以集中熱網、清潔能源分戶供暖為主,良鄉鎮、韓村河鎮、竇店鎮、琉璃河鎮等重點鎮域以涿州熱電聯產、調峰鍋爐為輔,並推廣應用竇店鎮“供熱市場化”模式建設燃氣調峰鍋爐房,滿足近遠期供暖需求。在條件適宜地區試點推廣地熱資源、再生水熱泵供暖。繼續推進供熱計量收費改革,建設供熱行業管理信息平台,通過物聯網技術,實現數字化、信息化、動態化管理。
四、發展新能源新技術
在經濟及地質條件適宜的地區大力發展地熱和熱泵供暖,加快餘熱、再生水、深層地熱和淺層地溫能資源利用。拓寬太陽能應用領域,在新建居民住宅建設太陽能光熱係統,鼓勵熱水需求量大的工業用戶利用太陽能中高溫熱水。試點實施廢棄礦區、飽和垃圾填埋場等場地建設分布式光伏發電工程,在具備條件的工業園區、廠房、大型公建屋頂發展分布式光伏係統。
第三章 水務
嚴格按照“以水定城、以水定地、以水定人、以水定產”原則及市政府下達的用水指標,有效控製用水總量。堅持“節流、開源、保護水源並重”的方針,統籌考慮節水、再生水利用、雨洪利用、水資源保護等各項措施,合理利用多種水資源。
一、節水優先,構建社會化高效節水體係
堅持“節水優先”戰略,繼續貫徹《北京市節約用水辦法》,以提高用水效率為核心,控製計劃用水總量,實行最嚴格的水資源管理製度,提高全民水危機意識、節水意識、水資源保護意識,廣泛動員全社會力量參與節水工作,健全各行業的節水管理機製,大力推進節水型社會建設。
二、統籌兼顧,建設城鄉一體化供水體係
整合城鄉現有供水設施,推進良鄉水廠(一期)建設,做好南水北調配水管線、新城供水管網及管網末梢最後一公裏的建設,加快鄉鎮集中供水廠建設,並將供水管網延伸到周邊農村地區,提高管網覆蓋範圍,構建“新城帶鄉鎮、鄉鎮帶農村”的城鄉一體化供水安全保障體係。切實做好農村改水工作,提高農村飲水質量。繼續推行農村飲水健康行動項目(包括水質消毒項目、風險管理項目、水處理項目),提高農村生活飲用水衛生質量。完善農村供排水基礎設施的管護養護機製,實現城鄉供水服務均等化。
三、建管並重,建設汙水處理及再生水利用體係
以解決汙水處理滯後、水環境差為核心,到2020年,力爭全區汙水處理率高於85%,全區跨界斷麵水質綜合達標率達到市下達目標。
因地製宜,推進汙水集中處理、汙水分散處理相結合,加快汙水處理廠、再生水廠、農村小型汙水設施、配套管線的新建或升級改造,加快新城再生水利用設施建設,升級改造城關汙水處理廠、新建長陽第二汙水處理廠,實施房山區再生水利用工程,在良鄉、長陽建設再生水加水點22座,為園林綠化、河湖景觀、道路澆灑等提供再生水水源,實現輸水規模8.0萬m3/d,逐步形成再生水回用係統。逐步完善城鎮有汙水處理廠、村村有汙水處理設施、再生水高效利用的汙水處理及再生水利用體係。加強汙水管網建設和改造,對現有雨汙合流的排水係統加快實施雨汙分流改造。對汙水管網未覆蓋的城鄉結合部、居住小區等,建設汙水臨時收集處理設施,杜絕汙水直排河道,全麵消除黑臭水體。推進汙泥無害化處理處置,2020年底前,鄉鎮汙水處理廠汙泥全部納入汙泥集中處理處置體係。
四、循序漸進,健全防洪排澇體係
大力建設“海綿城市”,健全防洪體係,強化自然積存、自然滲透、自然淨化。按照“滲、蓄、防、排、控、管”的規劃理念,進行流域控製、分區防守、洪澇兼治,構建“十庫、四河、一區”的防洪排澇工程格局。實施大石河上段和拒馬河上段等治理。規劃治理南窖溝、馬鞍溝、大石河行洪溝等山區行洪溝,實施水庫除險加固工程,消除中小型水庫安全隱患。積極推廣雨洪利用,減少進入河道的徑流量。探索城市雨洪利用新方法,加快建設雨洪水收集利用設施。
第四章 垃圾處理
深入貫徹循環經濟理念,按照減量化、無害化、資源化的原則,完善垃圾分類收集、再生利用、無害化處理的全過程管理體係。按照特許經營模式完成房山區循環經濟產業園建設,完成建築垃圾資源化處理設施建設,建設城關糞便消納廠,試點實行餐廚垃圾、建築垃圾收運特許經營。因地製宜、合理布局推進公廁、環衛停車場、垃圾轉運站等環衛基礎設施配建工作,加強對垃圾分類投放、收集、運輸和處理的全過程管理,力爭使各類廢棄物“能分類、收得全、可再生、全處置”。繼續推進城鎮地區垃圾分類工作,完善資源回收體係建設。
第五章 景觀設施和秩序環境
一、構建綠色生態的新城環境
做好城市綠化建設,在完善生態環境和人居環境上做文章,通過新城公園及周邊綠化設施的建設,著力打造城在林中、路在綠中、人在景中的新城生態格局。重點建設西潞公園、臥虎山森林公園、霧嵐山公園等一批城市公園項目。繼續鞏固加強京港澳高速公路、京廣鐵路、地鐵沿線等重要通道的環境整治工作。分批開展老舊小區、街巷胡同、校園周邊的環境建設,實現環境麵貌有改觀、景觀水平有提升,確保通過2017年國家衛生區複審。實施農村環境建設提升工程。推進環境薄弱村莊整治,建設精品街,形成農村環境建設亮點。
二、構建和諧文明的景區環境
加大景觀設施建設力度。在旅遊景區範圍內,進一步挖掘房山文化元素,通過景觀設施建設,進一步凸顯房山文化,將景觀設施、房山文化、生態環境和旅遊市場融合在一起,把景觀設施作為房山文化品牌的一個體係,將富有文化內涵的人工景觀設施與自然環境完美結合,進一步豐富旅遊內涵。加強區域合作,保護京西南母親河拒馬河,共同打造“生態拒馬河?綠色經濟帶”。
三、秩序環境
繼續規範街麵環境秩序。加大小廣告、黑車、無照經營、露天燒烤、廢棄車輛等突出問題治理力度;集中治理私設地鎖行為、建築垃圾違規運輸行為;嚴查泄露遺撒、亂倒亂泄、無證運輸等違法行為;規範施工圍擋。繼續規範經營秩序。規範各類集貿市場經營行為,取締非法廢品收購站點,整治沿街商戶店外經營行為,嚴查超範圍經營和違規占用公共空間行為。繼續規範旅遊秩序,加強旅遊景區管理體製機製的創新,建立長效機製。繼續開展旅遊秩序專項治理行動,開展旅遊沿線、旅遊景區、公園周邊環境綜合治理,嚴厲打擊非法“一日遊”、黑旅遊車、黑導遊等違法行為。繼續規範交通秩序。嚴厲查處各類交通違法行為,規範停車收費,嚴整其他車輛侵占自行車道、人行道等突出亂象,清理街麵、道路沿線、居住小區的廢棄車輛,實現交通秩序和諧有序。進一步加強對環境薄弱地區進行整治,開展第一印象區域環境建設工程,完善城市景觀環境提升建設,繼續推進村莊環境建設,全方位打造美麗宜居的新房山。
第六章 智慧城市建設
建設智慧城市是貫徹黨中央、國務院關於創新驅動發展、推動新型城鎮化、全麵建成小康社會的重要舉措。“十三五”期間,我區將緊抓互聯網發展契機,加快推動物聯網、雲計算、大數據、空間地理信息集成等新一代信息技術在新城管理、服務等方麵的應用,以長陽鎮作為全區智慧城市示範單位,加快我區智慧城市建設,提升城市競爭力和市民生活水平。
一、加強信息基礎設施建設
推進電信、網絡和廣播電視以“光纖入戶”為基礎的一體化建設,加快寬帶普及,大幅提升網絡速度。加快推進“光進銅退”改造,努力實現新建城市居住建築直接光纖到戶,已建小區加快推進光纖到戶改造。推進重點公共場所公眾免費WiFi覆蓋。努力打造信息安全區,加強水氣電熱、能源、交通等領域控製係統和政務、金融、社保、通信、醫療等信息係統的安全防護,加大網絡數據和用戶信息保護力度。深入貫徹落實國家鼓勵地下綜合管廊建設新政策,積極創新工作模式,在新城及重點發展地區試點建設城市地下綜合管廊,有效完善城市功能、促進城市集約高效和轉型發展,為智慧城市建設提供有力的基礎設施保障。
二、全麵加強城市精細化管理
加快數字城市建設,應用計算機網絡技術、無線通信技術、空間信息技術等先進技術手段,建立城市公共空間地理信息服務平台,實現城市部件和事件管理的數字化、網絡化和空間可視化,將網格化管理向鄉鎮地區進一步鋪開,盡快落實網格化全區一張圖的工作要求,推進全區“安全生產動態監管與應急平台”建設和應用;加快城市交通基礎設施的智能化升級,完善道路交通信號控製體係,建設覆蓋主要道路、公交場站、軌道站點及沿線的數據采集監控網絡;在重點區域安裝傳感器裝置,實施監測水、電、熱等能源使用情況,定期對采集數據進行分析、調控、預警,實現經濟發展與環境監測部門共享信息,全麵提升資源開發、循環利用、節水效率和服務保障水平。
三、加快推進智慧民生應用
積極引導企業進軍智慧民生應用的開發,推進智慧文化建設,通過數字圖書館、數字知識庫、數字視頻係統建設,為城區居民、企業員工提供在線查閱圖書、文獻、視頻等服務。推進智慧社區建設,以社區為單位構建數據采集平台,整合人口、民政、社保、醫保、殘疾人、住房保障、就業、房源等民生數據資源,為政府、居民提供直觀、易用的管理和服務;加快虛擬社區建設,鼓勵社區居民積極利用博客、微博、網上社區等渠道,自願共享資源,加強在線交流、互助。推進智慧教育建設,推進城區各級各類學校全麵實現多媒體教學;積極開展遠程教育,通過電視廣播、互聯網等渠道分享教育。
第八篇 大力改善民生福祉
“十三五”是房山區城鎮化深入推進的重要時期。隨著城鎮人口所占比重不斷提高、人口空間分布和社會結構的變化,社會治理和公共服務呈現出更加多層次和多樣化的需求。未來五年,房山要按照京津冀一體化和首都主城區功能疏解的目標要求,以全麵提升公共服務和社會管理水平為根本出發點和落腳點,大力推進統籌協調、整合共治發展戰略,把我區建設成為基本公共服務空間布局合理,政府、市場、社會等多元主體共同發揮作用,社會力量廣泛參與社會治理和服務的現代新區。
第一章 促進教育優質均衡發展
以“公平、高效、優質、開放、創新”為主題,以促進教育內涵發展為主線,調整與優化教育結構布局,完善“幼、小、中、高、職、成”全覆蓋的終身教育、終身學習服務體係,不斷提升教育人力資源素質,進一步深化教育綜合改革,大力實現優質均衡發展,全麵提升區域教育事業發展水平,推動房山由教育大區向教育強區轉變,由學習型房山向創新型房山邁進。
一、大力發展學前教育,提高學前教育覆蓋率
改造和建設一批高標準、質量優的學前教育機構,培養並推出一批在市、區有影響的園長和教師。積極落實房山區學前教育三年行動計劃,大力發展公辦園,積極扶持民辦園,合理利用新建居住小區配套幼兒園,建立起覆蓋城鄉、布局合理的學前教育公共服務體係。力爭到“十三五”末期,全區增加市級示範園3所,區級示範園4所,市級早期教育示範基地19個,學前特殊教育資源教室3部,提高公辦園質量,發揮引領示範作用。深入推進辦學體製改革,引進名校辦分校模式,鼓勵社會資本參與學校辦學,引導民辦教育規範發展,充分滿足城鄉適齡兒童的入園需求。進一步推進六一幼兒院、長陽西站3號地居住配套幼兒園、長陽站7號地西城區舊城保護定向安置房配套幼兒園等一批幼兒園開園。進一步推動民辦園管理規範進程,嚴格控製新生的非法辦園。進一步提高學前教育覆蓋率,確保到“十三五”末,學前三年兒童入園率達到98%以上,建成並完善0-3歲嬰幼兒早期教育服務體係。
二、著重發展義務教育,推動義務教育均衡發展
大力促進教育公平,建設與人口分布相協調的教育設施,推進義務教育資源優化配置。推進與各省市教育部門協作交流,加快房山教育發展專家團隊建設,構建具有房山特色的教育聯盟。確保小學入學率持續保持在100%,完成率持續保持在99%以上。初中入學率持續保持在99.9%。深化實施素質教育,踐行社會主義核心價值觀,不斷加強體育藝術工作、社會大課堂,增強學生創新精神和實踐能力。依法保障進城務工人員隨遷子女平等接受義務教育。持續推進城鄉基本公共服務均等化,加大向平原、山區學校和相對薄弱學校的傾斜力度,探索學區化和聯盟校建設,逐步統一全區義務教育階段學校標準。
以高考改革為導向,優化高中結構布局,普及高中階段教育,引進和擴大優質教育資源。率先對建檔立卡的家庭經濟困難學生實施普通高中免除學雜費,確保高中普及率持續保持在99%以上,高考錄取率持續保持在90%以上,考入重點和名牌高校學生大幅度提升。探索名校辦分校模式,積極承接中心城區優質教育資源疏解。力爭在“十三五”末期建成若幹所在北京市具有廣泛影響的品牌高中。進一步完善高中布局與結構調整,促進高中多樣化、特色化發展。
三、大力發揮高等教育資源優勢,推動區域創新發展
從教育本質著眼,進一步加強基礎教育與高等教育銜接,構建“幼、小、中、職、成、高”相結合的教育體係,細化以全麵發展來培養創新人才的教育理念;從組織架構落腳,推動高教園區等高校與中、小學共建創新,建立附中、附小等合作多贏的教育模式。進一步推進良鄉高教園區建設,提升高教園區基礎設施水平。積極承載市屬高校調整疏解任務,落實北京工商大學整體搬遷,充分發揮高校智力優勢和創新潛能,推進高校與企業建立聯合培養機製,滿足高科技研發產業、戰略性新興產業對人才的需求。繼續推進高教園區向科教產業基地轉變,建設智慧城,助推房山構建“高精尖”產業結構,加速房山區經濟轉型和產業升級。
四、全麵推進各類教育發展,進一步完善全民教育體係
積極分類推進中等職業教育免除學雜費。積極承接城六區研究所、培訓機構、學術團體等研究培訓機構遷入我區,合理調整與規劃職業教育專業結構,深化校企合作,構建現代職業教育體係,完善“訂單式”等培養模式,提高汽修、物流等高水平實訓實習基地建設質量,結合國際紅酒城、北京文化矽穀等項目拓展職教新領域,創新中高職銜接模式,進一步整合農村文化、科技、體育和衛生等學習資源,完善區成教中心、鄉鎮社區成人職業學校、村成人學校三級網絡的功能,大力提升各類成人培訓質量,提升職成教育服務區域經濟社會的能力。進一步完善學習型社會體係,深化學習型組織建設,實現由學習型房山向創新型房山的轉變。積極扶持特殊教育,重視民族教育,大力支持民辦教育發展,打造民辦教育品牌學校,提升民辦教育質量。
五、加強教育對外合作開放,擴大優質教育資源覆蓋麵
加強房山區教育國內外交流與合作、擴大教育對外開放領域,拓寬主流渠道,提升合作水平,傳播優秀文化,共享優質資源,培養國際人才,努力構建全方位、多層次、寬領域、高質量的教育開放合作主流體係。建立與房山城市功能定位相適應的教育對外開放機製,深化與中國教育科學研究院合作,建立全國校長、教師培訓基地,探索中外合作辦學,探索現代學校製度建設;加強與北師大合作,參與北師大教育學重點課題項目;加大與西城區教育合作,推動區域教研發展等,全麵提升教育綜合實力。
六、加大教育宣傳,營造良好的教育環境和氛圍
強化正麵宣傳,加強輿論引導。圍繞打造房山教育品牌,營造良好的教育環境和氛圍的目標,以相關新興媒體和宣傳教育平台為抓手,加強對教育政策、教育亮點和特色的宣傳。加強輿情分析研究,提高應對能力。主動應對輿論熱點,把握引導時機、節奏和力度,努力營造良好輿論氛圍,不斷增強教育宣傳的傳播力和影響力。
第二章 推進健康房山建設
深入推進健康城市建設,增強居民健康意識。實現全民健康覆蓋,保障居民健康水平,全麵提升人口素質,堅持保基本、強基層、建機製,優化區域衛生資源配置,強化基層醫療機構服務能力,提高區域醫療中心的醫療水平和管理水平,加大引進社會資本辦醫力度,引進優質醫院,滿足群眾日益增長的多層次、多方位的醫療健康服務需求,加強醫養結合發展健康產業。
一、加強公共衛生服務建設,實現基本公共衛生服務全覆蓋
全麵強化醫療機構服務能力,實現分層就醫格局,建立醫療資源的合理配置機製、醫療衛生服務評價機製和現代醫院管理機製。形成以疾病預防控製中心為龍頭,各級醫療衛生單位為中間層,社區衛生服務機構為網底的三級疾病控製、預防保健、計劃生育網絡。增強慢病管理能力,提高區級綜合醫院心腦血管意外、創傷和急重症救治能力,在2020年前,35歲以上高血壓控製率達到50%,35歲以上糖尿病控製率達到50%。繼續落實計劃生育政策,保持計劃生育政策和工作機製的穩定性,確保符合政策生育率保持在96%。大力推進衛生信息化建設,完善以人口健康為核心的公共衛生信息網絡建設,加強公共衛生監管能力。加強基本公共衛生衛生網底建設,促進公共衛生體係的形成和完善。
二、優化醫療資源結構和布局,提升醫療服務水平
根據城市發展和人口分布,合理布局醫療衛生機構,在平原地區增設區域醫療副中心,在長陽、竇店等地區加快高水平醫院引進,爭取引進2家以上部屬、市屬綜合或專科醫院,滿足群眾高水平、多方位的醫療衛生服務需求,提升區級醫院綜合服務水平。通過醫療聯合體建設形成雙向轉診機製,使90%的疾病能夠在區域內解決,基層醫療機構就診比例、預約轉診率和雙向轉診率都明顯提高。逐步構建起布局合理、分工協作的醫療服務體係和分級診療就醫格局。借助三級甲等中醫醫院和中醫藥大學教學醫院優勢,建設房山中醫院良鄉院區,推進優勢學科建設,強化區中醫醫院龍頭引領作用。規劃籌建精神衛生保健院,推動公共衛生服務覆蓋特定人群。籌劃選取房山第一醫院作為試點,探索政府引入社會資本加大公立醫院建設的發展模式。
三、加快養老綜合服務體係建設,提升我區健康業發展水平
滿足市民多樣化健康需求,完善公立醫療機構康複護理功能,大力開展中醫康複護理工作,為群眾提供簡、便、驗、廉的中醫康複護理服務;結合居民需求特點,建設一家老年康複機構。利用現有的鄉鎮衛生院的資源加強康複護理職能。推進醫養結合的健康產業和醫療相關企業的發展,通過在養老保健機構建立公立醫院以及公立醫院巡診等方式,鼓勵社會資本辦康複護理醫療機構,加快引進高水平的專科康複護理機構,為養老產業提供醫療、康複、健康管理等服務,實現公立醫療機構與養老機構有機合作,養老產業與衛生事業發展配套跟進。
四、發展體育事業,促進全民健身
全麵落實全民健身條例,創建北京市體育特色鄉鎮,推動北京市體育生活化社區達標,提高廣大人民群眾的體育參與和健康水平,重點建設一批便民利民的中小型體育場館、公眾健身活動中心、戶外多功能球場、健身步道等場地設施,建設良鄉高教園區體育中心工程、中國房山世界地質公園山地越野步道標識工程、鄉鎮級全民健身中心達標工程和智慧健身工程。打造大型綜合體育場館和體育產業創業園區,大力發展體育產業。以冬奧會為契機,加強我區體育賽事、文化旅遊等方麵的交流合作。進一步開發品牌賽事和特色產業項目,擴大體育產業的規模和影響力,實現房山體育全麵、協調、可持續發展。加強體育課及課外活動內容建設,大力扶持和發展青少年體育俱樂部,提升學生體育素養和體質健康水平,進一步提高競技體育後備人才培養水平。穩步推進體育設施建設和運營改革,推進各類公共體育場館向社會開放,社會力量廣泛參與場館運營,設施利用率和服務水平顯著提高,形成城市社區15分鍾健身圈。確保“十三五”期間,人均公共體育場地麵積達到2平方米,鄉鎮、村體育場地設施覆蓋率達到100%。大力扶持體育社會組織發展,構建多元主體供給格局,積極舉辦大眾體育賽事,培育全民健身氛圍,大力發展群眾性體育組織,壯大全民健身指導和誌願服務隊伍。
第三章 完善普惠共享的民生保障
完善就業保障、社會保險、社會救助和社會福利等民生保障機製,讓發展成果更多更好惠及人民。
一、構建更加積極的就業保障體係
堅持實施就業優先戰略,完善就業政策。圍繞全區產業結構調整方向,做好就業培訓和就業促進。緊跟快速轉型步伐,強化市場需求大的通用技能培訓,優化創業培訓項目,鼓勵為用工企業提供個性化的培訓,切實提升就業培訓的有效性。圍繞高校畢業生、山區遷移人口、轉居農民和“4050”人群,鼓勵引導大學生自主創業,失業人員再就業,穩定和擴大農民就業創業,有針對性地做好就業幫扶工作。進一步完善區、鄉鎮(街道)、社區(村)三級就業和社會保障公共服務體係,逐步實現服務場所、服務人員、服務流程的規範化,提升公共服務質量。充分發揮各級公共就業服務機構作用,落實好各項就業創業扶持政策,鼓勵創業帶動就業,平均每年促進城鎮登記失業人員再就業和農村勞動力轉移就業1萬人以上。進一步完善人力資源動態信息係統,實現就業信息與人才資源市場的有效對接。大力發展現代服務業,壯大現代製造業,改善中小企業和非公有製經濟發展環境,吸引更多的城鄉勞動者進入新型社會經濟領域就業。著力營造大眾創業的製度環境,加大創業扶持力度。加強人力資源市場監管,全麵推行勞動合同製度和勞動用工備案製度,加大勞動監察力度,維護勞動者合法權益。
二、完善社會保險製度,健全社會保障體係
以“增強公平性、適應流動性、保持可持續性”為主線,加快建成“城鄉一體化、水平多樣化、服務均等化、管理精細化”的社會保障體係。圍繞靈活就業,做好保險擴麵和穩定工作。立足轉型階段特點,積極為我區新入駐企業提供服務,實施全民參保計劃,確保五項城鎮職工社會保險參保人數增長率達到5%,城鄉居民養老保險參保率達到98%以上,城鄉居民基本醫療保險參保率達到98%以上。全麵實施城鄉居民大病保險製度。以養老、醫療、失業保險為重點,大力推行社保工作的科學化、信息化和標準化,積極配合市級推動社會保障一卡通建設。同時,著重改善城鄉居民各項保險待遇,待遇水平和公平性有較大幅度提高。繼續推進社保業務服務下沉,積極完善基金監管體係。建立動態監控機製,規範各單位的參保繳費行為,對轉型企業、困難企業等群體進行政策扶持,減少斷保、退保現象,確保參保人群穩定。
三、大力發展社會救助和慈善事業
依托居民經濟狀況核查信息係統平台,健全城鄉救助對象家庭經濟狀況核對機製和低保對象退出機製,提高救助對象認定的準確性,實現動態管理下的應保盡保。進一步規範臨時救助製度,完善應急救援預案。加快區縣級永久性救助設施的建設,推進社會救助中心項目,確保區縣級救助床位總數達到200張。發展慈善事業,擴展經常性捐助站點和慈善超市;加強慈善組織培育和監管,創新慈善項目化運作機製;加強救災物資儲備庫能力建設,提高應對自然災害能力;積極推進節地生態安葬,保障群眾基本安葬需求,促進人與自然和諧相處。
四、推進社會福利製度適度普惠
加快養老服務設施建設,引導社會力量投資興辦養老服務機構。繼續落實“九養政策”,加大政府購買社會化養老服務力度,拓展社區養老服務功能,完善居家養老服務體係。加快區社會福利中心養老設施建設,到2020年,實現百名老人機構養老床位按4.0-4.5張配置,全區街道(鄉鎮)社區養老設施全覆蓋。改善婦女兒童生存和發展的環境,建立孤殘兒童福利保障經費自然增長機製,將社會散居孤兒納入保障範圍。規範家庭寄養模式,保障寄養兒童權益。加強兒童福利設施建設,實現兒童福利設施從簡單提供基本養育向培養回歸社會和獨立生存能力轉型。健全覆蓋城鄉全體殘疾人的社會保障和服務體係,保障殘疾人基本生活權益。增加殘疾人在康複、輔助器具、教育、托養、無障礙、文化等方麵的社會福利項目,支持養老機構麵向殘疾人提供機構托養服務。繼續推進無障礙設施建設和改造,優化殘疾人出行和居住環境。爭取到2020年,建成一所不少於規定床位、滿足殘障人托管需求的民政直屬精神衛生社會福利機構,建成2處各不少於50張床位的智障人員社會福利機構,初步滿足需照料的精神病患者入住需求。
第四章 加強人口調控與服務管理
深入貫徹落實北京市嚴格控製人口規模、優化人口布局部署要求,堅持疏管結合、多措並舉、綜合施策,以最大決心、最大力度,有效控製人口規模、著力優化人口結構、切實提升人口調控能力,到2020年全區常住人口規模控製在130萬人以內,為實現房山產業轉型、城市轉型和社會轉型創造良好條件,為全市“十三五”時期人口調控目標的順利實現提供有力保障。
一、有效控製人口規模增長
以功能疏解帶動人口有序疏導。深入落實首都城市戰略定位,紮實有序推動非首都功能疏解。嚴控增量,調整存量,落實執行北京市新增產業禁止和限製目錄,製定相關配套措施,實施更為嚴格的產業準入標準,加大產業結構調整力度,堅決淘汰、清理和禁止不符合首都城市功能定位的產業,以功能疏解帶動人口有序疏導。
以嚴格執法減少人口無序聚集。始終保持高壓態勢,嚴厲打擊違法建設,持續開展重點行業專項整治,嚴格查處取締違法經營行為。依托城鄉管理網格化力量,強化部門聯動執法、鄉鎮街道聯防聯控,切實形成治理的工作合力,提高執法的效力,逐步壓縮人口無序聚集空間。
以社會治理促進人口合理布局。嚴格落實地下空間三年綜合整治行動計劃,加強地下空間管控整治。開展違法房屋出租專項整治,加大對房地產經紀機構違法違規行為查處力度,加強租賃房屋登記和依法納稅,規範國有企業出租房屋管理,推動房屋租賃管理居住證製度的有效銜接,健全群租房綜合治理長效機製。總結、推廣出租房屋集中經營管理新模式,提高出租房屋規範化管理水平。推進舊城和棚戶區拆遷改造,引導外來人口有序分流。推進城鄉結合部建設及綜合整治,改善城鄉環境麵貌,著力實現減人增綠。
二、著力優化人口結構
認真落實計劃生育新政策。全麵實施一對夫婦可生育兩個孩子政策,優化人口年齡結構。積極應對人口老齡化,認真貫徹《北京市居家養老服務條例》及其《實施意見》,大力發展養老健康護理服務。
優化調整就業人口結構。發揮產業升級和功能疏解對人口就業的帶動作用,以勞動生產率提升為重點促進經濟增長方式轉變。疏解清退不符合首都城市功能定位的產業,大力引進科技創新等高技術、高附加值產業,以產業功能調整帶動就業人口結構調整。
積極引進各類高層次人才群體。緊抓中心城區功能人口疏解和產業空間布局調整機遇,以產業項目為載體,以“產城融合、職住平衡”為目標,加快產業和城市功能完備,大力吸引優質人才到房山發展。積極承接中心城區教育、醫療、文化休閑等優質公共服務資源,加大基礎設施和公共服務配套設施建設力度,打造優美生態環境,提升人居幸福指數,構建首都人才聚集新高地。
三、切實提升人口調控能力
完善人口調控工作機製。加強頂層設計,係統研究人口結構、分布特征和變化規律。嚴格規劃執行,充分發揮規劃對人口調控引領作用。科學統籌調度,細化完善配套政策措施,促進人口調控工作有序開展。堅持部門、鄉鎮“雙調控”機製,明確職能分工,強化主體責任,形成調控工作合力。強化督導考核,科學製定鄉鎮、街道人口調控指標,實施好財政獎懲機製和考評工作,確保調控實效。探索人口要素評估機製,在園區建設、項目實施、重大決策和公共資源配置中引入人口要素評估,引導企業使用本地勞動力,避免經濟發展帶來人口特別是外來人口的過快增長。
創新人口管理服務體係。配合落實好中央和北京市製定出台的戶籍管理、積分落戶等人口調控相關政策措施,開展戶口登記管理清理整頓,實現戶籍人口管理科學化。嚴把進京指標管理關口,合理調配指標使用,充分發揮進京指標對人才建設重要作用。完善居住證製度,強化人口屬地化管理,有序擴大居住證持有人享受公共服務範圍,以居住證為載體建立就業、醫療、教育聯動信息係統,有效提高外來人口服務管理的精細化、人性化和信息化水平。構建人口服務管理信息支撐體係,加強人口動態監測與調查分析,建立人口基礎信息庫,推動人口信息整合、共享和發布製度,開展人口大數據分析應用,搭建全區聯網、部門聯動、覆蓋城鄉的人口服務管理信息支撐係統。加強少數民族等重點外來人口服務管理,及時化解民族矛盾,有效維護社會穩定。
第五章 創新社會治理
順應社會轉型發展趨勢,創新社會治理。完善黨委領導、政府主導、社會協同、公眾參與、法製保障的社會治理體製,推進社會治理體係和治理能力現代化;加快城市社會服務管理網格化體係建設,推進社會治理精細化;動員社會廣泛參與,推進社會治理多元化;加強治安防控和應急處置,促進社會和諧穩定。
一、創新社會治理體製
圍繞加強和改進黨的建設,著力把黨的領導、人民當家作主、依法治國有機統一落實到社會治理具體實踐之中。發揮政府在社會治理中的主導作用,做到科學治理、依法治理、有效治理。鼓勵和支持社會力量參與社會治理創新,動員和引導公眾有序參與社會治理,實現政府治理、社會自我調節、居民自治良性互動。更加注重發揮法治在社會治理和公共事務中的重要作用,依法破解社會治理難題。進一步健全社會建設工作領導小組統籌協調工作體製,調動區直部門和街道(鄉鎮)積極性,激發社會組織和企業自覺性,提升社會治理的整體合力。
二、完善城市服務管理網格化體係
全麵實施《關於加強房山區城市服務管理網格化體係建設的實施意見》。強化“全方位覆蓋、精細化管理、零距離服務”的網格化工作理念,建立健全信息資源共享機製,形成與“一區一城”和“京保石橋頭堡”相適應的現代服務管理模式。將房山區人防指揮通信係統、防空防災警報網絡等信息資源融入房山區應急管理體係,為城市應急和防空防災指揮決策提供信息數據支撐。加強城市管理網、社會服務網、社會治安網“三網”融合建設,力爭2016年底,基本實現“三網”融合發展;2017年底,基本實現“三網”一體化運行,逐步實現社會服務更加精準、城市管理更加精細、社會治安防控更加精密、社會治理主體更加多元。
三、培育發展社會組織
完善“樞紐型”社會組織工作體係,更好發揮其政治上的橋梁紐帶、業務上的引領聚合、日常服務管理的平台窗口作用。加快房山區社會組織培育發展中心建設,大力培育和優先發展商會類、科技類、公益慈善類、城鄉社區服務類社會組織。加大政府向社會力量購買服務的力度,推動政府部分社會服務管理職責向社會組織轉移,引入競爭機製,支持社會組織提供扶老助殘、救孤濟困等各類社會服務。推進建立“政社分開、權責明確、依法自治”的現代社會組織製度,引導社會組織法人建立健全以《章程》為核心的內部治理結構。鼓勵居民自治,促進群眾在城鄉社區治理和基層公共事務中依法自我管理、自我服務、自我教育、自我監督。通過發揮社會工作者專業優勢、完善誌願服務長效機製、引導社會公眾有序參與,進一步形成多元治理、共建共享工作格局。
四、加強社會治安防控
創新有效預防和化解社會矛盾體製機製,充分發揮社區自治組織、農村基層社會治理在協調利益關係、維護社會穩定方麵的作用。健全基層社會輿論信息和利益表達機製,及時全麵掌握社會輿論動態,正確引導社會輿論導向。完善社會矛盾多元調節體係,健全人民調解、行政調解、司法調解相結合的矛盾調解機製,強化源頭預防,最大限度地把矛盾糾紛化解在基層和萌芽狀態。加強社會運行預警和輿情匯總分析,做好重大事項社會穩定風險評估。
五、完善應急處置體係
以強化責任、源頭治理、動態協調和應急處置為重點,構建高效的公共安全工作體係,推動“平安房山”建設。重點確保人口集聚區的公共安全,深入推進村莊社區化建設,加快城鄉結合部治理和棚戶區改造。規範景區建設,提高旅遊突發事件應急處置能力。嚴格落實安全生產監管措施,加強危險品道路運輸安全監管,加大對重點行業、特種領域及重點區域的安全監督和安全隱患排查治理,推進企業消隱工程,防止重特大安全事故發生。推進基層派出所、消防站和應急救助站的建設,完善防震減災體係,增強防震減災能力。健全公共氣象服務體係,增強應對極端氣候的能力,加強動植物疫病防控體係的建設,防止重大動物疫情的發生。強化對食品、藥品的市場監管,保證人民群眾的安全。實現檔案信息化管理,做好檔案保密工作。加強基層公共安全服務設施建設,拓展廣場、學校、停車場等公共場所和設施的應急避難(災)功能,提升城市綜合防護能力,加強民防建設。
第九篇 大力建設文化強區
立足融入首都西部曆史文化帶建設,強化房山作為首都全國文化中心的重要戰略支點地位,加快文化發展改革,推動文化資源大區向文化強區轉變,爭創京保石發展軸區域文化交流交往中心,以文化“軟實力”為房山轉型發展凝聚強大正能量。
第一章 積極建設社會主義核心價值觀精神高地
積極培育和踐行社會主義核心價值觀,聚焦全區轉型發展主題,講好房山故事,傳播房山聲音,提升房山形象,進一步提振房山人民的精氣神,讓思想宣傳工作深入人心。堅持正確輿論導向,加強輿論宣傳平台和渠道建設,推動傳統媒體和新媒體融合發展,利用全媒體傳播提升房山對外影響力。加強網上思想文化陣地建設,牢牢把握意識形態工作主導權。積極開展精神文明創建活動,推進新型市民文明教育體係建設,加強群眾思想道德建設,注重家庭、家教、家風建設,深入開展道德模範宣講教育,深入開展誌願服務、公共文明引導和未成年思想道德建設活動,塑造健康向上、自強不息、崇德向善的大區心態,培育房山人民共建共享的精神家園。加強科普教育,鼓勵市民終身學習,提高人文和科學素質。大力涵育公共文明,深化群眾性精神文明創建活動,從小事做起,努力解決亂停車、亂扔垃圾、隨地吐痰、不排隊等群眾反映突出的公共文明問題,努力消除公共場所大聲喧嘩等不文明行為,大力倡導簡約生活、綠色生活、垃圾減量分類、文明上網、文明旅遊等,提升城鄉居民文明素質。
第二章 保護和利用好曆史文化名區金名片
實施大型文物保護工程,積極推動琉璃河燕都遺址公園的建設,推進周口店申辦世界遺產大會,帶動區域文化遺產保護和利用協調發展。加強非物質文化遺產保護與傳承,進一步完善非遺保護名錄體係,實施國家級、市級非遺項目“六個一”保護措施;著力推進“菊花白”酒傳統釀造技藝、京繡、水峪中幡、大石窩石作技藝生產性保護利用,加強衍生品開發,發展一批特色項目,探索建立非遺生產性保護示範基地,鼓勵非遺項目單位和代表性傳承人成立行業性社會團體組織。加強城鎮化進程中地域曆史文化保護與傳承,實施“房山記憶”曆史文化保護工程,對曆史文化村鎮傳統建築風貌、人文環境及尚未列入文物保護單位、非物質文化遺產保護名錄的“有形”、“無形”文化遺產進行係統保護。做好水峪等中國曆史文化名村的保護與開發,努力發揮曆史文化名村的文化價值和社會價值。加強搶救性文物保護設施建設,推進可移動文物普查,建立完善保護檔案。加大文物執法力度,全麵提升文物保護水平。
第三章 提供豐富多彩的文化服務
一、提供優質均等的公共文化服務
完善公共文化服務財政保障機製,優化公共文化設施布局,推進公共文化設施、服務標準化建設,“十三五”末實現公共文化設施基本全覆蓋。紮實推進基層公共文化服務工作,促進基本公共文化服務均等化,加快構建現代公共文化服務體係,爭創首都公共文化服務示範區。
推進公共文化設施服務標準化。加強重大功能性公共文化設施建設,充分發揮群眾文化活動中心(文圖兩館、人民劇院)、區電影文化中心對內文化服務和對外文化交流的平台及窗口職能。加強文、圖兩館法人治理結構建設,推進落實文化館理事會工作方案。鼓勵跨鄉鎮街道(含特大型居住區)設置建設區域級綜合文化中心,繼續開展鄉鎮文化服務中心達標工程,全麵落實村社綜合文化活動室建設工作,打造“一刻鍾文化服務圈”,為市民營造更多更好的公共文化空間。推進公共文化設施、服務標準化,統一鄉鎮、街道綜合文化中心和戶外文化廣場,行政村、社區綜合文化室的建設標準;統一基本公共文化服務的內容、種類、數量、水平、配送路徑與方式,統一文化民生工程項目、布局、結構標準與功能配置,統一全區示範性、引領性、惠民性重大文化活動的組織協調與推進,確保服務供給與群眾需求有效對接,保障人民群眾基本文化權益。
促進公共文化產品服務供給多樣化。深化實施“星火工程”、“周末場演出”、“送戲下鄉”、“送書下鄉”、“百姓周末大舞台”等重點文化工程,不斷提升公益性文化活動的數量和質量;堅持需求導向,繼續開展“春節係列文化活動”、“文化周末大舞台”、“世界讀書日”、重陽節主題活動、“全民讀書活動”、“房山戲劇節”、“主題電影展映年活動”、“周末相聲俱樂部”等各類群眾性文化活動。
推動公共文化服務數字化。加大力度推動公共文化服務資源整合,建立完善公共數字文化資源征集、整合機製,加強數字文化資源共建共享,推動公共文化場館數字化功能設施配套,重點推廣圖書館ATM、電子閱報屏、電子書借閱機投放,到“十三五”末,實現全區鎮街24小時自助圖書借閱全覆蓋,形成實體服務、網絡服務、自助服務、移動服務互補的文化知識服務係統。搭建數字服務平台,研發建立全區公共文化數字服務門戶“房山文化在線”,構建“門戶網站+公共文化數字化服務管理係統+APP應用”的服務架構,探索以目前使用最廣泛的智能手機、PC電腦、數字電視為渠道,為市民提供觸手可及的公共文化服務。推動公共文化場館數字化功能設施配套,提升數字化服務水平。
二、推動文化創意產業蓬勃發展
突出特色,打造品牌。發揮北京(房山)曆史文化旅遊集聚區的帶動作用,重點抓好雲居寺文化景區、北京文化矽穀、國際紅酒城、樂高主題度假村、張坊國際賽車穀等重大項目建設,努力形成文化創意產業的集聚發展,打造具有房山特色的曆史文化旅遊功能區。積極開展區級文化創意產業園區認定工作。積極推動文化產業和其他產業融合發展,促進“文創產業化、產業文創化”。充分利用中國蘭花大會、房車博覽會、長陽音樂節、長溝長走大會等活動帶來的人氣和影響力,積極承辦具有國際、國內重大帶動影響的會議、展覽,“十三五”時期力爭每年舉辦大型國際會議3-5場。
加大服務平台建設,引進優質人才。依托文化創意產業信息服務平台建設,充分發揮“投融資促進平台”、“市場開拓平台”和“重點要素引進平台”等載體的服務作用,加大文創資源的整合力度,拓展交流渠道。建立完善“文化創意孵化平台”,努力引進人才。充分發揮我區高教園區智力優勢,探索“校企合作”、“校地合作”模式,加強文化創意人才的培養,吸引文化創意人才來房山發展,鼓勵文化企業和文化產品走精品化道路,提升我區文化創意產業地位。
優化服務環境,完善支持政策。加強政策整合力度,綜合財政、稅收、工商注冊、產業扶持等內容,完善一站式服務流程,鼓勵和支持非公有製資本以多種形式進入文化產業領域,支持培育一批具有核心競爭力的創意服務企業。加快製訂實施扶持小微文化創意企業發展具體舉措,用好扶持基金,加強創業中介服務,簡化注冊登記和行政性報批審核程序,降低注冊登記門檻。加強對文化創意產業發展的組織領導,明確職責和分工,推動文化創意產業重大項目建設。
三、推動重點文化功能區發展
依托豐富的文化資源,著力培育具有戰略支撐作用的文化功能區。以房山曆史文化旅遊集聚區、青龍湖和琉璃河地區為主要載體,加快建設一批國際化會展場館和接待設施。積極發揮北京文化矽穀、雲居寺文化景區等重大項目的帶動作用,促進文化資源聚集與合理配置,推進文化功能區規模化、特色化發展。按照功能完善、特色鮮明、布局合理的理念,完善標誌性文化設施體係,建設一批代表房山文化形象的重大文化設施,啟動區博物館、區非物質文化遺產展示中心、區美術館及以長溝大墓為基礎的唐代文化博物館等項目建設,引導、依托社會力量,謀劃建設特色文化藝術館、專題博物館等,形成若幹富有房山特質的文化標識。
四、優化文化發展空間布局
周口店、長溝、大石窩、青龍湖、霞雲嶺、十渡等具有較好文化資源優勢的鄉鎮,應大力培育文化旅遊、會展、教育培訓、郊區型金融服務、商務辦公等新興產業,建設北京西南文化創意產業重點發展區。長溝應依托北京基金小鎮和文化矽穀,發展文化創意產業和低密度商務辦公,依托長溝水鄉發展企業度假培訓和會獎旅遊,依托500年曆史的長溝大集和長溝府前商業街發展民俗文化商業服務及民宿文化旅遊。大石窩應依托雲居寺佛教文化發展宗教文化交流。青龍湖應依托其優勢環境和景觀資源,發展國際會議會展。琉璃河應依托臨空優勢、燕都遺址和中糧生態穀項目,發展農業會議、城市發展會議、遺產保護會議。霞雲嶺應依托紅色文化,發展紅色文化展示展覽教育。十渡應依托拒馬河流域文化、紅色文化和獨特的山水地質景觀等資源優勢,打造生態休閑度假後花園。以中國房山世界地質公園為品牌,北京(房山)曆史文化旅遊集聚區為核心,以青龍湖、琉璃河為補充,重點帶動淺山文化旅遊發展區內涵提升,構建國際文化交往空間,將全區打造成為首都西南綠色生態屏障和世界城市的旅遊目的地。

第四章 積極擴大文化交流交往
積極構建文化交往交流平台。以2016年“一帶一路”國際葡萄酒大賽、2018年世界遺產大會、第八屆國際地質公園大會等重大事件為抓手,落實國際文化交往空間建設。其中,依托中國房山世界地質公園舉辦第八屆國際地質公園大會,依托周口店遺址舉辦2018年世界遺產大會,啟動房山科技與文化交流發展,科普與休閑融合發展,向世界集中展示房山文化的獨特魅力,提升房山在世界上的影響力。依托房山文化資源和北京科教、行業組織資源,積極爭取主辦或承辦國家級和國際級會議、展覽、論壇等對外交流活動,重點引進曆史遺產保護類會議、城市發展會議、宗教文化交流、金融會議等高層次文化交流活動,以及國際新材料大會、應用科學國際會議、智能製造論壇等行業會議和科技交流活動,構建多層次的科技與文化的國際交流平台。
第十篇 全麵深化改革和加強法治建設
第一章 全麵深化改革
進入新階段,改革麵臨更加複雜的形勢和任務,必須在新的起點上全麵深化改革。“十三五”期間,要以全國新型城鎮化綜合試點為引領,全麵深化體製機製改革,著力破除轉型發展的深層次問題和結構性矛盾,探索城鄉協調發展、行政體製、經濟體製、區域協同等改革試驗,增強發展動力。
一、抓好全國新型城鎮化綜合試點
全麵提速提質我區新型城市化進程。認真貫徹落實《國家新型城鎮化綜合試點總體實施方案》、市委關於深化新型城鎮化體製改革的戰略部署,利用我區列為國家新型城鎮化綜合試點區的契機,落實北京市關於全麵深化農村改革、加快推進城鄉一體化發展的實施意見,全麵提速城市化進程。
積極推進公共服務領域改革。研究製定加快公共服務領域改革的具體政策和實施辦法,出台房山區政府向社會購買服務實施意見,認真總結環衛體製機製改革的經驗,積極推動醫療、供熱、文化、水務、園林、燃氣、交通等方麵的改革,既鼓勵市屬國企參與,又鼓勵民間資本包括區內資本參與,充分激發市場活力,爭取房山成為市級公共服務領域改革試點區。編製政府權力清單,研究製定政府權力清單動態管理辦法,推進審批事項政務公開。落實審批事項精簡和市級下放事項的承接工作,取消非行政許可審批事項,繼續推進行政審批事項和投資項目審批事項流程優化工作。
積極探索城中村改造新模式。以西潞街道“北五村”城鄉一體化改造為重點,積極探索農村集體土地改革新模式,研究製定相關配套政策;以城關街道洪寺等十個村棚戶區改造為重點,積極探索老城區改造新路徑。
積極開展試點探索。積極探索農轉居和農民真正變為市民的新路徑,促進農民就業技能和文化綜合素質提升。積極探索產城融合、職住均衡,帶動新農村建設的有效途徑。積極探索盤活存量土地、促進低效用地再開發利用的新機製。
二、簡政放權,加快轉變政府職能
政府自身現代化是實現“十三五”規劃目標的關鍵,也是新形勢下建設廉潔型、法治型、服務型政府的必然要求。要在著力使市場在資源配置中發揮決定性作用的同時,轉變政府職能,更好發揮政府對資源配置的引導作用。
轉變政府職能,建設服務型、法治型、廉潔型政府。加快法治政府建設,推進依法行政,不斷改進政府管理經濟的方式和方法,突出加強公共服務和社會管理,把政府職能轉變到社會管理、市場監管、公共服務上來。推行政務公開,建立公示和公告製度,實行透明行政。加強政府部門的有機協調,逐步建立起統籌調控、分工協作的綜合協調機製,提高行政效率。建立政府綠色審批通道常態化機製,培育和完善法律、谘詢等商務環境,降低企業交易成本。深化投資審批製度改革,減少審批環節,推行權力清單製度。改革招商引資工作機製,積極推進以規劃先行招商、以服務質量招商、以特色品牌招商、以環境優勢招商。完善發展樓宇經濟和引進總部經濟相關政策,製定專業化、團隊化運營辦法。深入推進商事製度改革,加快實現“三證合一、一照一碼”,探索建立新型監管體係。麵向百姓的生存和發展需求,創新政府服務方式,把好事辦好、實事辦實,讓群眾滿意。加強公務員隊伍建設,改進工作作風,強化公共服務意識。加強政府廉政建設,落實黨風廉政建設責任製。嚴格考核獎懲製度,提高政府行政效能。穩步推進政府機構改革及重點領域改革,強化區政府、鄉鎮(街道)在城市管理中組織、統籌、協調職能。積極推進事業單位改革,創新機構編製管理。積極穩妥地推進政府臨聘人員管理改革,落實《關於推進臨聘人員管理改革的指導意見》,突出“規範當前,謀劃長遠,提高效率”,健全權責清晰的管理體製,建立崗位分類體係、薪酬確定與調整機製,完善人員招錄、實名合同製、績效考核等管理製度。同時,積極探索政府購買服務、實行屬地化網格化管理、建立內部職位體係等新思路、新模式。
提高政府對經濟發展的調控能力,統籌區域發展。發揮好政府配置資源的作用,通過規劃、政策、資金等調控手段,突破行政區劃的界限,統一管理體製機製,統一規劃、統一建設,統一發展。按照京津冀一體化發展的需求,科學統籌功能區布局和基礎設施及公共服務資源配置,促進功能區之間融合統籌發展。加強對功能區發展規劃研究,培育園區主導產業,形成各具特色、優勢互補的產業集群。
強化政府自身現代化建設,提高行政管理和服務水平。要真正樹立與建設“四個中心”城市相匹配的現代化管理和科學發展理念。加大教育培訓力度,提升政府機關工作人員知識層次和綜合素質,打造現代智慧型政府。加快政府行政管理信息化建設,努力實現管理資源和信息共享,打造現代管理型政府。按照行政效率最大化的原則,優化政府資源配置和行政程序,使政府及各部門協調高效運轉。推動政府各部門平等、公正、規範行使各項權力。強化服務意識,提供快速、優質、規範、透明、符合國際水準的公共服務產品,打造標準化、國際化服務型政府。
三、激發市場主體活力,深化經濟體製機製改革
大力推進國企改革。認真貫徹落實市委關於國資國企改革部署。加快實施房山區國資國企改革意見,盡快實現由管資產向管資本轉變。認真落實《北京市嚴格控製人口規模工作方案》,確保完成人口調控目標。積極推進構建開放型經濟新體製,製定外商投資項目、境外投資項目核準和備案實施辦法。製定實施提升生活性服務業品質三年行動計劃。加強營業稅改征增值稅管理,落實有關稅收政策,進一步建立符合經濟發展需要的現代化稅收征管模式。
研究推進旅遊改革。以十渡等為試點,研究旅遊管理體製機製改革,整合旅遊資源,推進集團化發展,打造高精尖旅遊產業,成為生態休閑文化名區的旅遊產業發展典範。
加快政府投資體製改革。強化政府投資管理和提高政府投資效率,突出政府投資引導和調控社會資本的作用。要加強政府資金統籌調度管理,集中財力,突出建設重點,合理安排建設時序,提高資金使用效率,保障經濟社會發展領域重點支出,保證政府投資重大項目資金需求。
采取多種融資方式籌集建設資金。做大做強融資平台,積極籌措發展資金。整合做大擔保公司,為政府和企業融資提供擔保條件。建立政府償債基金。搭建以民營企業為主的民營資本投融資平台,為我區民營企業發展創造融資環境,提高投融資能力。探索建立信貸、擔保和反擔保一體化融資體係,突破融資瓶頸。
著力吸引社會投資。繼續放寬政府投資領域,放寬市場準入標準,積極培育法人實體,鼓勵民間資本通過合資、合作、獨資、PPP等方式投資基礎設施、公共服務等領域。整合和優化國有經營性資產配置,發揮國有經濟的引導、放大作用。加大招商引資工作力度,創新招商選資機製。按照各方引進、區級統籌、優化選址、集聚發展的原則,健全招商選資機製。積極培育上市公司,鼓勵企業通過資本運作模式籌集資金,通過政策資金引導,提升企業規模和知名度。
四、深化民主政治和法治建設領域改革
認真落實市委關於深化民主政治和法治建設領域的改革舉措。健全區委領導法治中國首善之區建設的製度和工作機製。認真落實《北京市在全麵推進依法治國進程中加強和改進人大的意見》、《中共北京市委關於加強社會主義協商民主建設的意見》。貫徹北京市法治政府建設規劃,完善法治政府指標體係和評價體係。完善重大行政決策和行政規範性文件合法性審查機製。
推進審判權運行機製和檢察官辦案責任製改革試點。推動改革人民陪審員選任工作。探索人財物統一管理改革試點工作。探索涉訴信訪工作新機製。建立健全房山區刑事案件速裁程序工作格局,完善細則。加快規範化司法所和調委會創建進度,鞏固基層基礎。
認真落實《中央紀委關於在查辦黨員和國家工作人員涉嫌違紀違法犯罪案件中加強協作配合的意見》,加強與審判、檢察、公安等部門的無縫隙配合,持續加大案件查辦力度。
五、加快城市規劃建設領域和城市管理體製改革
認真貫徹落實市委關於深化城市規劃建設領域的改革舉措。研究完善軌道交通站點一體化建設的政策機製,提出一體化建設的實施措施和辦法。配合市級部門編製環境總體規劃,研究提出城鄉規劃與環境規劃“多規合一”的實施路徑。加快推進房山區臨空經濟區建設研究,支持長陽、琉璃河等鄉鎮加強整體性規劃研究和編製工作。配合市級部門編製集體建設用地規劃,研究修訂集體建設用地控製標準。加強我區有軌電車建設研究,推進軌道交通房山線南關站地區綜合開發。研究加強城市設計管理、提高建築設計質量,完善專家評審和公眾參與機製。認真貫徹落實市委關於深化城市管理體製的改革舉措,推進網格化社會服務管理體係全覆蓋工程。落實《北京市推進街道社區管理體製改革的意見》,以長陽鎮為試點,推進城管執法管理體製改革,提高執法和服務水平。加快房山供暖所改製轉企。
六、深化社會事業與社會治理體製改革
認真貫徹落實市委關於深化文化體製的改革舉措。健全互聯網管理體製和工作機製,加快新媒體建設。認真貫徹落實市委關於北京市推進義務教育優質均衡發展的意見等改革舉措。製定房山區優質教育資源承接方案和區域優化布局方案。推進養老管理體製創新。加強適度普惠兒童福利製度試點建設。推進醫療衛生體製改革。推動醫改向縱深發展,引入社會資本建設房山區第一醫院,加快建立現代醫院管理體係,提高信息化、專業化、精細化服務水平。繼續加強緊密醫聯體建設。調整優化醫療衛生服務體係,改革完善價格財政補償機製,逐步改革人事薪酬製度,繼續深化監督治理體製改革,統籌規範信息化建設,有序推進公立醫院綜合改革,持續深化基層醫療衛生機構綜合改革。
七、深化生態文明體製及大氣汙染治理體製改革
認真貫徹落實市委關於深化生態文明體製的改革舉措。落實北京市最嚴格水資源管理考核辦法。落實北京市水土保持條例。進一步深化殯葬改革,積極推行節地生態安葬,促進資源節約和環境保護,促進人與自然和諧發展。落實加強環境監督執法實施意見,加大對生態資源等環境保護執法力度。實施北京市排汙許可管理、排汙權有償使用和交易試點的意見。研究提出推進環境汙染第三方治理的意見。認真貫徹落實市委關於深化大氣汙染治理體製的一係列改革舉措。推進大氣汙染防治屬地管理,明確鄉鎮(街道)環保職責,推行區域網格化管理。全力推進燃煤鍋爐改造過程,落實依法行政,建立聯合執法機製。深度推進張坊鎮與華夏幸福基業合作,帶動南部生態區轉型;支持佛子莊鄉“第三空間”采取市場化運作、公司化運營,帶動北部生態區轉型。深化大企業帶動小城鎮的發展模式,積極推動集體土地流轉起來、資產經營起來、農民組織起來,以改革推動山區生態涵養區又好又快發展。
八、深化黨的建設製度及紀律檢查體製改革
認真貫徹落實市委關於深化黨的建設製度改革舉措。製定實施《2015-2019年房山區黨政領導班子規劃綱要》。完善房山區處級領導班子黨政正職選拔任用初始提名暫行辦法。製定完善《關於培養年輕幹部、後備幹部工作意見》。研究製定《幹部教育培訓目標責任製考核管理辦法》。建立完善統籌區域化黨建工作的協調議事工作體係和工作機製。研究製定規範基層黨組織設置隸屬的指導性意見。研究製定《房山區城鄉基層黨組織服務群眾經費管理辦法(試行)》。研究製定從嚴管理黨員相關工作意見。認真貫徹落實市委關於深化紀律檢查體製改革舉措。製定《房山區基層紀檢監察幹部考核辦法》。建立《房山區紀檢監察幹部人才庫》。深入落實《進一步統籌紀檢監察人員力量的意見》,持續推進紀檢監察幹部聯合履職工作。製定《房山區關於農村基層領導幹部報告個人重大事項的規定》,進一步強化對農村基層幹部的管理與監督。製定《房山區關於違法用地違法建設責任追究的意見》,進一步強化土地管理,嚴厲打擊違法占地和違法建設行為,嚴格監督執紀問責。
九、積極擴大開放
積極參與“一帶一路”建設,完善相關重點通道建設,參與人文和科技交流。努力營造優良的國際服務環境,積極吸引外資,支持房山企業“走出去”,開拓國際市場,開展跨國投資。加強與港澳地區的經貿合作,加強與台灣地區的經貿科技文化交流。做好支援西藏、巴東縣等對口支援工作,深化南水北調對口協作。強化首都意識,加強與首都核心區融合,做好服務保障和功能人口承接。
第二章 全麵推進法治房山建設
貫徹依法治國基本方針,努力構建依法行政、司法公正、全民守法的法治社會新格局,全麵推進法治房山建設。
一、加強政府依法行政
以建設法治政府為目標,全麵推進依法行政,增強政府行政行為的公信力。進一步梳理區級各部門、各鄉鎮(街道)的行政權力清單,依據權力清單,向社會公開政府職能、法律依據、實施主體、職責權限、管理流程和監督辦法等事項。推行跨部門綜合執法,加強對部門權力的監督和製約,強化對執法人員的資格管理,製止權力濫用。推進政務公開,完善政府議事程序規則,健全並落實公眾參與、專家論證、風險評估、合法性審查和集體討論決定等決策程序。積極推行各級政府法律顧問製度,建立政府法製機構人員為主體、吸收專家和律師參加的法律顧問。
二、促進司法公正
健全司法權獨立公正行使的製度,完善保障司法公正的內部體製。完善人民陪審員製度、推行陽光司法機製,強調人民群眾對司法過程的參與,依靠人民群眾的力量推進公正司法,充分發揮各類監督主體的作用,加強司法監督。切實落實“公正司法、一心為民”的指導方針,加大基層法庭建設,及時有效地化解當地矛盾糾紛,方便群眾訴訟。深化司法體製改革,加強司法隊伍建設,規範司法部門的執法行為。
三、推進全民守法
增強全民法治觀念,健全普法宣傳教育機製,深入開展法治宣傳教育,弘揚法治精神,建設社會主義法治文化,傳播法律知識,培養法律意識。開展多層次多形式法治創建活動,深化基層組織和部門、行業依法治理,支持各類社會主體自我約束、自我管理。發揮市民公約、鄉規民約、行業規章、團體章程等社會規範在社會治理中的積極作用。
四、加強民主法治建設
擴大基層民主,堅持和完善人民代表大會製度。發揮工會、共青團、婦聯等社會團體參與社會管理的作用。加強民主選舉、民主決策、民主管理和民主監督等製度建設,保障人民享有民主權利。增強基層民主活力,健全區域內村民、居民自治製度,提高群眾依法行使民主權利、管理社會事務的意識和能力。
第十一篇 保障規劃實施
第一章 構建多規融合、相互銜接的規劃體係
本規劃提出的預期性目標和產業發展、結構調整等任務的完成,主要依靠發揮市場機製的作用實現。各部門要通過改進經濟調節、加強市場監管、健全利益導向機製和創造良好發展環境,引導市場主體行為與城市發展戰略意圖一致。
區政府有關部門要組織編製區級專項規劃,細化本規劃提出的主要任務。各鄉鎮(街道)要結合實際,認真貫徹落實國家、北京市和全區的戰略意圖。

第二章 形成創新互補、平衡高效的政策保障體係
一、充分利用政策資源
積極爭取政策支持,認真梳理現行政策,用足用活國家、北京市相關政策,特別是要緊緊抓住京津冀協同發展的曆史機遇,深入挖掘政策資源,創新開展政策落實,變政策優勢為發展優勢。
二、健全高效政策體係
加強部門間、政策間的平衡銜接與高效配合,提高政策實施效果。製定並完善產業政策,實施產業引導政策和產業培育政策;完善財稅政策,改革財稅運行體製,重點加強對公共服務和基礎設施建設的支持;健全投融資政策,建立多元投融資體係,積極吸引國外投資,引導民間融資健康發展;積極發揮政府在土地開發中的重要作用,土地供應優先滿足規劃中明確的重大基礎設施建設、重大產業項目、生態建設和公共服務項目用地需要;持續實施人才強區戰略,製定有吸引力的人才政策,引進人才。
三、加強配套政策保障
根據規劃提出的目標和任務,圍繞培育創新環境、改善民生、推進綠色發展等經濟社會發展重點領域,研究製定配套政策。注重短期政策與長期政策的銜接配合。密切聯係宏觀環境變化和發展實際,加強政策儲備。
第三章 構建任務明確、動態評估的實施機製
本規劃確定的約束性指標和公共服務、社會管理等領域的任務,要納入各鄉鎮(街道)、各部門經濟社會發展綜合評價和績效考核體係。約束性指標要明確責任。
加強年度計劃製訂實施。年度計劃要依據本規劃的總體安排部署,逐年落實規劃提出的發展目標和任務。年度計劃報告要分析本規劃實施進展情況,特別是約束性指標的完成情況。各部門要根據本規劃確定的主要任務製定行動計劃。
完善監測評估製度。加強對規劃實施情況跟蹤分析,自覺接受區人民代表大會及其常務委員會的監督檢查。區政府有關部門要對重點領域的發展情況適時開展專題評估。在規劃實施的中期階段,由區政府組織開展全麵評估,並將中期評估報告提交區人民代表大會常務委員會審議。根據中期評估情況以及國內外形勢變化需要進行修訂時,由區政府提出意見,報區人民代表大會常務委員會批準。完善統計製度,為監測評估和政策製定提供基礎。

第四章 完善合理配置、有效引導的調控機製
一、強化財政金融保障
編製實施好年度財政預算,為規劃實施和目標任務完成提供有力的財政資金保障。優先安排涉及社會民生、產業發展、公共安全、生態環境等領域的財政支出和項目投入。
二、加強戰略資源管理
科學調控土地供應。堅持控製總量、優化增量、調整存量,優先保證保障性住房、重點功能區、公共服務改善、重大基礎設施和產業項目建設等方麵的土地需求。
發揮大項目對轉變經濟發展方式的帶動作用。堅持以規劃確定項目,以項目落實規劃,優化重大項目布局。
加強人才管理。統籌推進黨政、企業經營管理、專業技術、高級技能、農村實用、社會工作等各類人才隊伍建設。
三、強化發展布局引導
通過市場拓展、技術創新、扶優扶強等手段,主動引導產業布局和項目引進向有助於推動產業結構升級、基礎設施增強、公共服務提升、生態環境改善等方麵發展。
第五章 建立政府引導、全社會參與的規劃監督機製
切實加強人大及其常委會、政協對規劃實施的依法監督和民主監督,強化司法監督、新聞輿論監督和社會監督,拓展政府與企業、居民的信息溝通渠道與反饋途徑,提高規劃實施的民主化程度和透明度。動員全社會參與規劃實施全過程,對規劃實施進行有效監督,鼓勵公民為規劃實施建言獻策,促進各級各類規劃的有效實施。