政務公開
>
公開專題
>
2023年北京市政府網站年度報表專欄
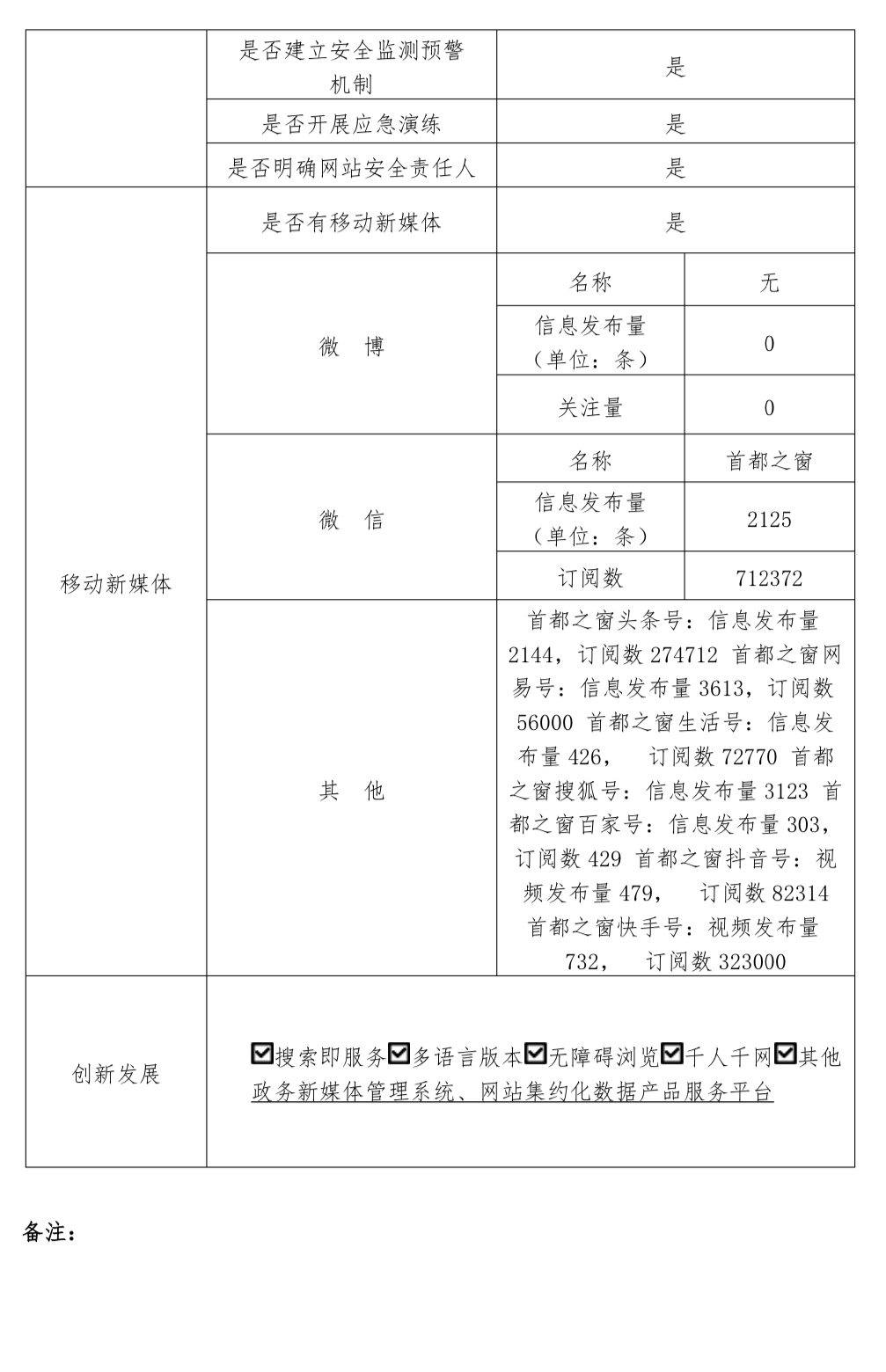
北京市人民政府門戶網站2023年度工作報表
日期:2024-01-24 10:00
來源:首都之窗
分享:
X
字號:
大
中
小
北京市人民政府門戶網站2023年度工作報表
北京市人民政府門戶網站2023年度工作報表
您訪問的鏈接即將離開“首都之窗”門戶網站 是否繼續?
放棄