目 錄
第一部分 2021年度部門決算報表
一、收入支出決算總表
二、收入決算表
三、支出決算表
四、財政撥款收入支出決算總表
五、一般公共預算財政撥款支出決算表
六、一般公共預算財政撥款基本支出決算表
七、政府性基金預算財政撥款收入支出決算表
八、政府性基金預算財政撥款基本支出決算表
九、國有資本經營預算財政撥款支出決算表
十、財政撥款“三公”經費支出決算表
十一、政府采購情況表
十二、政府購買服務支出情況表
第二部分 2021年度部門決算說明
第三部分 2021年度其他重要事項的情況說明
第四部分 2021年度部門績效評價情況
第一部分 2021年度部門決算報表
報表詳見附件1。
第二部分 2021年度部門決算說明
一、部門/單位基本情況
(一)機構設置、職責
1、機構設置
根據北京市編辦《關於印發<北京社會主義學院主要職責、內設機構和人員編製方案>的通知》(京編辦函[2002]14號)、北京市編辦《關於同意北京社會主義學院調整機構編製的函》(京編辦事[2014]88號)、北京市編委《中共北京市委機構編製委員會關於北京社會主義學院(北京中華文化學院)事業單位改革有關事項的批複》(京編委[2021]98號),設立北京社會主義學院。內設:辦公室、人事保衛部、行政部、教務部、科研管理部、文化交流培訓部、教研部、信息技術部、學員工作部9個職能部室和機關黨委(工會)。
2.職責:社會主義學院是中國共產黨領導的統一戰線性質的政治學院,是民主黨派和無黨派人士的聯合黨校,是統一戰線人才教育培養的主陣地,是開展黨的統一戰線工作的重要部門,是黨和國家幹部教育培訓體係的重要組成部分。北京社會主義學院是市委直屬事業單位,歸口市委統戰部領導,其主要職責是:(一)培訓民主黨派和無黨派人士、統一戰線其他領域代表人士,培訓統戰幹部,培養統一戰線理論研究人才,承辦黨委和政府舉辦的有關專題研討班;(二)組織開展馬克思列寧主義、毛澤東思想、鄧小平理論、“三個代表”重要思想、科學發展觀、習近平新時代中國特色社會主義思想,以及黨的統一戰線理論和方針政策的研究和宣傳,推進理論創新;(三)組織開展決策谘詢工作,為黨委和政府決策服務;(四)組織開展中華文化的教育、研究和對外交流;(五)開展聯誼交友。
(二)人員構成情況
行政編製41人,實有人數41人;事業編製27人,實有人數23人。
二、收入支出決算總體情況說明
2021年度收、支總計4258.57萬元,比上年增加681.30萬元,增長19.05%。
(一)收入決算說明
2021年度本年收入合計4197.44萬元,比上年增加586.40萬元,增長16.24%,其中:財政撥款收入4162.98萬元,占收入合計的99.18%;上級補助收入0萬元;事業收入33.70萬元,占收入合計的0.80%;經營收入0萬元;附屬單位上繳收入0萬元;其他收入0.76萬元,占收入合計的0.02%。
(二)支出決算說明
2021年度本年支出合計3417.53萬元,比上年減少44.40萬元,下降1.28%,其中:基本支出2287.26萬元,占支出合計的66.93%;項目支出1130.27萬元,占支出合計的33.07%。
三、財政撥款收入支出決算總體情況說明
2021年度財政撥款收、支總計4162.98萬元,比上年增加585.71萬元,增長16.37%。主要原因:落實全市人員經費政策,調整保險繳費等。
四、一般公共預算財政撥款支出決算情況說明
(一)一般公共預算財政撥款支出決算總體情況
2021年度一般公共預算財政撥款支出3371.13萬元,主要用於以下方麵(按大類):教育支出3358.43萬元,占本年財政撥款支出的99.62%;社會保障和就業支出12.70萬元,占本年財政撥款支出的0.38%。
(二)一般公共預算財政撥款支出決算具體情況
1、“教育支出”(類)2021年度決算3358.43萬元,比2021年年初預算減少764.32萬元,下降18.54%。其中:
“教育管理事務”(款)2021年度決算1368.36萬元,比2021年年初預算增加54.56萬元,增長4.15%。主要原因:按照全市統一要求,落實相關工資政策,造成人員經費比年初預算增加。
“進修及培訓”(款)2021年度決算1990.07萬元,比2021年年初預算減少818.88萬元,下降29.15%。主要原因:因疫情影響,培訓計劃發生了調整,造成比年初預算減少。
2、“社會保障和就業支出”(類)2021年度決算12.70萬元,比2021年年初預算減少2.89萬元,下降18.54%。其中:
“行政單位離退休”(款)2021年度決算12.70萬元,比2021年年初預算減少2.89萬元,下降18.54%。主要原因:因疫情影響,退休老幹部重陽節活動計劃調整,造成比年初預算減少。
五、政府性基金預算財政撥款支出決算情況說明
本單位本年度無此項支出。
六、國有資本經營預算財政撥款收支情況
本單位本年度無此項支出。
七、財政撥款基本支出決算情況說明
2021年使用一般公共預算財政撥款安排基本支出2274.64萬元,使用政府性基金財政撥款安排基本支出0萬元,其中:(1)工資福利支出包括基本工資、津貼補貼、獎金、夥食補助費、績效工資、其他社會保障繳費、其他工資福利等支出;(2)商品和服務支出包括辦公費、印刷費、谘詢費、手續費、水費、電費、郵電費、取暖費、物業管理費、差旅費、因公出國(境)費、維修(護)費、租賃費、會議費、培訓費、公務接待費、專用材料費、勞務費、委托業務費、工會經費、福利費、公務用車運行維護費、其他交通費、其他商品和服務等支出;(3)對個人和家庭補助支出包括離休費、退休費、撫恤金、生活補助、救濟費、醫療費補助、助學金、獎勵金、其他對個人和家庭的補助等支出。(4)其他資本性支出包括辦公設備購置、專用設備購置等。
第三部分 2021年度其他重要事項的情況說明
一、“三公”經費財政撥款決算情況
“三公”經費包括本部門所屬1個事業單位。2021年“三公”經費財政撥款決算數4.36萬元,比2021年“三公”經費財政撥款年初預算27.16萬元減少22.80萬元。其中:
1.因公出國(境)費用。2021年決算數0萬元,比2021年年初預算數10.77萬元減少10.77萬元。主要原因:因疫情影響,2021年未安排納入財政撥款範圍的因公出國(境)支出。
2.公務接待費。2021年決算數0萬元,比2021年年初預算數1.30萬元減少1.30萬元。主要原因:按照關於落實市委、市政府《2013年北京市市級部門厲行勤儉節約、加強預算管理的實施意見》的通知的要求,壓縮公務接待費支出。
3.公務用車購置及運行維護費。2021年決算數4.36萬元,比2021年年初預算數15.09萬元減少10.73萬元。其中,公務用車購置費2021年決算數0萬元,與2021年年初預算數持平。公務用車運行維護費2021年決算數4.36萬元,比2021年年初預算數15.09萬元減少10.73萬元,主要原因:落實中央和北京市政府關於公務用車改革的方針政策,減少公務用車經費。2021年公務用車運行維護費中,公務用車加油1萬元,公務用車維修1.81萬元,公務用車保險1.40萬元,公務用車其他支出0.15萬元。2021年公務用車保有量7輛,車均運行維護費0.62萬元。
二、機關運行經費支出情況
本單位不屬於機關運行經費統計範圍。
三、政府采購支出情況
2021年政府采購支出總額34.14萬元,其中:政府采購貨物支出3.64萬元,政府采購工程支出0萬元,政府采購服務支出30.49萬元。授予中小企業合同金額11.61萬元,占政府采購支出總額的34.01%,其中:授予小微企業合同金額9.98萬元,占政府采購支出總額的29.23%。
四、國有資產占用情況
2021年車輛7台,127.90萬元;單位價值50萬元以上的通用設備1台(套),單位價值100萬元以上的專用設備0台(套)。
五、政府購買服務支出說明
本單位不屬於政府購買服務統計範圍。
六、專業名詞解釋
1.基本支出:指為保障機構正常運轉、完成日常工作任務而發生的人員支出和公用支出。
2.項目支出:指在基本支出之外為完成特定行政任務或事業發展目標所發生的支出。
3.“三公”經費:是指單位通過財政撥款資金安排的因公出國(境)費、公務用車購置及運行費和公務接待費。其中,因公出國(境)費指單位公務出國(境)的國際旅費、國外城市間交通費、住宿費、夥食費、培訓費、公雜費等支出;公務用車購置及運行費指單位公務用車購置支出(含車輛購置稅、牌照費)及單位按規定保留的公務用車燃料費、維修費、過路過橋費、保險費、安全獎勵費等支出;公務接待費指單位按規定開支的各類公務接待(含外賓接待)支出。
4.機關運行經費:是指行政單位(含參照公務員法管理事業單位)使用一般公共預算財政撥款安排的基本支出中的日常公用經費支出,包括辦公及印刷費、郵電費、差旅費、會議費、福利費、日常維修費、專用材料及一般設備購置費、辦公用房水電費、辦公用房取暖費、辦公用房物業管理費、公務用車運行維護費以及其他費用。
5.政府采購:指各級國家機關、事業單位和團體組織,使用財政性資金采購依法製定的集中目錄以內的或者采購限額標準以上的貨物、工程和服務的行為。
6.政府購買服務:是指各級國家機關將屬於自身職責範圍且適合通過市場化方式提供的服務事項,按照政府采購方式和程序,交由符合條件的服務供應商承擔,並根據服務數量和質量等因素向其支付費用的行為。
7.教育支出:反映政府教育事務支出,具體包括教育行政管理、學前教育、小學教育、初中教育、普通高中教育、普通高等教育、職業教育、特殊教育、幹部繼續教育、教育機關服務等支出。
8.社會保障和就業支出:反映政府在社會保障與就業方麵的支出,具體包括社會保障和就業管理事務、民政管理事務、財政對社會保險基金的補助、補充全國社會保障基金、行政事業單位離退休、企業改革補助、就業補助、撫恤、退役安置、社會福利、殘疾人事業、城市居民最低生活保障、其他城鎮社會救濟、農村社會救濟、自然災害生活救助、紅十字事務等支出。
第四部分 2021年度部門績效評價情況
一、部門整體績效評價報告
(一)部門概況
1.機構設置及職責工作任務情況
(1)機構設置
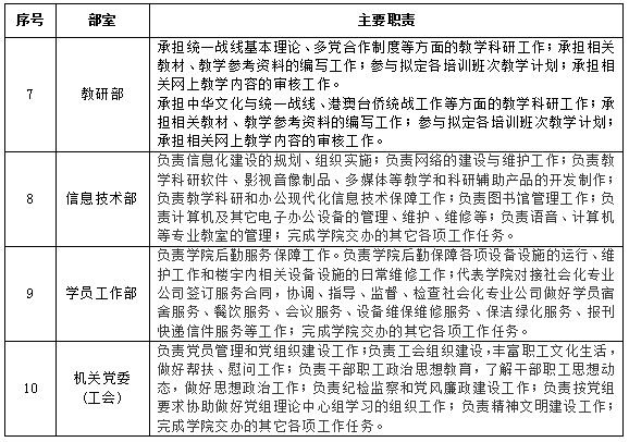
北京社會主義學院內設10個部室,分別為辦公室、人事保衛部、行政部、教務部、科研管理部、文化交流培訓部、教研部、信息技術部、學員工作部9個職能部室和機關黨委(工會),各部室職能情況見表1。


(2)職責
北京社會主義學院(以下簡稱“北京社院”)是中國共產黨領導的統一戰線性質的政治學院,是負責統一戰線人才教育培養的中共北京市委直屬事業單位,為正局級。根據《社會主義學院工作條例》和《關於加強和改進新時代社會主義學院工作的意見》,北京社院主要職責包括以下五點:一是培訓民主黨派和無黨派人士、統一戰線其他領域代表人士,培訓統戰幹部,培養統一戰線理論研究人才,承辦黨委和政府舉辦的有關專題研討班;二是組織開展馬克思列寧主義、毛澤東思想、鄧小平理論、“三個代表”重要思想、科學發展觀、習近平新時代中國特色社會主義思想,以及黨的統一戰線理論和方針政策的研究和宣傳,推進理論創新;三是組織開展決策谘詢工作,為黨委和政府決策服務;四是組織開展中華文化的教育、研究和對外交流;五是開展聯誼交友。
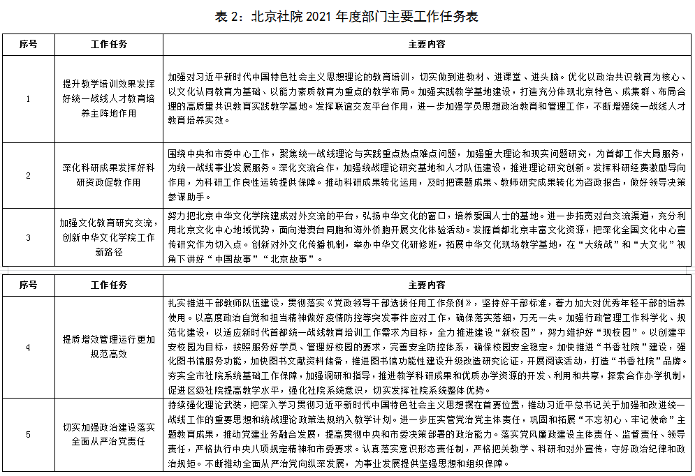
(3)工作任務
北京社會主義學院製定了2021年度工作任務計劃,圍繞提升教學培訓效果、深化科研成果、加強文化教育研究交流、規範運行管理、加強政治建設等5個方麵,製定了工作重點,具體內容如下:

2.部門整體績效目標設立情況
(1)績效目標設立依據
北京社院部門整體績效目標設置立足於《社會主義學院工作條例》《中共中央關於加強新形勢下黨外代表人士隊伍建設的意見》《中共北京市委關於加強和改進新時代社會主義學院工作的意見》中有關加強新時代北京市黨外代表人士隊伍建設,推進社會主義學院工作科學化製度化規範化,充分發揮統一戰線人才培養基地、理論研究基地、方針政策宣傳基地作用的要求與精神設定。與北京社院“是統一戰線人才教育培養的主陣地,是開展黨的統一戰線工作的重要部門,是黨和國家幹部教育培訓體係的重要組成部分”的職責定位相符,綜上,績效目標設立依據充分。
(2)績效目標與職責任務匹配性
北京社院2021年度部門整體績效目標圍繞部門職能及2021年度工作計劃設置,部門整體績效目標設置與單位職責履行、年度工作任務較為相符,績效目標與部門職責及年度主要工作匹配情況如下:

(3)績效目標設置合理性
北京社院部門整體績效目標設置圍繞培養統一戰線教育人才、促進中華文化教育研究交流、弘揚中華傳統文化等年度主要工作任務設置,績效目標設置與部門職責及年度工作計劃相符。
(二)當年預算執行情況
2021年全年預算數4258.57萬元,其中,基本支出預算數2508.88萬元,項目支出預算數1749.70萬元。資金總體支出3417.53萬元,其中,基本支出2287.26萬元,項目支出1130.27萬元。預算執行率為80.25%。
(三)整體績效目標實現情況
1.產出完成情況分析
(1)產出數量
2021年度北京社院深化落實年度主要工作實施,年初設定的部門整體支出績效目標中大部分產出數量指標均已按照計劃完成,少部分數量指標受疫情影響未達到預期目標。各項績效指標完成情況如下表所示:

教學培訓方麵。北京社院充分利用“共識學苑”線上學習平台開展線上培訓,教學形式上實現課堂、現場與雲端結合,2021年度共舉辦培訓班次44期,受疫情影響,部分培訓班次未開展,部分培訓班次由線下培訓改為線上培訓,培訓人數有所增加,但線上培訓學製均少於線下培訓班學製,故全年共計培訓4431人次,實際培訓283天。
學報發行方麵。2021年度北京社院共編發《北京社會主義學院學報》4期,設置了“紀念中國共產黨成立100周年專欄”“香山革命精神研究”“統一戰線和統戰話語體係構建”“年度重點課題成果”等欄目。
中華文化教育交流方麵。一是2021年度北京社院共開發文化參訪點1個,受疫情影響,部分原計劃開展的文化參訪點未進行開發;二是聯合八個民主黨派市委以及首都博物館、徐悲鴻藝術委員會、北京師白藝術研究會等書畫協會,共同組織舉辦了“同心跟黨走丹青頌百年”慶祝建黨百年書畫展活動,展出作品180幅。但由於疫情影響,無法進行出國訪談、赴台文化交流、舉辦文化論壇和文化研討會、座談會等工作。
教學改革方麵。一是2021年度北京社院開設了259門課程,並對5門教學模式進行了創新,但受疫情影響,個別教學模式創新課程未能開展;二是對習近平總書記關於加強和改進統一戰線工作的重要思想課程模塊、參政黨履職能力建設的理論與實踐課程模塊、香山時期協商建國的光輝曆程及其重要啟示課程模塊、基層統戰理論工作與實踐課程模塊和中華文化與中國之治課程模塊等9門課程進行了開發,完成了教學大綱、教學講義的撰寫,其中6門課程完成學院驗收並印刷成冊,但受疫情影響,有3門理論課程未完成學院驗收,故未印刷成冊。
理論研究方麵。一是完成了24項研究課題,並形成研究報告24篇,由於申報相同或類似題目較多、研究力量不足等因素影響,僅立項24個課題,未達到年初計劃29個課題研究目標;二是舉辦了“建黨百年來統一戰線理論與實踐”理論研討會,並編選、出版了2冊統一戰線理論文集,為《“兩個一百年”曆史交匯點上的統一戰線——統一戰線學論壇文集·第一輯》上冊和下冊。
(2)產出質量
為確保統一戰線教育人才培養、中華文化教育交流、統一戰線理論和方針政策的研究和宣傳、理論創新等各項工作實施效果良好,北京社院嚴把質量關:在教育教學統一戰線人才培訓中,嚴格按照項目目標執行,通過線上線下相結合的方式,超額完成教學計劃培訓人次,培訓學員參與度和合格率均達到95.00%,實現學校教育教學軟實力的提升;在課題研究、課程模塊開發方麵,對課題研究報告進行了結項評審,評審合格率達到100.00%,開發的課程模塊均得到了專家的認可;在政策研究宣傳方麵,每期出版的《北京社會主義學院學報》均會寄送給各民主黨派、北京市統戰係統各單位、全國各地社院、各高校統戰部、統戰理論專家,刊物在首都統戰係統各單位覆蓋率達到95.00%。綜上,項目各項工作完成質量較好。
(3)產出進度
根據部門整體工作目標完成情況分析,北京社院能夠按照計劃要求完成年度各項主要工作任務。年度各項工作有序推進落實,項目實施進度及產出時效性較好。但部分工作由於疫情等因素影響,存在一定滯後問題,如:“課程模塊開發項目”受疫情影響,部分理論課程未完成學院驗收,驗收工作結轉至2022年繼續執行,影響了項目實施進度;“統一戰線教育培訓項目”,受疫情影響部分培訓班次無法開展線下教學,將部分培訓改成線上教學,部分黨外代表人士和統戰幹部培訓班次仍無法開展等;“教育教學——中華文化教育交流研究項目”受疫情影響,無法舉辦出國交流、赴台文化交流、文化論壇等活動。
(4)產出成本
北京社院嚴格遵守黨中央、國務院厲行節約的有關要求執行單位內部相關財務管理製度及采購管理的相關規定,對年度預算資金進行管理,確保各項支出嚴格按照預算執行,各項成本控製在預算範圍內。此外,委托業務實際經費支出嚴格按照合同相關規定執行,培訓費等有明確支出標準的事項按照既定標準執行,並在接辦班會過程中本著厲行節約原則控製相關支出。2021年部門公用經費支出預算394.42萬元,實際支出264.46萬元,預算執行率為67.05%,公用經費控製在預算範圍內。
綜上,經費支出符合部門履職範圍,部門總體資金支出控製在預算範圍內,未出現超支情況,部門整體成本控製情況較好。
2.效果實現情況分析
(1)社會效益
①深化教學科研改革,提升學院教學培養能力
北京社院不斷深化教學科研改革,提升了學院教學培養能力,為進一步提高民主黨派成員的統一戰線、多黨合作、人民政協等理論水平,充分發揮學院作為民主黨派和無黨派人士的聯合黨校、黨外代表人士教育培訓的主陣地作用提供基礎支撐。一是製定了《北京社會主義學院關於“十四五”期間促進教學培訓工作高質量發展的具體措施》,持續打造了“共識學苑”線上學習平台與課堂、現場相融合的教學培訓新模式;二是完善了共識教育實踐教學基地建設格局,著力打造係列實踐教學基地,目前全市共識教育實踐教學基地達35個,建設成了體現北京特色、布局合理的高質量共識教育實踐教學基地庫,為教學培訓提供了生動課堂和豐富載體;三是建設了符合共識教育需要、體現統一戰線教育培訓特點的課程體係,針對不同層次民主黨派學員對象的特點和培訓需求,形成了體現分級培訓要求的課程安排。
②提高統戰理論科研水平,為市委統戰工作科學決策提供參考
北京社院不斷總結北京市統一戰線最新實踐成果和經驗,進一步提高統戰理論科研水平,為市委統戰工作科學決策提供參考,更好地服務於統一戰線人才培養工作。一是在全市範圍內開展年度重點課題公開招標,立項24個課題並最終形成24個課題研究報告,其中,2篇研究成果被中央統戰部《調研參考》采用,為中央民族工作會議和香港專項工作等提供決策參考,1篇在《中國宗教》雜誌發表,11篇研究成果報送中央和市委統戰部參加全國和北京統戰理論研究創新成果獎評選;二是刊登統一戰線理論研究成果以及相關學科理論研究成果,發行4期《北京社會主義學院學報》,發送給各民族黨派及統戰係統相關部門和研究人員,起到了交流學術成果、繁榮社會科學的作用,使學報成為發現和培養統戰理論學術人才的重要園地。
③擴大文化學院影響力,傳承和弘揚中華傳統文化
北京社院不斷擴大文化學院影響力,通過多種方式傳承和弘揚中華優秀傳統文化,進一步增強中華文化自信,鑄牢中華民族共同體意識。一是與市委統戰部、中國統一戰線理論研究會政黨理論北京研究基地、北京市統戰理論研究基地聯合舉辦了“建黨百年來統一戰線理論與實踐”理論研討會,會議通過人民日報、人民網、北京日報、“學習強國”App等10多家主流媒體進行了宣傳報道;二是舉辦了“同心跟黨走·丹青頌百年”慶祝建黨百年書畫展活動,活動取得了較好的輿論效果和社會影響;三是統籌社會資源,開發了1個文化參訪點,為社會各界人士參觀交流學習中華傳統文化提供途徑,為有效擴大文化學院影響力提供了基礎保障;四是通過開展海外夏令營活動,增進了海外華裔青少年對中華文化的認識,傳承和弘揚中華文化,增強中華文化自信,推動共同民族認知,但由於疫情影響,文化參訪點未能全部開發完畢,赴台文化交流、北京文化論壇等活動均無法開展,學院影響力有待進一步提升。
(2)服務對象滿意度
北京社院年度各項工作任務開展良好,並取得較為顯著的效果,學院各部室、教職工、培訓學員、學報單位對部門履職效果整體較為滿意,年度內未收到投訴現象。同時,北京社院針對年度實施的項目服務對象情況,從各部室滿意度、全體教職工滿意度、受訓學員滿意度、學報單位滿意度等方麵設置了滿意度指標,滿意度均為95.45%以上,收到學報的單位均未提出不滿意的意見。但個別項目滿意度指標未量化設置,滿意度佐證材料收集力度不足,如“教育教學——《北京社會主義學院學報》編輯出版發行項目”設置的滿意度指標“學報單位滿意度”的年度指標值為“收到學報的單位均無提出不滿意的意見”,未對收到學報的單位,就學報刊登文章題材、內容、時事熱點結合等方麵開展直接滿意度調查,無法全麵了解收到學報的單位對學報刊發的滿意度及建議反饋情況。
(四)預算管理情況分析
1.財務管理
(1)財務管理製度健全性
北京社院製定了《北京社會主義學院預算績效管理工作辦法》《北京社會主義學院預算管理辦法》《北京社會主義學院財務管理規定》《北京社會主義學院經費使用流程》《北京社會主義學院公務卡管理辦法》《北京社會主義學院采購管理製度(試行)》《北京社會主義學院行政後勤部門采購管理實施細則》《北京社會主義學院固定資產管理辦法》《北京社會主義學院合同管理辦法》等一係列單位內部財務、資金管理製度,明確了預算績效管理、預算管理、財務管理、經費使用流程、公務卡、采購管理、固定資產管理、合同管理等管理規範,部門財務管理製度健全,為部門資金使用管理提供了有效製度保障。
(2)資金使用合規性和安全性
北京社院部門預算資金管理按照上述單位內部財務管理製度規定執行,部門各項支出依據北京市財政局批複資金使用範圍,以及有關財務規章製度規定的開支範圍及開支標準執行。本次評價通過部門財務抽憑,未發現截留、擠占、挪用、虛列支出等違紀違規情況。在資金使用監管上,能夠落實重大支出集體研究製度,年度資金分配履行了相關報批手續,專項資金使用建立了專戶核算、統一管理製度。會計核算方麵,對項目資金進行單獨核算、專款專用,各項會計憑證資料保存完整、裝訂規範。但個別項目資金支出與項目申報預算所支持的工作周期不一致,如,“教學培訓保障項目”申報預算支持內容為2021年度的各項物業服務保障工作,實際資金支付時含有2020年12月少部分布草洗滌費用,項目經費存在列支上一年度工作事項現象。
(3)會計基礎信息完善性
北京社院提供的預算批複表、部門決算表、輔助明細賬、資產報表盤點單等部門相關資料,清晰、完整的反映了部門基礎數據信息和會計信息,基礎信息完善。
2.資產管理
截至2021年12月31日,北京社院國有資產總額賬麵淨值4018.96萬元。其中,流動資產1012.91萬元,占資產總額25.20%;固定資產2786.69萬元,占資產總額69.34%;無形資產219.36萬元,占資產總額5.46%。

為加強資產管理,北京社院製定了《北京社會主義學院固定資產管理辦法》,明確了資產管理部門及職責,資產購置、計價、驗收、入庫和領用,資產日常管理、維護、轉移和清查,以及資產處置等相關要求。經抽查發現北京社院資產入庫驗收、領用、轉移及資產報廢處置程序均依據《北京社會主義學院固定資產管理辦法》相關要求執行,填寫了相關入庫單、領用單和轉移單,明確了資產編碼、規格型號、數量等內容,並經相關部門負責人同意後才能進行入庫、領用和轉移;請示提交資產報廢處置相關材料,經黨組會議同意後才能進行相關資產報廢處置工作。綜上,資產管理較為規範。
3.績效管理
根據北京市預算績效管理相關要求,北京社院對全年預算績效管理工作進行了安排,能夠及時對績效管理信息進行匯總分析整理。預算績效管理主要落實以下幾項工作:
(1)績效目標填報、審核。根據年度工作任務以及預算申報規定,隨項目預算申報,填報項目支出績效目標表。組織對所有項目的績效目標進行審核,審核不合格的退回相關部室進行修改直至合格;審核通過的項目上報北京市財政局。納入2021年部門預算的項目均隨同預算一並填報並公開了項目支出績效目標申報表。同時,根據部門職責及年度工作要點填報部門整體支出績效目標,隨同部門預算一並公開。
但部分項目支出績效目標申報表填報質量有待提高。一是指標設置不夠全麵、完整,如:“教學培訓保障項目”未從服務培訓學員數量、服務人員投入數量、維修養護設施數量或頻次、管理服務學院麵積等方麵設置相關的數量指標;“圖書與資料購置”項目未從購買圖書數量、圖書種類等方麵設置與工作內容相關的數量指標。二是指標設置不夠細化,如,“保密設備更新項目”的時效指標設置為“12月底之前”,未明確具體的采購時間、驗收時間等,無法對項目各階段工作任務完成形成有效約束。三是指標不夠具體、量化,大部分效益指標均為定性表述,指標值可量化程度不足,個別滿意度指標值僅從滿意或未接到投訴方麵表述,且個別項目效益指標和滿意度指標混淆,如,“教學培訓保障項目”設置的效益指標“物業服務整體滿意度”應屬於滿意度指標。
(2)加強績效監控檢查。北京社院於2021年年中開展了績效監控工作,以各部室預算申報材料、財務資料、績效目標申報表等資料為依據,以績效目標為核心,圍繞績效目標的完成情況、預算執行情況開展工作,檢查績效目標實現程度,及時發現項目預算執行中的問題,向各部室集中反饋,並對於執行有偏差的項目,提出整改建議及要求。針對跟蹤過程中發現的問題,分析匯總並形成《市級項目支出績效目標執行監控匯總表》和《項目支出績效目標執行監控報告》。但受疫情影響,部分項目工作取消或推遲開展,年初設定績效目標無法按照原計劃達成,未相應進行績效目標調整,影響後續績效評價對目標完成情況的考核。
(3)開展單位自評和部門評價。北京社院依據《北京市財政局關於開展2021年績效自評工作的通知》(京財績效〔2021〕2823號)文件要求,於2021年對部門2020年所有填報績效目標的項目開展了績效自評,並及時報送績效自評成果。
4.結轉結餘率
2021年北京社院年末結轉結餘資金為841.04萬元,全年支出預算為4258.57萬元,資金結轉結餘率為19.75%;2020年部門年末結轉結餘資金為201.80萬元,全年支出預算為3663.73萬元,結轉結餘率為5.51%。2021年度部門結轉結餘率較上一年度增加14.24%。
5.部門預決算差異率
2021年北京社院年初支出預算為4138.34萬元,部門年度支出決算為4258.57萬元,部門預決算差異率為2.91%,部門預決算差異率控製情況較好。
(五)總體評價結論
1.評價得分情況
2021年北京社院部門整體績效評價得分為86.74分,綜合評價等級為“良”,各一級指標得分情況如下:

2.存在的問題及原因分析
(1)部門整體預算執行率略低
2021年北京社院全年支出預算為4258.57萬元,支出決算為3417.53萬元,年末結轉結餘資金為841.04萬元,部門整體年度預算執行率為80.25%,資金結轉結餘率為19.75%,較上一年度(5.51%)增加較多。其中,受疫情影響,培訓、對外交流、座談訪談等工作無法開展,造成部分項目經費結餘,未支出項目經費在年內未及時調整退回,影響部門整體預算執行。
(2)部門整體產出和效果需進一步提升
受疫情、研究力量不足等因素影響,教學培訓、文化參訪點開發、赴台文化交流、文化研討會、課程開發及課題研究等部分工作未能全麵開展,預期目標無法順利按照年初計劃完成。相關工作暫停或推後開展,一定程度上對北京社院提高統戰理論研究水平、提升文化影響力等方麵履職效果實現形成製約。
(3)資金使用和合同管理需進一步規範
在年度工作任務開展過程中,北京社院能夠按照單位內部各項財務管理製度和業務管理製度相關規定執行,但個別項目資金使用與合同管理需進一步規範:一是個別項目經費存在列支上一年度工作事項現象,資金使用與年度預算支持的工作開展周期不夠一致;二是部分委托業務合同簽署不夠規範,缺少承包範圍、承包方式、開竣工日期等關鍵要素,合同內容不夠完整,且部分合同存在合同審批日期滯後於簽署日期現象。
(4)部分項目績效目標設置不夠完善
北京社院根據部門職責和年度工作要點設定了部門整體支出績效目標,部門整體支出績效目標設置較為合理,與部門職責及年度工作計劃相符。同時,納入2021年度部門預算的項目,均圍繞工作任務設置了年度績效目標,大部分項目績效目標設置清晰、明確,績效指標較為細化、量化。但部分項目績效指標設置不夠完善:一是指標設置不全麵,部分項目支出績效目標申報表未根據年度擬開展工作內容設置相應的數量指標,無法全麵體現年度預算支持工作內容的對應產出;二是部分項目時效指標未根據各項工作完成時間節點細化分項設置;三是大部分項目效益指標均為定性表述,指標值可量化程度不足,且個別項目效益指標和滿意度指標混淆。
(六)措施建議
1.強化預算編製頂層設計,進一步降低資金年末結轉結餘率
北京社院在以後年度強化預算編製頂層設計,綜合年度擬開展工作任務,進一步實行“以事定錢”的預算編製模式,根據部門年度既定的工作事項和工作量,打破“基數+增長”的固化模式,科學、合理編製年度部門預算。同時,及時跟進年度預算執行情況,如受到特殊因素影響,造成工作無法按時推進而經費可能形成結餘的情形,及時根據實際資金需求做好財政資金退回工作,從而減少年末資金結轉結餘,提高部門整體預算執行率。
2.合理安排年度工作計劃,確保部門工作任務順利完成
為確保部門各項工作任務順利完成,北京社院在以後年度工作開展過程中,結合曆年各項工作完成情況,在新冠疫情常態化情況下,充分考慮影響工作計劃實施的各項因素,根據年度擬開展主要任務合理安排工作計劃。同時,及時監督工作實施進度,若發現實施進度滯後情況,及時做好糾偏措施,加快後續項目執行進度計劃,保障項目順利按期完成。此外,如遇特殊因素造成部分工作內容無法按照預期順利開展,影響年度績效目標實現情形,可結合實際情況及時調整工作計劃或工作開展方式,並在年中績效監控環節對績效目標做適當調整,以確保調整後績效目標與實際開展工作內容匹配,績效目標能夠在年度內順利達成。
3.規範項目資金使用,強化合同管理
北京社院在以後年度按照項目年度申報預算支持工作內容列支項目經費,如確需涉及上年度工作經費支出情形,將有關工作事項同步列入年度預算中,保證資金使用與項目預算申報工作事項周期一致。此外,強化合同管理,嚴格落實合同各項管理規定,對合同審批、簽訂、履行等環節進行監督檢查和審查,並且嚴格規範合同條款內容,明確承包範圍、承包方式、開竣工日期等關鍵內容,有效監管合同履行情況。
4.加強績效目標填報培訓與學習,提高績效指標設置科學性、合理性
北京社院以後年度在項目實施過程中,加強績效目標編報的指導和培訓工作,通過邀請專業機構對項目負責人開展績效目標相關專題指導與培訓工作,提高項目相關負責人對績效目標編報要求的了解。此外,進一步加強績效目標審核力度,規範績效目標申報表填報內容和形式,提高績效指標科學性、合理性。
二、項目支出績效評價報告
詳見附件2。
三、項目支出績效自評表
報表詳見附件2。