目 錄
第一部分 2021年度部門決算報表
一、收入支出決算總表
二、收入決算表
三、支出決算表
四、財政撥款收入支出決算總表
五、一般公共預算財政撥款支出決算表
六、一般公共預算財政撥款基本支出決算表
七、政府性基金預算財政撥款收入支出決算表
八、政府性基金預算財政撥款基本支出決算表
九、國有資本經營預算財政撥款支出決算表
十、財政撥款“三公”經費支出決算表
十一、政府采購情況表
十二、政府購買服務支出情況表
第二部分 2021年度部門決算說明
第三部分 2021年度其他重要事項的情況說明
第四部分 2021年度部門績效評價情況
第一部分 2021年度部門決算報表
報表詳見附件。
第二部分 2021年度部門決算說明
一、部門/單位基本情況
(一)機構設置、職責
按照中共北京市委機構編製委員會《關於中國電影博物館事業單位改革有關事項的批複》(京編委【2021】113號)等相關文件批複,中國電影博物館為市政府直屬正局級公益一類事業單位。
機構設置:設辦公室、財務部、人事部、保障部、保衛部、研究部(館刊編輯部)、信息傳播部、藏品部、社會教育部、活動管理部、展陳部、影院部、開發部(基本建設辦公室)13個內設機構和機關黨委(黨建辦公室)。
職責為:電影藝術博覽,電影文化交流,電影專業活動,電影藏品征集,電影公共服務,電影知識普及,電影放映服務,電影學術研究,電影社會教育,對公眾特別是青少年進行電影文化和愛國主義教育。
(二)人員構成情況
行政編製0人,實有人數0人;事業編製117人,實有人數115人。
二、收入支出決算總體情況說明
2021年度收、支總計11,259.57萬元,比上年減少461.27萬元,下降3.94%。
(一)收入決算說明
2021年度本年收入合計10,693.48萬元,比上年增加1,054.45萬元,增長10.94%,其中:財政撥款收入9,844萬元,占收入合計的92.06%;上級補助收入0萬元,占收入合計的0%;事業收入0萬元,占收入合計的0%;經營收入0萬元,占收入合計的0%;附屬單位上繳收入0萬元,占收入合計的0%;其他收入849.48萬元,占收入合計的7.94%。
(二)支出決算說明
2021年度本年支出合計10,138.68萬元,比上年減少633.05萬元,下降5.88%,其中:基本支出6,499.22萬元,占支出合計的64.1%;項目支出3,639.46萬元,占支出合計的35.9%;上繳上級支出0萬元,占支出合計的0%;經營支出0萬元,占支出合計的0%;對附屬單位補助支出0萬元,占支出合計的0%。
三、財政撥款收入支出決算總體情況說明
2021年度財政撥款收、支總計11,259.57萬元,比上年減少461.27萬元,下降3.94%。主要原因:2021年年初結轉結餘資金金額比2020年結轉結餘資金有所減少。
四、一般公共預算財政撥款支出決算情況說明
(一)一般公共預算財政撥款支出決算總體情況
2021年度一般公共預算財政撥款支出9,326.04萬元,主要用於以下方麵(按大類):教育支出0.84萬元,占本年財政撥款支出0.01%;文化旅遊體育與傳媒支出9,325.20萬元,占本年財政撥款支出99.99%。
(二)一般公共預算財政撥款支出決算具體情況
1、“教育支出”2021年度決算0.84萬元,比2021年年初預算減少4.29萬元,下降83.63%。其中:
“進修及培訓”2021年度決算0.84萬元,比2021年年初預算減少4.29萬元,下降83.63%。主要原因:受新冠疫情影響,減少培訓支出。
2、“文化旅遊體育與傳媒支出”2021年度決算9,325.20萬元,比2021年年初預算增加381萬元,增加4.26%。其中:
“文物”2021年度決算9,325.20萬元,比2021年年初預算增加381萬元,增加4.26%。主要原因:上年度追加項目本年度支付以及本年度年中追加永葆初心、冬奧文化廣場、館主體及供水管線防凍裂、臨時消防站用房及配套設施租賃等項目。
五、政府性基金預算財政撥款支出決算情況說明
本年度無此項支出。
六、國有資本經營預算財政撥款收支情況
本年度無此項支出。
七、財政撥款基本支出決算情況說明
2021年使用一般公共預算財政撥款安排基本支出6,499.22萬元,使用政府性基金財政撥款安排基本支出0萬元,其中:(1)工資福利支出包括基本工資、津貼補貼、獎金、夥食補助費、績效工資、其他社會保障繳費、其他工資福利等支出;(2)商品和服務支出包括辦公費、印刷費、谘詢費、手續費、水費、電費、郵電費、取暖費、物業管理費、差旅費、因公出國(境)費、維修(護)費、租賃費、會議費、培訓費、公務接待費、專用材料費、勞務費、委托業務費、工會經費、福利費、公務用車運行維護費、其他交通費、其他商品和服務等支出;(3)對個人和家庭補助支出包括離休費、退休費、撫恤金、生活補助、救濟費、醫療費補助、助學金、獎勵金、其他對個人和家庭的補助等支出。(4)其他資本性支出包括辦公設備購置、專用設備購置等。
第三部分 2021年度其他重要事項的情況說明
一、“三公”經費財政撥款決算情況
“三公”經費包括本部門/單位所屬0個行政單位、0個參照公務員法管理事業單位、1個事業單位。2021年“三公”經費財政撥款決算數11.11萬元,比2021年“三公”經費財政撥款年初預算48.01萬元減少36.90萬元。其中:
1.因公出國(境)費用。2021年決算數0萬元,比2021年年初預算數26.19萬元減少26.19萬元。主要原因:因受新冠疫情影響,國家有關部門持續發布“非必要、非緊急不出國”提醒,2021年我館未發生因公出國(境)費用。
2.公務接待費。2021年決算數0萬元,比2021年年初預算數0萬元減少0萬元。主要原因:落實厲行勤儉節約要求,嚴格控製公務接待,費用相應減少。2021年未發生公務接待費。公務接待0批次,公務接待0人次。
3.公務用車購置及運行維護費。2021年決算數11.11萬元,比2021年年初預算數21.83萬元減少10.72萬元。其中,公務用車購置費2021年決算數0萬元。主要原因:2021年未發生公務用車購置費,2021年購置(更新)0輛,車均購置費0萬元。公務用車運行維護費2021年決算數11.11萬元,比2021年年初預算數21.83萬元減少10.72萬元,主要原因:落實厲行勤儉節約要求,嚴格控製公車使用,車輛維修費、過路過橋費等費用均有所下降。2021年公務用車運行維護費中,公務用車加油4.00萬元,公務用車維修3.71萬元,公務用車保險1.88萬元,公務用車其他支出1.52萬元。2021年公務用車保有量16輛,車均運行維護費0.69萬元。
二、機關運行經費支出情況
不屬於機關運行經費統計範圍。
三、政府采購支出情況
2021年政府采購支出總額7,767.65萬元,其中:政府采購貨物支出470.15萬元,政府采購工程支出469.23萬元,政府采購服務支出6,828.26萬元。授予中小企業合同金額7,138.50萬元,占政府采購支出總額的91.90%,其中:授予小微企業合同金額4,608.48萬元,占政府采購支出總額的59.33%。
四、國有資產占用情況
2021年本部門車輛16台,373.44萬元;單位價值50萬元以上的通用設備8台(套),單位價值100萬元以上的專用設備2台(套)。
五、政府購買服務支出說明
不屬於政府購買服務主體。
六、專業名詞解釋
1.基本支出:指為保障機構正常運轉、完成日常工作任務而發生的人員支出和公用支出。
2.項目支出:指在基本支出之外為完成特定行政任務或事業發展目標所發生的支出。
3.“三公”經費:是指單位通過財政撥款資金安排的因公出國(境)費、公務用車購置及運行費和公務接待費。其中,因公出國(境)費指單位公務出國(境)的國際旅費、國外城市間交通費、住宿費、夥食費、培訓費、公雜費等支出;公務用車購置及運行費指單位公務用車購置支出(含車輛購置稅、牌照費)及單位按規定保留的公務用車燃料費、維修費、過路過橋費、保險費、安全獎勵費等支出;公務接待費指單位按規定開支的各類公務接待(含外賓接待)支出。
4.政府采購:指各級國家機關、事業單位和團體組織,使用財政性資金采購依法製定的集中目錄以內的或者采購限額標準以上的貨物、工程和服務的行為。
第四部分 2021年度部門績效評價情況
一、部門整體績效評價報告
(一)部門概況
1.機構設置及職責工作任務情況
根據中央機構編製委員會辦公室批準的關於成立中國電影博物館的批複(中央編辦複字【2005】148號)、京編辦事【2019】114號,設立中國電影博物館,設辦公室、財務部、人事部、保障部、保衛部、研究部(館刊編輯部)、信息傳播部、藏品部、社會教育部、活動管理部、展陳部、影院部、開發部(基本建設辦公室)13個內設機構和機關黨委(黨建辦公室)。職責工作任務:電影藝術博覽,電影文化交流,電影專業活動,電影藏品征集,電影公共服務,電影知識普及,電影放映服務,電影學術研究,電影社會教育,對公眾特別是青少年進行電影文化和愛國主義教育。
2.部門整體績效目標設立情況
部門績效目標:通過電影藝術博覽、文化交流、知識普及、放映服務、學術研究、社會教育等多種方式,圍繞首都四個中心功能建設,發揮國家級公共文化服務平台的功能作用。在保障中國電影博物館安全運行的同時,擴大對外宣傳、對外交流交往。
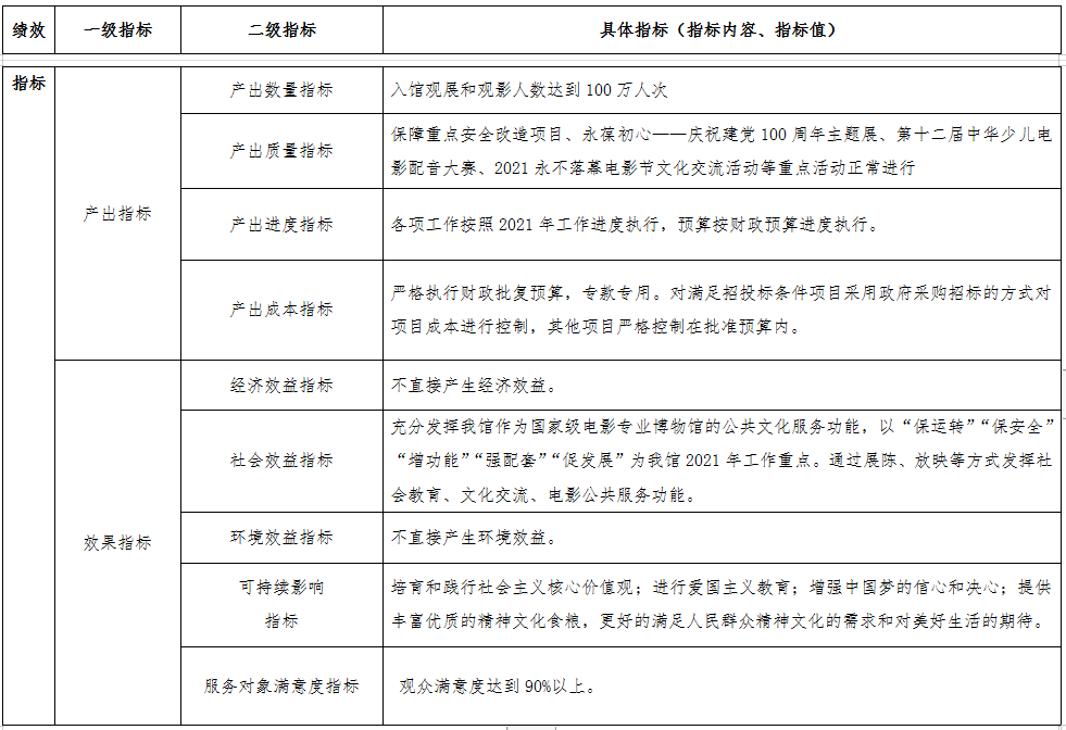
中國電影博物館2021年度績效指標目標如下:

(二)當年預算執行情況
2021年年初預算批複數9,149.34萬元(財政撥款收入8,933.75萬元,其他收入200萬元,年初結轉結餘15.59萬元),調整後預算數11,259.57萬元(財政撥款收入9,844.00萬元,其他收入849.48萬元,年初結轉結餘566.09萬元),調整後基本支出預算數6,776.09萬元,項目支出預算數4,483.48萬元。2021年度資金總體支出10,138.68萬元,其中,基本支出6,499.22萬元,項目支出3,639.47萬元,其他支出0.00萬元。預算執行率為90.05%。
(三)整體績效目標實現情況
1.產出完成情況分析
(1)產出數量

(2)產出質量
博物館重點安全改造項目、永葆初心——慶祝建黨100周年主題展、第十二屆中華少兒電影配音大賽、2021永不落幕電影節文化交流活動、國際電影展映等重點活動均保質保量完成。
(3)產出進度
中國電影博物館嚴格按照各項計劃的時間實施,年初批複的資金均在2021年度內全部完成。追加的項目也按財政的要求在第二年4月份前完成。
(4)產出成本
全年部門實際產出成本與目標基本一致,全部按照財政局要求執行,所有程序複核規定。
2.效果實現情況分析
(1)經濟效益
中國電影博物館不直接產生經濟效益。
(2)社會效益
博物館主動對接國家資源,高標準服務保障和參與多項重要文化宣傳活動。聯合舉辦“經典頻傳:看電影,學黨史”係列短視頻發布、100部紅色經典連環畫首發式等活動,組織中國電影家協會電影博物館工作委員會成員單位舉辦“紅色光影頌黨恩”係列活動。會同電影頻道舉辦《千頃澄碧的時代》《武漢日夜》等主旋律影片首映禮,聯合影片出品方舉辦《金剛川》和《長津湖》電影幕後展,傳承和弘揚中國共產黨人的精神譜係。
深挖紅色資源,賡續紅色血脈。舉辦《永葆初心 砥礪奮進——慶祝中國共產黨成立100周年電影影像專題展》、《京劇電影工程》展覽和“舞台藝術電影”等公益主題展映,與中國電影家協會聯合主辦《光影映初心 奮鬥新征程——銀幕上的共產黨員形象》專題展,從不同維度展現中國共產黨的百年奮鬥曆程和優秀共產黨員的光輝形象,在環幕電影微課堂中數字化呈現了46件定級和珍貴藏品詳細信息,獨家采訪多位電影藝術家,豐富了愛國主義教育的內容和形式,成為社會各界接受黨史學習教育的生動教材。強化博物館教育功能,“中華少兒電影配音大賽”增加主旋律電影配音素材,吸引國內外2萬餘名小選手積極報名參賽;與市教工委共同開啟“光影看中國——電影中的黨史大課”,以講座、巡展、巡演、精品課程進校園等方式向學生和在職黨員傳播“四史”,與中國傳媒大學、中央戲劇學院等20家高校和文化單位共建紅色文化教育實踐基地。以“展藏故事”“影史先鋒榜”“影博e課堂”等係列原創短視頻講述藏品背後的黨史故事和電影知識,成為“學習強國”學習平台“影視檔案”專欄內容。開啟多場線上直播,“軍人的榮耀——電影《長津湖》八一特別節目”觀看人數首次破億。中央和省級媒體數十次來館錄製紀念建黨百年及其他紅色主題的專題節目,取得良好的社會反響。
主動爭取並成為全市唯一市級冬奧文化廣場,展示科技冬奧新成果。建成全球首個5G/8K影廳,同步直播國家大劇院《北京大合唱》音樂會,並會同北京廣播電視台、北京移動等相關機構完成冬奧會開閉幕式直播各項準備。IMAX GT巨幕影廳獨家引進3部1.43:1畫幅科教片,形成觀眾來館體驗“三連映”熱潮。依托服貿會展現最新科技應用成果,並將虛擬換裝、環幕電影等技術“落地”展廳,基本陳列的互動性、體驗性和科技性進一步提高。新建館外舞台和高清大屏,在七夕、重陽等傳統文化節日和迎接冬奧倒計時等重要時點舉辦露天(汽車)電影體驗活動,觀影名額瞬間約滿。
加強規劃和調研,拓展合作平台。編製完成館“十四五”發展規劃和信息化建設規劃,組織完成14項部室重點課題和15項員工課題,從頂層設計和具體業務層麵提出理論思考和提升路徑。與北京師範大學合作完成《中國電影海外網絡傳播力報告(2018—2020)》,分析中國電影海外網絡傳播效果,提出對策建議;完成《中國電影觀影文化史》《中國電影博物館藏品圖誌研究(第二期)》等研究課題,在《大眾電影》開辟“品藏”專欄發表有關成果;“延安電影團”專題研究持續推進。館刊、學術成果集、年鑒工作不斷完善提升。加強平台建設,與國家大劇院、京東方、奧促中心等簽署戰略合作協議,收到良好成效。組織召開中國電影家協會電影博物館工作委員會年度工作會;與北京、天津、河北電影機構組建“京津冀藝術電影聯盟”。
(3)環境效益
本部門不產生環境效益。
(4)可持續性影響
通過主題展覽、主題教育、影片展映、科技體驗、影評征集以及其他多種活動方式,讓觀眾了解曆史國情、開拓視野,激發愛國主義情感,堅定理想信念,牢固樹立正確的世界觀、人生觀、價值觀,將自身抱負與國家命運相結合,中國電影博物館做強做優思想文化宣傳主陣地,不斷增強的公共服務力、文化傳播力、行業輻射力與國際影響力,為提高國家文化軟實力、建設社會主義文化強國,實現中華民族偉大複興的中國夢做出積極貢獻。
(5)服務對象滿意度
堅持“以人民為中心”的發展思想和工作導向,以“接訴即辦”為抓手提升觀眾滿意度。密切與觀眾的聯係,健全24小時觀眾意見收集、每日派單辦理、每周督促檢查、每月匯總點評閉環管理機製,回複各類留言超過7萬條。堅持每周末館長調研製度和牽頭部室檢查製度,製定全館7類22項實事清單全部完成。全年收到線下觀眾意見421條,其中好評意見189條,比去年增長6倍;問題建議占比55.11%,比去年下降24.02個百分點;已辦結涉及豐富展板信息、完善適老化服務、優化參觀環境、館主體和票房保暖增溫改造等198條意見,其餘問題都在積極解決之中。
(四)預算管理情況分析
1.財務管理
(1)財務管理製度健全性
博物館製定了詳細的內部控製管理製度和製度匯編,並嚴格按內控流程執行。為了更好地完善內控製度和及時修訂內控手冊,博物館2022年預計開展為期兩年的內控手冊修訂工作,進而將為博物館內控管理和製度建設情況有較大的提升。包括《中國電影博物館預算管理辦法》、《北京市市級項目支出預算管理辦法》及《中國電影博物館內部控製管理手冊》、《中國電影博物館資金支出管理辦法》。
(2)資金使用合規性和安全性
2021年中國電影博物館嚴格按照《中國電影博物館預算管理辦法》、《北京市市級項目支出預算管理辦法》及《中國電影博物館內部控製管理手冊》、《中國電影博物館資金支出管理辦法》等文件及市財政局預算批複要求執行。
中國電影博物館按財政要求預、決算向社會公開,增加了財務管理工作的透明度,提高了預算管理水平和資金使用效率。預、決算公開主要在重點支出項目、“三公經費”、基本經費等方麵進行了社會公開。
(3)會計基礎信息完善性
財務部負責製定預算編製工作方案,經館黨組會批準後組織實施;項目部室負責本部室項目預算編製工作,部室提出預算項目財務部匯總後,經館黨組會審議批準,各部室申報的預算項目均按財政規定送專業機構評審或有關主管機關核定。最終以評審通過的資料、數據在財政專網上進行預算申報錄入。
市財政局預算批複下達後,博物館在規定時間內向預算項目部室下達預算。下達預算經館黨組會審議批準,以本館正式文件形式印發。下達預算後部室在規定時間內製定預算執行計劃,按月、按預算總額的百分比做出執行安排。財務部負責按月對各部室預算執行進度進行統計列表、報告,每月經館務會向各部室通報,在本館內網上公開。
預算執行過程涉及政府采購,做到應采盡采,中國電影博物館2021年政府采購支出合計7767.65萬元,其中政府采購貨物支出470.16萬元,政府采購工程支出469.23萬元,政府采購服務支出6828.26萬元。政府采購授予中小企業合同金額7138.50萬元,其中:授予小微企業合同金額4608.48萬元。
按照市財政局規定進行會計年度結算,並按照規定編製年度決算。在編製決算過程中,中國電影博物館認真整理賬目,做好年終清理結算工作;認真分析預算的執行情況,分析收入、支出管理情況,做好資金管理情況總結工作,為下一年度財務工作做好準備。
2.資產管理
(1)資產規模及構成情況
截止2021年12月31日,中國電影博物館資產總額42,868.95萬元,其中,庫存現金0.00萬元,銀行存款761.02萬元,財政應返還額度532.75萬元,固定資產原值52,144.69萬元、淨值41,287.68萬元,無形資產原值65.30萬元、淨值17.87萬元。
(2)資產管理情況
截至2021年12月31日資產數量共5744項,在資產管理上基於財務製度及國有資產管理相關下達文件要求,嚴格履行程序、照章辦事,結合博物館實際,在資產管理方麵取得了一些成效。在資產管理體製方麵,優化管理結構,以保障部為資產實物管理核心,把控資產管理政策方向,財務部把控資產財務管理方向,共同規範資產管理業務內核。以管理部門為管理支柱,全麵落實、組織、執行好資產管理工作,三方密切配合,遵循發現問題、查找原因、積極解決、總結經驗、防微杜漸的處理模式,輔以不斷完善的管理製度、方法,不斷鞏固資產管理成果,一步一個台階,完成博物館各年度資產管理工作。在資產運行績效方麵,博物館根據主管單位及財政要求,積極配合,第一時間做好任務分解,合理規劃、統籌安排,注重過程管理,嚴格按實效完成各項任務。在信息化建設方麵,把握資產管理核心工作,細化資產管理具象內容,結合實際需求,積極尋找適合館內資產運行管理的信息化軟件,厲行節約辦事的原則,基於數據架構,整合數據庫源文件,力爭達成提高運行效率的目標。在資產處置方麵,博物館相關部室研讀文件,嚴格履行處置手續,通過積極的溝通與協調,將處置流程建章建製,將處置要求落實到基層,過程管理注重留痕,未給資產處置工作造成不良影響。未出現資產損壞、丟失等狀況。積極推動一期不動產登記工作,對資產發現的曆史遺留問題尋求解決方式。
3.績效管理
(1)績效管理情況
在績效管理中,各處室負責人按照本部門年度績效目標及工作計劃開展落實,對資金支出進度按月計劃,對資金的實施情況進行總結和完善,嚴格按照資金額度,按照不同級別,通過會議決定對項目進行申請、評審、立項、采購方式進行落實,實施過程中通過監理、內審監督等方式進行監督和指導;預算執行完畢後,對重點項目進行專項審計和工程結算審計,並對當年度預算資金使用情況進行自評。
(2)部門項目管理情況
2021年度中國電影博物館財政項目經費主要用於慶祝建黨百年主線,打造學習教育特色陣地;加強科技賦能和精細化服務,持續提升服務品質和水平;夯實基礎建設,增強高質量發展保障能力建設等方麵內容。具體項目如下:


4.結轉結餘率
2021年年末結轉和結餘1,120.89萬元,年末決算數11,259.57萬元,2021年結轉結餘率9.95%,上年度結轉結餘率8.1%。
5.部門預決算差異率
2021年年初預算批複數9,149.34萬元,決算數11,259.57萬元,部門預決算差異率23.06%,部門決算差異率低於市級平均差異率(28.30%)。
(五)總體評價結論
1.評價得分情況
2021年部門整體績效評價得分為90.21,級別評定為優,其中“當年預算執行情況”得分18.01,“整體績效目標實現情況”得分53,“預算管理情況”得分19.2。
“整體績效目標實現情況”中“產出”得分26,“效果”得分27。“產出”得分中“完成項目數量”得分9,“完成項目質量”得分9,“產出進度”得分4,“產出成本”得分4。“產出”得分中“社會效益”得分9,“可持續影響效益”得分9,“服務對象滿意度指標”得分9。
“預算管理情況”中“財務管理”得分4,“資產管理”得分4,“績效管理”得分4,“結轉結餘率”得分3.2,“部門預決算差異率”得分4。
2.存在的問題及原因分析
(1)績效指標細化量化不足。
目前製定的績效指標還無法清晰反映部門核心履職成效和資金支出的核心產出及效果,指標可采集性、可衡量性、可比較性還有待提升。主要原因是部門績效意識和績效管理理念有待提升,對部門績效指標構建的研究還不足,部門績效目標科學性、合理性和完整性還需要提升。
(2)預算執行率偏低。
主要是由於疫情原因導致,導致2021年部門整體預算執行率下降。究其原因,主要是對疫情反複和疫情常態化認識不夠。
(3)產出進度偏慢。
產出進度偏慢的原因是多方麵的,一是預算調整過多導致產出進度慢,預算調整多的原因主要是項目前期調研和論證力度不足,導致項目發生調整;二是受疫情影響原計劃開展的項目需延期開展。
(4)滿意度調查不夠
滿意度調查深度和廣度不夠,不能充分反映出存在的問題和下一步應完善的內容。
(六)措施建議(整改措施、下一步工作舉措)
1.針對績效指標細化量化不足的問題
進一步強化績效意識和績效管理理念,重視績效目標編製工作,增強部門績效編製的前瞻性和計劃性,提高績效目標製定的科學性、合理性和完整性。進一步細化、量化績效指標,以定量指標為主、定性指標為輔,清晰反映部門核心履職成效和資金支出的核心產出及效果,做到可采集、可衡量、可比較。指標實行動態管理,根據需要及時調整和更新。
2.針對預算執行慢的問題
降低預算調整頻次,加大項目前期調研和論證力度,細化量化預算指標,提高預算執行與項目預算的一致性,盡量減少非政策因素對項目資金的調整,切實提高預算編製的科學化水平。要求項目部室增強工作主動性,提高加快預算執行的意識,充分認識到疫情常態化對執行的影響。
3.針對滿意度調查的問題
建議重視滿意度調查,對服務對象做滿意度調查並分析總結結果,以便於更好的指導下一步的工作。
二、項目支出績效評價報告
(一)基本情況
1.項目概況。
(1)項目背景
為貫徹落實國家“一帶一路”發展戰略,促進中外電影文化交流,積極推進全國文化中心、國際交往中心建設,進一步提升中國電影博物館的公共服務效能,使首都人民欣賞到世界上更多國家的影片,同時,以此為紐帶,積極推動北京電影走出去,到來展國或城市舉辦電影展映、展覽活動,促進中外電影的交流合作。從而擴大博物館的影響力、吸引力、提高觀影人數,增加票房收入,組織開展國際電影展映活動。
(2)主要內容
中國電影博物館國際電影展映項目於2015年正式啟動,展映以單一國家電影展的方式開展,通過為首都人民展映品質精優的國際影片,增加電影市場多樣性,豐富首都群眾的精神文化生活,從而增強博物館公共文化服務能力;堅持中國電影博物館“國家級”、“專業化”、“公益性”、“第一流”的發展定位,為建設電影強國,建設博物館之城助力。2021年項目開展6個國家國際電影展映活動。
(3)資金投入和使用情況
項目預算批複140.400000萬元,資金於2021年3月撥付到位。2021年項目實際支出140.400000萬元,預算執行差額為0.000000萬元,預算執行率為100.00%。
2.項目績效目標。
(1)總體目標
順利舉辦全年的國際電影展映項目;促進中外電影的交流合作;擴大博物館的影響力、吸引力、提高觀影人數,增加票房收入。
(2)具體績效指標
產出數量指標:國際電影展映6次、展映電影數目30部。
產出質量指標:展映場次60場。
產出進度指標:3月、4月、6月、7月、8月、9月各舉辦1次展映;4月支付首款,9月項目完成支付尾款。
產出成本指標:全年6次國際電影展映項目總額140.400000萬元。其中版權費60.000000萬元、字幕及翻譯費18.300000萬元、拷貝往返運輸費10.500000萬元、宣傳費46.500000萬元、活動現場服務費5.100000萬元。
效益指標:促進中外電影的交流合作;提高觀影人數,擴大博物館影響,每個展映觀眾不少於500人次。
服務對象滿意度指標:觀眾滿意度不低於90%。
(二)績效評價工作開展情況
1.績效評價目的、對象和範圍。
根據北京市財政局《北京市預算績效管理辦法》(京財績效〔2019〕2129號)和《北京市項目支出績效評價管理辦法》(京財績效〔2020〕2146號),《北京市財政局關於開展2022年全麵預算績效管理工作的通知》(京財績效〔2022〕669號)等文件規定,結合績效評價工作需要,我館組織對2021年度“國際電影展映”項目進行績效評價。通過評價,衡量和考核財政資金的使用績效,了解、分析、評價項目是否達到預期目標,資金使用是否充分、有效,資金管理是否規範等。同時評價結果將作為預算單位安排預算、完善政策和改進管理的重要依據。
2.績效評價原則、評價指標體係(附表說明)、評價方法、評價標準等。
(1)績效評價的基本原則
科學公正。績效評價應當運用科學合理的方法,按照規範的程序,對項目績效進行客觀、公正的反映。
統籌兼顧。單位自評、部門評價和財政評價應職責明確,各有側重,相互銜接。單位自評應由項目單位自主實施,即“誰支出,誰自評”。部門評價和財政評價應在單位自評的基礎上開展,必要時可委托第三方機構實施。激勵約束。績效評價結果應用與預算安排、政策調整、改進管理實質性掛鉤,體現獎優罰劣和激勵相容導向,有效要安排、低效要減壓、無效要問責。公開透明。績效評價結果應依法依規公開,並自覺接受社會監督。
(2)績效評價指標的確定
根據《北京市項目支出績效評價管理辦法》中關於部門績效評價指標的確定要求和權重分配原則,結合項目實際特點,突出結果導向,確定項目評價指標涵蓋項目決策、項目過程管理、項目產出和項目效益,其中決策權重占10%,項目過程管理權重占20%,項目產出權重占40%,項目效益權重占30%。指標體係詳見附件6。
(3)績效評價的方法
績效評價工作組結合項目的特點,依據項目單位提供的資料,結合項目績效評價指標體係,采用專家評判的方法,遴選業務專家、財務專家和管理專家組成專家組,對該項目的決策、過程、產出和效益進行評價,專家出具了獨立的評價意見。
績效評價結果采取評分和評級相結合的方式,具體分值和等級設定情況為:90(含)-100分為優、80(含)-90分為良、60(含)-80分為中、60分以下為差。
(4)績效評價的標準
績效評價標準主要包括計劃標準、行業標準、曆史標準等,用於對績效指標完成情況進行比較。
計劃標準。指以預先製定的目標、計劃、預算、定額作為評價標準。
行業標準。指參照國家公布的行業指標數據製定的評價標準。
曆史標準。指參照曆史數據製定的評價標準,為體現績效改進的原則,在可實現的條件下應當確定相對較高的評價標準。
財政部門和預算部門確認或認可的其他標準。
2.績效評價工作過程。
(1)績效評價工作的前期準備情況
根據《北京市財政局關於開展2022年全麵預算績效管理工作的通知》,博物館製定了《中國電影博物館2022年績效評價工作實施方案》,對績效評價的對象、評價重點、評價方法、評價進度和組織保障等相關工作要求進行了規定,為博物館的績效評價工作奠定了良好的基礎。
博物館成立了以財務部牽頭、事務所組織實施、各職能部室領導及項目負責人配合的績效評價工作小組,形成了一套完整的組織機構。各職能部室及各項目負責人積極配合此次績效評價工作,嚴格按照市財政局和博物館對績效評價工作的要求及工作程序,按規定時間及要求提供全部資料。
(2)績效評價工作的組織情況
績效評價工作小組啟動評價工作後,根據工作安排,事務所負責審核博物館各項目上報的績效材料,協助博物館組織專家評價。結合績效評價相關要求,績效評價工作小組遴選了5名專家(業務專家2名、管理專家2名、財務專家1名)組成專家評價組。2022年5月10日績效評價工作小組召集專家評價組召開了專家評價會。會議中專家從各自的專業領域對項目提出質詢並打分,各項目負責人根據製作的匯報PPT及項目內容進行答疑。
(3)績效評價工作的總結情況
專家評價會後,績效評價工作小組負責匯總專家評價意見,確定評價結果。根據評價結果整理、分析、總結績效評價工作,並形成績效評價報告,在規定時間報送市財政局。
(三)綜合評價情況及評價結論(附相關評分表)
經評價,該項目綜合得分91.64分,其中:項目決策8.64分,項目過程18.20分,項目產出38.00分,項目效益26.80分,績效評價等級為“優”。評價打分表詳見附件。
(四)績效評價指標分析
1.項目決策情況。
項目於2020年12月19日,經市財政局批示2021年國際電影展映資金來源證明;2021年2月20日經主管領導批準啟動項目,采取公開招標方式進行采購,實施意向公開、招標公示等相關流程,確認中標單位為北京新影聯影業有限責任公司,經4月12日第11次黨組會研究審議通過招標結果。2021年度6次國際電影展映均經過北京市電影局審批後展映。展映活動嚴格按照當前防疫規定組織開展,並根據觀眾需求進行調整。通過豐富電影市場多樣性滿足廣大觀眾日益增加的精神文化需求。
2021年3月2日,根據市財政局關於對博物館2021年度預算的批複,中國電影博物館下達《中國電影博物館關於下達2021年預算和預算執行相關要求的通知》(中影博發〔2021〕12號),批複項目預算140.400000萬元。
2.項目過程情況。
(1)資金管理過程
項目預算批複140.400000萬元,實際支出140.400000萬元,具體使用情況如下:

項目預算資金到位及時,2021年5月31日經主管領導批示調整項目預算(預算總額沒變,分項進行調整);經6月9日第二十次黨組會研究審議決定支付項目費用,支付比例為首款60%,尾款40%;在項目預算總額沒有變化的情況下,根據疫情防控要求,經9月26日第24次館長辦公會審批,調整項目明細,將活動現場服務費調整為版權費,取消活動現場服務5.100000萬元,其中4.200000萬元調至版權費,0.900000萬元調至宣傳費,共計增加影片放映14場次,增製展映宣傳冊3000份。在進一步擴大活動影響的同時,滿足了更多觀眾的觀影需求。11月14日經主管領導批示,11月15日館長批示調整項目明細,將版權費中影片秘鑰費3.000000萬元調整至宣傳費中宣傳彩頁製作費。
項目執行過程中嚴格執行館內管理製度,分別為《中國電影博物館政府采購管理辦法》、《中國電影博物館預算管理辦法》、《中國電影博物館資金支出管理辦法》、《中國電影博物館采購管理規定(試行)》、《中國電影博物館決算管理細則(試行)》等製度辦法。
(2)組織實施過程
根據《中華人民共和國招投標法》、《中華人民共和國政府采購法》及其相關法律法規,項目委托北京匯誠金橋國際招標谘詢有限公司進行公開招標采購,經評標委員會評定,確定北京新影聯影業有限責任公司為中標單位,中標金額為140.400000萬元。於2021年5月31日與北京新影聯影業有限責任公司簽訂合同,合同金額為140.400000萬元。
項目具體實施過程如下:於2021年8月24日至8月29日舉辦俄羅斯電影展,展映《聖彼得堡,我愛你》、《黑桃女王》、《喚醒我》、《測試》、《郵差的白夜》等5部影片,放映10場,觀影人次799人;
9月7日至9月12日舉辦南斯拉夫時期塞爾維亞電影展,展映《三故事》、《雨滴,水,士兵》、《姑娘》、《回歸》、《當愛已成往事》等5部影片,放映10場,觀影人次927人;
10月12日至10月17日舉辦芬蘭電影展,展映《海蓮娜:畫布人生》、《掘金女郎》、《守護天使》、《河流與潮汐》、《沒有過去的男人》等5部影片,放映12場,觀影人次1317人;
10月23日至10月31日舉辦巴西電影展,展映《大地與陰影》、《摩托日記》、《中央車站》、《提托與鳥兒們》等4部影片,放映12場,觀影人次946人;
12月4日至12月12日舉辦愛爾蘭電影展,展映《布魯克林》、《初戀這首情歌》、《飄零玫瑰》、《動物奇緣》、《秘密手稿》、《龍蝦》等6部影片,放映16場,觀影人次2029人;
12月21日至12月28日舉辦意大利電影展《水與糖:攝影家卡洛?迪?帕爾馬的生活與色彩》、《我的母親》、《完美家庭》、《1988年的妮可》、《我想藏起來》等5部影片,放映14場,觀影人次1266人。
項目於2021年12月9日完成驗收,驗收小組含辦公室、財務部、保障部、信息傳播部、物業公司、部門負責人、項目負責人及供應商。
項目由博物館影院部執行,館主管領導牽頭、部門負責人總體負責,項目執行人負責對接館外相關單位和館內相關部室、物業,部室其他員工根據實際情況協助支持。項目管理製度基本健全,在執行過程中嚴格遵守各項財經紀律,履行《中國電影博物館館長辦公會議事規則》、《中國電影博物館建設項目管理辦法》等館內各項規章製度,做到資金安全、人員安全,執行結果基本達到預期績效目標。
國際電影展映項目方案通過館內程序後,報北京市電影局進行審查,經北京市電影局批複後進行展映,每次展映後的活動情況書麵報至電影局。項目執行過程中,嚴格按照項目預期目標把控統籌項目各個環節並嚴格監督中標公司按照合同約定實施項目。
3.項目產出情況。
產出數量指標:舉辦6次,共展映電影30部。
產出質量指標:展映場次74場。
產出進度指標:8月、9月、10月、12月舉辦6次展映;6月支付首款,12月項目完成支付尾款。
產出成本指標:預算額度140.400000萬元。其中版權費61.200000萬元、字幕及翻譯費18.300000萬元、拷貝往返運輸費10.500000萬元、宣傳費50.400000萬元。
效益指標:促進中外電影的交流合作;提高觀影人數,擴大博物館影響,單個展映最少觀影人次799人,最多2029人。
服務對象滿意度指標:觀眾滿意度不低於90%。
4.項目效益情況。
(1)項目經濟效益實現情況
2021年中國電影博物館國際電影展映共舉辦俄羅斯、南斯拉夫時期塞爾維亞、芬蘭、巴西、愛爾蘭、意大利等6次展映活動,共精選30部影片放映74場次,觀影人次共計7284人,票價0.00100萬元/張,單個展映最少觀影人次799人,最多2029人次,場均約98人(2020年場均人次約52人),同比增長約94%。為博物館增加了票房收入,在堅持低票價、體現公益性的同時,取得了一定的經濟效益。
(2)項目社會效益實現情況
該活動通過中新社、人民日報、中國電影報、北京日報、學習強國平台、北京人民廣播電台、北京電視台新聞中心、千龍網、網易、騰訊網、“中國電影博物館”官微、“首都之星藝術影廳聯盟官等傳統媒體和新媒體平台進行多渠道宣傳報道。據統計,博物館官方微信公眾號推送文章13篇,閱讀量50000餘次,收到觀眾留言500餘條。
(3)服務對象滿意度情況
觀眾滿意度方麵:國際電影展映項目在逐步成為博物館品牌活動的同時,也積累了一批忠實影迷,得到觀眾的積極反饋,觀眾紛紛表示通過展映對各國電影有了深入了解,選片匠心獨運,且價格惠民,通過電影打開了了解其他國家的方便之門,是增進各國文化交流,促進藝術溝通,融合電影發行放映的一種切實可行的好方法。
(五)主要經驗及做法、存在的問題及原因分析
1、主要經驗及做法:
(1)強化績效意識,提高績效目標的填報水平。設定合理、可考核的績效目標,確保指標設定與項目相關、合理。強化項目負責人的績效意識,加強培訓,提高績效報告的撰寫水平。
(2)加強項目實施方案的製定,強化項目組織實施管理環節,在充分做好項目年度目標的基礎上,明確工作內容,細化實施方案。加強對整體項目運行的規劃和管理,加強項目在全館的統籌管理。
(3)規範對合同的簽訂管理,完善合同簽訂要素。?
(4)加強對項目的過程管理,強化實施過程中的質量、成本及風險控製措施。
(5)規範項目驗收程序和標準,結合項目特點及工作內容確定驗收標的,明確驗收小組分工與職責,確保項目驗收質量。
(6)加強項目相關資料的收集和整理,注重績效成果材料和評價資料的積累,在突出項目“績”、“效”方麵多做工作,以便能夠更好地體現項目實施效益和滿意度。
(7)加強對項目建設內容的科學論證和整合力度。加強項目總體規劃與統籌,使每一個子項目都可以作為整體項目的組成部分,共同打造統一的品牌形象。
2、存在的問題及原因分析:
(1)項目決策方麵:
前期決策論證不足,對第三方的監管措施不夠充分,當項目內容和預算發生調整時甲方和第三方的職責分工不夠清晰。
(2)項目管理方麵:
項目的績效目標和預算均有調整。取消了活動現場服務費,調增了宣傳費和版權費,對疫情影響的風險評估不足。
項目最後完成意大利展映時間為2021年12月28日,但是在2021年12月9日支付尾款56.160000萬元,在展映活動沒有結束之前支付,未見館長辦公會同意提前支付的會議紀要,大額審批程序未履行。
電影還沒展映完畢就實施了項目驗收,不符合項目驗收要求,存在後續出現問題不能及時解決的風險。項目驗收時間為2021年12月9日,最後一期片子的展映日期為12月21日至28日。
項目執行進度比較滯後,合同約定服務期限為2021年6月1日至11月30日,最早的俄羅斯電影展於2021年8月份開始,愛爾蘭和意大利電影展均在12月進行。
(3)項目績效方麵:
項目的觀眾滿意度調查方式不夠完善,滿意度調查需要有問卷支撐。
對展映中的宣傳缺少總結資料。例如:“官方微信公眾號推送文章13篇,閱讀量50000餘次,收到觀眾留言500餘條。”但沒有針對性的對觀眾留言信息的分析整理。
(六)有關建議
1.加強對項目的可行性論證,建議結合年度需求提前做好項目策劃,加強對第三方的質量監管與把控。
2.加強項目前期論證,科學設立績效目標,對項目風險評估要充分,避免項目執行中途調整過多。同時提高預算申報質量,避免經費調整過大。
3.加強項目執行過程中的過程管理、質量監控。
4.建議完善合同資金支付管理辦法,完善製度建設並按製度履行業務全過程。為避免財務風險,建議留一部分尾款在2021年12月28日再付款。
5.加強項目的過程管理,規範驗收流程。建議組織相關部門對最後實施的意大利電影展進行補充驗收。
6.加快項目執行進度,確保在合同服務期限內完成工作內容。
7.建議通過問卷調查、微信小程序等方式開展滿意度調查工作,了解項目執行的效果。建議加大宣傳推廣的效果,梳理觀眾留言等信息,更加貼合觀眾需求做出品牌亮點。
(七)其他需要說明的問題
無
三、項目支出績效自評表
詳見附件。