目 錄
第一部分 2020年度部門決算報表
一、收入支出決算總表
二、收入決算表
三、支出決算表
四、財政撥款收入支出決算總表
五、一般公共預算財政撥款支出決算表
六、一般公共預算財政撥款基本支出決算表
七、政府性基金預算財政撥款收入支出決算表
八、政府性基金預算財政撥款基本支出決算表
九、國有資本經營預算財政撥款支出決算表
十、財政撥款“三公”經費支出決算表
十一、政府采購情況表
十二、政府購買服務支出情況表
第二部分 2020年度部門決算說明
第三部分 2020年度其他重要事項的情況說明
第四部分 2020年度部門績效評價情況
第一部分 2020年度部門決算報表
報表詳見附件。
第二部分 2020年度部門決算說明
一、部門/單位基本情況
(一)機構設置、職責
根據京政辦發〔2009〕93號《關於印發北京市重大項目建設指揮部辦公室主要職責內設機構和人員編製規定的通知》、京編委〔2013〕18號《關於設立北京市棚戶區改造和環境整治領導小組及指揮部有關事項的批複》、市編委〔2016〕27號《關於設立北京市2022年冬奧會工程建設指揮部有關事項的批複》和京編辦行〔2016〕89號《關於同意調整充實市重大項目辦工作力量有關事項的函》,北京市重大項目建設指揮部辦公室(以下簡稱“市重大項目辦”)為正局級行政機構,其下設秘書行政處、城市軌道交通建設協調一處、城市軌道交通建設協調二處、城市軌道交通建設協調三處、建設項目協調處、棚改辦計劃處、棚改辦協調處、安全質量處、城區場館建設處、延慶場館建設處、冬奧工程計劃處等15個職能部室。主要職責是:
1.組織編製本市城市軌道交通工程項目和市政府交辦工程項目(以下簡稱重大項目)建設總體計劃,並督促檢查計劃執行情況。
2.協調有關部門和單位推進重大項目的規劃、征地、拆遷等前期工作;協調市政府有關部門按總體計劃要求在項目建設各階段加快辦理各項行政審批手續。
3.協調、解決重大項目建設中的重大問題;協調落實工程建設安全、質量、工期、功能和成本“五統一”要求;承擔為建設單位及各參建單位服務的職責。
4.協調市政府主管部門監督重大項目建設各方貫徹落實有關安全生產、工程質量、資金使用、招標與采購、合同履行等方麵法律法規,落實“陽光工程”的各項要求;參與重大項目建設工程事故應急工作。
5.參與重大項目年度資金使用計劃的編製,協調、落實資金計劃的執行。
6.組織推動新技術、新材料、新設備、新工藝在重大項目建設中的應用。
7.組織協調重大項目的竣工驗收、竣工結算和決算工作。
8.負責重大項目建設信息的收集、整理、統計和管理工作。
9.受委托負責中央單位在京重要建設項目的組織實施。
10.承擔北京市重大項目建設指揮部的具體工作。
11.承辦市政府交辦的其他事項。
12.在北京市棚戶區改造和環境整治領導小組及指揮部的領導下,研究擬定本市棚戶區改造和環境改造方案,並組織實施;承辦相關工作會議,督促落實議定事項;匯總、分析並報告相關工作開展情況;承擔領導小組、指揮部的日常工作。
13.在北京市2022年冬奧會工程建設指揮部的領導下,負責組織擬定北京2022年冬奧會和冬殘奧會由北京市承擔的奧運場館及相關配套工程建設的總體計劃,並組織實施;督促落實指揮部的各項議定事項;協調解決工程建設中的有關問題;承擔指揮部的日常工作。
(二)人員構成情況
行政編製115人,實有人數73人。
二、收入支出決算總體情況說明
2020年度收、支總計4525.49萬元,比上年減少301.55萬元,下降6.25%。
(一)收入決算說明
2020年度本年收入合計4410.33萬元,比上年減少39.75萬元,下降0.89%,其中:財政撥款收入4410.33萬元,占收入合計的100.00%。
(二)支出決算說明
2020年度本年支出合計4392.82萬元,比上年減少163.41萬元,下降3.59%,其中:基本支出2803.94萬元,占支出合計的63.83%;項目支出1588.88萬元,占支出合計的36.17%。
三、財政撥款收入支出決算總體情況說明
2020年度財政撥款收、支總計4525.49萬元,比上年減少301.55萬元,下降6.25%。主要原因:認真貫徹落實國務院“政府部門帶頭‘過緊日子’”要求,壓減一般性支出。
四、一般公共預算財政撥款支出決算情況說明
(一)一般公共預算財政撥款支出決算總體情況
2020年度一般公共預算財政撥款支出4392.82萬元,主要用於以下方麵(按大類):教育支出(205類)1.38萬元,占本年財政撥款支出的0.03%;社會保障和就業支出(208類)283.25萬元,占本年財政撥款支出的6.45%;衛生健康支出(210類)148.35萬元,占本年財政撥款支出的3.38%;城鄉社區支出(212類)3959.84萬元,占本年財政撥款支出的90.14%。
(二)一般公共預算財政撥款支出決算具體情況
1、“教育支出”(205類),2020年度決算1.38萬元,比2020年年初預算減少5.62萬元,下降80.29%。其中:
“進修及培訓”(20508款,下同),2020年度決算1.38萬元,比2020年年初預算減少5.62萬元,下降80.29%。主要原因:一是貫徹市委、市政府厲行節約精神,加強對培訓費支出的管理,培訓費支出嚴格按照年初培訓計劃及費用標準支出;二是落實國務院“政府部門帶頭‘過緊日子’”精神,壓減一般性支出年初預算。
2、“社會保障和就業支出”(208類),2020年度決算283.25萬元,比2020年年初預算減少52.12萬元,下降15.54%。其中:
(1)“行政事業單位離退休”(20805款),2020年度決算264.92萬元,比2020年年初預算減少48.45萬元,下降15.46%。主要原因:年初預算安排考慮到年中新增人員,需要繳納養老保險及年金,實際新增人員未全部到位,該部分結餘已於年中調整預算用於其他新增事項。
(2)“其他社會保障和就業支出”(20899款),2020年度決算18.32萬元,比2020年年初預算減少3.68萬元,下降16.73%。主要原因:根據殘疾人就業保障金新政,2020年殘保金繳費額按照上報金額的90%征收,造成殘疾人就業保障金繳費支出減少。
3、“衛生健康支出”(210類),2020年度決算148.35萬元,比2020年年初預算增加3.35萬元,增長2.31%。其中:
“行政事業單位醫療”(21011類),2020年度決算148.35萬元,比2020年年初預算增加3.35萬元,增長2.31%。主要原因:2020年生育保險合並到醫療保險中統一繳費,醫療保險繳費比率由13%調增至13.80%,造成了醫療保險支出有所提高。
4、“城鄉社區支出”(212類),2020年度決算3959.84萬元,比2020年年初預算增加59.72萬元,增長1.53%。其中:
(1)“城鄉社區管理事務”(21201款),2020年度決算3858.71萬元,比2020年年初預算增加87.12萬元,增長2.31%。主要原因:2020年因國家政策性調資和我辦新增人員的到崗而增長的工資及福利費支出。
(2)“其他城鄉社區支出”(21299款),2020年度決算101.13萬元,比2020年年初預算減少27.40萬元,下降21.32%。主要原因:落實國務院“政府部門帶頭‘過緊日子’”精神,壓減會議,培訓等一般性支出。
五、政府性基金預算財政撥款支出決算情況說明
本年度無此項支出
六、國有資本經營預算財政撥款收支情況
本年度無此項經費
七、財政撥款基本支出決算情況說明
2020年使用一般公共預算財政撥款安排基本支出2803.94萬元,其中:(1)工資福利支出包括基本工資、津貼補貼、獎金、夥食補助費、績效工資、其他社會保障繳費、其他工資福利等支出;(2)商品和服務支出包括辦公費、印刷費、谘詢費、手續費、水費、電費、郵電費、取暖費、物業管理費、差旅費、因公出國(境)費、維修(護)費、租賃費、會議費、培訓費、公務接待費、專用材料費、勞務費、委托業務費、工會經費、福利費、公務用車運行維護費、其他交通費、其他商品和服務等支出;(3)對個人和家庭補助支出包括離休費、退休費、撫恤金、生活補助、救濟費、醫療費補助、助學金、獎勵金、其他對個人和家庭的補助等支出。(4)其他資本性支出包括辦公設備購置、專用設備購置等。
第三部分 2020年度其他重要事項的情況說明
一、“三公”經費財政撥款決算情況說明
2020年“三公”經費財政撥款決算數7.45萬元,比2020年“三公”經費財政撥款年初預算86.76萬元減少79.31萬元。其中:
1.因公出國(境)費用。2020年決算數0.00萬元,比2020年年初預算數63.76萬元減少63.76萬元。主要原因:受疫情影響,2020年我辦取消全部出國考察任務;
2.公務接待費。2020年決算數0.00萬元,與2020年年初預算數0.00萬元一致。
3.公務用車購置及運行維護費。2020年決算數7.45萬元,比2020年年初預算數23.00萬元減少15.55萬元。其中,公務用車購置費2020年決算數0.00萬元,與2020年年初預算數一致。公務用車運行維護費2020年決算數7.45萬元,比2020年年初預算數23.00萬元減少15.55萬元,主要原因:我辦加強公務用車管理,嚴控行政經費支出,打造節約型政府。2020年公務用車運行維護費中,公務用車加油3.00萬元,公務用車維修1.11萬元,公務用車保險2.78萬元,公務用車其他支出0.56萬元。2020年公務用車保有量10輛,車均運行維護費0.75萬元。
二、機關運行經費支出情況
2020年使用一般公共預算財政撥款安排的基本支出中的日常公用經費支出,合計193.25萬元,比上年減少16.35萬元,減少原因:我辦按照國務院“政府部門帶頭‘過緊日子’”的要求,嚴控和壓減一般性支出。
三、政府采購支出情況
2020年政府采購支出總額656.84萬元,其中:政府采購貨物支出0.00萬元,政府采購工程支出0.00萬元,政府采購服務支出656.84萬元。授予中小企業合同金額45.68萬元,占政府采購支出總額的6.95%,其中:授予小微企業合同金額5.68萬元,占政府采購支出總額的0.86%。
四、國有資產占用情況
2020年車輛10台,173.61萬元;單位價值50萬元以上的通用設備0台(套),單位價值100萬元以上的專用設備0台(套)。
五、政府購買服務支出說明
2020年政府購買服務決算660.95萬元。
六、專業名詞解釋(根據自身業務職能,在以下四項基礎上,至少增加一項其他專業性較強的名詞進行解釋,沒有專業性較強名詞的,可對基本支出、項目支出、支出功能分類等進行解釋。)
1.“三公”經費:是指單位通過財政撥款資金安排的因公出國(境)費、公務用車購置及運行費和公務接待費。其中,因公出國(境)費指單位公務出國(境)的國際旅費、國外城市間交通費、住宿費、夥食費、培訓費、公雜費等支出;公務用車購置及運行費指單位公務用車購置支出(含車輛購置稅、牌照費)及單位按規定保留的公務用車燃料費、維修費、過路過橋費、保險費、安全獎勵費等支出;公務接待費指單位按規定開支的各類公務接待(含外賓接待)支出。
2.機關運行經費:是指行政單位(含參照公務員法管理事業單位)使用一般公共預算財政撥款安排的基本支出中的日常公用經費支出,包括辦公及印刷費、郵電費、差旅費、會議費、福利費、日常維修費、專用材料及一般設備購置費、辦公用房水電費、辦公用房取暖費、辦公用房物業管理費、公務用車運行維護費以及其他費用。
3.政府采購:指各級國家機關、事業單位和團體組織,使用財政性資金采購依法製定的集中目錄以內的或者采購限額標準以上的貨物、工程和服務的行為。
4.政府購買服務:是指各級國家機關將屬於自身職責範圍且適合通過市場化方式提供的服務事項,按照政府采購方式和程序,交由符合條件的服務供應商承擔,並根據服務數量和質量等因素向其支付費用的行為。
5.基本支出:指為保障機構正常運轉、完成日常工作任務而發生的人員支出和公用支出。
6.項目支出:指在基本支出之外為完成特定行政任務或事業發展目標所發生的支出。
第四部分 2020年度部門績效評價情況
一、績效評價工作開展情況
北京市重大項目建設指揮部辦公室對2020年度部門項目支出實施績效評價,評價項目2個,占部門項目總數的7.69%,涉及金額660.09萬元。其中:單位自評項目1個,涉及金額577.09萬元,評價得分94.5分;部門評價項目1個,涉及金額83.00萬元,評價得分91.86分。
二、“冬奧會工程建設圖片、視頻資料拍攝費項目”績效評價報告
(一)基本情況
1.項目概況
(1)立項背景。2015年7月北京成功申辦2022年冬季奧運會,北京正式從申奧階段轉為籌辦階段,在北京市2022年冬奧會工程建設指揮部的領導下,市重大項目辦負責組織擬定北京2022年冬奧會和冬殘奧會由北京市承擔的奧運場館及相關配套工程建設的總體計劃並組織實施;督促落實指揮部的各項議定事項;協調解決工程建設中的有關問題;承擔指揮部的日常工作。
為了留存2022年冬奧會和冬殘奧會北京地區工程建設的圖片和視頻資料,為未來冬奧會宣傳工作打下良好基礎,市重大項目辦擬聘請專業攝影公司提供本次圖片、視頻拍攝服務。
(2)主要內容。2020年冬奧會工程建設圖片、視頻資料拍攝內容主要包括:
a.工程建設相關事件:包括場館建設進度、重要工程節點、施工現場周圍環境、重要或先進設備設施安裝等;
b.工程建設相關人物:包括施工現場全工種工作狀態紀實、個人及團隊紀實、工作情緒等故事性圖片和視頻等;
c.工程建設相關活動:包括重要領導視察指導工作、重要會議會商、國際奧委會及單項運動組織官員考察等;
d.涉及工程建設的新聞發布會等其他宣傳推廣活動。
(3)項目實施情況。為保障項目順利實施,市重大項目辦成立了項目組織管理機構,明確項目負責人及項目組成員的主要責任,具體如下:
a.項目負責人:閻挺
主要職責:負責指導、監督本項目組織實施。
b.項目實施人:矯立月
主要職責:服務商選定前負責指導招標代理機構的比選和項目服務商的公開招標工作;服務商選定後負責為拍攝工作提供冬奧會工程建設拍攝的有關信息。具體組織項目實施,前期負責按照有關要求完成招標代理機構和服務商的選定工作;後期負責組織選定的服務商完成拍攝工作。
(4)資金投入和使用情況
該項目北京市財政局年初批複預算85.00萬元,年中核減項目經費2.00萬元,全年預算資金83.00萬元,已足額到賬。截至2020年12月底,項目實際使用資金83.00萬元,資金支出進度100%。
2.項目績效目標
市重大項目辦根據項目實際情況設定了項目績效目標,並填報了績效目標申報表。
項目整體績效目標:通過聘請專業公司對2022年冬奧會和冬殘奧會北京地區工程建設項目進行視頻及圖片的拍攝和編輯,以留存2022年冬奧會和冬殘奧會北京地區工程建設視頻和圖片資料。
具體指標設定如下:


(二)績效評價工作開展情況
1.績效評價目的、對象和範圍
(1)評價目的。通過績效評價,衡量和考核“冬奧會工程建設圖片、視頻資料拍攝費”項目從項目申報、預算執行及項目驗收等全過程的管理和績效情況。包括對項目決策過程的合理性、管理體係的規範性、績效目標實現程度進行綜合評價,梳理項目決策、管理過程及績效實現情況中存在的問題,加強項目預算績效管理,提高財政資金使用效益。
(2)評價對象和範圍。本次評價對象是市重大項目辦2020年“冬奧會工程建設圖片、視頻資料拍攝費”項目;評價範圍為2020年度83.00萬元項目資金的申報及使用情況,包括項目決策、項目過程、項目產出、項目效益等。
2.績效評價原則、評價方法、評價標準。本次評價工作遵循“科學公正、統籌兼顧、激勵約束、公開透明”的原則,運用科學合理的績效評價指標、行業標準和評價方法,對項目支出的經濟性、效率性、效益性以及預算資金的投入、使用過程、產出和效果進行客觀分析和評價。在績效評價過程中,評價工作組結合項目單位項目特點,評價方法除了運用財務評價傳統的評閱、計算、核對、分析性複核等方法外,還運用預定目標與實施效果比較、查閱資料、谘詢專家、問卷調查、專家集中評議等方法進行評價。
3.評價指標體係。
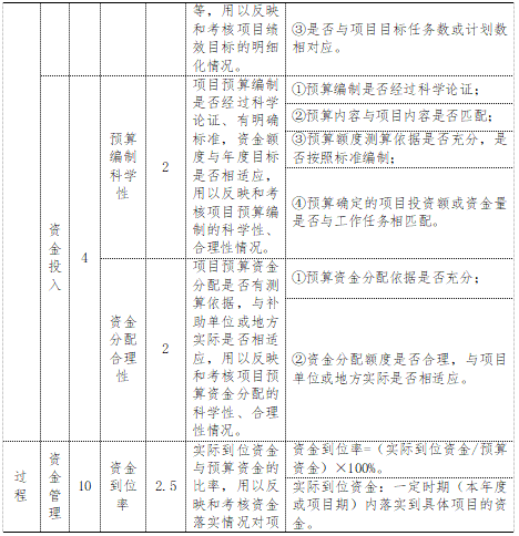
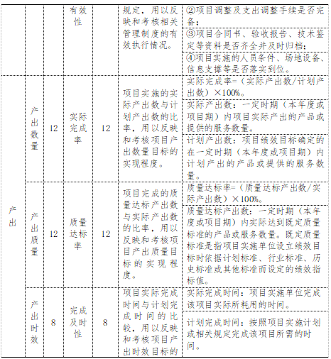
本次績效評價遵循“相關性、重要性、可比性、係統性、經濟性”原則確定了績效評價體係,主要包括決策、過程、產出、效益四個方麵,滿分100分。一是決策指標(10分),主要評價項目立項、績效目標、資金投入;二是過程指標(20分),主要評價資金管理、組織實施;三是產出指標(40分),主要評價產出數量、產出質量、產出時效、產出成本;四是效益指標(30分),主要評價實施效益和滿意度等內容。






4.績效評價工作過程。
(1)前期準備。
一是組建評價工作組。根據任務分工,市重大項目辦和參與評價的中介機構共同組成評價工作組,工作組成員5人,設組長1人,副組長1人。
二是製定項目評價工作方案。首先,評價工作組通過網絡、新聞媒體了解項目實施的必要性和重要性;其次,評價工作組通過與聯絡工作處相關負責人座談和查閱相關文件資料的方式了解項目的立項背景、實施情況,掌握績效評價過程中需要關注的問題;最後,評價工作組根據了解的項目基本情況和關注點,請項目單位收集並提供資料,在此基礎上,形成項目績效評價工作方案。
(2)資料信息匯總。評價工作組在調研的基礎上,匯總整理項目資料,對項目資料進行逐一核實,並按照指標體係內容和評價重點,對資料按照決策、管理和績效三大類進行分類整理,形成專家資料手冊,供專家審閱評議。
(3)專家評價。績效評價工作組根據項目特點,遴選了5名專家(1名財務專家、2名管理專家及2名業務專家)組成評價專家組。2021年4月28日,評價工作組組織召開了“冬奧會工程建設圖片、視頻資料拍攝費”項目評價專家會。評價會上,專家組就關注的問題、與項目單位進行了充分討論和溝通,並依據評價指標體係對該項目進行了評價打分,出具了評價意見,形成了該項目的績效評價專家結論。
(4)評價報告。評價工作組根據專家討論意見和評分情況,撰寫績效評價報告初稿。並與項目單位溝通後,形成最終評價報告。
(三)綜合評價情況及評價結論(附相關評分表)
由市重大項目辦承辦的2020年“冬奧會工程建設圖片、視頻資料拍攝費”項目按照計劃已全部完成。該項目工作進度、產出成果和資金使用等基本符合年初設定目標,同時取得了較好的社會效益和可持續影響力,通過持續、有計劃地拍攝,留存了2022年冬奧會和冬殘奧會北京地區工程建設的影像素材,為後期宣傳工作提供了寶貴的曆史資料。項目整體完成情況較好,但在過程管理和成果應用等方麵仍有進一步提升的空間。
市重大項目辦2020年“冬奧會工程建設圖片、視頻資料拍攝費”項目綜合評價得分91.86分。其中項目決策平均得分8.58分,項目過程平均得分18.10分,項目產出平均得分38.78分,項目效益平均得分26.40分。績效級別評定為“優秀”。具體評分情況見下表:

(四)績效評價指標分析
1.項目決策情況
(1)項目立項。根據北京冬奧會工程建設工作需要,市重大項目辦聯絡工作處(冬奧工程計劃處)3年來一直承擔2022年冬奧會工程建設影像資料拍攝及留存工作。該項目為延續性項目,為做好2020年度相關工作,於2019年9-10月申報2020年度冬奧會工程建設圖片、視頻資料拍攝服務財政預算金額85.00萬元。2020年2月,經由《北京市財政局關於批複北京市重大項目建設指揮部辦公室2020年預算的函》(京財經二指[2020]190號)批準該項目經費預算後開始實施。項目申報材料合法合規、申報程序規範有序。
(2)績效目標。市重大項目辦針對“冬奧會工程建設圖片、視頻資料拍攝費”項目設置了三級績效指標,包括產出指標和效益指標。
項目績效目標總體設置較為明確,能夠反映該項目主要工作內容,圍繞“冬奧會工程建設影像資料拍攝及留存”的項目目的,對拍攝工作量、質量及時效性等均設置了明確的指標值。但指標的科學合理性有待進一步提升,如:質量指標的設定較為單一,對於照片及視頻拍攝的成果驗收缺乏全麵、具體的質量標準約束;效益指標的設置未體現該項目可產生的曆史價值和文化價值,社會效益的考核維度呈現不夠充分。
(3)資金投入。該項目申報財政資金85.00萬元,其中圖片資料拍攝費預算35.00萬元,視頻資料拍攝服務費50.00萬元。具體包括拍攝過程中的人員勞務費、設備租金、設備維護費及必要的交通費。項目預算明細具體,且與項目工作內容存在較強的相關性,整體較為合理。但預算編製測算依據、標準不夠清晰,預算明細表中未能體現各項單價確定的相關文件、政策依據。
2.項目過程情況
(1)資金管理。2020年“冬奧會工程建設圖片、視頻資料拍攝費”項目共申請財政資金85.00萬元。2020年2月4日,北京市財政局批複年初預算金額85.00萬元(京財經二指[2020]190號),財政資金於當月足額、及時到賬。
通過公開招標,本次拍攝服務由北京光影聚力文化傳播有限公司中標,中標金額83.00萬元。根據2020年9月《北京市財政局關於核減收回市級部門一般性支出經費預算的函》(京財經建指[2020]1629號)相關內容,項目招標結餘2.00萬元已在年中核減並上交財政,該項目全年預算金額83.00萬元。
根據合同約定,服務費分兩次支付。經履行資金支付審批程序並審批同意,市重大項目辦分別於2020年4月16日、2020年12月4日向北京光影聚力文化傳播有限公司各支付50%(41.5萬元)。截至2020年12月31日,該項目實際使用資金83.00萬元,預算執行率100%。在資金使用過程中,存在資金支付與拍攝工作完成進度不完全匹配的現象,支付尾款時拍攝成果尚未全部驗收完畢,項目驗收及資金支出管理有待進一步強化。
(2)組織實施。該項目由市重大項目辦申報並具體負責實施。市重大項目辦建立有一套包括項目管理製度與財務管理製度在內的較為完備的內部控製製度。但針對該項目的特殊性,從管理製度健全性方麵考慮,對於項目成果資料檔案的存檔和保密製度還需細化和完善。
此外,為加強項目過程監管,市重大項目辦聯絡工作處建立了一套“周有計劃、月有總結”的工作機製。在項目實施過程中,根據冬奧工程進展情況,每周調整製定拍攝計劃;每月組織召開月度專題會,對上個月的拍攝情況進行匯總整理,並對存在的問題及下一階段工作進行討論,確保讓項目真正取得實效,從而保障財政資金使用效果。
3.項目產出情況
(1)產出數量。從2020年4月簽訂合同至2020年12月末,該項目共拍攝冬奧會工程建設圖片4018張,高清視頻1804分鍾,製作延時視頻、工程記錄短片22部。各月完成情況均達到年初設定的指標值,數量指標完成情況較好。具體如下:

其中,10月份由於冬奧會工程建設相關會議與采訪較為集中,當月視頻拍攝量超額顯著,後續將進一步加強對具體指標預測的科學性和精準性。
(2)產出質量。按照年初設定的績效目標,項目拍攝圖片不低於3000萬像素,能夠滿足展板噴繪、書籍印刷、宣傳圖冊印刷、報紙雜誌、電視媒體等的使用需求;視頻素材的拍攝和編輯,內容完整、清晰度高,經驗收通過,可滿足後期使用需求,為中央電視台、北京電視台等媒體和北京市委網信辦提供相關素材,質量指標完成度基本達到預期目標。
(3)產出時效。項目所有圖片、視頻均按照約定時間,以工作交流會的形式,於每月上旬提交上月資料拍攝、編輯成果,並形成文件匯編,原始拍攝素材保存於專用磁盤陣列中,該項目的時效性整體得到了有效控製。
市重大項目辦分別於2020年11月、2021年2月兩次組織驗收會,對拍攝成果進行了驗收,第二次驗收會時間略為滯後,在後續項目執行過程中應予以關注和完善。
(4)產出成本。項目通過公開招投標方式選定服務商,將項目整體成本控製在預算總額內,並節約項目資金2.00萬元,成本節約率2.35%,有效壓減了項目資金,成本控製措施合理有效。後續執行過程中可引入更為精細的成本控製措施,從而使成本節約率得到進一步提升。
4.項目效益情況
(1)實施效益。通過“冬奧會工程建設圖片、視頻資料拍攝費”項目的實施,拍攝了大量工程建設現場事件、人物、活動等反映冬奧會場館建設過程及推廣活動的圖片、視頻資料並妥善留存,為2022年冬奧會和冬殘奧會的宣傳工作提供了豐富素材,取得了較高的社會效益和可持續影響力,但限於人力財力的投入量、及項目成果保密性需求,現在尚且無法讓更多社會公眾直接受益,該項目仍有進一步提高社會影響力的空間。
(2)服務對象滿意度。出於對該項目成果的保密需求,服務對象範圍較小,市重大項目辦向城區場館建設處、延慶場館建設處、市政設施處、財務預算處、秘書行政處等六個有權限使用項目影像資料成果的部門處室征詢了滿意度情況,調查結果均為滿意,達到年初設定目標。
(五)主要經驗及做法、存在的問題及原因分析
1.主要經驗及做法
該項目為延續性項目,自2018年正式立項以來,三年間均能較好的完成冬奧工程建設北京地區競賽場館及配套基礎設施拍攝工作,留下了工程建設重大活動、重要工程節點、重要建設瞬間等珍貴的影像資料,製定了一整套項目招標、項目監管、項目實施、項目驗收的標準化項目管理流程,並建立了拍攝月度有計劃、每周有小結、定期出成果的工作機製,為未來類似項目的開展留下了一套可以遵循、可以複製、可以模仿的成熟視頻、圖片管理模式。
2.存在問題
(1)決策方麵
a.項目績效指標值設置的科學合理性及細化程度有待進一步提高。
b.項目預算編製測算依據不夠清晰。
(2)過程方麵。項目經過兩次驗收,於第一次驗收後支付尾款,雖然通過采用收取質量保證金的方式保障後續服務質量,但仍存在一定的程序瑕疵與風險。
(3)效益方麵。對項目成果資料的後期歸檔和應用管理有待加強。
(六)有關建議
1.提高績效目標設定的科學合理性。建議通過對項目實務工作量的考察與分析,製定更為合理、精確的績效指標,使目標與資金預算相匹配,同時保證不同維度指標值之間的適應關係;增強目標的可考核性,通過加強績效目標管理,為全過程績效管理奠定基礎,有效提升項目執行過程中的偏差管理,以保證財政資金的使用安全有效。
2.加強項目預算編製管理。進一步規範編製預算,針對工作量合理測算項目成本,細化預算結構,明確結構分配原則依據。
3.加強項目過程管理和控製。製定合理的項目驗收製度並嚴格落實,對於尾款支付,應當明確驗收標準、履行實質性的驗收程序,根據驗收結果按進度支付款項,有效保證服務質量,保障項目支出經濟性。
4.提高成果應用,加強項目的可持續性。針對本項目資料留存和使用的特殊性要求,建議加強與檔案館的合作,強化成果檔案歸集的科學性,提高成果應用呈現的充分性,同時加強項目的可持續性。
三、重大辦辦公用房房租及物業管理費項目支出績效自評表(見附件)