目 錄
第一部分 2020年度部門決算報表
一、收入支出決算總表
二、收入決算表
三、支出決算表
四、財政撥款收入支出決算總表
五、一般公共預算財政撥款支出決算表
六、一般公共預算財政撥款基本支出決算表
七、政府性基金預算財政撥款收入支出決算表
八、政府性基金預算財政撥款基本支出決算表
九、國有資本經營預算財政撥款支出決算表
十、財政撥款“三公”經費支出決算表
十一、政府采購情況表
十二、政府購買服務支出情況表
第二部分 2020年度部門決算說明
第三部分 2020年度其他重要事項的情況說明
第四部分 2020年度部門績效評價情況
第一部分 2020年度部門決算報表
報表詳見附件。
第二部分 2020年度部門決算說明
一、部門基本情況
(一)機構設置、職責
北京市石景山區人民法院包括北京市石景山區人民法院本級、北京市石景山區人民法院機關後勤服務中心、北京市石景山區人民法院信息技術服務中心,北京市石景山區人民法院本級單位性質為行政單位,北京市石景山區人民法院機關後勤服務中心和北京市石景山區人民法院信息技術服務中心為公益一類事業單位。北京市石景山區人民法院本級共含內設機構數量12個,分別為政治部(機關黨委、機關紀委)、綜合辦公室、立案庭(訴訟服務中心)、刑事審判庭、民事審判一庭、民事審判二庭、行政審判庭、綜合審判庭、執行局、審判管理辦公室(研究室)、司法警察大隊、五裏坨人民法庭。
北京市石景山區人民法院作為國家審判機關,在本轄區內依法獨立行使審判權,審判工作受北京市高級人民法院、北京市第一中級人民法院的監督、指導,並對石景山區人民代表大會及其常務委員會負責並報告工作。其主要職責是:依照法律規定,審判本轄區內由區人民法院管轄的刑事、民事、行政等第一審案件;受理和審查各類告訴、申訴案件,處理來信來訪,對其中確有錯誤的已發生法律效力的判決、裁定根據審判監督程序進行再審;依法行使司法執行權和司法決定權;按照幹部管理權限管理本院的法官、執行員、書記員、司法警察及司法行政人員;負責本院黨的思想、組織、作風建設工作,負責本院群團工作;負責本院的監察工作;承辦其他應由本院負責的工作。
(二)人員構成情況
行政編製202人,實有人數193人;事業編製13人,實有人數11人。
二、收入支出決算總體情況說明
2020年度收、支總計14159.75萬元,比上年減少191.19萬元,下降1.33%。
(一)收入決算說明
2020年度本年收入合計14159.75萬元,比上年減少191.19萬元,下降1.33%,其中:財政撥款收入12979.66萬元,占收入合計的91.67%;上級補助收入0萬元,占收入合計的0%;事業收入0萬元,占收入合計的0%;經營收入0萬元,占收入合計的0%;附屬單位上繳收入0萬元,占收入合計的0%;其他收入1180.09萬元,占收入合計的8.33%。
(二)支出決算說明
2020年度本年支出合計12909.58萬元,比上年增加347.19萬元,增長2.76%,其中:基本支出10001.77萬元,占支出合計的77.47%;項目支出2907.81萬元,占支出合計的22.53%;上繳上級支出0萬元,占支出合計的0%;經營支出0萬元,占支出合計的0%;對附屬單位補助支出0萬元,占支出合計的0%。
三、財政撥款收入支出決算總體情況說明
2020年度財政撥款收、支總計12979.65萬元,比上年減少212.17萬元,下降1.60%。主要原因:牢固樹立過緊日子思想壓減一般性支出,且受疫情影響導致相關業務經費減少。
四、一般公共預算財政撥款支出決算情況說明
(一)一般公共預算財政撥款支出決算總體情況
2020年度一般公共預算財政撥款支出12291.49萬元,主要用於以下方麵:公共安全支出11106.33萬元,占本年財政撥款支出90.35%;教育支出0.09萬元,占本年財政撥款支出0.01%;社會保障和就業支出631.22萬元,占本年財政撥款支出5.14%;衛生健康支出553.85萬元,占本年財政撥款支出4.50%。
(二)一般公共預算財政撥款支出決算具體情況
1、“公共安全支出”2020年度決算11106.33萬元,比2020年年初預算增加251.16萬元,增長2.31%。其中:
“法院”2020年度決算11106.33萬元,比2020年年初預算增加251.16萬元,增長2.31%。主要原因:根據我院事業發展規劃合理安排資金支出。
2、“教育支出”2020年度決算0.09萬元,比2020年年初預算減少6.91萬元,下降98.71%。其中:
“進修及培訓”2020年度決算0.09萬元,比2020年年初預算減少6.91萬元,下降98.71%。主要原因:因疫情影響,減少了人員聚集的相關培訓。
3、“社會保障和就業支出”2020年度決算631.22萬元,比2020年年初預算減少228.06萬元,下降26.54%。其中:“行政事業單位養老支出”2020年度決算631.22萬元,比2020年年初預算減少228.06萬元,下降26.54%。主要原因:實際招錄人數比計劃減少。
4、“衛生健康支出”2020年度決算553.85萬元,比2020年年初預算減少195.15萬元,下降26.05%。其中:“行政事業單位醫療”2020年度決算553.85萬元,比2020年年初預算減少195.15萬元,下降26.05%。主要原因:因疫情影響,國家減免了部分醫療保險經費。
五、政府性基金預算財政撥款支出決算情況說明
我單位本年度無此項經費支出。
六、國有資本經營預算財政撥款收支情況
我單位本年度無此項經費支出。
七、財政撥款基本支出決算情況說明
2020年使用一般公共預算財政撥款安排基本支出10001.77萬元,使用政府性基金財政撥款安排基本支出0萬元,使用國有資本經營預算財政撥款安排基本支出0萬元,其中:(1)工資福利支出包括基本工資、津貼補貼、獎金、夥食補助費、績效工資、其他社會保障繳費、其他工資福利等支出;(2)商品和服務支出包括辦公費、印刷費、谘詢費、手續費、水費、電費、郵電費、取暖費、物業管理費、差旅費、因公出國(境)費、維修(護)費、租賃費、會議費、培訓費、公務接待費、專用材料費、勞務費、委托業務費、工會經費、福利費、公務用車運行維護費、其他交通費、其他商品和服務等支出;(3)對個人和家庭補助支出包括離休費、退休費、撫恤金、生活補助、救濟費、醫療費補助、助學金、獎勵金、其他對個人和家庭的補助等支出。(4)其他資本性支出包括辦公設備購置、專用設備購置等。
第三部分2020年度其他重要事項的情況說明
一、“三公”經費財政撥款決算情況
“三公”經費包括本部門所屬1個行政單位、2個事業單位。2020年“三公”經費財政撥款決算數70.04萬元,比2020年“三公”經費財政撥款年初預算156.97萬元減少86.93萬元。其中:
1.因公出國(境)費用。2020年決算數0萬元,與2020年年初預算數持平。主要原因:法院財物市級統管後,因公出國(境)費用統一安排在市高法本級。
2.公務接待費。2020年決算數1萬元,比2020年年初預算數3萬元減少2萬元。主要原因:因疫情影響,減少聚集性接待工作。2020年公務接待費主要用於相關職能部門的業務往來等方麵。公務接待16批次,公務接待150人次。
3.公務用車購置及運行維護費。2020年決算數69.04萬元,比2020年年初預算數153.97萬元減少84.93萬元。其中,公務用車購置費2020年決算數48.97萬元,與2020年年初預算數持平。2020年購置(更新)2輛,車均購置費24.48萬元。公務用車運行維護費2020年決算數20.07萬元,比2020年年初預算數105萬元減少84.93萬元,主要原因:因疫情影響減少了公務出行。2020年公務用車運行維護費中,公務用車加油0萬元,公務用車維修9.21萬元,公務用車保險8.66萬元,公務用車其他支出2.20萬元。2020年公務用車保有量34輛,車均運行維護費0.59萬元。
二、機關運行經費支出情況
2020年使用一般公共預算財政撥款安排的基本支出中的日常公用經費支出,合計1291.32萬元,比上年減少16.21萬元,減少的主要原因:力求勤儉節約,倡導過緊日子。
三、政府采購支出情況
2020年政府采購支出總額961.78萬元,其中:政府采購貨物支出233.89萬元,政府采購工程支出178.77萬元,政府采購服務支出549.12萬元。授予中小企業合同金額478.29萬元,占政府采購支出總額的49.72%,其中:授予小微企業合同金額478.29萬元,占政府采購支出總額的49.72%。
四、國有資產占用情況
2020年車輛34台,783.98萬元;單位價值50萬元以上的通用設備5台(套),單位價值100萬元以上的專用設備0台(套)。
五、政府購買服務支出說明
2020年政府購買服務決算758.98萬元。
六、專業名詞解釋
1.“三公”經費:是指單位通過財政撥款資金安排的因公出國(境)費、公務用車購置及運行費和公務接待費。其中,因公出國(境)費指單位公務出國(境)的國際旅費、國外城市間交通費、住宿費、夥食費、培訓費、公雜費等支出;公務用車購置及運行費指單位公務用車購置支出(含車輛購置稅、牌照費)及單位按規定保留的公務用車燃料費、維修費、過路過橋費、保險費、安全獎勵費等支出;公務接待費指單位按規定開支的各類公務接待(含外賓接待)支出。
2.機關運行經費:是指行政單位(含參照公務員法管理事業單位)使用一般公共預算財政撥款安排的基本支出中的日常公用經費支出,包括辦公及印刷費、郵電費、差旅費、會議費、福利費、日常維修費、專用材料及一般設備購置費、辦公用房水電費、辦公用房取暖費、辦公用房物業管理費、公務用車運行維護費以及其他費用。
3.政府采購:指各級國家機關、事業單位和團體組織,使用財政性資金采購依法製定的集中目錄以內的或者采購限額標準以上的貨物、工程和服務的行為。
4.政府購買服務:是指各級國家機關將屬於自身職責範圍且適合通過市場化方式提供的服務事項,按照政府采購方式和程序,交由符合條件的服務供應商承擔,並根據服務數量和質量等因素向其支付費用的行為。
5.“法院”經費:為保障法院司法審判工作運行,用於刑事、民事、行政、涉外等案件審判和執行活動支出,審判業務用房建設維修和設備購置支出,以及相關業務信息化建設和信息化運行管理支出等,包括辦案費、場地租賃費、勞務費、司法郵寄費、法律宣傳費、訴訟服務、專用的設備購置和維修、審判業務用房和人民法庭設備的購置和維修、審判執行信息化建設和運行維護等費用。
第四部分 2020年度部門績效評價情況
一、績效評價工作開展情況
北京市石景山區人民法院對2020年度部門項目支出實施了績效評價,評價項目6個,占部門項目總數的33%,涉及金額1753.41萬元。其中,部門評價項目1個,涉及金額295萬元,評價得分在90(含)-100分的0個、評價得分在80(含)-90分的1個、評價得分在60(含)-80分的0個、評價得分在60分以下的0個。單位自評項目5個,涉及金額1458.41萬元,評價得分在90(含)-100分的5個、評價得分在80(含)-90分的0個、評價得分在60(含)-80分的0個、評價得分在60分以下的0個。
二、“信息化運維費”項目績效評價報告
(一)基本情況;
近年來,隨著北京市石景山區人民法院(以下簡稱“區法院”)信息化技術水平逐漸提高,信息化建設規模不斷提升,運維服務的工作內容隨之增加,全院信息化運維團隊麵臨信息化資產保管任務增加以及信息化係統運維工作量增大的情況,為解決現有信息化運維團隊無法滿足區人民法院各類信息化係統運行維護實際需要的問題,區法院在申報2020年預算時,申請設立了信息化運維費項目(以下簡稱“項目”),旨在通過項目實施,提升和優化區人民法院的司法服務水平,為深化司法改革、促進審判體係和審判能力現代化提供有力的信息技術保障。
項目2020年度預算資金295萬元,用於審判管理與智匯雲運維、信息化基礎設施運維、網絡安全運維、SnPrint電子簽章管理係統維護、綜合辦公網站運維、英特網網站運維、2019年被執行人財產信息匯總管理係統運維和限製被執行人高消費輔助查詢統計係統運維等9個方麵。
(二)績效評價工作開展情況;
1、基本情況
1)評價目的、對象和範圍
為落實北京市財政局績效自評工作的要求,受區法院委托,北京中燕通會計師事務所有限公司(以下簡稱“評價機構”)對項目執行情況進行績效評價。通過對該項目進行績效評價,總結經驗,發現問題,改進工作,進一步加強項目管理,提高財政資金的使用效益,為下一步預算資金安排提供重要參考。評價對象為“區法院信息化運維費”,預算資金295萬元。
2)評價原則
按照科學規範、績效相關、政策相符、依據充分、獨立評價等原則,根據《北京市預算績效管理辦法》(京財績效[2019]2129號)、《北京市項目支出績效評價管理辦法》(京財績效[2020]2146號)等相關文件規定,依據項目單位提交的績效報告和其他相關材料,評價機構對該項目進行了績效評價。
3)評價方法
本次績效評價屬於項目完成結果評價,主要采用比較法、公眾評判法等績效評價方法,對項目進行全麵評價。
評價機構依據評價重點擬定項目資料清單,指導項目單位準備相關資料,並對照項目績效目標,對項目資料進行整理分析;召開專家預評價會,評價專家根據所了解和掌握的情況,初步確定專家正式評價會質詢問題,提出需項目單位進一步補充完善的材料,形成項目的初步評價結論;在前期資料收集整理分析和專家預評價會的基礎上,評價機構組織召開專家正式評價會,通過聽取項目總體情況介紹、質詢、查閱資料等環節了解項目總體執行情況和經費使用情況,專家組對照該項目績效評價指標體係,對項目的總體執行情況和經費使用情況進行總體評價,出具綜合評價意見。
4)績效評價指標體係及標準
根據《北京市項目支出績效評價管理辦法》(京財績效[2020]2146號)的要求,並結合項目特點,評價機構研究並細化了該項目的績效評價指標體係。項目評價指標體係總分值為100分,包括決策15分,過程25分、產出30分、效益30分。4個一級指標下設12個二級指標、21個三級指標。指標體係詳見下表:
表1:區法院信息化運維費項目績效評價指標體係

本次績效評價綜合績效級別依據《北京市項目支出績效評價管理辦法》(京財績效[2020]2146號)文件確定,分為4個等級:
綜合得分在90-100分(含90分)為優;
綜合得分在80-90分(含80分)為良;
綜合得分在60-80分(含60分)為中;
綜合得分在60分以下為差。
(三)綜合評價情況及評價結論(附相關評分表)
經專家組評價,該項目綜合評價得分83.6分,評價結論為“良”。其中,決策11.7分,過程22.1分,產出25.4分,效益24.4分。各指標得分和評價結論具體如下:
表2:區法院信息化運維費項目績效評價得分情況表

項目決策方麵。該指標分值15分,評價得分11.7分。項目內容符合區法院現實需求,項目立項程序較規範;項目總體績效目標較明確,績效指標較為細化、量化;預算支出方向與實際工作內容較相符,預算資金量與實際工作量較匹配。但存在項目績效指標填報的規範性不足,個別指標不夠具體等問題。
項目過程方麵。該指標分值25分,評價得分22.1分。項目資金到位率100%,預算執行率98.87%,資金撥付有完整的審批程序,資金使用較合規;項目財務和業務管理製度較健全,能夠按照製度規範執行項目。但存在合同管理規範性不足的問題。
項目產出方麵。該指標分值30分,評價得分25.4分。項目整體完成情況較好。產出數量達標,產出質量較好,項目主要工作能夠按照計劃時間開展,項目產出成本控製在預算範圍內。
項目效益方麵。該指標分值30分,評價得分24.4分。項目在保障辦公辦案平台正常運轉、為幹警辦公辦案提供便利、加強司法宣傳力度和文化建設等方麵的效果較顯著,預期可持續影響和受益群體滿意度較高。為確保項目後續效益的持續發揮,建議盡快及時開展滿意度調查,並注重績效資料的收集整理。
該項目各指標詳細得分情況見附件5指標體係及打分情況表。
(四)績效評價指標分析;
1、項目決策情況
1.項目立項分析
項目立項依據較充分。該項目內容符合《中共中央關於全麵推進依法治國若幹重大問題的決定》文件中提出的“加強行政執法信息化建設和信息共享,提高執法效率和規範化水平”的要求,政策依據充分。項目旨在運行維護區法院信息化係統和信息化設備,為區法院350餘名幹警在日常辦公、審判管理、訴訟服務、司法公開等各方麵提供信息化保障和服務,與區法院的現實需求相符合。
項目立項程序較規範。項目立項初期,區法院主管部門根據信息化現狀開展項目可行性研究,並形成可行性研究報告,報信息化主管院領導、財務主管院領導審核。審核通過後報院黨組審議,最終上報市財政申請專項資金。項目申請、設立過程符合相關要求,立項程序較規範。但存在審判、行政及輔助事務文印服務項目內容與信息化係統運維工作範圍不夠貼合的問題。
2.績效目標分析
項目按照批複的資金支出方向以及實際工作內容,設置了較為明確的總體績效目標,並根據績效目標對項目產出及效果設置了相應指標,績效指標較為細化、量化。但仍存在可完善空間:①建議增加與項目主要服務內容相關的數量指標;②建議進一步細化進度指標的各階段任務和時間節點;③效益指標可考核性不足,建議增加提高審判案件數量、質量,係統資源使用效果等方麵指標;④服務對象滿意度指標建議增加登錄網站的相關社會人員滿意度。
3.資金投入分析
預算編製及資金分配較科學合理。項目2020年度預算資金295萬元,計劃用於審判管理與智匯雲運維,信息化基礎設施運維,審判、行政及輔助事務文印工作服務,網絡安全運維服務,SnPrint電子簽章管理係統維護,綜合辦公網站運維服務,英特網網站運維,2019年被執行人財產信息匯總管理係統運維,限製被執行人高消費輔助查詢統計係統運維等9方麵內容。預算支出方向與實際工作內容較相符,預算資金量與實際工作量較匹配。
綜上,評價認為,項目內容符合區法院現實需求,項目立項程序較規範;項目總體績效目標較明確,績效指標較為細化、量化;預算支出方向與實際工作內容較相符,預算資金量與實際工作量較匹配。但存在項目績效指標填報的規範性不足,個別指標不夠具體等問題。
(二)項目過程情況
1、資金管理分析
資金到位及執行情況好。項目預算資金295萬元,實際到位295萬元,資金到位率100%。截至2020年12月31日,項目實際支出291.67萬元,預算執行率98.87%,結餘資金3.33萬元。
資金全部按計劃用於審判管理與智慧雲係統運維、信息化基礎設施運維、SnPrint電子簽章管理係統維護等9個方麵的工作,各項目具體支出情況詳見下表:
表3:項目資金實際使用情況表
單位:萬元

資金支出較合規。項目能夠按照《中華人民共和國會計法》《石景山區人民法院財務管理製度》等製度進行財務管理。項目資金的支付經過了部門領導和財務部門分管院領導逐級審批,審批程序完整。項目進行了獨立核算,資金發放進行了台賬登記,財務數據真實、準確。
2、組織實施分析
管理製度健全。一是財務管理方麵,根據《中華人民共和國會計法》及相關的財政法規、規章和財務會計製度,區法院結合實際情況製定了《石景山區人民法院財務管理製度》,包含《專項經費管理製度》《內部稽核製度》《內部審計製度》《政府采購管理製度》等財務製度。二是業務管理方麵,區法院製定了《石景山法院項目配合實施管理製度》《99800服務台工作製度》《法院內網及互聯網使用管理製度》《石景山法院運維服務組工作製度》《運維服務例會製度》《信息化資產管理製度》《重大運維故障處理辦法》《災備製度》《驗收管理製度》等管理製度。項目財務和業務管理製度較健全,為項目順利實施提供了製度保障。
製度執行基本有效。區法院基本能夠按照上述製度規範執行項目,具體管理措施包括:一是成立專門的項目領導小組。由黨組成員、副院長作為領導小組組長,全麵負責項目的統籌規劃;信息技術中心全體幹警作為組員,受信息化組長委托,協助組長完成具體子項目的申報、日常管理和考核工作;駐地信息化運維工程師作為具體實施人員,按照領導小組組長和組員的安排完成項目的具體實施工作。二是依據各子項目合同金額,采取3種不同的采購方式。①公開招標。審判管理與智慧雲係統運維項目合同金額104.6萬元,信息化基礎設施運維項目合同金額154.7萬元,區法院委托采購代理機構進行公開招標,由中標運維公司提供年度運維工作。②三方比選。審判、行政及輔助事務文印工作服務項目采用比選方式選定運維公司進行年度文印服務工作。③自行采購。其餘6個子項目采用每年簽訂運維服務合同的方式由前期該係統承建單位繼續提供後期的運維服務工作。三是加強資金監控。單位嚴格落實資金撥付審批程序,以保障資金及時發放到位,同時,配合市財政局開展項目監管檢查、績效評價相關工作,加強資金使用效果的監督、落實。但合同管理規範性有待加強:①審判管理與智慧雲係統運維項目、信息化基礎設施運維項目合同均未明確人工成本和材料成本。②合同存在倒簽問題。審判管理與智慧雲係統運維項目合同服務期為2020年5月7日至2021年5月6日,簽訂日期為2020年7月1日。信息化基礎設施運維項目服務期為2020年5月8日至2021年5月7日,簽訂日期為2020年6月28日。
綜上,評價認為,項目資金到位率100%,預算執行率98.87%,資金撥付有完整的審批程序,資金使用較合規;項目財務和業務管理製度較健全,能夠按照製度規範執行項目。但存在合同管理規範性不足的問題。
(三)項目產出情況
1、產出數量
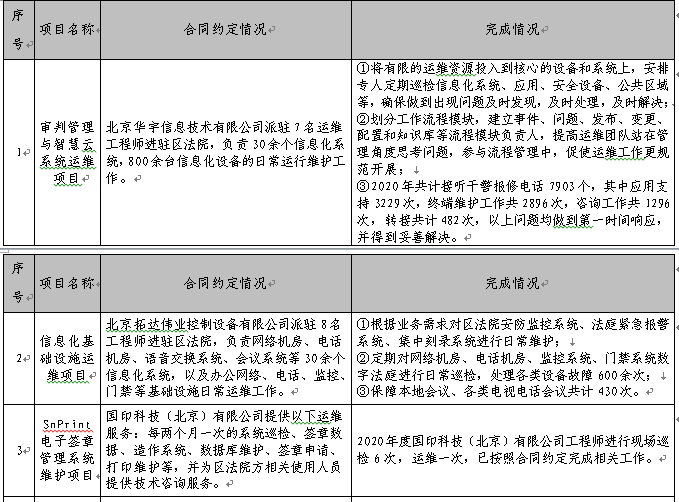
該項目下設審判管理與智匯雲運維項目、信息化基礎設施運維項目、網絡安全運維服務項目、SnPrint電子簽章管理係統維護項目、綜合辦公網站運維服務項目、英特網網站運維項目、2019年被執行人財產信息匯總管理係統運維項目和限製被執行人高消費輔助查詢統計係統運維項目等9個子項目,均與運維公司簽訂了運維合同,2020年度完成了全院860餘台硬件設備日常維護工作和60餘個軟件係統維護工作,數量指標均達標。具體完成情況如下表:
表4:項目合同約定和完成情況表



2、產出質量
項目質量指標按照既定目標完成,係統維護完成質量較好。項目負責運維的60餘個信息化係統,860餘台信息化設備均運行良好,運維工作驗收合格率達100%,係統正常運行率大於等於98%,係統平均無故障時間23.5小時,係統故障率小於等於2%,故障響應率達100%,故障排除率達100%。
3、產出時效
項目主要工作能夠按照計劃時間開展,產出時效性較好。2019年被執行人財產信息匯總管理係統運維項目按合同約定於2020年10月底前完成了相關運維工作;SnPrint電子簽章管理係統維護項目、英特網網站運維項目、綜合辦公網站運維服務項目和審判、行政及輔助事務文印工作服務項目等8個子項目按合同約定完成了全年的運維工作。
4、產出成本
項目產出成本控製在預算範圍內,成本控製較有效。區法院能夠按照相關經費管理辦法的規定標準支出,一定程度上采取了相關成本控製措施。項目2020年度批複預算295萬元,預算支出291.67萬元。項目產出成本控製在預算範圍內,達到了產出成本指標要求。
綜上,評價認為,項目整體完成情況較好。產出數量達標,產出質量較好,項目主要工作能夠按照計劃時間開展,項目產出成本控製在預算範圍內。
(四)項目效益情況
1、社會效益分析
保障辦公辦案平台正常運轉的效果較顯著。項目通過對空調係統、UPS電源係統、法院本部及第二辦公區的45個法庭和立案窗口、訴服窗口等設備進行日常維護,保障了所有法庭和業務窗口緊急報警係統正常運行;通過優化互聯網配置,在法庭增加有線網絡、路由器,為線上開庭提供了網絡保障;通過對30餘個審判業務類係統進行日常運行維護,各類軟件應用係統更新、升級、發布共計48次,培訓10次,提供應用軟件支持3229件次,為審判業務開展、審判管理工作提供了信息化支撐和保障。
為幹警辦公辦案提供便利的作用較明顯。項目通過完善以“智匯雲”為核心的對內服務平台功能,初步形成了網上辦公、網上辦案的新格局,一定程度上提高了幹警辦公辦案的效率。2020年度,依托智匯雲平台製作、優化網上辦公審批單30餘個,實現網上審批事項達48000餘次,文書線上送達20000餘件;保障線上庭審一萬餘次,庭審光盤補刻80次、庭審證據錄音、錄像刻錄45次;保障遠程視頻會議、本地會議等各類會議430餘次;解決信息化終端設備維護工作2896次,其中電腦問題共計1973次,打印機問題923次,緊急處理網絡機房空調故障2次,緊急處理監控機房空調室內機漏水1次,係統故障響應率和排除率達100%,設備故障響應率和排除率達100%,用戶滿意度100%。
加強司法宣傳力度和文化建設的作用較明顯。項目開展了一係列內宣、外宣工作,通過在區法院辦公電梯、公告大屏、立案大廳、訴服大廳、當事人休息大廳開展憲法日、國家安全日、掃黑除惡、民法典等宣傳工作,累計播放宣傳片20餘個,播放次數達90000餘次,在區法院互聯網網站更新司法宣傳類圖文200餘次等,加強了司法宣傳力度;通過在區法院辦公內網網站新增欄目5個,增加宣傳彈窗8次,播放視頻宣傳片6個等,為內部文化建設提供了技術支撐。
2、可持續影響分析
提升司法公信力的影響較顯著。項目通過優化以“審判信息網”為載體的對外服務平台應用,提供網上立案、網上訴服、網上繳費等訴訟服務和庭審直播、點播、裁判文書公開等司法公開服務,2020年度實現網上立案4000餘件、網上繳費9000餘件、庭審直播2800餘件、裁判文書公開25000餘件,滿足了群眾的多元化司法需求,保障了公民的知情權、參與權和討論權,有利於發揮群眾的監督功效,提高了司法公開和訴訟服務水平,提升了司法公信力。
提高法院的社會影響力和認知度的影響較顯著。項目通過法院內部文化宣傳以及外部“五聯五進”普法宣傳,加大法律宣傳力度和全民普法力度,加強與社會公眾互動交流,有利於營造全民守法的良好氛圍,增進社會理解認同,增強了人民群眾獲得感,有利於提高法院的社會影響力和認知度。
3、服務對象滿意度分析
使用人員滿意度較高。項目為區法院各項工作順利開展提供了信息化服務和支撐,為幹警辦公辦案提供了便利,預期服務對象滿意度較高。項目尚未針對相關服務對象開展滿意度調查,建議後續及時對使用人員開展相關滿意度調查,通過對調查結果的分析,及時了解項目存在的問題和服務對象的需求,為後續項目資金更好地使用和管理提供數據支撐。
綜上,評價認為,項目在保障辦公辦案平台正常運轉、為幹警辦公辦案提供便利、加強司法宣傳力度和文化建設等方麵的效果較顯著,預期可持續影響和受益群體滿意度較高。為確保項目後續效益的持續發揮,建議盡快及時開展滿意度調查,並注重績效資料的收集整理。
(五)主要經驗及做法、存在的問題及原因分析
1、合理設置績效指標,增強指標可考核性。
建議項目單位進一步提高對績效管理工作的認識,加強績效目標管理,保證績效目標的設定更加科學合理;同時,績效指標設定要更加明確、具體,且足夠細化、量化,以保證相關指標的可衡量性,如:可考慮設置“應用係統使用率”“服務器、存儲、網絡帶寬利用率”等指標。
2、加強項目過程管理,提高管理規範性。
建議根據北京市高級人民法院對全市法院係統信息化總體規劃,完善石景山區人民法院信息化中期發展規劃,完善信息化運維管理體係;同時,進一步規範項目過程管理,加強合同管理的規範性。
3、注重收集績效材料,充分體現項目效益。
建議項目單位在今後工作中注重收集績效資料,為項目成果提供更加全麵的支撐:一是注意收集留存項目實施前後效果對比的資料,為項目成果提供更具體的數據支撐;二是注重開展滿意度調查工作,並以滿意度調查結果為考核根據,及時了解項目實施存在的問題和服務對象需求,確保項目後續效益的持續發揮。
(六)有關建議。
1、本次評價以項目單位提供的績效材料為基礎。
2、本報告僅為北京市石景山區人民法院項目支出績效評價提供參考依據,不做其他用途。
三、項目支出績效自評表
詳見附件。