目 錄
第一部分 2020年度部門決算報表
一、收入支出決算總表
二、收入決算表
三、支出決算表
四、財政撥款收入支出決算總表
五、一般公共預算財政撥款支出決算表
六、一般公共預算財政撥款基本支出決算表
七、政府性基金預算財政撥款收入支出決算表
八、政府性基金預算財政撥款基本支出決算表
九、國有資本經營預算財政撥款支出決算表
十、財政撥款“三公”經費支出決算表
十一、政府采購情況表
十二、政府購買服務支出情況表
第二部分 2020年度部門決算說明
第三部分 2020年度其他重要事項的情況說明
第四部分 2020年度部門績效評價情況
第一部分 2020年度部門決算報表
報表詳見附件。
第二部分 2020年度部門決算說明
一、部門基本情況
(一)機構設置、職責
北京市台灣同胞聯誼會是中共北京市委領導下和中華全國台灣同胞聯誼會指導下的北京台灣同胞愛國群眾團體,是黨和政府聯係台胞的橋梁和紐帶。其機關主要職責是:
(1)幫助在京台灣鄉親了解政府的方針政策,鼓勵鄉親勤奮學習、努力工作,為北京市的建設和祖國的統一大業多做貢獻;了解和反映本市台胞有關工作、學習、生活和返鄉探親等方麵的意見和要求,積極配合有關部門按政策妥善解決存在的問題。(2)團結和聯絡島內、海外的台灣同胞,向他們介紹黨和政府的方針政策和祖國大陸的情況,向政府反映他們的願望和建議,促進京台兩地的交流交往,促進兩岸同胞的相互了解和溝通;協助台商來北京投資、開店、設廠,以促進首都經濟繁榮。(3)對前來北京探親、訪友、旅遊、求學、就醫、定居、尋人的台灣同胞,協助有關部門做好服務工作。
北京市台聯機關內設機構四個,分別為辦公室、台胞部、聯絡部、宣傳部,下屬一個事業單位-北京市台胞交流服務中心。
北京市台胞交流服務中心主要職責是:在市台聯領導下,管理、使用北京台灣會館,為中央和北京市的涉台單位服務,為兩岸文教、經貿等各方麵交流提供服務,組織接待兩岸交流訪問團體和個人,開展在京台胞、島內和海外台胞、各省市台胞之間的聯誼活動,舉辦兩岸交流論壇、展覽展示活動等。
(二)人員構成情況
北京市台灣同胞聯誼會(本級)行政編製23人,實際23人。
北京市台胞交流服務中心事業編製10人,實際10人。
二、收入支出決算總體情況說明
2020年度收、支總計2441.8萬元,比上年減少179.86萬元,下降6.86%。
(一)收入決算說明
2020年度本年收入合計2441.8萬元,比上年減少179.86萬元,下降6.86%,其中:財政撥款收入2441.33萬元,占收入合計的99.98%;上級補助收入0萬元,占收入合計的0%;事業收入0萬元,占收入合計的0%;經營收入0萬元,占收入合計的0%;附屬單位上繳收入0萬元,占收入合計的0%;其他收入0.47萬元,占收入合計的0.02%。
(二)支出決算說明
2020年度本年支出合計2109.16萬元,比上年減少435.36萬元,下降17.11%,其中:基本支出1680.45萬元,占支出合計的79.67%;項目支出428.71萬元,占支出合計的20.33%;上繳上級支出0萬元,占支出合計的0%;經營支出0萬元,占支出合計的0%;對附屬單位補助支出0萬元,占支出合計的0%。
三、財政撥款收入支出決算總體情況說明
2020年度財政撥款收、支總計2441.33萬元,比上年減少180.33萬元,下降6.88%。主要原因:受疫情影響,部分項目無法開展。
四、一般公共預算財政撥款支出決算情況說明
(一)一般公共預算財政撥款支出決算總體情況
2020年度一般公共預算財政撥款支出2109.02萬元,主要用於以下方麵(按大類):一般公共服務支出1918.49萬元,占本年財政撥款支出90.97%;教育支出0.68萬元,占本年財政撥款支出0.03%;社會保障和就業支出123.55萬元,占本年財政撥款支出5.86%;衛生健康支出66.3萬元,占本年財政撥款支出3.14%。
(二)一般公共預算財政撥款支出決算具體情況
1、"一般公共服務支出"2020年度決算1918.49萬元,比2020年年初預算減少325.25萬元,下降14.5%。其中:
"行政運行"2020年度決算813.65萬元,比2020年年初預算增加100.03萬元,增長14.02%。主要原因:主要是由於人員正常晉級晉檔,人員經費預算有所增加。
"事業運行"2020年度決算676.13萬元,比2020年年初預算增加9.5萬元,增長1.43%。主要原因:主要是由於人員正常晉級晉檔,人員經費預算有所增加。
"其他群眾團體事務"2020年度決算428.71萬元,比2020年年初預算減少434.79萬元,下降50.35%。主要原因:受疫情影響,部分項目無法開展。
2、"教育支出"2020年度決算0.68萬元,比2020年年初預算減少3.5萬元,下降83.73%。其中:
"進修及培訓"2020年度決算0.68萬元,比2020年年初預算減少3.5萬元,下降83.73%。主要原因:受疫情影響,部分培訓項目無法開展。
3、"社會保障和就業支出"2020年度決算123.55萬元,比2020年年初預算減少7.36萬元,下降5.62%。其中:
"行政事業單位養老支出"2020年度決算106.95萬元,比2020年年初預算減少23.96萬元,下降18.3%。主要原因:根據實際養老保險需求安排支出。
"撫恤"2020年度決算16.61萬元,比2020年年初預算增加16.61萬元,增加100%。主要原因:退休人員去世。
4、"醫療衛生與計劃生育支出"2020年度決算66.3萬元,比2020年年初預算減少13.58萬元,下降17%。其中:
"行政事業單位醫療"2020年度決算66.3萬元,比2020年年初預算減少13.58萬元,下降17%。主要原因:根據離退休人員及養老保險等實際需求及變化安排支出。
五、政府性基金預算財政撥款支出決算情況說明
2020年度無政府性基金預算財政撥款支出。
六、國有資本經營預算財政撥款收支情況
2020年度無國有資本經營預算財政撥款收支。
七、財政撥款基本支出決算情況說明
2020年使用一般公共預算財政撥款安排基本支出1680.32萬元,使用政府性基金財政撥款安排基本支出0萬元,使用國有資本經營預算財政撥款安排基本支出0萬元,其中:(1)工資福利支出包括基本工資、津貼補貼、獎金、夥食補助費、績效工資、其他社會保障繳費、其他工資福利等支出;(2)商品和服務支出包括辦公費、印刷費、谘詢費、手續費、水費、電費、郵電費、取暖費、物業管理費、差旅費、因公出國(境)費、維修(護)費、租賃費、會議費、培訓費、公務接待費、專用材料費、勞務費、委托業務費、工會經費、福利費、公務用車運行維護費、其他交通費、其他商品和服務等支出;(3)對個人和家庭補助支出包括離休費、退休費、撫恤金、生活補助、救濟費、醫療費補助、助學金、獎勵金、其他對個人和家庭的補助等支出。(4)其他資本性支出包括辦公設備購置、專用設備購置等。
第三部分2020年度其他重要事項的情況說明
一、"三公"經費財政撥款決算情況
"三公"經費包括本部門所屬1個行政單位、1個事業單位。2020年"三公"經費財政撥款決算數3.59萬元,比2020年"三公"經費財政撥款年初預算36.56萬元減少32.97萬元。其中:
1.因公出國(境)費用。2020年決算數0萬元,比2020年年初預算數28萬元減少28萬元。主要原因:受疫情影響,無法赴台開展活動。
2.公務接待費。2020年決算數0萬元,比2020年年初預算數2.06萬元減少2.06萬元。主要原因:受疫情影響,未開展交流參訪活動。
3.公務用車購置及運行維護費。2020年決算數3.59萬元,比2020年年初預算數6.5萬元減少2.91萬元。其中,公務用車購置費2020年決算數0萬元。公務用車運行維護費2020年決算數3.59萬元,比2020年年初預算數6.5萬元減少2.91萬元,主要原因:厲行節約,嚴控三公經費支出,壓縮單位公務用車運行維護費用。2020年公務用車運行維護費中,公務用車加油0萬元,公務用車維修1.89萬元,公務用車保險1.4萬元,公務用車其他支出0.3萬元。2020年公務用車保有量5輛,車均運行維護費0.72萬元。
二、機關運行經費支出情況
2020年使用一般公共預算財政撥款安排的基本支出中的日常公用經費支出,合計70.27萬元,比上年減少4.92萬元,減少原因:厲行節約,嚴控機關運行經費支出。
三、政府采購支出情況
2020年政府采購支出總額194.13萬元,其中:政府采購貨物支出9.25萬元,政府采購工程支出0萬元,政府采購服務支出184.88萬元。授予中小企業合同金額176.19萬元,占政府采購支出總額的90.76%,其中:授予小微企業合同金額172.2萬元,占政府采購支出總額的88.7%。
四、國有資產占用情況
2020年車輛5台,112.77萬元;單位價值50萬元以上的通用設備0台(套),單位價值100萬元以上的專用設備0台(套)。
五、政府購買服務支出說明
2020年政府購買服務決算28.2萬元。
六、專業名詞解釋
1."三公"經費:是指單位通過財政撥款資金安排的因公出國(境)費、公務用車購置及運行費和公務接待費。其中,因公出國(境)費指單位公務出國(境)的國際旅費、國外城市間交通費、住宿費、夥食費、培訓費、公雜費等支出;公務用車購置及運行費指單位公務用車購置支出(含車輛購置稅、牌照費)及單位按規定保留的公務用車燃料費、維修費、過路過橋費、保險費、安全獎勵費等支出;公務接待費指單位按規定開支的各類公務接待(含外賓接待)支出。
2.機關運行經費:是指行政單位(含參照公務員法管理事業單位)使用一般公共預算財政撥款安排的基本支出中的日常公用經費支出,包括辦公及印刷費、郵電費、差旅費、會議費、福利費、日常維修費、專用材料及一般設備購置費、辦公用房水電費、辦公用房取暖費、辦公用房物業管理費、公務用車運行維護費以及其他費用。
3.政府采購:指各級國家機關、事業單位和團體組織,使用財政性資金采購依法製定的集中目錄以內的或者采購限額標準以上的貨物、工程和服務的行為。
4.政府購買服務:是指各級國家機關將屬於自身職責範圍且適合通過市場化方式提供的服務事項,按照政府采購方式和程序,交由符合條件的服務供應商承擔,並根據服務數量和質量等因素向其支付費用的行為。
第四部分 2020年度部門績效評價情況
一、績效評價工作開展情況
北京市台灣同胞聯誼會對2020年度部門項目支出實施績效評價,評價項目14個,占部門項目總數的70%,涉及金額236.95萬元。其中,普通程序評價項目1個,涉及金額16萬元,評價得分在90分(含90分)以上的1個;簡易程序評價項目13個,涉及金額220.95萬元,評價得分在90分(含90分)以上的8個、評價得分在75-90分(含75分)的4個、評價得分在60-75分(含60分)的1個。
二、項目績效評價報告
(一)基本情況;
1.項目背景
對台宣傳工作是整個對台工作的重要組成部分,它在推動兩岸關係發展,促進祖國和平統一工作中,具有特殊的重要作用。
市台聯《鄉音》雜誌做為機關刊物,在宣傳黨的對台方針政策,宣傳改革開放和社會主義現代化建設的成就,幫助台胞加深對祖國大陸的了解,為台胞解疑釋惑,從而增強台胞對祖國的認同感和向心力,在推動祖國統一大業的進程中發揮著重要的作用。《鄉音》雜誌從文化強國國家發展戰略出發,從中華民族的文化認同上尋找共同點,以中華文化為紐帶,求根尋源,求同存異,共謀發展,是市台聯做好統戰工作的有效手段之一。
2019年度的兩岸關係,波瀾壯闊,時有起伏,2020年是全麵建成小康社會和"十三五"規劃收官之年,是中華民族走向偉大複興時代征程中的重要節點。市台聯作為全國台聯指導下和中共北京市委領導下的在京台灣同胞愛國民眾團體,始終堅持以"兩岸一家親"理念為核心內涵,本著"群策群力、資源共享、創立品牌、合作共贏"的工作理念,按照"把握形勢、研究規律、注意方法、提質增效"的工作原則,市台聯肩負著政治責任和曆史使命,繼續深入貫徹落實習近平總書記重要講話和中共十九屆四中全會精神,推動兩岸關係和平發展,推進祖國和平統一進程。《鄉音》雜誌緊緊圍繞發展大局,策劃新主題,創新優質欄目,體現在京台胞愛國愛鄉之情,展現在京台胞的聰明才智和良好風貌,在報道市台聯努力進取的工作點滴同時彰顯廣大在京台胞心係兩岸關係發展、無私奉獻的情懷。
根據北京市財政局批複,2020年市台聯申請財政資金作為"《鄉音》雜誌編輯"項目資金,用於設計、製作《鄉音》雜誌,並通過郵局郵寄方式交付市台聯指定客戶,做好對台宣傳工作,保障推動兩岸關係發展,促進祖國和平統一工作的順利開展。
2.主要內容及實施情況
(1)服務商概況
市台聯2020年通過自行采購方式,確定台聲雜誌社成為該項目的服務商。
(2)服務內容
2020年,根據市台聯對台宣傳工作需要,台聲雜誌社與市台聯簽署合同,主要完成《鄉音》雜誌全年6期的設計、製作,以及製作後通過郵局郵寄方式交付市台聯指定客戶,每期1100冊;全年合訂本10冊;工作手冊1300冊。
(3)項目實施情況
2020年,台聲雜誌社按照市台聯的工作要求,按照堅持以"兩岸一家親"理念為核心內涵,按照"把握形勢、研究規律、注意方法、提質增效"的工作原則,緊緊圍繞發展大局,策劃新主題,創新優質欄目,作為統戰工作的有效手段,為促進兩岸同胞心靈契合,推動兩岸關係和平發展作出了積極貢獻。較好地完成了2020年《鄉音》雜誌的製作,保障了對台宣傳任務的落實,彰顯了廣大在京台胞心係兩岸關係發展、無私奉獻的情懷,實現了全年對台宣傳工作的總體目標。
3.資金投入和使用情況
2020年2月,根據《2020年<鄉音>雜誌編輯項目支出績效目標申報表》文件,市財政局批複該項目預算16萬元,均為財政資金,項目資金到位及時,到位率100.00%。截至2020年12月31日,該項目實際支出16萬元,預算執行金額與預算批複金額一致,預算執行情況較好,期末無結餘資金,預算執行率100.00%。資金管理到位,未發現挪用現象。
4.總體目標
通過機關刊物《鄉音》雜誌的製作發行,作為市台聯做好統戰工作的有效手段,從文化強國國家發展戰略出發,從中華民族的文化認同上尋找共同點,以中華文化為紐帶,求根尋源,求同存異,共謀發展。宣傳黨的對台方針政策,宣傳改革開放和社會主義現代化建設的成就,幫助台胞加深對祖國大陸的了解,為台胞解疑釋惑,從而增強台胞對祖國的認同感和向心力,在做好統戰宣傳工作等方麵發揮重要作用。
5.階段性目標
2020年,市台聯發行《鄉音》雜誌雙月刊共6期,平均每期1100冊、合訂本10冊,隨刊工作手冊1300冊。不僅報道了市台聯努力進取的工作點滴,更彰顯廣大在京台胞心係兩岸關係發展、無私奉獻的情懷。刊物編製符合行業質量標準;在宣傳黨的對台方針政策,宣傳改革開放和社會主義現代化建設的成就,幫助台胞加深對祖國大陸的了解,為台胞解疑釋惑,增強台胞對祖國的認同感和向心力,在推動祖國統一大業的進程中起到了重要的宣傳"窗口"作用;項目預算控製在16萬元以內,項目全年執行,年底完成服務工作;台胞讀者滿意度較高。
(二)績效評價工作開展情況;
1.績效評價目的
通過績效評價,衡量和考核市台聯使用財政資金的績效實現情況,了解、分析和檢驗資金使用是否達到預期目標,資金管理是否規範,資金使用是否有效,通過總結經驗,分析問題,采取切實措施進一步改進和加強財政支出項目管理,提高財政資金使用效益。
2.績效評價對象及範圍
對市台聯2020年度"《鄉音》雜誌編輯"項目預算資金16萬元支出情況開展績效評價。
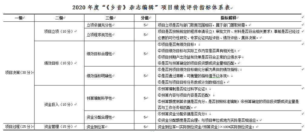
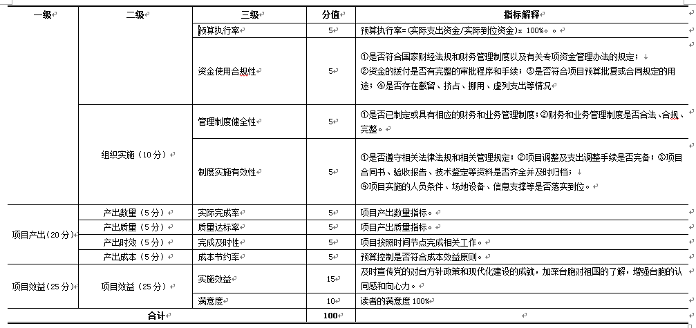
3.績效評價指標體係
績效評價指標體係主要包括項目決策、項目過程、項目產出、項目效益4個方麵,滿分100分。一是決策指標(30分),主要評價項目立項、績效目標、資金投入等內容;二是過程指標(25分),主要評價資金管理和組織實施等內容;三是產出指標(20分),主要評價項目產出數量、產出質量、產出時效和產出成本等內容;四是效益指標(25分),主要評價實施效益和滿意度等內容。具體內容見下表:


4.績效評價原則及評價方法
本次績效評價遵循"客觀、公正、科學、規範"的原則,結合項目的特點,采用比較法、因素分析法、評價組評議法等方法開展評價工作。
5.績效評價工作過程
績效評價工作小組通過現場對項目資料逐一核實,了解項目資金的使用和取得的效益情況,最終根據評價前期入戶調研及收集資料情況,結合工作小組的評價意見,完成績效評價報告撰寫。
(三)綜合評價情況及評價結論(附相關評分表);
北京市台灣同胞聯誼會2020年度"《鄉音》雜誌編輯"項目,項目績效評價綜合得分92分,其中項目決策28分、項目過程25分、項目產出18分,項目效益21分,績效評定結論為"優秀"。

(四)績效評價指標分析;
1.項目立項
(1)立項依據充分性評價分析
對台宣傳工作是整個對台工作的重要組成部分,它在推動兩岸關係發展,促進祖國和平統一工作中,具有特殊的重要作用。《鄉音》雜誌做為機關刊物,在宣傳黨的對台方針政策,宣傳改革開放和社會主義現代化建設的成就,幫助台胞加深對祖國大陸的了解,為台胞解疑釋惑,從而增強台胞對祖國的認同感和向心力,在推動祖國統一大業的進程中發揮著重要的作用。2020年對台工作會議中汪洋主席指出,2020年台海形勢更加複雜嚴峻,要精準施策,提高惠台利民政策舉措的實效,完善促進兩岸交流合作、深化兩岸融合發展和保障台灣同胞福祉的製度安排和政策措施。該項目立項依據較充分,符合法律法規、相關政策、發展規劃以及部門職責。
(2)立項程序規範性評價分析
該項目采購程序較規範。經了解,2019年11月13日,市台聯宣傳處提出該項目的采購需求,因2019年度《鄉音》雜誌讀者滿意度達到95%以上,建議延續采購2019年的服務商台聲雜誌社提供的2020年度《鄉音》雜誌製作項目服務。2019年12月4日,部門負責人、主管單位領導等對申請進行批複,同意該項目的采購需求。2020年2月4日,北京市財政局發函批複了市台聯該項目預算。
2.績效目標
(1)績效目標合理性評價分析
該項目績效目標較合理,市台聯在申報2020年預算時填製了"項目支出績效目標申報表",設立了相應績效目標。績效目標中設定了"《鄉音》雜誌雙月刊全年6期每期1100冊、合訂本10冊、工作手冊1300冊"等目標,與實際執行一致;設定的"及時宣傳黨的對台方針政策和現代化建設的成就,加深台胞對祖國的了解,增強台胞的認同感和向心力"等目標,預期產出效果符合正常的業績水平;設定的"項目預算控製在16萬元以內"的目標,與預算執行一致。
(2)績效指標明確性評價分析
該項目績效指標明確性不足,指標設定較為籠統,不夠細化,可衡量性不足。該項目未將績效目標按照產出指標、效果指標等一級指標以及數量、質量、進度、成本、效益、滿意度等二級指標進行細化分解,一個指標值代替多個指標。
3.資金投入
(1)預算編製科學性評價分析
市台聯《鄉音》雜誌雙月刊全年6期每期1100冊、合訂本10冊、工作手冊1300冊,刊物製作後通過郵局郵寄發送至讀者手中,根據上述工作的需求,測算出共需服務費16萬元,按照測算標準計算,申請預算額度16萬元。
綜上所述,該項目預算編製較為科學,額度測算依據較為充分。
(2)資金分配合理性評價分析
該項目為市台聯與台聲雜誌社簽訂了《鄉音》雜誌合同,按照財政局核定支出標準,包括《鄉音》雜誌設計費、校對費、製作出樣費、製作費、裝訂及郵寄費等相關費用,資金分配基本合理。
4.資金管理
(1)資金到位率評價分析
該項目的資金到位率為100%。
資金到位率=(實際到位資金/預算資金)×100%=(16萬元/16萬元)×100%=100%。
(2)預算執行率評價分析
該項目的預算執行率為100%。
預算執行率=(實際支出資金/實際到位資金)×100%=(16萬元/16萬元)×100%=100%。
(3)資金使用合規性
該項目資金使用符合國家財經法規和財務管理製度的規定,嚴格按照預算批複內容及合同支付要求,全年分2次定期支付項目費用,每筆支出均有完整的審批程序和手續。
5.組織實施
(1)管理製度健全性評價分析
該項目涉及的管理製度相對健全完善,包括市台聯預算項目管理辦法、經費支出管理辦法等。上述財務和業務管理製度對項目順利實施的提供了政策保障。
(2)製度執行有效性評價分析
該項目執行過程中,市台聯按照相關法律法規和相關財務、業務管理製度規定,簽訂的合同、該項目執行過程的檢查驗收、《鄉音》雜誌工作總結等資料基本齊全並已及時歸檔。
6.產出數量
實際完成率評價分析
計劃:《鄉音》雜誌雙月刊全年6期每期不少於900冊、合訂本10冊、工作手冊1300冊,刊物製作後通過郵局郵寄發送至讀者。
實際:《鄉音》雜誌雙月刊全年6期每期1100冊、合訂本10冊、工作手冊1300冊,刊物製作後通過郵局郵寄已發送至讀者。
7.產出質量
質量達標率評價分析
計劃:刊物編製符合行業質量標準。
實際:刊物編製工作設計、印刷符合項目工作要求,無論是版式還是內容,通過不斷的調整和進步,開辟多個報到專題欄目,豐富了雜誌的自身元素。堅持了"三讀五校"製度,校對工作認真仔細。雜誌製作使用大16開215X275紙張,質量上使用四封157g銅、內頁105g銅,全彩印刷,文字和圖片質量穩定,"三度"(清晰度、光潔度、舒適度)等指標穩固,相較同類雜誌中居較高工藝水平。
8.產出時效
完成及時性評價分析
計劃:項目全年執行,年底完成服務工作。
實際:台聲雜誌社2020年底較好地完成了全年《鄉音》雜誌製作服務工作,在宣傳黨的對台方針政策,宣傳改革開放和社會主義現代化建設的成就,幫助台胞加深對祖國大陸的了解,為台胞解疑釋惑,增強台胞對祖國的認同感和向心力,在推動祖國統一大業的進程中起到了重要的宣傳"窗口"作用,實現了對台宣傳的總體工作目標。
9.產出成本
成本節約率評價分析
計劃:項目預算控製在16萬元以內。
實際:2020年末市台聯與台聲雜誌社簽訂2020年《鄉音》雜誌編製服務合同,合同金額16萬元,分2次支付共16萬元。因該項目直接沿用曆年的服務商,不能較好衡量成本節約率。
10.實施效益評價分析
2020年,市台聯全年共完成《鄉音》雜誌雙月刊編製6期每期1100冊、年終編製合訂本10冊、工作手冊1300冊,刊物編印完成後通過郵局郵寄發送至讀者手中,在宣傳黨的對台方針政策,宣傳改革開放和社會主義現代化建設的成就,幫助台胞加深對祖國大陸的了解,為台胞解疑釋惑,增強台胞對祖國的認同感和向心力,在推動祖國統一大業的進程中起到了重要的宣傳"窗口"作用。
2020年度時值新冠疫情來勢洶洶,麵對嚴峻形勢,市台聯堅定地團結在以習近平同誌為核心的中共中央周圍,全力落實市委市政府各項決策部署,通過《鄉音》雜誌對全市台胞發出倡議,牢固樹立戰勝疫情的堅定信心,廣泛匯集共克時艱的磅礴力量,積極投身防控疫情的戰鬥一線。及時將市台胞和台企積極投身"看不見硝煙"的抗疫戰爭中展現出的擔當和風采,彰顯出的血濃於水的同胞情誼傳遞給全市台胞和祖國人民。起到了積極的宣傳作用,也將市台胞的祝福通過"窗口"傳遞給島內外全體"親人"。
將國家的堅持"一個中國"原則和"九二共識"以兩岸同胞福祉為依歸,推動兩岸關係和平發展、融合發展,加強兩岸產業合作,打造兩岸共同市場,壯大中華經濟。完善保障台灣同胞福祉和在大陸享受同等待遇的製度和政策,支持台商、台企參與"一帶一路"建設和國家區域協調發展戰略,進一步加大政策落實力度,讓台企台胞有更多獲得感的重要觀點及時傳播給全部市台胞。
《鄉音》雜誌作為大力宣傳台灣同胞愛國主義傳統,加強對兩岸民間交往曆史的研究,增進台灣同胞國家認識、民族認同、文化認同,厚植兩岸同胞的精神紐帶。對於增強"四個意識"、堅定"四個自信"、做到"兩個維護",切實把思想和行動統一到黨中央對台工作決策部署,堅決反對和遏製任何形式的"台獨"分裂活動,精準施策,提高惠台利民政策舉措的實效,完善促進兩岸交流合作、深化兩岸融合發展和保障台灣同胞福祉的製度和政策措施,大力推動兩岸青年交流等方麵起到了良好的宣傳效果。獲得了市台胞、各兄弟單位以及持續支持市台聯工作的各級領導的認可。
綜上所述,該項目實施效益主要體現如下方麵:及時宣傳黨的對台方針政策,宣傳改革開放和社會主義現代化建設的成就,幫助台胞加深對祖國大陸的了解,為台胞解疑釋惑,對增強台胞對祖國的認同感和向心力,提供有效的宣傳服務,對推動兩岸關係和平發展,推進祖國和平統一進程的宣傳效果是持續的。
11.滿意度評價分析
該項目不定期邀請台胞讀者進行滿意度調查,並按固定格式填寫滿意度調查,讀者滿意度達到95%以上。
(五)主要經驗及做法、存在的問題及原因分析;
項目績效指標設定較為籠統,不夠細化。未按照產出指標、效果指標等一級指標以及數量、質量、進度、成本、效益、滿意度等二級指標進行劃分設定,所有指標合並為一個指標值,可衡量性不足。不符合《北京市政府購買服務預算管理辦法》(京財綜〔2019〕1554號附件)"第十八條 各部門在編製年度預算時,對政府購買服務項目在部門預算編製係統中應予以明示,按要求填報績效目標表,明確政府購買服務數量、質量、時效、成本、效益和服務對象滿意度等績效指標內容。"的規定。
(六)有關建議。
(1)績效指標明確性不足
建議市台聯強化財政資金預算績效管理意識,按照市財政局績效目標表的填報要求,科學、合理設置績效目標及指標。產出指標和效益指標應具體細化且相互關聯,盡量采用量化指標,明確衡量標準,做到可考核。若項目內容發生變化時,應及時調整績效目標與具體指標。
(2)績效全程跟蹤管理不足
建議市台聯強化重點項目績效跟蹤管理,按照北京市市級財政支出績效跟蹤管理辦法(京財預[2013]1205號)中有關規定對重點項目組織實施績效跟蹤管理,並形成績效跟蹤管理總結分析報告。
(3)績效支撐材料存檔管理不足
建議市台聯按照《北京市市級預算部門組織財政項目支出績效評價規範》(京財績效〔2013〕2334號)中有關規定,及時對與績效評價有關的資料進行收集歸檔。
三、項目支出績效自評表