政務公開 > 財政 > 財政專題 > 2020市級部門決算專題

北京市社會科學界聯合會2020年度部門決算

日期:2021-09-02 10:00    來源:北京市社會科學界聯合會

分享:
字號:        

目 錄

  第一部分 2020年度部門決算報表

  一、收入支出決算總表

  二、收入決算表

  三、支出決算表

  四、財政撥款收入支出決算總表

  五、一般公共預算財政撥款支出決算表

  六、一般公共預算財政撥款基本支出決算表

  七、政府性基金預算財政撥款收入支出決算表

  八、政府性基金預算財政撥款基本支出決算表

  九、國有資本經營預算財政撥款支出決算表

  十、財政撥款“三公”經費支出決算表

  十一、政府采購情況表

  十二、政府購買服務支出情況表

  第二部分 2020年度部門決算說明

  第三部分 2020年度其他重要事項的情況說明

  第四部分 2020年度部門績效評價情況

第一部分 2020年度部門決算報表

  報表詳見附件。

第二部分 2020年度部門決算說明

  一、部門基本情況

  (一)單位性質

  北京市社會科學界聯合會(以下簡稱市社科聯)是中共北京市委領導下的人民團體,是北京市社會科學界的聯合組織,是黨和政府聯係本市社會科學工作者的橋梁和紐帶。市社科聯機關是市委管理的群團機關。北京市哲學社會科學規劃辦公室(以下簡稱市社科規劃辦)是市委直屬事業單位。

  (二)機構設置情況

  根據2019年2月20日《中共北京市委辦公廳關於印發<北京市社會科學界聯合會機關、北京市哲學社會科學規劃辦公室職能配置、內設機構和人員編製規定>的通知》,市社科聯機關與市社科規劃辦合署辦公,實行一套工作機構、兩個機關名稱,單位(本級)人員經費參照公務員係列進行管理,內設辦公室、調研宣傳部、學術活動部、學會管理部、規劃項目部、成果轉化部、科普工作部、理論研究部、基金管理部、智庫工作部、人事部、財務部12個部室及機關黨委。包含四個下屬預算單位,分別為北京市社會科學界聯合會(本級)、北京市社會科學界聯合會信息中心、北京市社科發展服務中心及首都文化創新與文化傳播工程研究院。

  (三)主要職責

  在市委宣傳部領導下:

  (1)組織開展北京市習近平新時代中國特色社會主義思想研究中心理論研究、宣傳闡釋工作;

  (2)依法對本市社會科學類學術性社會組織進行業務指導和管理;

  (3)組織、推動本市哲學社會科學學術團體、研究機構開展學術研究活動和國內外學術交流;

  (4)促進本市哲學社會科學學術團體、研究機構與實踐工作部門、社會科學界與自然科學界之間的聯係和協作;

  (5)組織、推動開展本市社會科學普及活動,宣傳普及社會科學知識;

  (6)開展相關決策谘詢服務工作,促進社會科學理論研究成果轉化;

  (7)反映本市社會科學界的意見和要求,維護社會科學界的正當權益;

  (8)統籌規劃、組織協調本市社會科學基金項目研究工作,編製研究規劃並組織實施;

  (9)組織編輯、出版發行本市哲學社會科學研究與普及的書刊資料,承擔哲學社會科學理論著作出版資助協調工作;

  (10)組織開展本市哲學社會科學優秀成果評獎工作;

  (11)承擔北京市中國特色社會主義理論體係研究中心日常工作;

  (12)承擔首都高端智庫建設試點的相關工作。

  (四)人員構成情況

  市社科聯、市社科規劃辦事業編製130人,實際115人。

  離退休人員65人,其中:離休2人,退休63人。

  二、收入支出決算總體情況說明

  2020年度收、支總計22142.20萬元,比上年減少1921.86萬元,下降7.98%。

  (一)收入決算說明

  2020年度本年收入合計19381.01萬元,比上年減少3129.97萬元,下降13.9%,其中:財政撥款收入19158.12萬元,占收入合計的98.85%;其他收入222.89萬元,占收入合計的1.15%。

  (二)支出決算說明

  2020年度本年支出合計21197.44萬元,比上年增加1516.06萬元,增長7.70%,其中:基本支出4320.76萬元,占支出合計的20.38%;項目支出16876.68萬元,占支出合計的79.62%.

  三、財政撥款收入支出決算總體情況說明

  2020年度財政撥款收、支總計21687.76萬元,比上年減少1792.73萬元,下降7.63%。主要原因:按照厲行節約的原則,壓縮相關一般性支出。

  四、一般公共預算財政撥款支出決算情況說明

  (一)一般公共預算財政撥款支出決算總體情況

  2020年度一般公共預算財政撥款支出20876.13萬元,主要用於以下方麵(按大類):教育支出0.12萬元,占本年財政撥款支出0.01%;科學技術支出20165.43萬元,占本年財政撥款支出96.59%;文化旅遊體育與傳媒支出601.79萬元,占本年財政撥款支出2.88%;社會保障和就業支出108.78萬元,占本年財政撥款支出0.52%。

  (二)一般公共預算財政撥款支出決算具體情況

  1、"教育支出"(類)2020年度決算0.12萬元,比2020年年初預算減少7.16萬元,下降98.35%。其中:

  "進修及培訓"(款)2020年度決算0.12萬元,比2019年年初預算減少7.16萬元,下降98.35%。主要原因:按照厲行節約的原則,壓縮相關一般性支出。

  2、"科學技術支出"(類)2020年度決算20165.43萬元,比2020年年初預算減少1646.9萬元,下降7.55%。其中:

  "科學技術管理事務"(款)2020年度決算290.58萬元,比2020年年初預算減少4.84萬元,下降1.64%。主要原因:按照厲行節約的原則,壓縮相關一般性支出。

  "社會科學"(款)2020年度決算19874.85萬元,比2020年年初預算減少1937.48萬元,下降9.02%。主要原因:按照厲行節約的原則,壓縮相關一般性支出。

  "其它科學技術支出(款)"2020年度決算0萬元,比2020年年初預算減少28.6萬元,下降100%。主要原因:受疫情影響未安排出國團組。

  3、"文化旅遊體育與傳媒支出"(類)2020年度決算601.79萬元,比2020年年初預算減少161.26萬元,下降21.13%。其中:

  "文化和旅遊"(款)2020年度決算601.79萬元,比2020年年初預算減少161.26萬元,下降21.13%。主要原因:按照厲行節約的原則,壓縮相關一般性支出。

  4、"社會保障和就業支出"(類)2020年度決算108.78萬元,比2020年年初預算減少2.45萬元,下降2.20%。其中:

  "行政事業單位離退休"(款)2020年度決算108.78萬元,比2020年年初預算減少2.45萬元,下降2.20%。主要原因:本年度退休人員發放在職期間績效獎金等減少。

  五、政府性基金預算財政撥款支出決算情況說明

  2020年度本部門無此項支出。

  六、國有資本經營預算財政撥款收支情況

  2020年度本部門無此項經費。

  七、財政撥款基本支出決算情況說明

  2020年使用一般公共預算財政撥款安排基本支出4320.76萬元,使用政府性基金財政撥款安排基本支出0萬元,使用國有資本經營預算財政撥款安排基本支出0萬元,其中:(1)工資福利支出包括基本工資、津貼補貼、獎金、夥食補助費、績效工資、其他社會保障繳費、其他工資福利等支出;(2)商品和服務支出包括辦公費、印刷費、谘詢費、手續費、水費、電費、郵電費、取暖費、物業管理費、差旅費、因公出國(境)費、維修(護)費、租賃費、會議費、培訓費、公務接待費、專用材料費、勞務費、委托業務費、工會經費、福利費、公務用車運行維護費、其他交通費、其他商品和服務等支出;(3)對個人和家庭補助支出包括離休費、退休費、撫恤金、生活補助、救濟費、醫療費補助、助學金、獎勵金、其他對個人和家庭的補助等支出。(4)其他資本性支出包括辦公設備購置、專用設備購置等。

第三部分 2020年度其他重要事項的情況說明

  一、"三公"經費財政撥款決算情況

  "三公"經費包括本部門所屬1個參照公務員法管理事業單位、3個事業單位。2020年"三公"經費財政撥款決算數22.23萬元,比2020年"三公"經費財政撥款年初預算57.15萬元減少34.92萬元。其中:

  1.因公出國(境)費用。2020年決算數0萬元,比2020年年初預算數28.6萬元減少28.6萬元。主要原因:受疫情影響未安排出國團組,未發生支出。2020年組織因公出國(境)團組0個,0人次。

  2.公務接待費。2020年決算數0萬元,比2020年年初預算數0萬元持平。主要原因:落實市委市政府厲行節約,壓縮"三公"經費的相關規定。公務接待0批次,公務接待0人次。

  3.公務用車購置及運行維護費。2020年決算數22.23萬元,比2020年年初預算數28.55萬元減少6.32萬元。其中,公務用車購置費2020年決算數16.71萬元,比2020年年初預算數17.55萬元減少0.84萬元。主要原因:所購置公車價格調整。2020年更新1輛,車均購置費16.71萬元。公務用車運行維護費2020年決算數5.52萬元,比2020年年初預算數11.00萬元減少5.48萬元,主要原因:落實市委市政府厲行節約,壓縮"三公"經費的相關規定。2020年公務用車運行維護費中,公務用車加油1.00萬元,公務用車維修1.54萬元,公務用車保險2.24萬元,公務用車其他支出0.74萬元。2020年公務用車保有量7輛,車均運行維護費0.79萬元。

  二、機關運行經費支出情況

  2020年本部門參照公務員法管理事業單位使用一般公共預算財政撥款安排的基本支出中的日常公用經費支出,合計396.41萬元,比上年減少35.17萬元,主要原因:按照厲行節約的原則,壓縮相關一般性支出。

  三、政府采購支出情況

  2020年政府采購支出總額583.30萬元,其中:政府采購貨物支出10.60萬元,政府采購工程支出0萬元,政府采購服務支出572.70萬元。授予中小企業合同金額460.53萬元,占政府采購支出總額的78.95%,其中:授予小微企業合同金額408.27萬元,占政府采購支出總額的69.99%。

  四、國有資產占用情況

  2020年車輛7台,138.44萬元;單位價值50萬元以上的通用設備0台(套),單位價值100萬元以上的專用設備0台(套)。

  五、政府購買服務支出說明

  2020年度本部門無此項支出。

  六、專業名詞解釋(根據自身業務職能,在以下四項基礎上,至少增加一項其他專業性較強的名詞進行解釋,沒有專業性較強名詞的,可對基本支出、項目支出、支出功能分類等進行解釋。)

  1."三公"經費:是指單位通過財政撥款資金安排的因公出國(境)費、公務用車購置及運行費和公務接待費。其中,因公出國(境)費指單位公務出國(境)的國際旅費、國外城市間交通費、住宿費、夥食費、培訓費、公雜費等支出;公務用車購置及運行費指單位公務用車購置支出(含車輛購置稅、牌照費)及單位按規定保留的公務用車燃料費、維修費、過路過橋費、保險費、安全獎勵費等支出;公務接待費指單位按規定開支的各類公務接待(含外賓接待)支出。

  2.機關運行經費:是指行政單位(含參照公務員法管理事業單位)使用一般公共預算財政撥款安排的基本支出中的日常公用經費支出,包括辦公及印刷費、郵電費、差旅費、會議費、福利費、日常維修費、專用材料及一般設備購置費、辦公用房水電費、辦公用房取暖費、辦公用房物業管理費、公務用車運行維護費以及其他費用。

  3.政府采購:指各級國家機關、事業單位和團體組織,使用財政性資金采購依法製定的集中目錄以內的或者采購限額標準以上的貨物、工程和服務的行為。

  4.政府購買服務:是指各級國家機關將屬於自身職責範圍且適合通過市場化方式提供的服務事項,按照政府采購方式和程序,交由符合條件的服務供應商承擔,並根據服務數量和質量等因素向其支付費用的行為。

第四部分  2020年度部門績效評價情況

  一、績效評價工作開展情況

  市社科聯、市社科規劃辦對2020年度部門項目支出實施了績效評價,評價項目18個,占部門項目總數的37.5%,涉及金額12928.659700萬元。其中,部門評價項目1個,涉及金額75.4771萬元,評價得分在80(含)-90分。單位自評項目17個,涉及金額12853.1826萬元,評價得分在80(含)-90分。

  二、項目績效評價報告

  (一)基本情況

  1.項目概況

  (1)項目背景

  黨的十八大以來,以習近平同誌為核心的黨中央高度重視哲學社會科學的發展。強調"堅持和發展中國特色社會主義,需要不斷在實踐和理論上進行探索、用發展著的理論指導發展著的實踐。在這個過程中,哲學社會科學具有不可替代的重要地位,哲學社會科學工作者具有不可替代的重要作用"。首都北京作為全國文化中心,處於中外文化、思想、學術交流的前沿,中央研究機構、高等學校密集,社科研究力量雄厚,專家學者資源眾多,這是北京繁榮發展哲學社會科學的最大優勢所在。北京市社會科學界聯合會、北京市哲學社會科學規劃辦公室(以下簡稱"市社科聯、市社科規劃辦")在北京市委的領導下,充分發揮聯的功能,團結、凝聚、整合首都哲學社會科學力量,為繁榮發展首都哲學社會科學作出了重要貢獻,工作成績得到了北京市委的充分肯定。其中,編纂出版《北京社會科學年鑒》是市社科聯、市社科規劃辦為推進首都哲學社會科學事業開展的一項重要工作。

  《北京社會科學年鑒》是為了開辟和創辦一個窗口,向社會展示首都哲學社會科學事業的風貌和成果,是全麵係統記述首都北京哲學社會科學事業發展狀況和學術動態的年度資料性文獻學術工具書。《北京社會科學年鑒》從2000年創刊起,每年出版一卷,旨在為黨和政府決策提供參考,為社會各界了解首都社會科學的發展狀況提供信息,為首都社會科學工作者從事學術研究提供必要的資料和借鑒,同時,又為首都社科事業發展的進程作比較客觀地記錄,從而進一步促進社會科學的繁榮和發展。

  (2)項目主要內容

  《北京社科年鑒》2020卷(以下簡稱"該項目")工作內容包括:

  1)開展該項目質量提升主題調研,征求專家意見;

  2)製定該項目年度工作計劃,製定編撰規範;

  3)為保證該項目收錄內容的全麵性,麵向首都社科界各高校、各社科類社會組織開展廣泛的資料征集;

  4)為保證該項目收錄內容的權威性,對特定欄目如特載、學術活動和大事記等,對《人民日報》《光明日報》《北京日報》2019年全年的刊載內容進行全麵的檢索和摘錄;

  5)向《北京社會科學年鑒》綜述作者進行定向組稿、約稿;

  6)組建編輯谘詢團隊,並對編輯谘詢團隊進行業務培訓;

  7)對征集到的全部500多萬字的原始稿件逐項進行下載、整理和登記;

  8)協調編輯谘詢團隊對原始稿件進行初步的篩選和分類;

  9)協調編輯谘詢團隊對初篩後的稿件按照《<北京社會科學年鑒>編纂規範(試行)》進行初步的編輯加工;

  10)編輯部對初加工後的稿件按欄目逐一進行再度篩選確認;

  11)對稿件進行整體風格的整合,該項目稿件定稿;

  12)開展該項目一校、二校;

  13)開展該項目的學術把關和意識形態把關;

  14)完成該項目三校確認和核紅;

  15)供稿單位、撰稿人的聯絡溝通;

  16)出版社的工作對接和協調;

  17)整理該項目供稿人信息進行稿酬發放;

  18)該項目資料管理、檔案管理等日常管理工作;

  19)該項目及其他書籍、資料、文件的分發、交換、傳遞等工作。

  (3)項目預算及資金組成情況

  2019年11月,按照2020年部門預算編製要求,申報項目預算75.4771萬元,經過投資評審審定預算75.4771萬元。2020年2月4日,預算批複該項目年度預算75.4771萬元。項目預算情況匯總詳見下表:

北京市政務服務中心籌備辦公室

  (4)資金支出及執行情況

  截至2020年12月31日,該項目實際支付資金58.697850萬元,結餘資金16.779250萬元,資金支出率77.77%。詳見下表:

  2.項目績效目標

  緊密圍繞首都哲學社會科學事業的特點和年鑒特有的功能,展開《北京社會科學年鑒》(2020)的編纂工作,使其達到具有曆史資料性、客觀準確性、工作指導性、宣傳教育性、信息實用性的特點和功能。項目按照年度計劃和折子工程,有步驟有計劃地完成資料征集、校對、編撰、出版等各階段工作目標,並於2020年底前將2020卷《北京社會科學年鑒》出版完成。

  (二)績效評價工作開展情況

  1.績效評價工作情況

  (1)評價目的

  1)加強預算績效管理,強化支出責任,提高財政資金使用效益。

  2)通過檢驗財政資金使用管理是否規範、是否達到預期目標,考核財政支出效率和綜合效果。

  3)通過績效評價,促進市社科聯、市社科規劃辦總結經驗、發現問題、改進工作,進一步加強項目管理,提高財政資金使用效益。

  (2)評價原則

  1)科學公正。本次績效評價工作運用科學合理的方法,按照規範的程序,對項目績效進行客觀、公正的反映。

  2)統籌兼顧。本次績效評價工作中單位自評和部門評價職責明確,各有側重,相互銜接。單位自評由項目單位自主實施,即"誰支出,誰自評"。部門評價在單位自評的基礎上開展。

  3)激勵約束。本次績效評價結果應用與預算安排、政策調整、改進管理實質性掛鉤,體現獎優罰劣和激勵相容導向,有效要安排、低效要減壓、無效要問責。

  4)公開透明。本次績效評價結果依法依規公開,並自覺接受社會監督。

  (3)評價方法

  本次績效評價采取成本效益分析法、比較法、因素分析法、最低成本法、公眾評判法、標杆管理法等績效評價方法。

  1)成本效益分析法。是指將投入與產出、效益進行關聯性分析的方法。

  2)比較法。是指將實施情況與績效目標、曆史情況、不同部門和地區同類支出情況進行比較的方法。

  3)因素分析法。是指綜合分析影響績效目標實現、實施效果的內外部因素的方法。

  4)最低成本法。是指在績效目標確定的前提下,成本最小者為優的方法。

  5)公眾評判法。是指通過專家評估、公眾問卷及抽樣調查的方式進行評判的方法。

  6)標杆管理法。是指以國內外同行業中較高的績效水平為標杆進行評判的方法。

  (4)評價指標體係

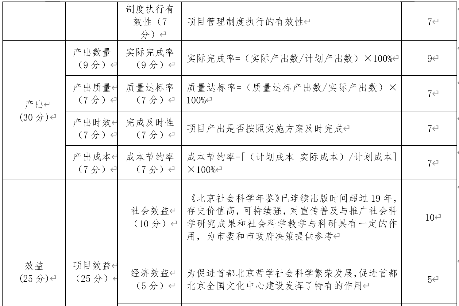
  績效評價工作小組、專家組結合該項目的特點和預期績效目標,以資金使用結果為導向,細化了該項目的績效評價指標體係,明確評價標準。按照"相關性、重要性、可比性、係統性"原則,確定了該項目績效評價指標體係。具體如下:

  (5)評價結論及等級確定

  績效評價結果采取評分和評級相結合的方式,總分設置為100分,等級劃分為4個等級:

  90(含)-100分為優;

  80(含)-90分為良;

  60(含)-80分為中;

  60分以下為差。

  2.績效評價工作過程

  績效評價工作程序主要分為準備階段、實施階段、總結階段三個階段。

  (1)準備階段

  1)製定工作方案。為保證績效評價工作順利開展,市社科聯、市社科規劃辦在收集整理相關資料的基礎上,製定了工作方案,對評價對象、評價內容、評價依據、評價指標、評價方式方法、評價程序和時間安排等做出具體規定。

  2)開展績效評價培訓工作。為保證本次績效評價工作順利進行,對市社科聯、市社科規劃辦相關人員開展關於本次績效評價情況、任務分工、進度安排和相關要求的培訓,使相關人員了解績效評價政策和要求,積極配合績效評價具體開展。

  3)組建績效評價工作小組。由市社科聯、市社科規劃辦及第三方服務機構組建績效評價工作小組,組織實施績效評價工作。

  4)被評價單位編製績效報告。項目單位撰寫2020年度項目績效自評報告。

  5)形式審查。績效評價工作小組對項目單位提交的績效報告等資料進行形式審查,對不符合績效評價資料清單要求的,退回項目單位進行修改或補充完善。

  (2)實施階段

  1)組建專家組。績效評價工作小組遴選專家,組建專家組,並對專家進行培訓,績效評價有關資料發送專家提前審閱。

  2)入戶調研。績效評價工作小組根據2020年度績效評價具體工作安排進行入戶調研,協助項目單位梳理績效評價有關資料。

  3)專家評價會。績效評價工作小組組織專家召開專家評價會。會議主要內容包括:項目單位對2020年支出績效情況進行匯報;專家組就匯報中的問題進行提問;專家組查閱補充資料文件;專家組組長組織專家進行充分討論,形成最終的專家評價書和專家意見匯總書。

  (3)總結階段

  績效評價工作小組根據綜合評價會出具的專家意見和專家組意見,結合收集的資料和現場調研情況等,撰寫《北京社科年鑒》2020卷《北京市市級預算項目支出績效評價專家意見匯總書》和《2020年度項目支出績效評價報告》,並提交市社科聯、市社科規劃辦;同時,協助做好此次評價的後續工作。

  (三)綜合評價情況及評價結論

  該項目實施符合單位職能,財務支出較為規範。但在績效指標細化量化、管理製度執行力、績效成果應用等方麵還有可提升的空間。

  該項目支出績效評價得分80.92分,其中項目決策11.68分,項目過程25.84分,項目產出25.80分,項目效益17.60分,績效評定結論為"良",具體情況見下表:

  (四)績效評價指標分析

  1.項目決策情況

  (1)項目立項情況

  根據2016年5月17日習近平總書記在哲學社會科學工作座談會上的講話,以及2017年5月中共中央印發的《關於加快構建中國特色哲學社會科學的意見》,明確指出"堅持和發展中國特色社會主義必須高度重視哲學社會科學"、"堅持和發展中國特色社會主義,必須加快構建中國特色哲學社會科學"。《北京社會科學年鑒》以學科為基點,以編年體的形式,記載學術發展的脈絡,對中國哲學社會科學學術發展起到重要的示範作用,其具有三大特點:一是具有學術史價值。《北京社會科學年鑒》記載了學術發展曆程中的新思想、新觀點、新問題等,清晰反映了學術發展的脈絡;二是實用性強。《北京社會科學年鑒》是方便查閱的資料性工具書,可以為製訂學科發展戰略、編製學科發展規劃等提供參考依據;三是在中華文化"走出去"中具有優勢。作為連續、多卷出版的文化產品,《北京社會科學年鑒》可以形成規模效應和綜合效應,成為中華文化"走出去"的重要品牌。因此,按照市社科聯、市社科規劃辦預算管理程序,將該項目納入2020年預算。

  評價分析認為,該項目按照市社科聯、市社科規劃辦項目管理辦法、預算編製等相關要求,組織開展立項並申報預算,基本符合全麵預算績效管理需求。

  (2)績效目標情況

  1)目標合理性分析

  該項目能夠體現市社科聯、市社科規劃辦秉持的"學者為本、學術為根、學會為基、繁榮學術、服務首都"宗旨。通過該項目的實施,努力為黨和政府科學決策提供社會科學方麵的參考,為社會科學工作者從事學術研究及教學提供資料和借鑒,為國內外了解首都北京社會科學領域的現狀提供新的有價值的信息,努力促進首都北京哲學社會科學的繁榮發展。

  評價分析認為,該項目設定的績效目標較為合理,基本符合有關政策和單位職責,目標具有可實現性和可操作性。

  2)目標明確性分析

  該項目通過緊密圍繞首都哲學社會科學事業的特點和《北京社會科學年鑒》特有的功能,開展《北京社會科學年鑒》2020卷的編纂工作,使其達到具有曆史資料性、客觀準確性、工作指導性、宣傳教育性、信息實用性的特點和功能。

  評價分析認為,該項目設定的績效目標有待進一步明確,以加強設定的針對性。

  3)目標細化程度分析

  該項目部分績效指標需進一步加強科學性,如數量指標不夠全麵,未涵蓋績效目標的全部內容,且未設置質量指標;效益指標不夠細化,服務對象滿意度指標缺少具體的指標值,可衡量性不足。

  評價分析認為,該項目部分指標設定的細化程度有待提高,以加強其可衡量性。

  2.項目過程情況

  (1)項目資金管理情況分析

  該項目為市社科聯、市社科規劃辦重點項目,為了進一步規範項目經費的管理,保障資金安全、高效運行,提高資金使用效益,該項目資金按照《北京市社科聯、北京市社科規劃辦預算管理辦法》(京社科聯、社科規劃辦內發〔2019〕6號)的要求,合理編製財務預算,按照《北京市社科聯、北京市社科規劃辦經費支出管理辦法》(京社科聯、社科規劃辦內發〔2019〕5號)的要求進行項目經費管理,遵照資金支出審批程序和審批責任,提高資金使用效率,控製資金風險。

  同時,加強資金使用的過程管理,按照北京市財政資金管理要求和市社科聯、市社科規劃辦相關經費支出標準進行使用和管理,按照工作進度支出經費,並做到項目資金專款專用。另外,市社科聯、市社科規劃辦依據《北京市財政局關於印發〈關於推進行政事業單位內部財務信息公開工作實施意見〉的通知》(京財會〔2014〕2723號)要求,結合單位實際,特別製定了《北京市社科聯、北京市社科規劃辦內部財務信息公開實施方案》(京社科聯、社科規劃辦內發〔2019〕3號),通過建立健全單位財務信息披露機製,夯實內部財務信息公開的製度基礎,提高財務信息公開的主動性、透明性、規範性,形成規範的財務運行機製,構建決策科學、執行堅決、監督有力的權力運行體係。

  評價分析認為,市社科聯、市社科規劃辦資金管理製度較為完善,資金使用合理,支出憑單、發票等附件較為齊全,未發現資金挪用、截留等嚴重違規情況。同時,按照內部控製規範的相關要求,對單位預決算、重要時點財務狀況、實施財務管理和內部控製情況等各重要財務信息對內進行公開,進一步保證了資金管理的合規性和全麵性。但財政資金結餘較多,項目過程中,未根據實際情況進行核減,需進一步加強財務管理。同時,勞務費、稿費等未提供專家職務、職稱、簽字等相關資料,手續不夠細化,項目經費管理需要進一步加強。

  (2)項目組織實施情況分析

  該項目確定後,市社科聯、市社科規劃辦開展了組織實施工作,並按照《北京社會科學年鑒2020卷》工作方案,明確了年度工作重點和年度工作進度安排。該項目主要劃分五個階段組織實施,具體情況如下:

  1)工作籌備啟動階段

  主要開展工作包括:開展《北京社會科學年鑒》質量提升主題調研,邀請資深專家對《北京社會科學年鑒》進行全麵審讀,為《北京社會科學年鑒》的質量提升提供意見建議;製定《<北京社會科學年鑒>編纂規範(試行)》;翻閱、挑選、編輯並整理《人民日報》《北京日報》《光明日報》等相關資料;對《北京社會科學年鑒》供稿隊伍進行整理,與供稿單位和"學科綜述"欄目作者逐一聯係,確認最新供稿聯係人,對不再負責供稿工作的聯係人及時進行替換;修改確定《北京社會科學年鑒》2020卷資料征集方案,向39家供稿單位和64篇"學科綜述"作者發放資料征集通知。

  2)稿件收集匯總階段

  主要開展工作包括:收集整理《北京社科年鑒》2020卷稿件資料,解答供稿單位和作者在撰寫稿件中出現的問題。另外,受疫情影響,對於不能按時交稿的單位和作者進行反複溝通聯係,要求盡快交稿。

  3)稿件編輯粗加工階段

  主要開展工作包括:組建《北京社會科學年鑒》編外谘詢團隊;對《北京社會科學年鑒》編外谘詢團隊開展業務培訓;協調編外谘詢團隊進行稿件初步的篩選、分類和整理;協調編外谘詢團隊對初篩確認的稿件按照《<北京社會科學年鑒>編纂規範(試行)》進行初步編輯加工;對編輯中出現的問題及時與作者聯係溝通,解決問題。

  4)稿件校對階段

  主要開展工作包括:邀請《北京社會科學年鑒》老編輯對編輯部全體人員進行崗前培訓;編輯部對初加工後的稿件按照欄目逐一進行再度篩選確認;編輯部對稿件進行整體風格的整合,《北京社會科學年鑒》2020卷稿件定稿;稿件送交出版社進行排版;排版完成後對稿件進行一校、二校、三校;檢查稿件是否完整,修改編輯說明、英文翻譯、前插彩頁、索引等,並補充稿件;召開學術把關和意識形態把關評審會,邀請專家對稿件進行審讀和查找問題。

  5)後續出版收尾階段

  主要開展工作包括:負責出版社的聯絡協調工作,簽訂出版合同,溝通相關出版事宜;計算勞務費和稿費並發放;向顧問、供稿單位、綜述作者、各省市主要圖書館、國內各高校圖書館、各省市社科聯、社科普及基地寄送《北京社會科學年鑒》2020卷;製作用戶反饋調查表,征求用戶反饋。

  評價分析認為,通過項目工作籌備啟動階段、稿件收集匯總階段、稿件編輯粗加工階段、稿件校對階段和後續出版收尾階段等具體工作的開展,該項目各階段組織實施工作較為明確,各階段工作開展有序。

  (3)項目管理情況分析

  為確保該項目保質保量地按時完成,市社科聯、市社科規劃辦特別設立《北京社會科學年鑒》編輯部,編輯部設在學術活動部。為加強該項目在實施過程中的管理,提高該項目實施過程的規範化程度,2020年工作重點放在創新《北京社會科學年鑒》編纂工作方式,努力提升編纂質量。

  1)管理製度建設方麵。一是製定《<北京社會科學年鑒>編纂規範(試行)》,規範《北京社會科學年鑒》稿件撰寫,提高來稿質量;二是對《北京社會科學年鑒》欄目設置進行精煉處理。在課題研究欄目中,對既往課題收錄中重複的內容進行減法處理;學術活動和大事記內容各有側重;三是重新組建《北京社會科學年鑒》編外谘詢團隊,充實並調整學科綜述作者隊伍;四是重新梳理規範《北京社會科學年鑒》編輯出版流程,加強與出版社的溝通聯係。

  2)過程管理方麵。該項目實施過程中,市社科聯、市社科規劃辦能夠對工作各個環節進行質量管理和控製,以達到"突出重點、環環相扣",同時,按照工作計劃落實各項工作,確保項目實現既定的績效目標。一是強化意識形態安全責任管理。在做好增強編輯部全員意識形態安全工作的同時,對作者隊伍和組稿人員進行嚴格的政治素質把關,嚴格設置隊伍準入門檻,嚴格做好編外谘詢團隊的政治素質把關;二是強化稿件質量把關。組織召開《北京社會科學年鑒》審稿工作會,請各領域專家學者從政治導向和學術價值上對《北京社會科學年鑒》稿件進行嚴格把關;三是著力提升稿件的編輯質量,采取分工看稿與研討統稿相結合的方式對《北京社會科學年鑒》稿件認真進行多次的篩選和編校工作。

  3)內控體係優化方麵。市社科聯、市社科規劃辦為推動單位開展內部控製工作,進一步提高內部管理水平,加強廉政風險防控機製建設,特別製定《北京市社科聯、北京市社科規劃辦內部控製體係優化實施方案》(京社科聯、社科規劃辦內發〔2019〕4號),明確各個部門、崗位和相關工作人員的分工和責任,形成"權責一致、製衡有效、運行順暢、執行有力、管理科學"的內部控製製度管理體係和流程執行體係,夯實管理基礎,形成"用規章製度規範行為、按規章製度辦事、靠規章製度管人"的工作機製。

  評價分析認為,該項目管理措施較為全麵,在實施過程中的日常管理、監督情況較為合理完善,同時,市社科聯、市社科規劃辦內部控製體係的不斷優化,也確保了該項目的順利實施。但項目過程中的溝通、研討、中期匯報材料等有待完善,對於過程性管理資料需要加強管理,以進一步加強項目監管力度。另外,出版合同中未明確具體的要求,如紙張規格等印刷要求等,主合同和補充合同的要素不齊全,合同管理規範性不足,項目管理的規範性需進一步加強。

  3.項目產出情況

  (1)項目預期目標完成情況

  2020年度,該項目按照《北京社會科學年鑒2020卷》工作方案要求開展各項工作,已完成稿件複核確認和稿件定稿工作,並召開專家評審會,對稿件進行學術把關和意識形態把關;完成《北京社會科學年鑒》2020卷的一校、二校和三校;完成年度稿費發放等掃尾工作。

  評價分析認為,該項目由於受到疫情影響,且項目團隊重新組建,工作進度有所延遲,未能實現2020年12月出版《北京社會科學年鑒》2020卷的預期績效目標。

  (2)項目質量完成情況

  該項目各項工作按照市社科聯、市社科規劃辦《北京社會科學年鑒2020卷》工作方案要求執行,《北京社會科學年鑒》2020卷將經過多輪審稿、編校、篩選以及專家學術把關和意識形態把關出版,以達到書稿完全符合社科年鑒出版的要求,且具有較高的學術水平和參考使用價值。

  評價分析認為,該項目實施過程中,能夠根據《<北京社會科學年鑒>2020卷工作流程》《<北京社會科學年鑒>編纂規範(試行)》《審稿工作會方案》等要求執行,但《北京社會科學年鑒》劃分的範圍需要進一步明確,定位需要根據實際情況進行調整和完善,且"北京"部分社會科學年鑒相關內容不夠充足,特色不夠突出,項目質量還有可提升的空間。

  (3)項目實施進度情況

  根據年度工作安排和項目實際開展情況,該項目具體實施進度情況:

  1月-4月完成主題調研,完善年度工作方案;製定《〈北京社會科學年鑒〉編撰規範》,進行部分資料的前期收集;跟進《北京社會科學年鑒》2019卷的出版;

  5月-9月,啟動年鑒征稿工作。完成原始稿件的收集、整理、匯總、初篩和初編;完成《北京社會科學年鑒》2019卷的分發;

  10月-12月,完成稿件複核確認和稿件定稿,召集專家評審會,對稿件進行學術把關和意識形態把關;完成《北京社會科學年鑒》2020卷的一校、二校和三校;完成年度稿費發放等掃尾工作。

  評價分析認為,該項目各個階段工作有序開展,但受到疫情和項目團隊重新組建的影響,項目實施進度有所延遲,《北京社會科學年鑒》2020卷尚未出版,與預期進度計劃有所偏差。

  (4)項目經濟性情況

  該項目采取了成本控製手段,資金到位較為及時。同時,由於《北京社會科學年鑒》2020卷對內容進行精選,谘詢勞務費、稿費、專家審讀費等資金支出有所結餘,2020年度該項目結餘經費16.77925萬元。

  評價分析認為,該項目執行過程中資金按照預算執行,采取了經濟控製措施,經濟性較合理。但該項目預算資金使用有結餘,應進一步提高預算編製的精準程度。

  4.項目效益情況

  (1)項目社會效益

  該項目成果具有較高的存史價值,《北京社會科學年鑒》作為反映首都北京社會科學狀況和學術動態現實性很強的資料工具書,也是各級黨政部門和社會各界了解首都社會科學基本情況的重要載體,對於首都哲學社會科學學科的發展和扶持、學科布局的調整、學科發展戰略的製定和學科帶頭人的發掘培養,具有重要的學術支撐作用。

  同時,通過該項目的實施,為國內外了解首都北京社科領域的發展現狀提供及時的有價值的信息,為促進首都北京哲學社會科學繁榮發展,促進首都北京全國文化中心建設發揮了特有的作用。

  另外,為提高《北京社會科學年鑒》的使用效率,2020年還拓展了寄送範圍,在以往寄送各地社科聯的基礎上,還向各省、自治區、直轄市和相關省會城市圖書館,各省、自治區、直轄市重要高等院校圖書館,以及北京社會科學普及基地等提供公益贈閱,擴大《北京社會科學年鑒》在全國的認知度和影響力。

  評價分析認為,編纂出版《北京社會科學年鑒》2020卷是市社科聯、市社科規劃辦服務社會的一項重要工作,能夠客觀、全麵地記錄首都社會科學事業發展的進程,以首都社會科學研究的最新學術觀點、成果、動態、資料奉獻讀者,為社會發展和科學決策提供參考,為社科研究和學術交流提供資料和渠道,對推動首都社科研究工作、促進學術交流、幫助社會科學決策具有重要作用。但《北京社會科學年鑒》使用範圍不夠廣泛,年鑒使用的可用性、使用範圍等需要擴大,以加強項目的整體效益性。同時,該項目未提供滿意度調查相關資料,根據以往調研用戶的反饋資料,內容較為簡單,未能充分體現項目的質量和用戶的滿意度,項目的效益未能充分的體現。

  (2)項目可持續影響

  該項目創刊至今已有二十年,具有較強的可持續性。市社科聯、市社科規劃辦現有編輯團隊6人,其中研究生及以上學曆5人,具有較強的業務工作能力。同時,該項目擁有穩定的高水平顧問團隊,團隊成員皆為各學科領域德高望重的專家學者,對項目提供了專業權威的指導和把關。另外,市社科聯、市社科規劃辦與北京高等院校、科研機構、學術性社會團體建立起了長期供稿關係,擁有穩定、高質的稿件來源,保證了該項目的可持續發展。

  評價分析認為,《北京社會科學年鑒》是一部全麵係統記述首都北京哲學社會科學事業發展狀況和學術動態的年度資料性文獻學術工具書,從2000年創刊起,每年出版一卷,當年的編纂出版記述上一年度首都北京哲學社會科學事業各方麵的發展狀況,具有長期連續性開展的重要意義,同時,優秀的項目團隊能夠保證該項目的可持續發展。

  (五)主要經驗及做法、存在的問題及原因分析

  1.項目主要經驗及做法

  (1)製定《北京社會科學年鑒》編撰規範。規範《北京社會科學年鑒》稿件撰寫,提高來稿質量。

  (2)精煉內容,做到"大事不漏、小事不湊"。既往課題收錄中重複的內容進行減法處理;學術活動和大事記內容各有側重。

  (3)組建編輯團隊。借助專業出版力量,確保《北京社會科學年鑒》編輯的專業水準。

  (4)調整《北京社會科學年鑒》編委。從突出《北京社會科學年鑒》學術性出發,協調相關社會組織推薦合適人選出任《北京社會科學年鑒》編委,並行使編委職責,負責《北京社會科學年鑒》稿件的學術把關和意識形態把關環節。

  (5)充實並調整學科綜述作者隊伍。學科綜述是《北京社會科學年鑒》最核心的內容,涉及到學科、成果、人物和學術觀點提煉,它既是社會科學研究重要的學術參照,也是社會科學研究發展的重要記錄,同時也有助於社會科學成果評價標準的確立。學科綜述的質量決定著《北京社會科學年鑒》的質量,目前學科綜述作者隊伍整體質量較高,大部分為各學科帶頭人,以保證學科綜述的質量。

  (6)強化意識形態安全。做好編輯部全員的日常理論學習引導,強化意識形態安全意識,提高意識形態辨識能力,嚴格落實意識形態安全責任製;做好《北京社會科學年鑒》綜述作者隊伍和供稿作者隊伍的政治素質把關,嚴格設置隊伍準入門檻;做好《北京社會科學年鑒》外聘編輯專業團隊的政治素質把關;在《北京社會科學年鑒》審稿環節,稿件的學術把關和意識形態把關並重;編輯部統籌定稿環節,嚴格做到"守土有責、守土盡責";加強和出版社的協調溝通與合作。

  2.存在的問題及原因分析

  (1)項目決策資料和立項依據資料有待完善

  該項目的整體定位需要進一步明確,決策相關資料不夠充分,需要進一步歸集;《北京社會科學年鑒》劃分的範圍需要明確,立項依據資料不夠充分。同時,《北京社會科學年鑒》的定位有待根據實際情況進行調整和完善。另外,《北京社會科學年鑒》對於"北京"部分社會科學年鑒相關內容不夠充足,《北京社會科學年鑒》的整體特色需要進一步加強。

  (2)項目部分績效目標設定的不夠明確,細化、量化程度不足

  該項目部分績效指標需進一步加強科學性,如數量指標不夠全麵,未涵蓋績效目標的全部內容,且未設置質量指標;效益指標不夠細化,服務對象滿意度指標缺少具體的指標值,可衡量性不足。

  (3)項目管理需要進一步加強,並提高製度的執行力和監管力

  1)該項目資金由於內容精簡,稿費等結餘較多,財政資金有所結餘,但在項目過程中,未根據實際情況進行調整;勞務費、稿費等未提供專家職務、職稱、簽字等相關資料,項目管理過程不夠細化,項目經費管理需要進一步加強;

  2)項目過程中的溝通、研討、中期匯報材料等不夠完善,過程性管理材料需要加強歸集和管理,以進一步加強項目監管力度;

  3)出版合同中未明確具體的要求,如紙張規格等印刷要求等,主合同和補充合同的要素不齊全,合同管理規範性有待加強。

  (4)項目績效成果利用不夠廣泛,需進一步提高效益性

  《北京社會科學年鑒》使用範圍不夠廣泛,《北京社會科學年鑒》使用的可用性、使用範圍等需要進一步擴大,以加強項目的整體效益性。另外,由於該項目2020年度尚未出版,未提供滿意度調查相關資料,但根據以往用戶調研的反饋,內容較為簡單,未能充分體現《北京社會科學年鑒》的質量和用戶的滿意度。

  (六)有關建議

  1.進一步歸集項目決策資料和立項依據資料,加強項目的特色。

  相關決策資料要進一步歸集,決策形式等建議根據實際發展情況進行完善;項目單位需要進一步明確項目的立項依據,明確項目定位和《北京社會科學年鑒》劃分的範圍。同時,《北京社會科學年鑒》的特色需要進一步加強,突出"北京"部分社會科學年鑒內容和特色,其服務的範圍也要根據實際情況進行調整。

  2.深入研究績效指標的設定,使績效目標可考量。

  根據年度工作計劃,結合項目實際,以財政預算產出和效果為重點完善項目年度績效指標設置,實現以結果為導向的績效目標管理模式,提高財政資金使用的經濟性、效率性和效果性。建議認真分析項目年度實施重點內容,在績效目標的基礎上細化和量化,設置科學合理的績效指標,績效指標應具體、可衡量,充分反映項目目標和特點。同時,建議細化服務滿意度調查表,提升調研的精細度和針對性,以體現項目的質量和用戶的滿意度情況。

  3.加強項目管理,提升管理的全麵性。

  項目經費管理需要進一步加強,稿費等發放要有簽字,建議製作工作量表,並放在財務憑證中,以符合財政規定;需進一步加強合同管理,降低合同風險。同時,需進一步加強項目的監管力度,督促項目按照計劃有序開展,以順利完成項目年度績效目標,並提高對項目過程性管理材料的歸集和管理。

  4.進一步提高績效呈現的水平,並加強項目成果的廣泛應用。

  建議進一步提高績效呈現的水平,應加大項目的轉化應用,加強成果數據庫的建設和成果的長期追蹤與積累,並盡量服務於更廣泛的社會公眾,產生更大的經濟社會效益,提高成果的應用。

  針對該項目,建議積累並形成《北京社會科學年鑒》的專項業務體係,以提升相關總結和成果,每年出版的《北京社會科學年鑒》建議形成數據庫,廣大讀者可以使用,擴大應用範圍和影響力;開展《北京社會科學年鑒》的分析,以便對《北京社會科學年鑒》的整體規劃進行指導;進一步細化用戶調研反饋表,采取多種手段,提升精細度和針對性,了解公眾滿意程度,不斷提升項目的綜合效益。

  三、項目支出績效自評表

  詳見附件。

您訪問的鏈接即將離開“首都之窗”門戶網站 是否繼續?