目 錄
第一部分 2020年度部門決算報表
一、收入支出決算總表
二、收入決算表
三、支出決算表
四、財政撥款收入支出決算總表
五、一般公共預算財政撥款支出決算表
六、一般公共預算財政撥款基本支出決算表
七、政府性基金預算財政撥款收入支出決算表
八、政府性基金預算財政撥款基本支出決算表
九、國有資本經營預算財政撥款支出決算表
十、財政撥款“三公”經費支出決算表
十一、政府采購情況表
十二、政府購買服務支出情況表
第二部分 2020年度部門決算說明
第三部分 2020年度其他重要事項的情況說明
第四部分 2020年度部門績效評價情況
第一部分 2020年度部門決算報表
報表詳見附件。
第二部分 2020年度部門決算說明
一、部門基本情況
(一)機構設置、職責
中國國民黨革命委員會北京市委員會成立於1949年8月(簡稱:民革北京市委)。依據北京市機構編製委員會關於印發《八個民主黨派市委機關和市工商聯機關機構設置、人員編製方案》的通知(京編委〔1997〕2號),批準民革北京市委內設六個處室。
中國國民黨革命委員會北京市委員會是中國共產黨領導的多黨合作和政治協商製度中的中國特色社會主義參政黨。基本職能是參政議政、民主監督,參加中國共產黨領導的政治協商。在民革中央和中共北京市委的領導下,堅持中國特色社會主義道路,以鄧小平理論、"三個代表"重要思想、科學發展觀、習近平新時代中國特色社會主義思想為指導,繼承和發揚孫中山愛國、革命、不斷進步精神,與中國共產黨風雨同舟、榮辱與共,切實履行參政黨職能。
民革北京市委是省級預算行政單位,執行政府會計製度,屬於一級預算單位,無下屬預算單位。
(二)人員構成情況
行政編製46人,實有人數41人;聘用人員(其他聘用人員--臨時工)1人。
二、收入支出決算總體情況說明
2020年度收、支總計1862.02萬元,比上年減少137.56萬元,下降6.88%。
(一)收入決算說明
2020年度本年收入合計1862.02萬元,比上年減少137.15萬元,下降6.86%,其中:財政撥款收入1862.02萬元,占收入合計的100.00%。
(二)支出決算說明
2020年度本年支出合計1735.02萬元,比上年減少66.72萬元,下降3.70%,其中:基本支出1595.89萬元,占支出合計的91.98%;項目支出139.13萬元,占支出合計的8.02%。
三、財政撥款收入支出決算總體情況說明
2020年度財政撥款收、支總計1862.02萬元,比上年減少137.56萬元,下降6.88%。主要原因:落實厲行勤儉節約要求。
四、一般公共預算財政撥款支出決算情況說明
(一)一般公共預算財政撥款支出決算總體情況
2020年度一般公共預算財政撥款支出1735.02萬元,主要用於以下方麵(按大類):一般公共服務支出1425.47萬元,占本年財政撥款支出82.16%;教育支出3.57萬元,占本年財政撥款支出0.21%;社會保障和就業支出213.32萬元,占本年財政撥款支出12.29%;衛生健康支出92.66萬元,占本年財政撥款支出5.34%。
(二)一般公共預算財政撥款支出決算具體情況
1、"一般公共服務支出"(類)2020年度決算1425.47萬元,比2020年年初預算減少39.38萬元,下降2.69%。其中:"民主黨派及工商聯事務"(款)2020年度決算1425.47萬元,比2020年年初預算減少39.38萬元,下降2.69%。主要原因:落實厲行勤儉節約要求。
2、"教育支出"(類)2020年度決算3.57萬元,比2020年年初預算減少18.35萬元,下降83.71%。其中:"進修及培訓"(款)2020年度決算3.57萬元,比2020年年初預算減少18.35萬元,下降83.71%。主要原因:節約培訓支出。
3、"社會保障和就業支出"(類)2020年度決算213.32萬元,比2020年年初預算減少46.57萬元,下降17.92%。其中:"行政事業單位養老支出"(款)2020年度決算213.32萬元,比2020年年初預算減少46.57萬元,下降17.92%。主要原因:人員退休。
4、"衛生健康支出"(類)2020年度決算92.66萬元,比2020年年初預算減少14.84萬元,下降13.80%。其中:"行政事業單位醫療"(款)2020年度決算92.66萬元,比2020年年初預算減少14.84萬元,下降13.80%。主要原因:人員退休。
五、政府性基金預算財政撥款支出決算情況說明
本年度無此項支出。
六、國有資本經營預算財政撥款收支情況
本年度無此項經費。
七、財政撥款基本支出決算情況說明
2020年使用一般公共預算財政撥款安排基本支出1595.89萬元,使用政府性基金財政撥款安排基本支出0.00萬元,使用國有資本經營預算財政撥款安排基本支出0.00萬元,其中:(1)工資福利支出包括基本工資、津貼補貼、獎金、其他社會保障繳費等支出;(2)商品和服務支出包括辦公費、印刷費、水費、電費、郵電費、差旅費、維修(護)費、會議費、培訓費、勞務費、委托業務費、工會經費、福利費、公務用車運行維護費、其他交通費、其他商品和服務等支出;(3)對個人和家庭補助支出包括離休費、退休費、獎勵金等支出。(4)其他資本性支出包括辦公設備購置。
第三部分 2020年度其他重要事項的情況說明
一、"三公"經費財政撥款決算情況
"三公"經費包括本部門本級1個行政單位。2020年"三公"經費財政撥款決算數2.76萬元,比2020年"三公"經費財政撥款年初預算9.21萬元減少6.45萬元。其中:
1.因公出國(境)費用。2020年決算數0.00萬元,與2020年年初預算數0.00萬元持平。
2.公務接待費。2020年決算數0.00萬元,比2020年年初預算數0.71萬元減少0.71萬元。主要原因:落實厲行勤儉節約要求。
3.公務用車購置及運行維護費。2020年決算數2.76萬元,比2020年年初預算數8.50萬元減少5.74萬元。其中,公務用車購置費2020年決算數0.00萬元,與2020年年初預算數0.00萬元持平。2020年購置0輛,車均購置費0.00萬元。公務用車運行維護費2020年決算數2.76萬元,比2020年年初預算數8.50萬元減少5.74萬元,主要原因:落實厲行勤儉節約要求,嚴格控製公務用車使用,公務用車運行維護費相應減少。2020年公務用車運行維護費中,公務用車加油1.00萬元,公務用車維修0.81萬元,公務用車保險0.94萬元,公務用車其他支出0.01萬元。2020年公務用車保有量6輛,車均運行維護費0.46萬元。
二、機關運行經費支出情況
2020年使用一般公共預算財政撥款安排的基本支出中的日常公用經費支出,合計129.05萬元,比上年增加1.98萬元,增加原因:郵電費、其他交通費用增加。
三、政府采購支出情況
2020年政府采購支出總額7.77萬元,其中:政府采購貨物支出1.55萬元,政府采購工程支出0.00萬元,政府采購服務支出6.22萬元。授予中小企業合同金額7.55萬元,占政府采購支出總額的97.17%,其中:授予小微企業合同金額7.55萬元,占政府采購支出總額的97.17%。
四、國有資產占用情況
2020年車輛6台,111.82萬元;不具有單位價值50萬元以上的通用設備和單位價值100萬元以上的專用設備。
五、政府購買服務支出說明
2020年政府購買服務決算45.67萬元。
六、專業名詞解釋
1."三公"經費:是指單位通過財政撥款資金安排的因公出國(境)費、公務用車購置及運行費和公務接待費。其中,因公出國(境)費指單位公務出國(境)的國際旅費、國外城市間交通費、住宿費、夥食費、培訓費、公雜費等支出;公務用車購置及運行費指單位公務用車購置支出(含車輛購置稅、牌照費)及單位按規定保留的公務用車燃料費、維修費、過路過橋費、保險費、安全獎勵費等支出;公務接待費指單位按規定開支的各類公務接待(含外賓接待)支出。
2.機關運行經費:是指行政單位(含參照公務員法管理事業單位)使用一般公共預算財政撥款安排的基本支出中的日常公用經費支出,包括辦公及印刷費、郵電費、差旅費、會議費、福利費、日常維修費、專用材料及一般設備購置費、辦公用房水電費、辦公用房取暖費、辦公用房物業管理費、公務用車運行維護費以及其他費用。
3.政府采購:指各級國家機關、事業單位和團體組織,使用財政性資金采購依法製定的集中目錄以內的或者采購限額標準以上的貨物、工程和服務的行為。
4.政府購買服務:是指各級國家機關將屬於自身職責範圍且適合通過市場化方式提供的服務事項,按照政府采購方式和程序,交由符合條件的服務供應商承擔,並根據服務數量和質量等因素向其支付費用的行為。
5.基本支出:是指各部門、各單位為保障其機構正常運轉、完成日常工作任務所發生的支出,包括人員經費和公用經費。
6.項目支出:是指各部門、各單位為完成其特定的工作任務和事業發展目標所發生的支出。
第四部分 2020年度部門績效評價情況
一、績效評價工作開展情況
中國國民黨革命委員會北京市委員會對2020年度部門項目支出實施績效評價,評價項目10個,占部門項目總數的76.92%,涉及金額174.88萬元。評價結果:部門評價項目1個,涉及金額12.18萬元,評價得分92.5分。單位自評項目10個,涉及金額174.88萬元,評價得分在90(含)-100分的6個、評價得分在80(含)-90分的3個、評價得分在60(含)-80分的1個。
二、項目績效評價報告
(一)基本情況
1.項目概況
(1)項目背景。2021年是中國共產黨成立100周年,也是辛亥革命110周年,是我國現代化建設進程中具有特殊意義的一年。2021年也是"十四五"開局之年,開啟全麵建設社會主義現代化國家新征程,因此做好2020年的工作意義重大,使命光榮!2020年民革北京市委高舉習近平新時代中國特色社會主義思想偉大旗幟,深入學習貫徹落實中共十九大和十九屆二中、三中、四中、五中全會精神,深入學習貫徹落實《中共中央關於加強中國特色社會主義參政黨建設的意見》等三個文件精神,深入學習貫徹落實民革中央的決策部署,在中共北京市委的堅強領導下,不斷增強"四個意識",堅定"四個自信",做到"兩個維護",積極踐行"四新""三好"要求,以民革"組織建設年"活動為契機,全麵加強自身建設,圍繞首都經濟社會發展,切實履行參政黨職能,凝聚共識、真抓實幹,各項工作穩步推進,取得了顯著成效。
(2)主要內容。本項目以組織推進全市參政議政工作為重點,務實有效地做好調查研究,黨派提案,議政研討和專委會等各項工作,為深入落實首都城市戰略定位,推動京津冀協同發展,建設國際一流的和諧宜居之都,深入開展調查研究,積極建言獻策,打造履職品牌,為履行參政議政職能做出更大貢獻。
(3)實施情況。實施過程中,民革北京市委準確把握好選題方向,圍繞"十四五"開局之年的中心工作和重點任務,有針對性地開展調研,實現上下聯動,橫向聯合。想黨政之所想、急黨政之所急、應人民群眾之所呼,參政參到要點上,議政議到關鍵處,通過搭建和用好參政議政平台,完善參政議政機製,夯實參政議政隊伍,提高民革各級組織參政議政能力和水平,增強做好參政議政工作的責任感、使命感、緊迫感,在深入調研的基礎上,形成有價值的意見和建議,為國家和首都高質量發展作出積極的貢獻。
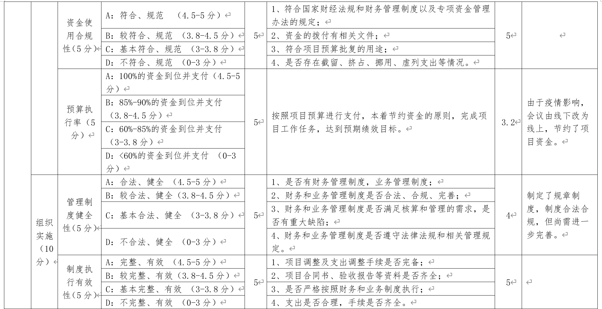
(4)資金投入和使用情況。項目名稱:"參政議政、信息、調研等工作經費",項目代碼:PXM2020_066102_000002。項目起止時間:2020年1月1日-2020年12月31日。預算編製內容完整,預算測算比較準確。項目預算經費12.176萬元,全部為財政撥款經費,資金到位率100%。項目預算經費實際支出7.606萬元,結餘4.57萬元。預算完成率62.46%。
2.項目績效目標。該項目以組織、推進全市參政議政係列工作為重點,務實有效的做好調查研究、黨派提案、議政研討和專委會等各項工作,為深入落實首都城市戰略定位,推動京津冀協同發展,建設國際一流的和諧宜居之都,深入開展調查研究,積極建言獻策,為履行參政議政職能做出更大貢獻。經對該項目評價,年度總體目標全麵完成,並達到預算各項指標。
(二)績效評價工作開展情況
1.績效評價概況
(1)評價目的。項目績效評價工作主要是運用科學、合理的績效評價指標、評價標準和評價方法對項目財政支出進行績效評價。一是促進單位強化績效理念,加強對財政預算資金的管理和監督,強化支出責任,提高財政資金使用效益,保證財政資金使用的規範性、安全性和有效性;二是進一步總結和分析財政資金的支出效果,了解、分析、檢驗財政資金項目支出是否達到預期目標,考核財政資金項目支出效率和綜合效果;三是為指導預算編製、設定績效目標、優化財政支出結構、提高公共服務水平提供決策依據;四是為部門預算績效管理工作積累經驗,探索更加適用於民革北京市委項目支出的績效管理工作方式。
(2)評價對象。本次績效評價的對象為民革北京市委從納入2020年度預算管理的項目中,選擇具有突出體現民革北京市委履職職能的"參政議政、信息、調研等工作經費"項目作為評價項目,該項目執行期限為一年。
(3)評價範圍。本次績效評價的範圍是:績效目標與工作規劃(方案)的適應性;財政資金使用情況,財務管理狀況;為加強管理所製定或完善的相關製度、采取的措施;績效目標的實現程度,包括是否達到預定產出和效果等;需要評價的其他內容。
2.績效評價工作實施情況
(1)績效評價原則。一是客觀公正原則。本次績效評價工作本著實事求是的原則,客觀、公正的立場發表評價意見。二是科學規範原則。本次績效評價嚴格遵循績效評價程序規範和財政局績效評價工作手冊相關規定進行。三是突出績效原則。重點關注績效,兼顧決策和管理,同時對項目的社會效益也予以關注。
(2)評價指標體係。評價工作組結合項目特點,針對項目實施部門提供資料,參照北京市財政支出項目績效評價指標體係,明確評價標準。按照"相關性、重要性、可比性、係統性"原則,結合該項目的特點,設計三級明細指標,確定了"參政議政、信息、調研等工作經費"項目績效評價指標體係。
(3)評價方法。根據《項目支出績效評價管理辦法》(財預〔2020〕10號)、《關於全麵實施預算績效管理的實施意見》(京發〔2019〕12號)規定的績效評價方法,結合本單位項目實際情況,選取全麵反映項目決策、項目和資金管理、產出和效益的指標以及最具代表性、最能直接反映產出和效益的指標作為核心指標,準確地反映項目的產出和效益,加強對成本指標的考核;充分采用上年財政局績效再評價的經驗做法,本次績效評價工作采用部門評價進行。
(4)評價標準。以項目預算的計劃指標為標準,結合實際工作開展情況,將各項指標內容進行細化。嚴把支出關,嚴格按照《中央和國家機關差旅費管理辦法》、《中央和國家機關會議費管理辦法》、《中央和國家機關培訓費管理辦法》等規定執行,對差旅費、會議費、培訓費、勞務費等支出,嚴格審查項目支出是否有無預算、超預算、超標準支出。
3.績效評價工作過程。民革北京市委根據自身特點,由辦公室牽頭,組織相關人員開展了2020年"參政議政、信息、調研等工作經費"項目的績效評價工作。從項目執行部門調研處了解項目基本情況及立項背景,從財務部門了解項目資金撥付、調整及收付情況,收集整理該項目相關資料,確定了項目的評價重點,績效目標編製情況,資金使用情況,項目管理情況,項目完成情況及項目效益的實現情況等。通過審閱項目申報文本、項目經費績效目標表等資料,了解項目績效目標的設立情況。通過審閱主委辦公會會議紀要,調研報告,製定完善各項製度,會議材料,開展線上培訓等資料,了解項目實施情況。通過預算批複文件,項目支出明細賬,會計憑證及原始資料,了解項目的預算編製,資金的管理和使用情況。同時將收集的資料提供給專家進行審閱評議,形成績效評價工作報告初稿,報送民革北京市委進行審核,與相關專業處室進行溝通,交換意見,最後形成評價工作終稿。
(三)綜合評價情況及評價結論(附相關評分表)
經綜合考慮各種因素,該項目績效評價得分92.5分,其中,項目決策12.3分,項目過程22.2分,項目產出40分,項目效益18分,在項目產出和項目效益方麵基本達到了預期目標,績效評定結論為"優秀"。








(四)績效評價指標分析
1.項目決策情況。該項目主要是進一步完善參政議政工作機製,加強在各個領域的深入調查研究,著力提高議政建言質量,該項目由調研處牽頭組織實施,項目決策符合部門職能要求,決策依據較為充分,項目實施後能達到預期目標,並且在組織上、製度上、經費上能給予充分保證。但是項目決策缺少前期詳細的調研論證和風險評估。
2.項目過程情況。該項目的立項、組織與實施由調研處牽頭落實,執行中始終貫徹落實"舉全黨之力抓參政議政"要求,按照選題調研、開展調研、報送調研報告、形成市政協提案的順序落實項目內容,推動調研工作的進一步科學化、製度化、規範化,確保抓住重點,兼顧一般,保證數量,強調質量,從而實現資源的分類優化配置。同時打造"中山論壇"品牌,統籌黨內人才和黨外專家智庫,開展交流研討,凝聚共識,建言獻策,提升了品牌影響力。完善工作機製,壓實專委會工作責任,建立委員年度履職檔案,健全黨內外智庫協調聯動機製,廣泛開展座談、調研,加強信息交流,拓寬知情明政渠道。項目資金管理方麵,預算科學安排,節約高效,規範程序,專款專用,嚴格落實各項財務規章製度,嚴把支出關,對勞務費、會議費等均按照規定嚴格審查,不得無預算、超預算、超標準支出,把有限的資金合理運用到項目中去,杜絕資金使用的盲目性和隨意性,最大程度提高了財政資金的使用效益,保證了項目按質、按量、按時完成。
3.項目產出情況。2020年,民革北京市委以習近平新時代中國特色社會主義思想為指導,認真落實民革中央"舉全黨之力抓參政議政"的要求,圍繞市委市政府中心工作,聚焦經濟社會發展焦點、重點、難點和前瞻性問題,參政議政工作取得了豐碩的成果。民革北京市委全年共報送社情民意信息350餘篇,9篇獲中共中央領導同誌和北京市委市政府領導同誌批示,80篇被全國政協信息刊物、中共中央統戰部《零訊》、中共北京市委《北京信息》、市政協《諍友》采用。全年形成調研報告38篇,其中10篇報送中共市委統戰部參加評優。2020年分別圍繞"加強首都公共衛生應急管理體係建設"、"北京市國民經濟和社會發展第十四個五年規劃和二〇三五年遠景目標"、"超大城市基層治理"等內容開展了3次政黨協商。2020年,民革北京市委向中共北京市委提交的3篇參政議政《建言專報》均得到了中共北京市委主要領導的批示。參加市政協議政會2次,主題分別是"加強生態涵養區建設,推進城鄉融合發展,率先實現農業農村現代化"和"完善城市體檢評估機製,加快城市副中心建設,提高北京城市總體規劃實施水平",市主要領導當麵聽取包括民革在內的各民主黨派專家議政建言。在北京市兩會上,民革北京市委提交了6篇黨派提案,4篇界別提案,5篇書麵發言。在樹立品牌建言方麵,打造"中山論壇"品牌議政平台,已連續舉辦兩年。會同市委統戰部共同辦好"新·好時政漫談"重要平台,鍛煉培養參政議政骨幹人才。2020年舉辦2場,主題分別為"實施鄉村振興戰略和美麗鄉村建設"、"雙循環與十四五"。
4.項目效益情況。通過開展調查研究,建言獻策,形成了一批有價值的信息和調研成果,為中共北京市委市政府決策部署提供有益參考,為黨和政府科學決策、民主決策提供重要依據。整合資源,拓展參政議政多樣化協作平台,切實提升建言資政和民主監督工作水平。圍繞政黨協商和政協協商,統籌考慮全年調研工作,做到整體計劃有思路,組織動員有廣度,調研方式有聯動,調研成果有共享。做好隊伍和機製建設,多種形式考察調研,並通過黨派渠道及時反映有關情況。通過多方聯動引導地方政府參與到民革市委工作中,形成了各方互贏互動、利益與共的局麵。
(五)主要經驗及做法、存在的問題及原因分析
1.主要經驗及做法。領導重視,方案先行,精心組織。為確保實地調研出實效,領導親自部署調研任務,親自率領調研組開展實地調研,傾聽基層心聲,形成高質量調研成果,並就調研成果開展研討交流,深化了調研成果的運用。每次調研工作開展前都認真製定調研方案,明確調研時間、地點、參與人員、調研內容、調研方式等,並嚴格按照調研方案精心組織調研,為高質量調研成果的形成奠定基礎。
2.存在的問題及原因分析
(1)項目立項方麵,缺少前期調研論證和風險評估,資金分配與實際需求存在一定的差異;主要是項目前期工作不夠細致,需要加強項目管理,不斷完善內控製度;疫情的原因,改變了工作方式方法,使得資金分配與實際需求存在差異。
(2)績效目標方麵,目標編製不夠具體,指標設定值較粗,未進行明確的細化;對項目指標理解不夠深入,工作不夠細致,已經進行整改。
(3)預算執行率方麵,存在較多的結餘資金;主要原因是由於疫情影響,前期預算有了很大的變化,比如組織的培訓由線下改為線上,雖然創新了培訓模式,節約了資金,但是與預算形成很大的差異,造成較多的結餘資金,預算的執行率較低。一是嚴格落實"中央八項規定精神"和《中央和國家機關會議費管理辦法》規定,大力控製工作經費支出;二是預算編製準確性不高,沒有根據年度工作任務合理預計各項費用的支出。
(4)項目管理製度化建設不夠全麵,內部控製製度有待進一步健全,專項資金管理不完善。需要結合實際工作,不斷改進完善各項製度,以適應新時期開展業務工作的需要。
(六)有關建議
建議按照《預算法》及預算績效管理的相關要求,進一步提高財政資金預算支出績效管理意識,事前科學設定項目支出績效目標,把績效目標作為項目實施的重要依據,強化項目的前期調研論證和風險評估,提高決策水平。
在深化調研上下功夫,以問題為導向,圍繞首都經濟和社會發展的情況,適當增加實地走訪調研的頻次,注重掌握第一手資料,深化課題調研,挖掘信息價值,進一步強化調研成果的運用。
三、項目支出績效自評表
詳見附件。