政務公開 > 財政 > 財政專題 > 2020市級部門決算專題

北京市農村經濟研究中心2020年度部門決算

日期:2021-09-02 10:00    來源:北京市農村經濟研究中心

分享:
字號:        

目 錄

  第一部分 2020年度部門決算報表

  一、收入支出決算總表

  二、收入決算表

  三、支出決算表

  四、財政撥款收入支出決算總表

  五、一般公共預算財政撥款支出決算表

  六、一般公共預算財政撥款基本支出決算表

  七、政府性基金預算財政撥款收入支出決算表

  八、政府性基金預算財政撥款基本支出決算表

  九、國有資本經營預算財政撥款支出決算表

  十、財政撥款“三公”經費支出決算表

  十一、政府采購情況表

  十二、政府購買服務支出情況表

  第二部分 2020年度部門決算說明

  第三部分 2020年度其他重要事項的情況說明

  第四部分 2020年度部門績效評價情況

第一部分 2020年度部門決算報表

  報表詳見附件。

第二部分 2020年度部門決算說明

  一、部門基本情況

  (一)機構設置、職責

  北京市農村經濟研究中心是1989年11月26日經市委、市政府批準設立的直屬事業單位,1990年7月正式對外辦公,2006年實行參公管理,2018年12月機構改革中轉隸北京市農業農村局領導,為副局級全額撥款事業單位。中心的主要職能是:

  為市委、市政府領導農村改革與發展進行決策研究,統一規劃和組織市農口各區縣、局及有關單位開展農村戰略研究和政策研究;負責北京市農口經濟信息係統的規劃、開發、建設與管理,負責市農口綜合經濟信息的采集、存貯和開發利用,為領導機關和郊區農民開展信息服務;承擔農業資源調查、動態監測以及農業區劃和規劃工作;組織農村經濟改革試驗區和農業區劃成果應用試驗試點工作;開展對郊區農業與農村社會經濟發展史、改革史的研究及其相關地方誌、文獻資料的編纂工作;開展農村改革與發展的理論研究,組織和參加市內外以及國際學術交流。

  北京市農村經濟研究中心為一級預算單位,內設機構11個。下屬有3個二級預算單位:為北京市農村經濟研究中心(本級)、北京市城鄉經濟信息中心、北京市農村財務管理事務中心。

  (二)人員構成情況

  北京市農村經濟研究中心部門行政編製0人,實際0人;事業編製116人,實際114人;聘用人員(其他聘用人員--臨時工)17人。離退休人員75人,其中:離休1人,退休74人。

  二、收入支出決算總體情況說明

  2020年度收、支總計8634.70萬元,比上年7128.97萬元增加1505.73萬元,增長(下降)21.12%。

  (一)收入決算說明

  2020年度本年收入合計8446.02萬元,比上年增加1526.37萬元,增長22.06%,其中:財政撥款收入8382.77萬元,占收入合計的99.25%;上級補助收入0萬元,占收入合計的0%;事業收入61.48萬元,占收入合計的0.73%;經營收入0萬元,占收入合計的0%;附屬單位上繳收入0萬元,占收入合計的0%;其他收入1.77萬元,占收入合計的0.02%。

  (二)支出決算說明

  2020年度本年支出合計8304.67萬元,比上年增加1577.70萬元,增長23.45%,其中:基本支出4585.46萬元,占支出合計的55.22%;項目支出3719.21萬元,占支出合計的44.78%;上繳上級支出0萬元,占支出合計的0%;經營支出0萬元,占支出合計的0%;對附屬單位補助支出0萬元,占支出合計的0%。

  三、財政撥款收入支出決算總體情況說明

  2020年度財政撥款收、支總計8382.77萬元,比上年6902.56萬元增加1480.21萬元,增長21.44%。主要原因:是所屬二級單位新增大額保密項目。

  四、一般公共預算財政撥款支出決算情況說明

  (一)一般公共預算財政撥款支出決算總體情況

  2020年度一般公共預算財政撥款支出8105.33萬元,主要用於以下方麵:教育支出28.53萬元,占本年財政撥款支出0.35%;社會保障和就業支出72.70萬元,占本年財政撥款支出0.90%;農林水支出8004.10萬元,占本年財政撥款支出98.75%。

  (二)一般公共預算財政撥款支出決算具體情況

  1、“教育支出”(類)2020年度決算28.53萬元,比2020年年初預算71.35萬元減少42.82萬元,下降60.01%。其中:

  “進修與培訓”(款)2020年度決算28.53萬元,比2020年年初預算71.35萬元減少42.82萬元,下降60.01%。主要原因是受疫情影響,按要求增加在線幹部培訓,減少定點培訓。

  2、“社會保障和就業支出”(類)2020年度決算72.70萬元,與2020年年初預算82.48萬元減少9.78萬元,下降11.86%。其中:

  “行政事業單位養老支出”(款)2020年度決算72.70萬元,與2020年年初預算82.48萬元減少9.78萬元,下降11.86%。主要原因是2020年有1名退休人員過世。

  3、“農林水支出”(類)2020年度決算8004.10萬元,比2020年年初預算8681.30萬元減少677.20萬元,下降7.80%。其中:

  “農業農村”(款)2020年度決算8004.10萬元,比2020年年初預算8681.30萬元減少677.20萬元,下降7.80%。主要原因:受新冠疫情影響,2020年取消了出國出境任務,而且未組織定點會議,未發生會議費支出及減少了公務用車外出使用支出。同時大大減少出差調研任務等。

  五、政府性基金預算財政撥款支出決算情況說明

  本年度無此項支出

  六、國有資本經營預算財政撥款收支情況

  本年度無此項經費

  七、財政撥款基本支出決算情況說明

  2020年使用一般公共預算財政撥款安排基本支出4585.46萬元,使用政府性基金財政撥款安排基本支出0萬元,使用國有資本經營預算財政撥款安排基本支出0萬元,其中:(1)工資福利支出包括基本工資、津貼補貼、獎金、夥食補助費、績效工資、其他社會保障繳費、其他工資福利等支出;(2)商品和服務支出包括辦公費、印刷費、谘詢費、手續費、水費、電費、郵電費、取暖費、物業管理費、差旅費、因公出國(境)費、維修(護)費、租賃費、會議費、培訓費、公務接待費、專用材料費、勞務費、委托業務費、工會經費、福利費、公務用車運行維護費、其他交通費、其他商品和服務等支出;(3)對個人和家庭補助支出包括離休費、退休費、撫恤金、生活補助、救濟費、醫療費補助、助學金、獎勵金、其他對個人和家庭的補助等支出。(4)其他資本性支出包括辦公設備購置、專用設備購置等。

第三部分 2020年度其他重要事項的情況說明

  一、“三公”經費財政撥款決算情況

  “三公”經費包括本部門所屬1個參照公務員法管理事業單位、2個事業單位。2020年“三公”經費財政撥款決算數10.62萬元,比2020年“三公”經費財政撥款年初預算80.95萬元減少70.33萬元。其中:

  1.因公出國(境)費用。2020年決算數0萬元,比2020年年初預算數43.15萬元減少43.15萬元。主要原因:是由於新冠疫情影響,單位本年取消了出國出境任務。2020年組織因公出國(境)團組0個、0人次,人均因公出國(境)費用0萬元。

  2.公務接待費。2020年決算數0.43萬元,比2020年年初預算數4.31萬元減少3.88萬元。主要原因:本著厲行節約原則,認真執行中央八項規定,嚴格控製招待標準和招待人數次數。2020年公務接待費主要用於專家評審論證事項。公務接待19批次,公務接待93人次。

  3.公務用車購置及運行維護費。2020年決算數10.19萬元,比2020年年初預算數33.48萬元減少23.29萬元。其中,公務用車購置費2020年決算數0萬元,比2020年年初預算數0萬元增加(減少)0萬元。主要原因:本年沒有更新購置車輛安排。2020年購置(更新)0輛,車均購置費0萬元。公務用車運行維護費2020年決算數10.19萬元,比2020年年初預算數33.48萬元減少23.29萬元,主要原因:是由於新冠疫情影響,單位本年減少外出車輛使用,使運維費用減少。2020年公務用車運行維護費中,公務用車加油0萬元,公務用車維修4.42萬元,公務用車保險4.58萬元,公務用車其他支出1.19萬元。2020年公務用車保有量18輛,車均運行維護費0.57萬元。

  二、機關運行經費支出情況

  2020年使用一般公共預算財政撥款安排的基本支出中的日常公用經費支出,合計575.13萬元,比上年增加100.81萬元,增加原因:是由於新冠疫情影響,單位按要求加強防疫管理,本年物業管理費及其他費用支出增加。

  三、政府采購支出情況

  2020年政府采購支出總額2172.46萬元,其中:政府采購貨物支出1605.49萬元,政府采購工程支出0萬元,政府采購服務支出566.97萬元。授予中小企業合同金額576.73萬元,占政府采購支出總額的26.55%,其中:授予小微企業合同金額0萬元,占政府采購支出總額的0%。

  四、國有資產占用情況

  2020年車輛18台,357.45萬元;單位價值50萬元以上的通用設備5台(套),單位價值100萬元以上的專用設備0台(套)。

  五、政府購買服務支出說明

  本單位不屬於政府購買服務購買主體。

  六、專業名詞解釋

  1.“三公”經費:是指單位通過財政撥款資金安排的因公出國(境)費、公務用車購置及運行費和公務接待費。其中,因公出國(境)費指單位公務出國(境)的國際旅費、國外城市間交通費、住宿費、夥食費、培訓費、公雜費等支出;公務用車購置及運行費指單位公務用車購置支出(含車輛購置稅、牌照費)及單位按規定保留的公務用車燃料費、維修費、過路過橋費、保險費、安全獎勵費等支出;公務接待費指單位按規定開支的各類公務接待(含外賓接待)支出。

  2.機關運行經費:是指行政單位(含參照公務員法管理事業單位)使用一般公共預算財政撥款安排的基本支出中的日常公用經費支出,包括辦公及印刷費、郵電費、差旅費、會議費、福利費、日常維修費、專用材料及一般設備購置費、辦公用房水電費、辦公用房取暖費、辦公用房物業管理費、公務用車運行維護費以及其他費用。

  3.政府采購:指各級國家機關、事業單位和團體組織,使用財政性資金采購依法製定的集中目錄以內的或者采購限額標準以上的貨物、工程和服務的行為。

  4.政府購買服務:是指各級國家機關將屬於自身職責範圍且適合通過市場化方式提供的服務事項,按照政府采購方式和程序,交由符合條件的服務供應商承擔,並根據服務數量和質量等因素向其支付費用的行為。

  5.農村經濟研究:是以農業為基礎、以鄉村為區域、以農民為群體的經濟調查和分析研究。北京市農村經濟研究中心所負責的農村經濟研究,堅持服務於首都城市功能定位、服務於首都“三農”工作的總體要求,緊扣具有首都特點的鄉村振興戰略這個時代主題,既包括學術理論探討也包括實際調查研究,既著力於短平快的調查分析也著眼於長遠的戰略設計,既開展體製機製類的改革研究也開展結構效益類的發展研究,既注意國際國內的比較研究也注意京郊農村的經驗總結,既推進對上政策層麵的成果應用也推進基層實踐層麵的成果應用。

第四部分 2020年度部門績效評價情況

  一、績效評價工作開展情況

  北京市農村經濟研究中心對2020年度部門項目支出實施績效評價,評價項目12個,占部門項目總數的44.4%,涉及金額1,347.5萬元。評價結果平均得分95.79分。

  二、項目績效評價報告

項目績效評價報告

《2020土地觀》北京電視台視頻截圖

《2020土地觀》北京電視台視頻截圖

北京國際設計周藝術鄉村主題展書籍封麵

北京國際設計周藝術鄉村主題展書籍封麵

目  錄

  一、基本情況

  (一)項目概況

  (二)項目績效目標

  二、績效評價工作開展情況

  (一)績效評價目的及範圍

  (二)績效評價基本情況

  (三)績效評價工作過程

  三、綜合評價情況及評價結論

  四、績效評價指標分析

  (一)項目決策情況

  (二)項目過程情況

  (三)項目產出情況

  (四)項目效益情況

  五、存在的主要問題

  六、有關建議

  七、其他說明事項

  八、附件


北京市農村經濟研究中心

北京市鄉村觀光休閑旅遊產業轉型升級項目

績效評價報告

  為進一步推進預算績效管理工作,提升財政資金使用效率和部門管理水平,根據《中共北京市委 北京市人民政府關於全麵實施預算績效管理的實施意見》(京發〔2019〕12號)、《北京市項目支出績效評價管理辦法》(京財績效〔2020〕2146號)等有關規定,結合《北京市財政局關於開展2021年績效自評工作的通知》安排,北京國譽會計師事務所接受北京市農村經濟研究中心(以下簡稱“市農研中心”)委托,對北京市鄉村觀光休閑旅遊產業轉型升級項目(以下簡稱“該項目”)實施績效評價,形成本績效評價報告。

  一、基本情況

  (一)項目概況

  1.項目背景

  《中共中央 國務院關於實施鄉村振興戰略的意見》提出“實施休閑農業和鄉村旅遊精品工程,建設一批設施完備、功能多樣的休閑觀光園區、森林人家、康養基地、鄉村民宿、特色小鎮”。

  《北京市推進文化創意和設計服務與相關產業融合發展行動計劃(2015-2020年)》提出“著力推動文化創意和設計服務與高端製造業、建築業、商務服務業、信息業、旅遊業、農業和體育產業等重點領域融合發展,促進相關產業轉型升級,加快發展新型業態”、“圍繞農業生產、農民勞動和農村風貌,推進農業與文化創意、科技發展、生態建設等融合,培育集農業觀光、體驗、科教及文化傳承於一體的農業經濟新業態。支持建設多功能主題農業園,培育農業休閑旅遊新品牌”。

  《北京城市總體規劃(2016年-2035年)》提出“提高服務品質,發展鄉村觀光休閑旅遊”、“明確發展目標,優化空間布局,加強鄉村觀光休閑旅遊設施建設,全麵提升鄉村旅遊服務水平”。

  《鄉村振興戰略規劃(2018-2022年)》提出“合理利用村莊特色資源,發展鄉村旅遊和特色產業,形成特色資源保護與村莊發展的良性互促機製”、“實施休閑農業和鄉村旅遊精品工程,發展鄉村共享經濟等新業態,推動科技、人文等元素融入農業”、“推動文化、旅遊與其他產業深度融合、創新發展”。

  《實施鄉村振興戰略紮實推進美麗鄉村建設專項行動計劃(2018—2020年)》提出“堅定走生產發展、生活富裕、生態良好的文明發展道路,利用田園風光、山水資源和鄉村文化,大力發展各具特色的農村生態旅遊、鄉村休閑旅遊、民俗旅遊和農業傳統體驗遊,促進一、三產業融合,打造美麗鄉村最亮處、市民休閑好去處”。

  為落實上述意見、規劃以及計劃的要求,提高優質休閑農業和鄉村旅遊項目市場知名度和社會關注度,推動京郊鄉村觀光休閑旅遊特色化、專業化、規範化水平,市農研中心2020年申報“北京市鄉村觀光休閑旅遊產業轉型升級”項目。

  2.項目主要內容

  該項目主要包含六部分內容。一是《北京國際設計周藝術鄉村主題展》的展覽設計、策劃、布置,宣傳畫冊製作及出版;二是《2020土地?觀》宣傳電視片的策劃、拍攝、製作、播放;三是《基於北京市科技資源優勢的智慧休閑農業平台建設研究》報告數據及資料搜集、調研、報告撰寫、專家谘詢、成果印刷;四是《北京市鄉村民宿扶貧攻堅作用機製研究》資料搜集、調研、報告撰寫、專家谘詢、成果印刷;五是《休閑農業與農業綠色發展》報告資料搜集、報告撰寫、成果印刷;六是在全國交流活動中介紹北京農業農村資源開發與休閑農業發展相關情況。

  3.項目資金情況

  2020年2月,市財政局批複該項目預算105.36萬元,主要是項目委托業務費、差旅費、谘詢費、勞務費及其他商品和服務支出費用。

  在項目執行過程中,市農研中心根據該項目實際執行進度,結合《北京市財政局關於核減2020年一般性支出的函》(京財農指〔2020〕1634號)要求,2020年9月,核減該項目差旅費預算3.46萬元,該項目實際預算批複101.90萬元。

  截至2020年12月31日,該項目實際支出101.90萬元,預算執行率為100%。

  (二)項目績效目標

  該項目績效目標是完成製作北京休閑農業和鄉村旅遊專題片並播出;設計、製作休閑農業和鄉村旅遊轉型升級的宣傳展板與宣傳冊參加北京國際設計周;完成北京休閑農業產業監測報告;完成北京鄉村旅遊相關發展情況調查報告;完成《北京市休閑農業與農業綠色發展年度報告》;在全國交流活動中介紹北京農業農村資源開發與休閑農業發展相關情況。通過項目實施達到提升優質休閑農業園區市場知名度,加深對民宿等領域與休閑農業結合的探索。

  二、績效評價工作開展情況

  (一)績效評價目的及範圍

  1.評價目的

  通過績效評價,對該項目整體情況進行分析,全麵、客觀地反映評價項目單位的工作成效,對項目決策、項目過程、項目產出、項目效益四個方麵存在的不足提出合理化建議,使預算管理更加科學、完善,加強項目預算績效管理,提高財政資金使用效益和效率。

  2.評價範圍

  對北京市鄉村觀光休閑旅遊產業轉型升級項目資金101.90萬元的資金支出情況開展績效評價。

  (二)績效評價基本情況

  1.績效評價原則及方法

  本次績效評價遵循“客觀、公正、科學、規範”的原則,結合項目的特點,采用比較法、因素分析法、專家評議法等方法,定性與定量相結合,從項目決策、項目過程、項目產出、項目效益四個方麵對本項目開展績效評價。

  2.績效評價指標體係

  績效評價指標體係主要包括項目決策、項目過程、項目產出、項目效益四個方麵,滿分100分。一是決策指標(10分),主要評價項目立項、績效目標和資金投入內容;二是過程指標(20分),主要評價項目資金管理和組織實施內容;三是產出指標(40分),主要評價項目產出數量、產出質量、產出時效和產出成本;四是效益指標(30分),主要評價項目實施效益和服務對象滿意度內容。績效評價指標體係詳見附件。

  3.評價標準

  本次績效評價標準為計劃標準,以該項目預先製定的目標、計劃、預算作為評價標準,對績效指標完成情況進行比較。

  (三)績效評價工作過程

  本次績效評價工作在成立評價工作組後,通過現場溝通和審核評價資料的方式,對項目資料進行逐一核實,了解項目資金的使用和取得的效益情況,並在此基礎上召開專家評價會,最終根據評價前期溝通及收集資料情況,結合專家評價會的專家組意見,完成績效評價報告撰寫。

  三、綜合評價情況及評價結論

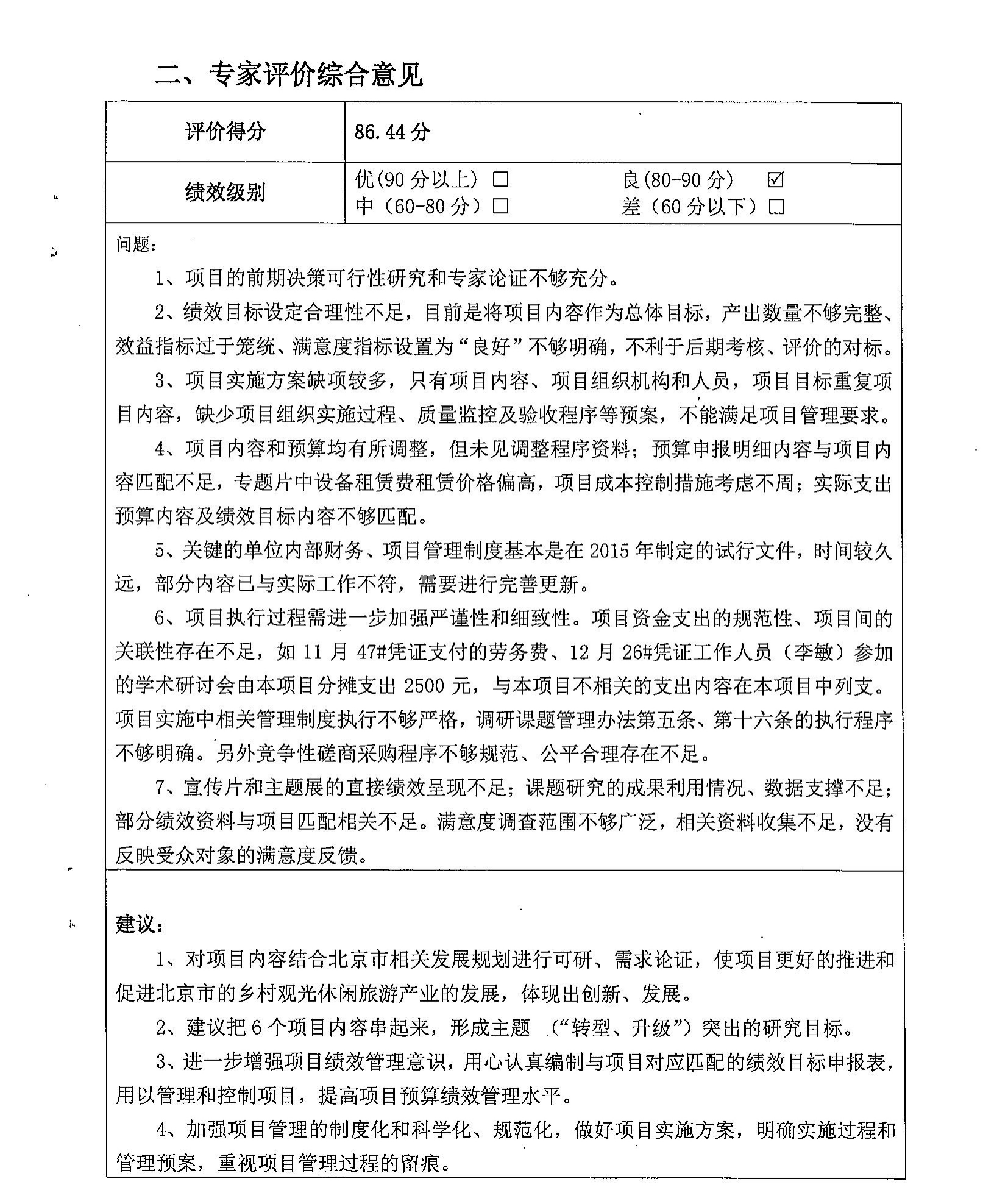
  經專家綜合評價,北京市鄉村觀光休閑旅遊產業轉型升級項目績效評價綜合得分86.44分,績效級別為“良好”。其中,項目決策得分8.26分,項目過程得分16.20分,項目產出得分37.16分,項目效益得分24.82分。

項目績效評價結論一覽表

1.png

  四、績效評價指標分析

  (一)項目決策情況

  項目決策指標,滿分10分,評價得分為8.26分。該項目決策依據比較充分,立項程序規範;績效目標設置僅體現項目內容,未設定項目達到的目標,指標設置不夠細化、量化,不利於後期考核。預算申報明細與項目內容匹配待加強。

  (二)項目過程情況

  項目過程指標,滿分20分,評價得分為16.20分。在資金管理方麵,資金及時足額到位,財務製度健全完善,但製度未及時更新,部分內容與實際工作已不匹配,預算執行符合規定且資金使用規範;在項目實施方麵,該項目製定了實施方案,內容基本齊全但仍有需補充完善;項目內容和預算調整的程序履行不到位;招標采購過程不夠規範,采購結果有效性有待驗證;部分課題調研驗收工作資料體現不足。

  (三)項目產出情況

  項目產出指標,滿分40分,評價得分為37.16分。該項目完成了北京休閑農業和鄉村旅遊宣傳片的拍攝與播出、宣傳展板與宣傳冊、北京鄉村旅遊相關發展情況調查報告、北京休閑農業產業監測體係建設報告(《基於北京市科技資源優勢的智慧休閑農業平台建設研究》報告)、《北京市休閑農業與農業綠色發展年度報告》等工作及成果,且成本控製在預算範圍內,項目產出較好地達到了預期目標,但項目內容和預算調整的程序性資料支撐不足。

  (四)項目效益情況

  項目效益指標,滿分30分,評價得分為24.82分。通過《2020土地?觀》宣傳片、北京國際設計周藝術鄉村主題展等活動得到電視和網絡等主流媒體的大量報道,使優質休閑農業園區市場知名度、休閑農業社會關注度有了一定提升;通過對民宿等領域與休閑農業結合的探索,使休閑農業多樣化水平有一定提升。

  項目基本達到了效益目標,但支撐資料不夠充分,相關效益效果體現不夠充分;項目的滿意度調查不夠全麵,未對服務對象滿意情況進行總結。

  五、存在的主要問題

  (一)績效目標設定不完整,個別績效指標設置不夠細化

  該項目績效目標設定與產出數量指標相同,沒有體現要達到項目預期整體目標以及實現的效果,未突出2020年的工作重點,合理性不足;進度指標均為“十月底前完成”、“12月底前完成”,設置不夠細化,無法體現項目執行的進度安排;服務對象滿意度指標不夠精準,“滿意度良好以上”缺乏可衡量性,不利於後期考核。

  (二)項目實施方案不完善,項目過程管理不夠嚴謹

  該項目實施方案內容不夠完整,僅明確了項目內容、項目計劃、人員分工等,缺少項目質量監控及驗收要求等內容;預算申報明細與項目內容匹配不足,子項目間的關係未有效梳理整合;競爭性磋商采購過程不夠規範,部分投標供應商報價不符合要求,采購結果的有效性有待驗證;四個課題調研項目中僅一項提供了結題驗收資料,其他課題驗收情況是否按照內部課題管理辦法執行無法考量。

  (三)項目個別資金支出規範性、關聯性待考量

  未嚴格按照合同約定的付款方式支付,項目資金支出的規範性不足,如與雨田(北京)國際文化傳播有限公司簽訂的《2020北京休閑農業宣傳電視片製作協議》約定分三次支付,實際按兩次支付。2020年11月支付的一筆“休閑農業提檔升級工作勞務費”8000元、2020年12月工作人員李敏參加的學術研討會發生的差旅費由本項目分攤支出2500元,該筆支出在該項目中列支的合理性、關聯性支撐不足。

  (四)項目效果資料歸集不夠充分,滿意度調查分析待加強

  該項目宣傳片和主題展的直接績效呈現不足;課題研究的成果利用情況、數據支撐不足;部分績效資料與項目匹配相關性不足。該項目滿意度調查未廣泛開展,僅提供三個單位對該項目成果表示滿意的反饋,但不足以全麵支撐說明項目所有服務對象的滿意度情況,調查範圍不夠廣泛且無滿意度分析。

  六、有關建議

  (一)結合項目整體內容,合理設置績效目標和指標

  建議充分結合項目工作內容,高度總結概括項目預期績效目標;合理、全麵、細化地設置績效指標,明確各項指標衡量標準,做到指標可衡量、可考核。

  (二)完善項目實施方案,加強項目過程監管

  建議加強項目管理的製度化和規範化,進一步完善項目實施方案,明確項目組織實施過程、質量監控及驗收程序等內容。將6個子項目的研究工作按照邏輯關係進行梳理,增強產出成果與研究內容之間的關聯度,形成主題突出的研究目標。規範競爭性磋商采購工作程序,及時製止不合理的報價,保證采購結果有效;按照製度要求開展課題結項驗收,並及時進行項目資料收集歸檔,保障項目資料完善充分。

  (三)提高項目資金支出的規範性

  建議嚴格按照相關製度文件要求以及合同約定條款進行資金支付,注重成本績效控製,支出內容應於該項目內容緊密相關,提高項目資金支出的規範性,降低資金支出的風險。

  (四)加強項目成果效益的歸集總結

  建議加強項目成果資料的歸集提煉,挖掘課題研究成果轉化利用資料,用客觀資料和數據呈現項目效果。全麵開展服務對象滿意度調查分析,除取得政府職能部門、行業協會、企業等對成果的反饋外,還可以從新聞輿論媒體對該項工作的報導、非政府組織及公益機構的跟蹤調查或有權威公認度的評比排名等多維度體現滿意度。

  七、其他說明事項

  (一)主要依據項目單位提供的資料做出評價

  本報告主要是基於市農研中心提供的決策、過程、產出、效益方麵的資料做出的評價,評價工作組對資料的真實性進行了適當的抽查與現場溝通,但受資料完整性及現場溝通範圍所限,並非每項指標的打分都有充分的資料支撐,個別指標主要是依據項目單位溝通結果及績效評價專家的專業性判斷。

  (二)主要對項目產出及效益做出評價

  績效管理強調“結果”導向,績效評價也是以評價“結果”為主,在指標體係設計上,項目產出及效益實現情況占比70%,在實際評價工作中,也更加關注項目績效實現情況,對項目的投入與過程主要從保障績效目標實現的角度進行評估與考察,未進行麵麵俱到地分析。

  (三)在專家谘詢的基礎上做出評價

  本次評價既不是單純的第三方機構評估,也不是單純的專家評價,而采取的是以項目單位為主、第三方機構協助、專家評價為輔的方式。主要考慮項目單位和評價工作組參與了整個績效評價過程,對項目了解程度比較深入,做出的評價結論具有相對科學、充分的依據;但項目單位對專業性項目的掌握還存在局限性,借助外部專業的力量更能夠對項目做出專業性的評價。

  八、附件

  附件:

  1.項目預算執行情況表

  2.項目績效目標完成情況及收支明細表

  3.北京市項目支出績效評價專家組及工作組情況表

  4.專家意見匯總書

  5.反映績效的相關圖片(2-3幅,扉頁位置)

  附件1

項目預算執行情況表

  附件2

  附件3

北京市項目支出績效評價專家組及工作組情況表

  附件4

專家意見匯總書

專家意見匯總書

專家意見匯總書

專家意見匯總書

  三、項目支出績效自評表

您訪問的鏈接即將離開“首都之窗”門戶網站 是否繼續?