政務公開 > 財政 > 財政專題 > 2020市級部門決算專題

北京市社會福利事務管理中心2020年度部門決算

日期:2021-09-02 10:00    來源:北京市社會福利事務管理中心

分享:
字號:        

目 錄

  第一部分 2020年度部門決算報表

  一、收入支出決算總表

  二、收入決算表

  三、支出決算表

  四、財政撥款收入支出決算總表

  五、一般公共預算財政撥款支出決算表

  六、一般公共預算財政撥款基本支出決算表

  七、政府性基金預算財政撥款收入支出決算表

  八、政府性基金預算財政撥款基本支出決算表

  九、國有資本經營預算財政撥款支出決算表

  十、財政撥款“三公”經費支出決算表

  十一、政府采購情況表

  十二、政府購買服務支出情況表

  第二部分 2020年度部門決算說明

  第三部分 2020年度其他重要事項的情況說明

  第四部分 2020年度部門績效評價情況

第一部分 2020年度部門決算報表

  報表詳見附件。

第二部分 2020年度部門決算說明

  一、部門基本情況

  (一)機構設置、職責

  1.主要職能。

  根據九屆市委常委會第172次會議關於我市民政事業管理體製改革試點的會議精神,及市編辦《關於成立北京市社會福利事務管理中心的通知》(京編委[2006]38號),2006年我單位正式成立。主要負責對從市民政局劃入的社會福利企業、事業單位的人、財、物等內部事務的管理以及存量資源的整合和增量資源的調整等工作;推動社會福利企、事業單位在管理方式、管理製度、運行機製等方麵的改革創新,並監督有關工作的實施;受市民政局委托,承辦市政府和市有關部門交辦的其他事項。

  2.機構情況,包括當年變動情況及原因。

  根據《北京市機構編製委員會辦公室關於同意調整市民政局所屬部分事業單位機構編製事項的函》(京編辦事[2014]123號),重新核定內置15個處室,分別為辦公室、規劃發展處、福利事務一處、福利事務二處、企業改革處、信息與標準化處、資產管理處、計劃財務處、審計處、行政保衛處、組織處、人事處、紀檢工作處、工會、離退休工作處。2020年北京市社會福利事務管理中心參加決算的事業單位共計16個。納入部門決算所屬單位為:1、北京市社會福利事務管理中心本級;2、北京市第一社會福利院;3、北京市第二社會福利院;4、北京市第三社會福利院;5、北京市第四社會福利院;6、北京市第五社會福利院;7、北京市兒童福利院;8、北京市第二兒童福利院;9、北京市社會福利醫院;10、北京市殘疾兒童康複培訓中心;11、北京市西北旺公墓管理辦公室;12、北京市民政工業總公司;13、北京SOS兒童村;14、北京市養老護理照料示範中心;15、北京市康複輔具技術中心;16、北京市民政局房產管理所。

  因機構調整新增事業單位兩個,分別為北京市康複輔具技術中心及北京市民政局房產管理所。

  (二)人員構成情況

  行政編製0人,實有人數0人;事業編製1740人,實有人數1504人。

  二、收入支出決算總體情況說明

  2020年度收、支總計84,442.72萬元,比上年增加3,086.47萬元,增長3.79%。

  (一)收入決算說明

  2020年度本年收入合計105,772.9萬元,比上年增加539.85萬元,增長0.51%,其中:財政撥款收入76,655.06萬元,占收入合計的72.47%;上級補助收入0萬元,占收入合計的0%;事業收入16,066.28萬元,占收入合計的15.19%;經營收入9,180.54萬元,占收入合計的8.68%;附屬單位上繳收入2,000萬元,占收入合計的1.89%;其他收入1,871.02萬元,占收入合計的1.77%。

  (二)支出決算說明

  2020年度本年支出合計105,119.27萬元,比上年增加2,796.78萬元,增長2.73%,其中:基本支出63,385.17萬元,占支出合計的60.3%;項目支出32,234.39萬元,占支出合計的30.66%;上繳上級支出0萬元,占支出合計的0%;經營支出8,857.77萬元,占支出合計的8.43%;對附屬單位補助支出641.93萬元,占支出合計的0.61%。

  三、財政撥款收入支出決算總體情況說明

  2020年度財政撥款收、支總計78,286.38萬元,比上年增加2,105.65萬元,增長2.76%。主要原因:受疫情影響部分機構封閉管理相應支出增加。

  四、一般公共預算財政撥款支出決算情況說明

  (一)一般公共預算財政撥款支出決算總體情況

  2020年度一般公共預算財政撥款支出75,034.79萬元,主要用於以下方麵(按大類):教育支出186.52萬元,占本年財政撥款支出0.25%;文化旅遊體育與傳媒支出300萬元,占本年財政撥款支出0.4%;社會保障和就業支出70,283.02萬元,占本年財政撥款支出93.67%;衛生健康支出4,265.25萬元,占本年財政撥款支出5.68%。

  (二)一般公共預算財政撥款支出決算具體情況

  1、"教育支出"(類)2020年度決算186.52萬元,比2020年年初預算452.86萬元減少266.34萬元,下降58.81%。其中:

  "特殊教育"(款)2020年度決算158.69萬元,比2020年年初預算219.36萬元減少60.67萬元,下降27.66%。主要原因:受疫情影響北京市第二兒童福利院校車租賃費、孤殘兒童教育經費、寒假暑假假期活動經費等項目形成結餘。

  "進修及培訓"(款)2020年度決算27.83萬元,比2020年年初預算233.5萬元減少205.67萬元,下降88.08%。主要原因:受疫情影響,培訓減少。

  2、"文化旅遊體育與傳媒支出"(類)2020年度決算300萬元,與2020年年初預算300萬元持平。其中:

  "文物"(款)2020年度決算300萬元,與2020年年初預算300萬元持平。

  3、"社會保障和就業支出"(類)2020年度決算70,283.02萬元,比2020年年初預算66,155.98萬元增加4127.04萬元,增長6.24%。其中:

  "民政管理事務"(款)2020年度決算6,547.64萬元,比2020年年初預算8,125.99萬元減少1,578.35萬元,下降19.42%。主要原因:受疫情影響部分項目無法執行形成結餘。

  "行政事業單位養老支出"(款)2020年度決算47.55萬元,比2020年年初預算51.08萬元減少3.53萬元,下降6.91%。主要原因:離退休人員減少。

  "撫恤"(款)2020年度決算182萬元,與2020年年初預算182萬元持平。

  "社會福利"(款)2020年度決算59,773.93萬元,比2020年年初預算55,553.14萬元增加4,220.79萬元,增加7.6%。主要原因:追加三無休養員醫療補助等項目經費。

  "殘疾人事業"(款)2020年度決算3,131.9萬元,比2020年年初預算1,643.76萬元增加1,488.14萬元,增加90.53%。主要原因:追加直屬福利企業下崗殘疾職工基本生活補助費項目。

  "其他社會保障和就業支出"(款)2020年度決算600萬元,與2020年年初預算600萬元持平。

  4、"衛生健康支出"(類)2020年度決算4,265.25萬元,比2020年年初預算4,183.64萬元增加81.61萬元,增長1.95%。其中:

  "公立醫院"(款)2020年度決算2,529.14萬元,比2020年年初預算2,020.45萬元增加508.69萬元,增長25.18%。主要原因:由於疫情影響,醫院追加購置核酸檢測實驗室等相關費用。

  "行政事業單位醫療"(款)2020年度決算1,736.12萬元,比2020年年初預算2,163.19萬元減少427.07萬元,減少19.74%。主要原因:受新冠肺炎疫情影響2020年2月至6月醫療保險減半征收。

  五、政府性基金預算財政撥款支出決算情況說明

  (一)政府性基金預算財政撥款支出決算總體情況

  2020年度政府性基金預算財政撥款支出99.5萬元,主要用於以下方麵(按大類):彩票公益金安排的支出99.5萬元,占本年財政撥款支出0.13%。

  (二)政府性基金預算財政撥款支出決算具體情況

  1、"其他支出"(類)2020年度決算99.5萬元,比2020年年初預算80萬元增加19.5萬元,增長24.38%。其中:

  "彩票公益金安排的支出"(款)2020年度決算99.5萬元,比2020年年初預算增加19.5萬元,增長24.38%。主要原因:追加市第二兒童福利院福彩助學金項目。

  六、國有資本經營預算財政撥款收支情況

  本年度無此項經費。

  七、財政撥款基本支出決算情況說明

  2020年使用一般公共預算財政撥款安排基本支出47,110.45萬元,使用政府性基金財政撥款安排基本支出0萬元,使用國有資本經營預算財政撥款安排基本支出0萬元,其中:(1)工資福利支出包括基本工資、津貼補貼、獎金、夥食補助費、績效工資、其他社會保障繳費、其他工資福利等支出;(2)商品和服務支出包括辦公費、印刷費、谘詢費、手續費、水費、電費、郵電費、取暖費、物業管理費、差旅費、因公出國(境)費、維修(護)費、租賃費、會議費、培訓費、公務接待費、專用材料費、勞務費、委托業務費、工會經費、福利費、公務用車運行維護費、其他交通費、其他商品和服務等支出;(3)對個人和家庭補助支出包括離休費、退休費、撫恤金、生活補助、救濟費、醫療費補助、助學金、獎勵金、其他對個人和家庭的補助等支出。(4)其他資本性支出包括辦公設備購置、專用設備購置等。

第三部分 2020年度其他重要事項的情況說明

  一、"三公"經費財政撥款決算情況

  "三公"經費包括本部門所屬0個行政單位、0個參照公務員法管理事業單位、14個事業單位。2020年"三公"經費財政撥款決算數55.33萬元,比2020年"三公"經費財政撥款年初預算163.81萬元減少108.48萬元。其中:

  1.因公出國(境)費用。2020年決算數0萬元,比2020年年初預算數58.5萬元減少58.5萬元。主要原因:受疫情影響核減出國經費。

  2.公務接待費。2020年決算數3.41萬元,比2020年年初預算數3.71萬元減少0.3萬元。主要原因:厲行節約。2020年公務接待費主要用於外單位業務往來用水、茶葉等。公務接待242批次,公務接待1810人次。

  3.公務用車購置及運行維護費。2020年決算數51.92萬元,比2020年年初預算數101.6萬元減少49.68萬元。其中,公務用車購置費2020年決算數0萬元,與2020年年初預算數0萬元持平。公務用車運行維護費2020年決算數51.92萬元,比2020年年初預算數101.6萬元減少49.68萬元,主要原因:疫情影響公務車運行費用減少。2020年公務用車運行維護費中,公務用車加油4.87萬元,公務用車維修21.52萬元,公務用車保險15.08萬元,公務用車其他支出10.45萬元。2020年公務用車保有量54輛,車均運行維護費0.96萬元。

  二、機關運行經費支出情況

  我部門不在機關運行經費統計範圍之內。

  三、政府采購支出情況

  2020年政府采購支出總額13,451.2萬元,其中:政府采購貨物支出2,611.1萬元,政府采購工程支出1,191.02萬元,政府采購服務支出9,649.08萬元。授予中小企業合同金額11,153.18萬元,占政府采購支出總額的82.92%,其中:授予小微企業合同金額5,478.21萬元,占政府采購支出總額的40.73%。

  四、國有資產占用情況

  2020年車輛91台,2,079.66萬元,其中包含非財政供養車輛37台;單位價值50萬元以上的通用設備49台(套),單位價值100萬元以上的專用設備54台(套)。

  五、政府購買服務支出說明

  本部門無此事項。

  六、專業名詞解釋

  1."三公"經費:是指單位通過財政撥款資金安排的因公出國(境)費、公務用車購置及運行費和公務接待費。其中,因公出國(境)費指單位公務出國(境)的國際旅費、國外城市間交通費、住宿費、夥食費、培訓費、公雜費等支出;公務用車購置及運行費指單位公務用車購置支出(含車輛購置稅、牌照費)及單位按規定保留的公務用車燃料費、維修費、過路過橋費、保險費、安全獎勵費等支出;公務接待費指單位按規定開支的各類公務接待(含外賓接待)支出。

  2.機關運行經費:是指行政單位(含參照公務員法管理事業單位)使用一般公共預算財政撥款安排的基本支出中的日常公用經費支出,包括辦公及印刷費、郵電費、差旅費、會議費、福利費、日常維修費、專用材料及一般設備購置費、辦公用房水電費、辦公用房取暖費、辦公用房物業管理費、公務用車運行維護費以及其他費用。

  3.政府采購:指各級國家機關、事業單位和團體組織,使用財政性資金采購依法製定的集中目錄以內的或者采購限額標準以上的貨物、工程和服務的行為。

  4.政府購買服務:是指各級國家機關將屬於自身職責範圍且適合通過市場化方式提供的服務事項,按照政府采購方式和程序,交由符合條件的服務供應商承擔,並根據服務數量和質量等因素向其支付費用的行為。

  5. 基本支出:指為保障機構正常運轉、完成日常工作任務而發生的人員支出和公用支出。

第四部分 2020年度部門績效評價情況

  一、績效評價工作開展情況

  北京市社會福利事務管理中心對2020年度部門項目支出實施績效評價,評價項目86個,占部門項目總數的73.5%,涉及金額18,874.55萬元。其中,部門評價項目2個,涉及金額1,472.88萬元,評價得分在90(含)-100分的2個。單位自評項目84個,涉及金額17,401.67萬元,評價得分在90(含)-100分的75個、評價得分在80(含)-90分的9個。

  二、北京市兒童福利院2020年三無休養員生活費項目績效評價報告

  (一)基本情況;

  1.項目概況

  (1)項目實施背景及主要內容

  市兒福是北京市民政局所屬的全額撥款公益一類事業單位,主要收養機場分局、天安門分局、西站分局、開發區分局、清河分局等專業分局和市公安局公交總隊接警處置、送醫救治的棄嬰。目前,院內所有兒童均為無生活來源、無勞動能力、無法定撫養義務人的"三無"人員,且99%為殘疾兒童(以下簡稱"孤棄兒童")。

  孤棄兒童基本生活費趨於逐年提高的狀態,北京市民政局、北京市財政局近年來先後印發了多個關於"發放孤兒基本生活費、調整市屬福利機構供養三無人員生活費標準"的文件。

  2019年9月,市兒福根據在院孤棄兒童、18歲以上三無人員及寄養改收養孤棄兒童人數,北京市財政局關於調整市屬福利機構供養"三無人員"生活費的標準的複函及《北京市民政局 北京市財政局關於調整我市困境兒童生活費標準的通知》(京民兒福發〔2019〕181號)等文件精神及標準申請了2020年"三無"休養員生活費項目經費。

  項目內容為有效使用項目專項資金,依法保障在院兒童的生存權、發展權、受保護權、參與權等權利,為院內集中養育的孤棄兒童提供基本膳食和服裝被褥日用品等基本生活需求、給予生活照護、醫護保健,開展康複教育等,不斷提高兒童生活、醫療、康複和教育水平,有效履行政府兜底保障職責。

  (2)項目實施情況

  市兒福是項目實施單位,為保障項目順利實施,市兒福成立了項目領導小組,由院長擔任組長,行政副院長、業務副院長為副組長;具體工作由財務科、業務科、護理部、膳食科、行政科共同實施。

  院內設有助醫辦、棄嬰住院處、醫療區、觀察區、心理治療室、計劃免疫室、養護區、康複示範中心、早期兒童發展中心、特殊教育中心等多個功能區,能夠有效保障孤棄兒童的基本生活權益;另有膳食科、社工科、行政管理科等服務保障科室,為孤棄兒童提供生活、醫療保健、教育、康複相關保障。

  市兒福院內各科室職責分工明確,年初院內統一製定了項目總體實施方案,各科室分別按照各自分工編寫了本科室的年度工作計劃或實施方案,年末對照相應工作梳理了年度工作小結。

  (3)項目資金投入和使用情況

  項目年初預算批複資金868.44萬元,其中:市財政局批複當年"三無"休養員生活費712.20萬元,"三無"休養員生活費(中央資金)156.24萬元。

  按市財政規定2020年繼續使用2019年財政追加三無生活費項目結轉資金46.642033萬元,追加"三無"休養員生活及保障經費項目結轉資金212.3550萬元;2020年9月根據《北京市財政局關於調整市福利中心2020年項目經費預算的函》(京財社指〔2020〕1497號)核減項目預算資金235.34萬元;12月根據《北京市財政局關於同意調整、追加市福利中心2020年項目經費預算的函》(京財社指〔2020〕2180號)核減項目預算資金30.36萬元。

  2020年度全年"三無"休養員生活費項目資金861.74萬元,實際執行860.09萬元,項目結餘1.65萬元,項目預算執行率為99.81%。

  2.項目績效目標

  2020年"三無"休養員生活費項目績效目標為:做好新冠肺炎疫情防控工作,實現院內孤棄兒童"零感染"的目標,保障孤棄兒童生命安全和身體健康;科學合理分配使用孤棄兒童生活費,提供孤棄兒童的日常生活、醫療護理、康複教育等需要,依法保障兒童的生存權、發展權、受保護權等權利,不斷提高兒童生活、醫療、康複和教育水平;改善孤棄兒童生命質量,提升基本生活自理能力,促進兒童自食其力,奠定回歸家庭,步入社會的基礎,確保兒童利益最大化。

  (二)績效評價工作開展情況;

  1.績效評價目的、對象和範圍

  1)績效評價目的

  (1)提高部門預算績效管理水平

  通過對前期設立的績效目標完成情況進行全麵評價,總結項目實施經驗及項目管理中存在的問題,為預算部門改進績效管理服務,同時作為財政部門安排下一年度預算資金的參考。

  (2)全麵深入推進績效管理理念

  通過績效評價並對績效評價結果進行應用,是落實"花錢必問效,無效必問責"的績效理念,推進部門內部績效管理水平不斷提升的重要環節。

  (3)增加公共支出透明度,提升政府形象

  實施績效目標和績效評價報告對外"雙公開",主動接受社會監督,對實現陽光政府、激發社會公眾的參與意識,提升公眾對政府的信任度起到重要作用。

  2)績效評價的對象和範圍

  (1)本次績效評價對象為市兒福2020年"三無"休養員生活費項目。

  (2)評價範圍

  ①項目決策。主要是對項目決策依據、目標設置、決策過程等進行評價。主要評價內容為決策依據是否充分,決策程序是否規範,績效目標是否明確、細化等。

  ②項目管理。主要是對項目資金及實施過程管理進行評價。主要評價內容為預算編製是否細化、準確,是否專款專用、專項核算、項目管理製度是否健全,執行是否有效等。

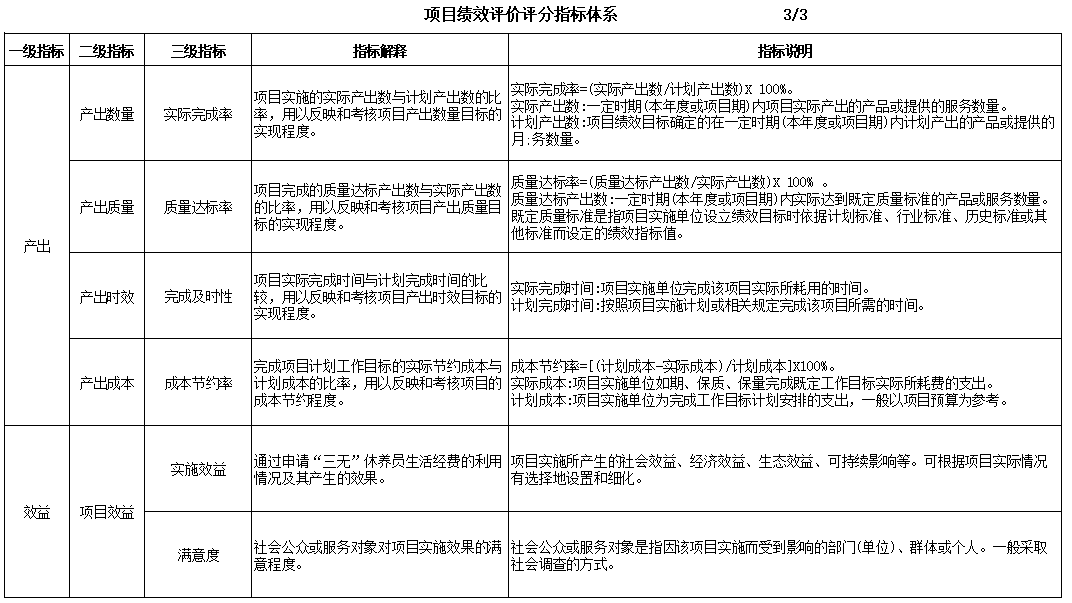
  ③項目績效。主要是對項目產出和實施效果進行評價。主要評價內容為項目產出數量、產出質量、產出時效、產出成本是否與目標一致;項目實施產生的經濟效益、社會效益、可持續影響和服務對象滿意度是否達到目標要求。

  2.績效評價原則、評價指標體係(附表說明)、評價方法、評價標準等

  1)績效評價原則

  (1)科學公正。績效評價應當運用科學合理的方法,按照規範的程序,對項目績效進行客觀、公正的反映。

  (2)統籌兼顧。單位自評、部門評價和財政評價應職責明確,各有側重,相互銜接。

  (3)激勵約束。績效評價結果應用與預算安排、政策調整、改進管理實質性掛鉤,體現獎優罰劣和激勵相容導向,有效要安排、低效要減壓、無效要問責。

  (4)公開透明。績效評價結果應依法依規公開,並自覺接受社會監督。

  2)績效評價指標體係(附表說明)

  評價工作組根據《北京市項目支出績效評價管理辦法》(京財績效〔2020〕2146號),結合項目具體情況,在充分谘詢市兒福及評價專家組意見的基礎上,形成如下評價指標體係。

項目支出績效評價指標體係

項目支出績效評價指標體係

項目績效評價評分指標體係

  3)績效評價方法

  本次績效評價方法包括比較法、因素分析法、公眾評判法。

  (1)比較法。將實施情況與績效目標進行比較。

  (2)因素分析法。綜合分析影響績效目標實現、實施效果的內外部因素。

  (3)公眾評判法。是指通過專家評估、公眾問卷的方式進行評判。

  4)績效評價標準

  本次績效評價標準主要為計劃標準。以預先製定的績效目標、計劃、預算作為評價標準。

  3.績效評價工作過程

  1)評價工作組接受市福利中心委托,及時與項目負責人溝通,向市兒福發送項目績效評價資料清單、績效報告模版,指導市兒福初步收集項目績效評價資料。

  2)評價工作組入戶聽取市兒福項目執行情況匯報,對市兒福相關人員進行針對性的業務培訓,指導市兒福收集績效評價資料和撰寫項目績效報告,明確項目資料提交時間節點及其他需配合完成的工作事項。

  3)評價工作組在審核項目申報資料、項目實施方案、項目相關兒童服裝鞋帽及被褥采購計劃、采購合同、采購入庫單據、院內兒童動態統計表、院內兒童食堂食譜、兒童護理巡查記錄等項目資料。

  4)評價工作組對市兒福收集的績效評價資料進行審核,並根據審核情況,要求項目單位進行補充和完善。

  5)評價工作組根據項目實際情況,遴選績效管理專家、業務專家、財政財務專家組成專家組,對項目評價工作提供谘詢及指導。

  6)評價工作組整理、匯總項目績效評價資料,製作專家手冊,並在專家會3日前將專家手冊送至專家組成員,根據專家組反饋意見,要求市兒福進一步補充完善項目資料或者進行相關說明。

  7)評價工作組與市福利中心及項目單位溝通,確定績效評價專家會日期(2021年5月19日),市兒福準備專家會匯報材料。

  8)評價工作組組織召開績效評價專家會,市兒福向專家組進行項目情況匯報,專家組組長組織專家進行質詢,項目單位進行有針對性地回答,專家組成員根據項目資料及評價會質詢情況,出具獨立的專家評價意見。

  9)評價工作組整理、匯總專家意見,結合績效評價專家會會議記錄等資料,撰寫項目績效評價報告。

  10)溝通反饋,出具報告。項目績效評價報告經市福利中心審核後,提交市兒福進行意見反饋,評價工作組根據項目單位反饋意見及補充提交的資料,在商評價專家組同意的基礎上,出具正式紙質報告。

  (三)綜合評價情況及評價結論(附相關評分表);

  經專家綜合評價,北京市兒童福利院2020年"三無"休養員生活費項目績效評價綜合得分92.60分,其中:決策17.52分,過程17.90分,產出33.62分,效益23.56分,項目綜合績效評定結論為"優秀"。

2020年“三無”休養員生活費項目評分表

  (四)績效評價指標分析;

  1.項目決策情況

  1)項目立項

  該項目符合《北京市兒童福利院"三無"休養員生活費項目"十三五"時期發展規劃》中相關內容要求,與市兒福2020年度工作計劃、主要工作內容一致。項目生活費實施範圍、受眾人群、生活費標準均符合北京市民政局、北京市財政局下發的相關文件要求。

  市兒福為北京市民政局所屬的全額撥款公益一類事業單位,養育好、服務好無生活來源、無勞動能力、無法定撫養義務人的"三無"人員是市兒福單位基本職責,也屬於履行政府兜底保障工作內容,該項目具有明顯公益性,屬於公共財政支持範圍。

  項目立項前進行了可行性調研,形成了《北京市兒童福利院"三無"休養員生活費項目可行性研究報告》。項目履行了申請、報批手續,院內辦公會集體討論通過。

  項目與市兒福長期規劃及年度工作計劃及部門職責範圍相符,屬於公共財政支持範圍,項目立項履行了相關手續,申請、設立程序比較規範,但《項目可行性研究報告》中對項目需求的分析論證不夠充分,應加強對實施年度在院兒童流轉情況、項目資金支出計劃、分配依據等方麵的研究分析工作。

  2)績效目標

  市兒福根據2019年9月在院休養員人數,並按照機構內孤棄兒童基本生活費、18歲以上三無人員生活費均為1650元/月,寄養變收養兒童生活補助1000元/月的標準,申請2020年"三無"休養員生活費項目。

  項目績效目標包括:滿足在院孤棄兒童夥食一日三餐及水果的供應;根據兒童身體殘疾狀況保障兒童服裝全年不少於10套、能夠站立行走兒童鞋子不少於5雙、床上用品床套床單4套,棉被3套;保障兒童生病及時救治、按照醫囑進行護理;每日對居室進行擦拭和空氣消毒,每周或定期對兒童床進行消毒,定期為兒童進行沐浴等;確保孤棄兒童生命安全,改善孤棄兒童生命質量,提升基本生活自理能力,促進兒童自食其力,奠定回歸家庭,步入社會的基礎,全方位保障兒童權益,確保兒童利益最大化;提升政府部門的影響力,促進社會的和諧與穩定,堅定政府在群眾中的公眾形象。

  項目績效目標設定較為合理、明確,但項目質量指標、效益指標缺少明確的可比、可測、可考量的指標值。

  3)資金投入

  項目2020年預算申報資金為868.44萬元,因轉出其他福利機構、社會領養等原因導致在院兒童人數發生變化,預算調整後,項目全年實際預算資金為861.74萬元,全部為財政資金,項目預算編製較為科學、資金分配合理。

  2.項目過程情況

  1)資金管理

  項目年初預算批複資金868.44萬元,其中:市財政"三無"休養員生活費712.20萬元,"三無"休養員生活費(中央資金)156.24萬元;資金到位率100%。項目預算調整後全年預算金額為861.74萬元,項目全年實際支出860.09萬元,項目預算執行率為99.81%。

  為確保"三無"休養員生活費項目資金的順利實施,市兒福製定了《三無休養員生活費管理辦法》、《部門預算管理製度》、《大額資金支付管理製度》、《存貨管理辦法》、《項目資金管理製度》、《物資采購管理辦法》、《財務報銷有關規定》等製度,通過這些製度對項目在資金申請、使用、報銷、采購、出入庫等環節進行控製,保證項目資金使用的規範性和效益性。

  2)組織實施

  市兒福為保障項目順利實施,成立了項目領導小組,由院長擔任組長,行政副院長、業務副院長為副組長;具體工作由財務科、業務科、護理部、膳食科、行政科共同實施。

  財務科負責項目預算申報、資金撥付審核等;

  業務科負責兒童醫療、康複、教育經費的使用;

  護理部負責兒童日常護理、生活起居等服務需求的提出;

  膳食科負責兒童飲食、水果的保障;

  行政科負責服裝被褥、小食品等采購;

  寄養辦公室負責院外就學兒童的管理及國內收養工作。

  市兒福結合項目實際情況製定了項目總體實施方案,相關科室也根據各自職責製定了詳細的工作計劃、實施方案及管理製度並匯編成冊,包括如業務科室的《業務安全工作製度》、《外出就醫轉診製度》、《兒童年度體檢製度》、《消毒隔離製度》、《兒童評估製度》等;護理科室的《護理安全工作製度》、《護理質量考核製度》、《環境衛生製度》、《護理部查房製度》等;後勤保障科室的《食堂管理規定》、《食品檢驗製度》、《食堂庫房管理製度》等。同時市兒福將兒童入院、流轉、外出就醫等業務控製納入《單位內部控製手冊》,通過內控流程,進一步控製項目實施。

  2020年市兒福有針對性的結合新冠肺炎疫情進行防控工作,對兒童信息進行動態管理,並在兒童護理等各方麵製定了應急預案,以確保項目實施。

  3.項目產出情況

  截至2020年末在院孤殘兒童養育人數與預算申報時相比減少19人。

  院內孤殘兒童管理:

  夥食方麵,根據飲食種類,應季蔬菜,進行食譜製作,保障三無兒童夥食一日三餐、水果和零食的供應;根據兒童生長監測評估結果、疾病及殘疾情況,有針對性的製定喂養方案;根據兒童病情需要,短期為兒童製作疾病飲食。多方麵添加補充營養,有效提升兒童免疫力,降低兒童的發病率。

  日常生活用品方麵,根據兒童年齡、身高、體重情況,配置生活用品。保障兒童服裝全年不少於10套、能夠站立行走兒童鞋子不少於5雙、床單、床罩等4套,棉被3套,按照季節進行更替,保證日常需求。

  生活照料方麵,保障每日對居室擦拭和空氣消毒,對兒童基礎性口腔護理2-3次,對不能自理兒童喂食390人每日三餐;每周對兒童床進行消毒;全年對不能進食兒童鼻飼插入共計24726人次;每月為兒童進行沐浴平均14-18次,對患病兒童按照醫囑進行護理等。

  醫療保健方麵:全年每日對兒童進行巡診,24小時讓兒童享有醫療服務。開具處方4844人次,接種疫苗1115餘人次,辦理兒童院外就醫141人次,兒童疾病得到及時醫治。

  項目產出達到預期績效目標要求。

  4.項目效益情況

  該項目的實施,有效防控新冠肺炎疫情,實現了全院"零感染"的目標,確保在院孤棄兒童的生命安全,保障兒童生活的基本需求,改善了患病兒童的生存質量、提升了生活自理能力,改善了生活狀態,保障了孤棄兒童的生存權、發展權、受保護權、參與權等權利。為孤棄兒童最終回歸社會打下良好基礎,有效實現了維護社會穩定、減輕社會壓力的社會效益。

  項目在提升政府部門影響力,樹立政府在群眾中的良好公眾形象等方麵作用明顯,但項目單位對項目實施後績效的總結、分析,實施效果的績效成果收集、反饋工作略顯不足。

  (五)主要經驗及做法、存在的問題及原因分析;

  1.主要經驗

  1)及時根據院內孤棄兒童狀況的變化調整服務重點

  2020年院內存量孤棄兒童基本為不具備送養條件的中、重度複合型殘疾兒童,在教育和康複接受能力有限,在門診、大病和護理上的需求增加。針對這種變化,市兒福對服務內容、績效目標和資金使用結構進行調整,並在年底上報市福利中心進行備案工作,確保充分發揮財政資金的效益。

  2)嚴格落實院內各項規章製度

  項目在執行過程中,按照院內相關製度要求履行項目申報、資金審批程序;根據兒童身體狀況對藥品和服裝、被褥以及其他日常生活用品進行年度需求測算;在進行物資采購前,需求部門上報需求,采購部門根據上報的需求以及庫存情況進行采購,嚴格出入庫管理製度和流程,保障質量,避免浪費;采購工作通過貨比三家和招標采購等手段,有效保障項目財政資金使用的經濟性和合規性。

  2.存在的問題及原因分析

  1)項目效益指標表述得不夠明確

  個別績效指標量化不充分,可考量性較弱,難以進行準確的考核和評價工作。如質量指標設定為"提高孤殘兒童日常生活質量",進度指標設定為"按兒童實際需求保障兒童各項基本生活需求"。

  2)項目績效相關資料不完整

  項目作為延續多年的經常性項目,項目單位缺少對曆年項目資金使用情況的全麵梳理和總結,對此類院內部統計、分析後形成內部決策的過程類資料應將其全過程進行歸集、歸檔,有效體現項目內部決策的完整性和有效性。

  (六)有關建議。

  1.設立績效指標時,應根據工作性質,把一般性要求分解為具體對應的量化指標,可參照本市社會福利機構同行業相關標準或院內具體工作的考核標準作為項目執行的質量標準;將項目執行的周期性工作作為項目進度控製、考核的進度指標。

  2.加強院內組織召集各責任科室對曆史實施數據分析、項目實施內容、實施標準等細節研究商討的內部決策工作全過程資料的歸集、保存工作,有效體現項目內部決策、管理等相關工作。

  3.加強院內項目小規模采購供應商遴選資料歸集保存工作;加強合同簽署時間及時性審查工作;對涉及批量采購涉及多個項目成本分攤問題,加強明確的成本分攤依據的編製工作。

  4.關注項目實施後績效成果資料的收集整理工作,通過多種渠道和方麵呈現項目取得的成果,如:通過媒體、政府、社會、誌願者、領養家庭反饋等信息,綜合反映出對"三無"休養人員成長所取得的成績,突顯財政資金投入產生的績效。

  三、項目支出績效自評表

  詳見附件。

您訪問的鏈接即將離開“首都之窗”門戶網站 是否繼續?