繳存人連續足額繳存住房公積金3個月(含)以上;本人及配偶在北京市行政區域內無自有住房;租住公積金中心試點範圍住房,且房屋租賃合同已登記備案;可在房屋租賃合同備案有效期內辦理“直付房租”申請。
(一)辦理途徑
北京公積金APP、住房公積金業務櫃台

(二)提供材料
1.通過北京公積金APP辦理的
(1)數據互聯校驗通過的,無需提供材料。
(2)數據互聯校驗未通過的,需根據係統提示提供必要材料進行人工審核:

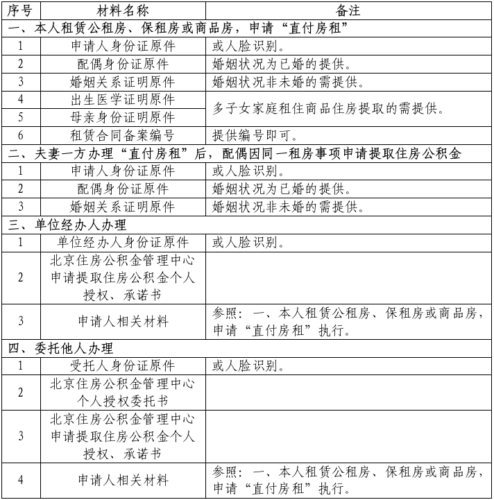
2.通過住房公積金業務櫃台辦理的

(三)辦理流程
1.途徑一:通過住房出租機構APP跳轉至北京公積金APP辦理。
第一步,登錄係統。
從住房出租機構平台打開“北京公積金”APP,通過“北京市統一身份認證平台”登錄。
注:如果未在“北京市統一身份認證平台”注冊的繳存人,請您先完成注冊後再登錄。
第二步,選擇提取事項,錄入提取信息並提交。
1)閱讀《提取住房公積金直付房租業務用戶服務協議》,勾選同意,點擊【確認】,進入相應的事項申請頁麵。
2)“基本信息”項下,展示繳存人基本信息,點擊“獲取驗證碼”並錄入(如需變更手機號,需更新“申請人手機號”後,再“獲取驗證碼”;如需變更“婚姻狀況”,應先完成個人信息變更後,操作步驟詳見《住房公積金繳存人信息變更》,再申請此提取事項)。
3)“租房相關信息”項下,選擇【租房類型】(租住商品住房),係統自動反顯剩餘信息,不可修改。
4)“公積金賬戶信息”項下,顯示繳存人公積金【月繳存額】、【賬戶餘額】、【提取限額】,不可修改。
5)“約定提取信息”項下,顯示公積金中心與住房出租機構約定的【約定支付日】、【約定支付周期】、【首次支付日期】、【企業收款賬戶】,不可修改。
6)核實無誤後,可點擊【提交】。再次核對提取事項名稱、租房類型、提取金額、提取限額、企業收款賬戶,確認無誤後點擊【繼續提交】。
7)提交成功的,公積金中心在與住房出租機構約定的租金賬單支付日期,將公積金支付到住房出租機構指定賬戶,用於支付房租。
2.途徑二:通過北京公積金APP直接辦理。
第一步,登錄係統。
登錄北京公積金APP。
注:如果未在“北京市統一身份認證平台”注冊的繳存人,請您先完成注冊後再登錄。
第二步,選擇提取事項,錄入提取信息並提交。
1)閱讀《提取住房公積金直付房租業務用戶服務協議》,勾選同意,點擊【確認】,進入相應的事項申請頁麵。
2)“基本信息”項下,展示繳存人基本信息,點擊“獲取驗證碼”並錄入(如需變更手機號,需更新“申請人手機號”後,再“獲取驗證碼”;如需變更“婚姻狀況”,應先完成個人信息變更後,操作步驟詳見《住房公積金繳存人信息變更》,再申請此提取事項)。
3)“租房相關信息”項下,選擇【租賃企業】、【租房類型】(租住商品住房),錄入【房屋租賃合同備案編號】,係統自動反顯剩餘信息,不可修改。
4)“公積金賬戶信息”項下,顯示繳存人公積金【月繳存額】、【賬戶餘額】、【提取限額】,不可修改。
5)“約定提取信息”項下,顯示公積金中心與住房出租機構約定的【約定支付日】、【約定支付周期】、【首次支付日期】、【企業收款賬戶】,不可修改。
6)核實無誤後,可點擊【提交】。再次核對提取事項名稱、租房類型、提取金額、提取限額、企業收款賬戶,確認無誤後點擊【繼續提交】。
7)提交成功的,公積金中心在與住房出租機構約定的租金賬單支付日期,將公積金支付到住房出租機構指定賬戶,用於支付房租。
3.途徑三:通過住房公積金業務櫃台辦理。
第一步,提供材料
參見“(二)提供材料-2.通過住房公積金業務櫃台辦理的”。
第二步,住房公積金櫃台審核辦理。
攜帶上述材料選擇公積金中心任意管理部或受托銀行代辦點辦理。
(四)注意事項
1.公積金提取限額
(1)租金支付周期為月付的
1)對於租住商品住房提取的,采取月租金和公積金月繳存額雙限規則:若月租金>月繳存額,按月繳存額提取;若月繳存額>月租金,按月租金提取。其中,對於多子女家庭租住商品住房提取的,可按照實際月租金提取,不再采用雙限規則。
2)對於租住保租房提取、租住公租房提取的,可按照實際月租金提取。
(2)租金支付周期為季付的
1)對於租住商品住房提取的,采取季度租金和公積金三個月繳存額(以公積金中心資金劃轉當月,繳存人月繳存額*3為準)雙限規則:若季度租金>三個月繳存額,按三個月繳存額提取;若三個月繳存額>季度租金,按季度租金提取。其中,對於多子女家庭租住商品住房提取的,可按照季度租金提取,不再采用雙限規則。
2)對於租住保租房提取、租住公租房提取的,可按照季度租金提取。
2.餘額不足
繳存人公積金賬戶可用餘額不足的,提取金額為個人公積金賬戶餘額扣除10元。
3.中止提取
連續三次繳存人公積金賬戶無可提取金額的,或依照繳存人自主申請中止“直付房租”的,公積金中心將中止“直付房租”。
如需恢複,您可以通過“住房公積金個人網上業務平台”、“北京公積金APP”、公積金中心任意管理部或銀行網點辦理開通,辦理流程詳見“提取住房公積金直付房租支付管理”。
4.終止事項
房屋租賃合同到期後,公積金租房提取事項自動終止。若房屋租賃合同提前終止,或繳存人申請終止“直付房租”的,公積金中心將終止提取事項。繳存人不滿足提取條件時,應主動在公積金中心平台(含公積金個人網上業務平台、北京公積金APP及櫃台)辦理終止“直付房租”。
