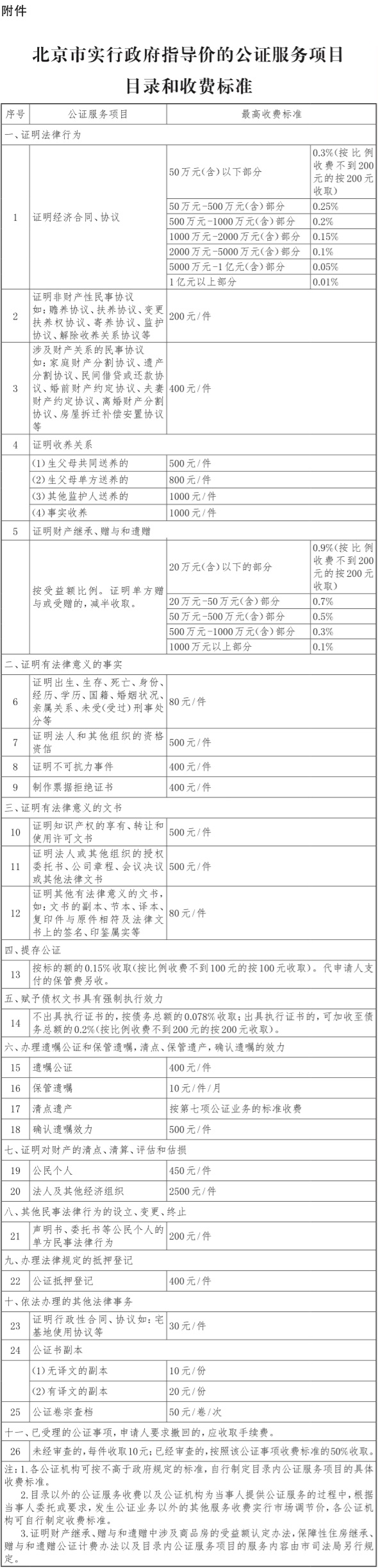
公證服務項目目錄和收費標準

日期:2021-10-28 09:45    來源:北京市發展和改革委員會

分享:
字號:        

  為進一步優化本市營商環境,切實減輕企業和群眾負擔,根據《北京市公證服務收費管理辦法》有關規定,經報請市政府同意,自2019年2月25日起,調整本市部分公證服務收費標準,完善公證服務收費政策。

北京市實行政府指導價的公證服務項目目錄和收費標準

您訪問的鏈接即將離開“首都之窗”門戶網站 是否繼續?

已歸檔