
- 如何申請無犯罪記錄證明?
如何申請無犯罪記錄證明?
第一步:在微信中搜索“北京警務”微信小程序。

第二步:點擊“無犯罪記錄證明”按鈕。

第三步:輸入申請人姓名及身份證號碼後,點擊“開始人臉識別驗證”按鈕。

第四步:進入“人臉識別認證”環節,點擊“允許”按鈕。

再點擊“下一步”按鈕。

按照提示要求完成人臉識別認證。

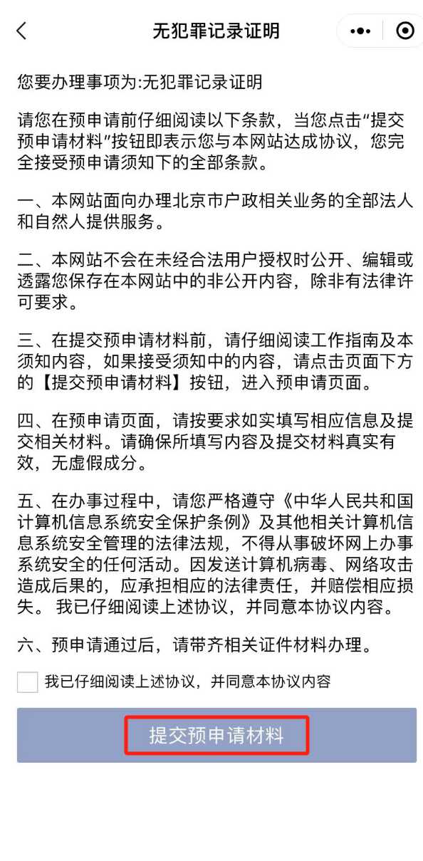
第五步:認真閱讀“無犯罪記錄證明”相關協議,並勾選下方同意協議後,點擊“提交預申請材料”按鈕。

第六步:填寫申請人信息、申請事由等內容後,點擊“下一步”按鈕。

第七步:確認填寫信息無誤後,點擊“提交”按鈕完成。

第八步:在辦理完成後,您可在“我的”頁麵中點擊“辦事記錄”按鈕,

查詢辦理進度。

如有變化,請以業務單位最新情況為準。歡迎您批評指正!
閱讀全文
